Citrullinated and Malondialdehyde–Acetaldehyde-Modified Fibrinogen Activates Macrophages and Promotes Coronary Endothelial Cell Inflammation
Abstract
1. Introduction
2. Materials and Methods
2.1. Study Subjects
2.2. Immunohistochemistry of Myocardial Tissues
2.3. MAA and CIT Antigen Preparation
2.4. Human Macrophage Culture, Antigen Stimulation, and Supernatant Collection
2.5. Coronary Endothelial Cell Culture & Stimulation
2.6. HCAEC Gene Expression and Cytokine Secretion
2.7. Macrophage Intracellular Signaling
2.8. Inhibition of P38 and NF-kB Signaling in MϕU or MϕP
2.9. Statistical Analyses
3. Results
3.1. Increased MAA and CIT Expression, Strong MAA-CIT Co-Localization, and Increased Perivascular Fibrosis in RA-HF Myocardium
3.2. FIB-MAA-CIT Promotes Coronary Endothelial Inflammation In Vitro via Macrophage Interaction
3.3. FIB-MAA-CIT Induces NF-κB and p38 Pathway Activation in Macrophage
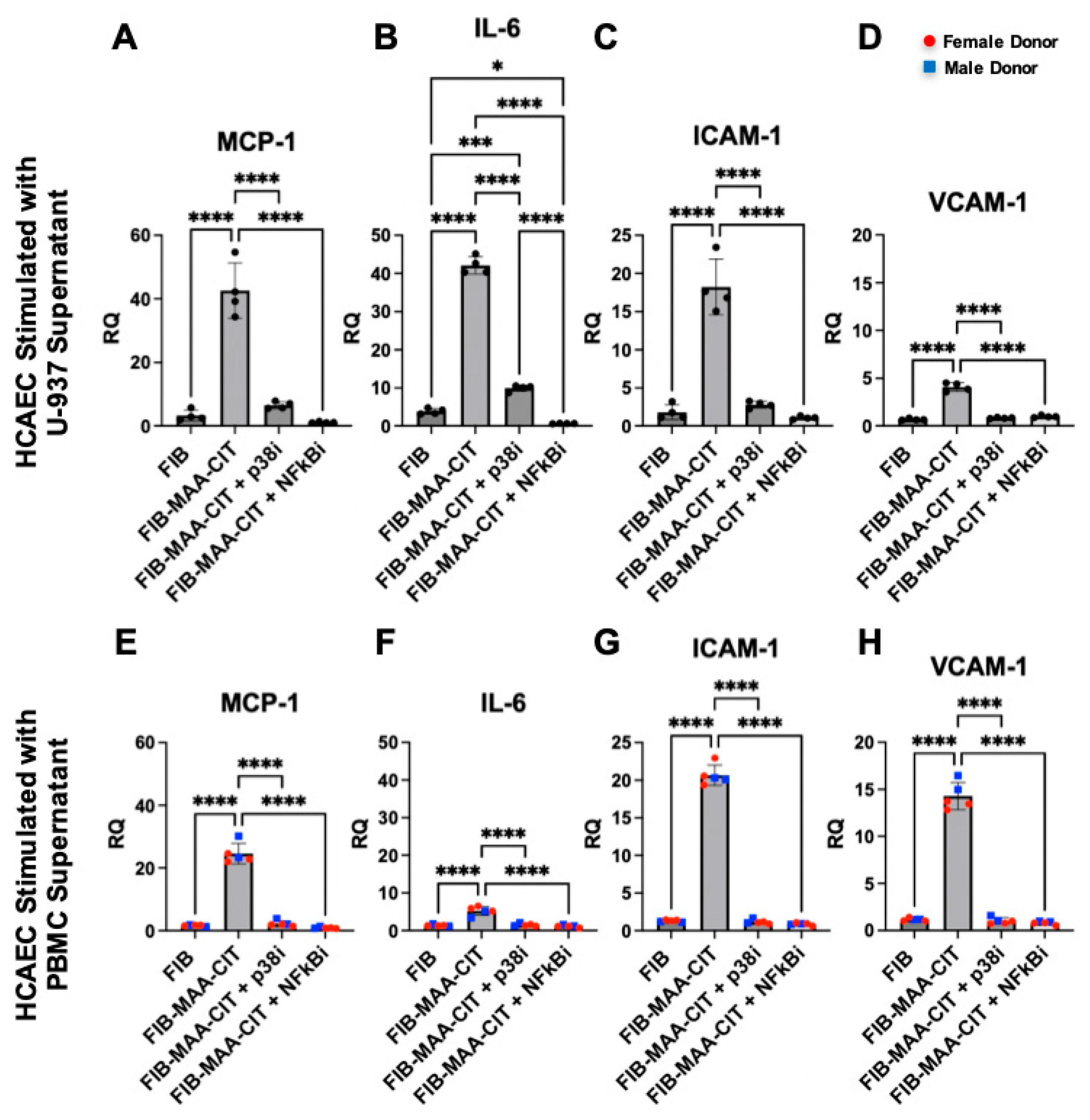
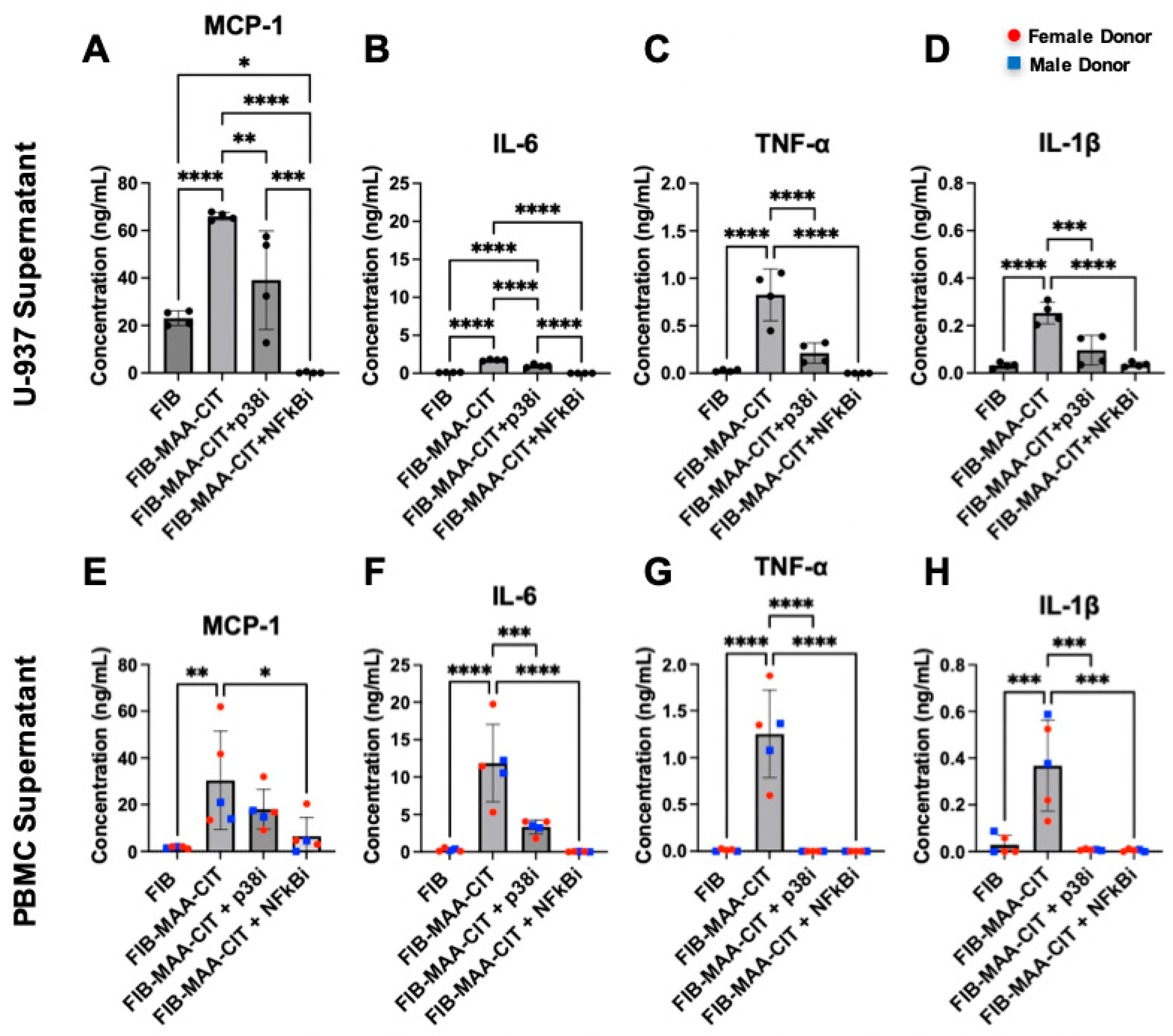
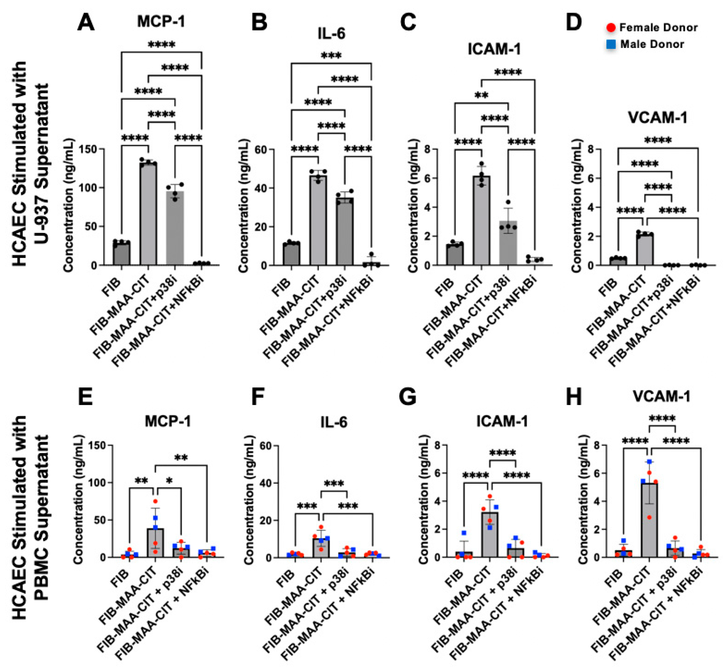
3.4. NF-kB and p38 Inhibition in Macrophages Attenuates Mϕ-SNFIB-MAA-CIT-Mediated HCAEC Inflammation
4. Discussion
Limitations
Supplementary Materials
Author Contributions
Funding
Institutional Review Board Statement
Informed Consent Statement
Data Availability Statement
Acknowledgments
Conflicts of Interest
Abbreviations
| AKT | AKT serine/threonine kinase | MϕU | U-937-derived Macrophage |
| ACPA | Anti-Citrullinated Protein Antibodies | MϕP | PBMC-derived Macrophage |
| BCA | Bicinchoninic Acid | NF-κB | Nuclear Factor kappa B |
| CCP | Cyclic Citrullinated Peptide | p38 | p38 mitogen-activated protein kinases |
| CIT | Citrulline | PAD | Peptidyl Arginine Deiminase |
| DAPI | 4′,6-diamidino-2-phenylindole | PBMCs | Peripheral Blood Mononuclear Cells |
| ERK | Extracellular signal-regulated kinases 1/2 | PMSF | Phenylmethylsulfonyl Fluoride |
| FBS | Fetal Bovine Serum | PTM | Post-Translational Modification |
| FIB | Fibrinogen | PVDF | Polyvinylidene Difluoride |
| HCAECs | Human Coronary Artery Endothelial Cells | RQ | Relative Quantification |
| HF | Heart Failure | RA | Rheumatoid Arthritis |
| HRP | Horseradish Peroxidase | RIPA | Radioimmunoprecipitation Assay |
| ICAM1 | Intercellular Adhesion Molecule-1 | SAPKs | Stress-activated protein kinases |
| IL | Interleukin | SN | Supernatant |
| JNK | Jun amino-terminal kinases | STAT | Signal Transducer and Activator of Transcription |
| LV | Left Ventricle | TNF-α | Tumor Necrosis Factor-α |
| MAA | Malondialdehyde–Acetaldehyde | UNMC | University of Nebraska Medical Center |
| MCP-1 | Monocyte Chemoattractant Protein 1 | VCAM1 | Vascular Cell Adhesion Molecule 1 |
| M-CSF | Macrophage Colony Stimulating Factor |
References
- Venetsanopoulou, A.I.; Alamanos, Y.; Voulgari, P.V.; Drosos, A.A. Epidemiology and Risk Factors for Rheumatoid Arthritis Development. Mediterr. J. Rheumatol. 2023, 34, 404–413. [Google Scholar] [CrossRef]
- Myasoedova, E.; Crowson, C.S.; Kremers, H.M.; Therneau, T.M.; Gabriel, S.E. Is the Incidence of Rheumatoid Arthritis Rising?: Results from Olmsted County, Minnesota, 1955–2007. Arthritis Rheum. 2010, 62, 1576–1582. [Google Scholar] [CrossRef]
- Hunter, T.M.; Boytsov, N.N.; Zhang, X.; Schroeder, K.; Michaud, K.; Araujo, A.B. Prevalence of Rheumatoid Arthritis in the United States Adult Population in Healthcare Claims Databases, 2004–2014. Rheumatol. Int. 2017, 37, 1551–1557. [Google Scholar] [CrossRef]
- England, B.R.; Thiele, G.M.; Anderson, D.R.; Mikuls, T.R. Increased Cardiovascular Risk in Rheumatoid Arthritis: Mechanisms and Implications. BMJ 2018, 361, k1036. [Google Scholar] [CrossRef]
- Kawano, Y.; Weber, B.N.; Weisenfeld, D.; Jeffway, M.I.; Cai, T.; McDermott, G.C.; Liu, Q.; Sparks, J.A.; Stuart, J.; Joseph, J.; et al. Risk of Incident Heart Failure and Heart Failure Subtypes in Patients with Rheumatoid Arthritis. Arthritis Care Res. 2025, 77, 631–639. [Google Scholar] [CrossRef]
- Huang, S.; Cai, T.; Weber, B.N.; He, Z.; Dahal, K.P.; Hong, C.; Hou, J.; Seyok, T.; Cagan, A.; DiCarli, M.F.; et al. Association Between Inflammation, Incident Heart Failure, and Heart Failure Subtypes in Patients with Rheumatoid Arthritis. Arthritis Care Res. 2023, 75, 1036–1045. [Google Scholar] [CrossRef]
- Faxén, J.; Benson, L.; Mantel, Ä.; Savarese, G.; Hage, C.; Dahlström, U.; Askling, J.; Lund, L.H.; Andersson, D.C. Associations between Rheumatoid Arthritis, Incident Heart Failure, and Left Ventricular Ejection Fraction. Am. Heart J. 2023, 259, 42–51. [Google Scholar] [CrossRef] [PubMed]
- Zambrano Zambrano, A.; Del Río Zanatta, H.; González Espinoza, A.; Bernal Alferes, B.; Zambrano Zambrano, K.; Martinez Salazar, J.; Ixcamparij Rosales, C.H. Heart Failure in Rheumatoid Arthritis: Clinical Implications. Curr. Heart Fail. Rep. 2024, 21, 530–540. [Google Scholar] [CrossRef] [PubMed]
- Deepika, K.; Moraboina, S.L.; Vineetha, B.; Kodali, C.S.; Guddeti, H.S.; Poladi, S.; Digumurthy, C.P.; Mellamputi, J. Rheumatoid Arthritis and Heart Failure: A Narrative Review. Cureus 2024, 16, e74238. [Google Scholar] [CrossRef] [PubMed]
- Gremese, E.; Bruno, D.; Perniola, S.; Ceolan, J.; Ferraccioli, G. Autoimmune Inflammation as a Key Risk Factor for Heart Failure with Preserved Ejection Fraction: The Different Types of Inflammation Driving to HFpEF. Front. Med. 2025, 12, 1557312. [Google Scholar] [CrossRef]
- Chen, J.; Norling, L.V.; Cooper, D. Cardiac Dysfunction in Rheumatoid Arthritis: The Role of Inflammation. Cells 2021, 10, 881. [Google Scholar] [CrossRef] [PubMed]
- Paulus, W.J.; Tschöpe, C. A Novel Paradigm for Heart Failure with Preserved Ejection Fraction. J. Am. Coll. Cardiol. 2013, 62, 263–271. [Google Scholar] [CrossRef] [PubMed]
- Trouw, L.A.; Rispens, T.; Toes, R.E.M. Beyond Citrullination: Other Post-Translational Protein Modifications in Rheumatoid Arthritis. Nat. Rev. Rheumatol. 2017, 13, 331–339. [Google Scholar] [CrossRef]
- Kong, H.; Han, J.; Guo, L.; Zhang, X.-A. Targeting Post-Translational Modifications: Novel Insights into Bone Metabolic Diseases. J. Adv. Res. 2025, in press. [Google Scholar] [CrossRef]
- Wen, J.; Liu, J.; Wan, L.; Wang, F. The Role and Mechanism of Protein Post-Translational Modification in Rheumatoid Arthritis. J. Inflamm. Res. 2025, 18, 9055–9078. [Google Scholar] [CrossRef]
- Schellekens, G.A.; de Jong, B.A.; van den Hoogen, F.H.; van de Putte, L.B.; van Venrooij, W.J. Citrulline Is an Essential Constituent of Antigenic Determinants Recognized by Rheumatoid Arthritis-Specific Autoantibodies. J. Clin. Investig. 1998, 101, 273–281. [Google Scholar] [CrossRef]
- Kurowska, W.; Kuca-Warnawin, E.H.; Radzikowska, A.; Maśliński, W. The Role of Anti-Citrullinated Protein Antibodies (ACPA) in the Pathogenesis of Rheumatoid Arthritis. Cent. Eur. J. Immunol. 2017, 42, 390–398. [Google Scholar] [CrossRef] [PubMed]
- Nielen, M.M.J.; van der Horst, A.R.; van Schaardenburg, D.; van der Horst-Bruinsma, I.E.; van de Stadt, R.J.; Aarden, L.; Dijkmans, B.A.C.; Hamann, D. Antibodies to Citrullinated Human Fibrinogen (ACF) Have Diagnostic and Prognostic Value in Early Arthritis. Ann. Rheum. Dis. 2005, 64, 1199–1204. [Google Scholar] [CrossRef]
- Vossenaar, E.R.; Després, N.; Lapointe, E.; van der Heijden, A.; Lora, M.; Senshu, T.; van Venrooij, W.J.; Ménard, H.A. Rheumatoid Arthritis Specific Anti-Sa Antibodies Target Citrullinated Vimentin. Arthritis Res. Ther. 2004, 6, R142–R150. [Google Scholar] [CrossRef]
- Yoshida, M.; Tsuji, M.; Kurosaka, D.; Kurosaka, D.; Yasuda, J.; Ito, Y.; Nishizawa, T.; Yamada, A. Autoimmunity to Citrullinated Type II Collagen in Rheumatoid Arthritis. Mod. Rheumatol. 2006, 16, 276–281. [Google Scholar] [CrossRef]
- Giles, J.T.; Malayeri, A.A.; Fernandes, V.; Post, W.; Blumenthal, R.S.; Bluemke, D.; Vogel-Claussen, J.; Szklo, M.; Petri, M.; Gelber, A.C.; et al. Left Ventricular Structure and Function in Patients with Rheumatoid Arthritis, as Assessed by Cardiac Magnetic Resonance Imaging. Arthritis Rheum. 2010, 62, 940–951. [Google Scholar] [CrossRef]
- Løgstrup, B.B.; Deibjerg, L.K.; Hedemann-Andersen, A.; Ellingsen, T. Left Ventricular Function in Treatment-Naive Early Rheumatoid Arthritis. Am. J. Cardiovasc. Dis. 2014, 4, 79–86. [Google Scholar] [CrossRef]
- Geraldino-Pardilla, L.; Russo, C.; Sokolove, J.; Robinson, W.H.; Zartoshti, A.; Van Eyk, J.; Fert-Bober, J.; Lima, J.; Giles, J.T.; Bathon, J.M. Association of Anti-Citrullinated Protein or Peptide Antibodies with Left Ventricular Structure and Function in Rheumatoid Arthritis. Rheumatology 2017, 56, 534–540. [Google Scholar] [CrossRef]
- Norouzi, S.; Javinani, A.; Aminorroaya, A.; Masoumi, M. Anti-Modified Citrullinated Vimentin Antibody: A Novel Biomarker Associated with Cardiac Systolic Dysfunction in Patients with Rheumatoid Arthritis. BMC Cardiovasc. Disord. 2020, 20, 390. [Google Scholar] [CrossRef] [PubMed]
- Pironti, G.; Gastaldello, S.; Rassier, D.E.; Lanner, J.T.; Carlström, M.; Lund, L.H.; Westerblad, H.; Yamada, T.; Andersson, D.C. Citrullination Is Linked to Reduced Ca2+ Sensitivity in Hearts of a Murine Model of Rheumatoid Arthritis. Acta Physiol. 2022, 236, e13869. [Google Scholar] [CrossRef]
- Giles, J.T.; Fert-Bober, J.; Park, J.K.; Bingham, C.O.; Andrade, F.; Fox-Talbot, K.; Pappas, D.; Rosen, A.; van Eyk, J.; Bathon, J.M.; et al. Myocardial Citrullination in Rheumatoid Arthritis: A Correlative Histopathologic Study. Arthritis Res. Ther. 2012, 14, R39. [Google Scholar] [CrossRef]
- Thiele, G.M.; Duryee, M.J.; Anderson, D.R.; Klassen, L.W.; Mohring, S.M.; Young, K.A.; Benissan-Messan, D.; Sayles, H.; Dusad, A.; Hunter, C.D.; et al. Malondialdehyde-Acetaldehyde Adducts and Anti-Malondialdehyde-Acetaldehyde Antibodies in Rheumatoid Arthritis. Arthritis Rheumatol. 2015, 67, 645–655. [Google Scholar] [CrossRef] [PubMed]
- Duryee, M.J.; Clemens, D.L.; Opperman, P.J.; Thiele, G.M.; Duryee, L.M.; Garvin, R.P.; Anderson, D.R. Malondialdehyde-Acetaldehyde Modified (MAA) Proteins Differentially Effect the Inflammatory Response in Macrophage, Endothelial Cells and Animal Models of Cardiovascular Disease. Int. J. Mol. Sci. 2021, 22, 12948. [Google Scholar] [CrossRef] [PubMed]
- England, B.R.; Duryee, M.J.; Roul, P.; Mahajan, T.D.; Singh, N.; Poole, J.A.; Ascherman, D.P.; Caplan, L.; Demoruelle, M.K.; Deane, K.D.; et al. Malondialdehyde-Acetaldehyde Adducts and Antibody Responses in Rheumatoid Arthritis-Associated Interstitial Lung Disease. Arthritis Rheumatol. 2019, 71, 1483–1493. [Google Scholar] [CrossRef] [PubMed]
- Grönwall, C.; Amara, K.; Hardt, U.; Krishnamurthy, A.; Steen, J.; Engström, M.; Sun, M.; Ytterberg, A.J.; Zubarev, R.A.; Scheel-Toellner, D.; et al. Autoreactivity to Malondialdehyde-Modifications in Rheumatoid Arthritis Is Linked to Disease Activity and Synovial Pathogenesis. J. Autoimmun. 2017, 84, 29–45. [Google Scholar] [CrossRef]
- Lomzenski, H.E.; Thiele, G.M.; Duryee, M.J.; Chen, S.-C.; Ye, F.; Anderson, D.R.; Mikuls, T.R.; Ormseth, M.J. Serum Anti-Malondialdehyde-Acetaldehyde IgA Antibody Concentration Improves Prediction of Coronary Atherosclerosis beyond Traditional Risk Factors in Patients with Rheumatoid Arthritis. Sci. Rep. 2022, 12, 10547. [Google Scholar] [CrossRef] [PubMed]
- Warden, C.; Zubieta, D.; Brantley, M.A. Citrulline Plus Arginine Induces an Angiogenic Response and Increases Permeability in Retinal Endothelial Cells via Nitric Oxide Production. Int. J. Mol. Sci. 2025, 26, 2080. [Google Scholar] [CrossRef]
- Cardiovascular Biobank. Available online: https://www.unmc.edu/intmed/divisions/cardiology/research/resources/biobank.html (accessed on 25 July 2025).
- Alomar, F.A.; Dash, P.K.; Ramasamy, M.; Venn, Z.L.; Bidasee, S.R.; Zhang, C.; Hackfort, B.T.; Gorantla, S.; Bidasee, K.R. Diastolic Dysfunction with Vascular Deficits in HIV-1-Infected Female Humanized Mice Treated with Antiretroviral Drugs. Int. J. Mol. Sci. 2025, 26, 3801. [Google Scholar] [CrossRef]
- Dash, P.K.; Alomar, F.A.; Hackfort, B.T.; Su, H.; Conaway, A.; Poluektova, L.Y.; Gendelman, H.E.; Gorantla, S.; Bidasee, K.R. HIV-1-Associated Left Ventricular Cardiac Dysfunction in Humanized Mice. Sci. Rep. 2020, 10, 9746. [Google Scholar] [CrossRef]
- Aripova, N.; Duryee, M.J.; Zhou, W.; England, B.R.; Hunter, C.D.; Klingemann, L.; Aripova, N.; Nelson, A.; Katafiasz, D.; Bailey, K.; et al. Citrullinated and Malondialdehyde-Acetaldehyde Modified Fibrinogen Activates Macrophages and Promotes Profibrotic Responses in Human Lung Fibroblasts. Am. J. Physiol. Lung Cell. Mol. Physiol. 2024, 328, L134–L147. [Google Scholar] [CrossRef] [PubMed]
- Aripova, N.; Duryee, M.J.; England, B.R.; Hunter, C.D.; Mordeson, J.E.; Ryan, E.M.; Daubach, E.C.; Romberger, D.J.; Thiele, G.M.; Mikuls, T.R. Citrullinated and Malondialdehyde-Acetaldehyde Modified Fibrinogen Activates Macrophages and Promotes an Aggressive Synovial Fibroblast Phenotype in Patients with Rheumatoid Arthritis. Front. Immunol. 2023, 14, 1203548. [Google Scholar] [CrossRef] [PubMed]
- Aripova, N.; Duryee, M.J.; Hunter, C.D.; Ryan, E.M.; Daubach, E.C.; Jones, S.Q.; Bierman, M.M.; Ragland, A.S.; Mitra, A.; England, B.R.; et al. Peptidyl Arginine Deiminase Expression and Macrophage Polarization Following Stimulation with Citrullinated and Malondialdehyde-Acetaldehyde Modified Fibrinogen. Int. Immunopharmacol. 2022, 110, 109010. [Google Scholar] [CrossRef]
- Takahara, H.; Okamoto, H.; Sugawara, K. Affinity Chromatography of Peptidylarginine Deiminase from Rabbit Skeletal Muscle on a Column of Soybean Trypsin Inhibitor (Kunitz)-Sepharose. J. Biochem. 1986, 99, 1417–1424. [Google Scholar] [CrossRef]
- Thiele, G.M.; Duryee, M.J.; Hunter, C.D.; England, B.R.; Fletcher, B.S.; Daubach, E.C.; Pospisil, T.P.; Klassen, L.W.; Mikuls, T.R. Immunogenic and Inflammatory Responses to Citrullinated Proteins Are Enhanced Following Modification with Malondialdehyde-Acetaldehyde Adducts. Int. Immunopharmacol. 2020, 83, 106433. [Google Scholar] [CrossRef]
- Meléndez, G.C.; McLarty, J.L.; Levick, S.P.; Du, Y.; Janicki, J.S.; Brower, G.L. Interleukin-6 Mediates Myocardial Fibrosis, Concentric Hypertrophy and Diastolic Dysfunction in Rats. Hypertension 2010, 56, 225–231. [Google Scholar] [CrossRef]
- Wen, J.; Guan, Y.; Niu, H.; Dang, Y.; Guan, J. Targeting Cardiac Resident CCR2+ Macrophage-Secreted MCP-1 to Attenuate Inflammation after Myocardial Infarction. Acta Biomater. 2024, in press. [Google Scholar] [CrossRef] [PubMed]
- Qiu, Z.-Y.; Yu, W.-J.; Bai, J.; Lin, Q.-Y. Blocking VCAM-1 Ameliorates Hypertensive Cardiac Remodeling by Impeding Macrophage Infiltration. Front. Pharmacol. 2022, 13, 1058268. [Google Scholar] [CrossRef]
- Lin, Q.-Y.; Lang, P.-P.; Zhang, Y.-L.; Yang, X.-L.; Xia, Y.-L.; Bai, J.; Li, H.-H. Pharmacological Blockage of ICAM-1 Improves Angiotensin II-Induced Cardiac Remodeling by Inhibiting Adhesion of LFA-1+ Monocytes. Am. J. Physiol. Heart Circ. Physiol. 2019, 317, H1301–H1311. [Google Scholar] [CrossRef] [PubMed]
- Li, M.; Wang, M.; Wen, Y.; Zhang, H.; Zhao, G.; Gao, Q. Signaling Pathways in Macrophages: Molecular Mechanisms and Therapeutic Targets. Medcomm 2023, 4, e349. [Google Scholar] [CrossRef]
- Zhou, D.; Huang, C.; Lin, Z.; Zhan, S.; Kong, L.; Fang, C.; Li, J. Macrophage Polarization and Function with Emphasis on the Evolving Roles of Coordinated Regulation of Cellular Signaling Pathways. Cell Signal. 2014, 26, 192–197. [Google Scholar] [CrossRef]
- Harrold, A.P.; Cleary, M.M.; Bharathy, N.; Lathara, M.; Berlow, N.E.; Foreman, N.K.; Donson, A.M.; Amani, V.; Zuercher, W.J.; Keller, C. In Vitro Benchmarking of NF-κB Inhibitors. Eur. J. Pharmacol. 2020, 873, 172981. [Google Scholar] [CrossRef]
- Kuma, Y.; Sabio, G.; Bain, J.; Shpiro, N.; Márquez, R.; Cuenda, A. BIRB796 Inhibits All P38 MAPK Isoforms in Vitro and in Vivo. J. Biol. Chem. 2005, 280, 19472–19479. [Google Scholar] [CrossRef] [PubMed]
- Grundtman, C.; Hollan, I.; Førre, O.T.; Saatvedt, K.; Mikkelsen, K.; Lundberg, I.E. Cardiovascular Disease in Patients with Inflammatory Rheumatic Disease Is Associated with Up-Regulation of Markers of Inflammation in Cardiac Microvessels and Cardiomyocytes. Arthritis Rheum. 2010, 62, 667–673. [Google Scholar] [CrossRef]
- Klimiuk, P.A.; Sierakowski, S.; Latosiewicz, R.; Cylwik, J.P.; Cylwik, B.; Skowronski, J.; Chwiecko, J. Soluble Adhesion Molecules (ICAM-1, VCAM-1, and E-Selectin) and Vascular Endothelial Growth Factor (VEGF) in Patients with Distinct Variants of Rheumatoid Synovitis. Ann. Rheum. Dis. 2002, 61, 804–809. [Google Scholar] [CrossRef]
- Gottenberg, J.-E.; Dayer, J.-M.; Lukas, C.; Ducot, B.; Chiocchia, G.; Cantagrel, A.; Saraux, A.; Roux-Lombard, P.; Mariette, X. Serum IL-6 and IL-21 Are Associated with Markers of B Cell Activation and Structural Progression in Early Rheumatoid Arthritis: Results from the ESPOIR Cohort. Ann. Rheum. Dis. 2012, 71, 1243–1248. [Google Scholar] [CrossRef]
- Tong, X.; Yu, D.; Yu, L.; Chen, W.; Wen, Y.; Gu, P. Exploring the Role of Monocyte Chemoattractant Protein-1 in Fibroblast-like Synovial Cells in Rheumatoid Arthritis. PeerJ 2021, 9, e11973. [Google Scholar] [CrossRef]
- Liao, H.; Zheng, J.; Lu, J.; Shen, H.-L. NF-κB Signaling Pathway in Rheumatoid Arthritis: Mechanisms and Therapeutic Potential. Mol. Neurobiol. 2025, 62, 6998–7021. [Google Scholar] [CrossRef]
- Bedoui, Y.; Guillot, X.; Sélambarom, J.; Guiraud, P.; Giry, C.; Jaffar-Bandjee, M.C.; Ralandison, S.; Gasque, P. Methotrexate an Old Drug with New Tricks. Int. J. Mol. Sci. 2019, 20, 5023. [Google Scholar] [CrossRef]
- Zimmerman, M.C.; Clemens, D.L.; Duryee, M.J.; Sarmiento, C.; Chiou, A.; Hunter, C.D.; Tian, J.; Klassen, L.W.; O’Dell, J.R.; Thiele, G.M.; et al. Direct Antioxidant Properties of Methotrexate: Inhibition of Malondialdehyde-Acetaldehyde-Protein Adduct Formation and Superoxide Scavenging. Redox Biol. 2017, 13, 588–593. [Google Scholar] [CrossRef] [PubMed]
- Johnson, T.M.; Sayles, H.R.; Baker, J.F.; George, M.D.; Roul, P.; Zheng, C.; Sauer, B.; Liao, K.P.; Anderson, D.R.; Mikuls, T.R.; et al. Investigating Changes in Disease Activity as a Mediator of Cardiovascular Risk Reduction with Methotrexate Use in Rheumatoid Arthritis. Ann. Rheum. Dis. 2021, 80, 1385–1392. [Google Scholar] [CrossRef] [PubMed]
- Genovese, M.C.; Cohen, S.B.; Wofsy, D.; Weinblatt, M.E.; Firestein, G.S.; Brahn, E.; Strand, V.; Baker, D.G.; Tong, S.E. A 24-Week, Randomized, Double-Blind, Placebo-Controlled, Parallel Group Study of the Efficacy of Oral SCIO-469, a P38 Mitogen-Activated Protein Kinase Inhibitor, in Patients with Active Rheumatoid Arthritis. J. Rheumatol. 2011, 38, 846–854. [Google Scholar] [CrossRef]
- Damjanov, N.; Kauffman, R.S.; Spencer-Green, G.T. Efficacy, Pharmacodynamics, and Safety of VX-702, a Novel P38 MAPK Inhibitor, in Rheumatoid Arthritis: Results of Two Randomized, Double-Blind, Placebo-Controlled Clinical Studies. Arthritis Rheum. 2009, 60, 1232–1241, Erratum in Arthritis Rheum. 2009, 60, 3071. [Google Scholar] [CrossRef]
- Cohen, S.B.; Cheng, T.-T.; Chindalore, V.; Damjanov, N.; Burgos-Vargas, R.; Delora, P.; Zimany, K.; Travers, H.; Caulfield, J.P. Evaluation of the Efficacy and Safety of Pamapimod, a P38 MAP Kinase Inhibitor, in a Double-Blind, Methotrexate-Controlled Study of Patients with Active Rheumatoid Arthritis. Arthritis Rheum. 2009, 60, 335–344. [Google Scholar] [CrossRef] [PubMed]
- Yoshida, M.; Korfhagen, T.R.; Whitsett, J.A. Surfactant Protein D Regulates NF-Kappa B and Matrix Metalloproteinase Production in Alveolar Macrophages via Oxidant-Sensitive Pathways. J. Immunol. 2001, 166, 7514–7519. [Google Scholar] [CrossRef]
- Jimi, E.; Aoki, K.; Saito, H.; D’Acquisto, F.; May, M.J.; Nakamura, I.; Sudo, T.; Kojima, T.; Okamoto, F.; Fukushima, H.; et al. Selective Inhibition of NF-Kappa B Blocks Osteoclastogenesis and Prevents Inflammatory Bone Destruction in Vivo. Nat. Med. 2004, 10, 617–624. [Google Scholar] [CrossRef]
- Heger, L.A.; Schommer, N.; Fukui, S.; Van Bruggen, S.; Sheehy, C.E.; Chu, L.; Rajagopal, S.; Sivanandhan, D.; Ewenstein, B.; Wagner, D.D. Inhibition of Protein Arginine Deiminase 4 Prevents Inflammation-Mediated Heart Failure in Arthritis. Life Sci. Alliance 2023, 6, e202302055. [Google Scholar] [CrossRef]
- Starr, C.E.; Nichols, K.K.; Lang, J.R.; Brady, T.C. The Phase 3 INVIGORATE Trial of Reproxalap in Patients with Seasonal Allergic Conjunctivitis. Clin. Ophthalmol. 2023, 17, 3867–3875. [Google Scholar] [CrossRef] [PubMed]
- Clark, D.; Cavanagh, B.; Shields, A.L.; Karpecki, P.; Sheppard, J.; Brady, T.C. Clinically Relevant Activity of the Novel RASP Inhibitor Reproxalap in Allergic Conjunctivitis: The Phase 3 ALLEVIATE Trial. Am. J. Ophthalmol. 2021, 230, 60–67. [Google Scholar] [CrossRef] [PubMed]
- Smart, C.D.; Madhur, M.S. The Immunology of Heart Failure with Preserved Ejection Fraction. Clin. Sci. 2023, 137, 1225–1247. [Google Scholar] [CrossRef]
- Krishnan, A.; Chilton, E.; Raman, J.; Saxena, P.; McFarlane, C.; Trollope, A.F.; Kinobe, R.; Chilton, L. Are Interactions between Epicardial Adipose Tissue, Cardiac Fibroblasts and Cardiac Myocytes Instrumental in Atrial Fibrosis and Atrial Fibrillation? Cells 2021, 10, 2501. [Google Scholar] [CrossRef]
- Anderson, D.R.; Duryee, M.J.; Shurmur, S.W.; Um, J.Y.; Bussey, W.D.; Hunter, C.D.; Garvin, R.P.; Sayles, H.R.; Mikuls, T.R.; Klassen, L.W.; et al. Unique Antibody Responses to Malondialdehyde-Acetaldehyde (MAA)-Protein Adducts Predict Coronary Artery Disease. PLoS ONE 2014, 9, e107440. [Google Scholar] [CrossRef]
- Zhou, W.; Johnson, H.; Duryee, M.; Namvaran, A.; Garcia, J.; Hunter, C.; Johnson, T.; Anderson, D.; Bidasee, K.; Thiele, G.; et al. Expression and Co-Localization of Malondialdehyde-Acetaldehyde and Citrullinated Proteins in Myocardial Tissues Precedes the Development of Cardiac Fibrosis in Collagen-Induced Arthritis. Arthritis Rheumatol. 2025. [Google Scholar]
- Rieder, F.; Kessler, S.P.; West, G.A.; Bhilocha, S.; de la Motte, C.; Sadler, T.M.; Gopalan, B.; Stylianou, E.; Fiocchi, C. Inflammation-Induced Endothelial-to-Mesenchymal Transition. Am. J. Pathol. 2011, 179, 2660–2673. [Google Scholar] [CrossRef]
- Yoshimatsu, Y.; Wakabayashi, I.; Kimuro, S.; Takahashi, N.; Takahashi, K.; Kobayashi, M.; Maishi, N.; Podyma-Inoue, K.A.; Hida, K.; Miyazono, K.; et al. TNF-α Enhances TGF-β-induced Endothelial-to-mesenchymal Transition via TGF-β Signal Augmentation. Cancer Sci. 2020, 111, 2385–2399. [Google Scholar] [CrossRef]
- Hall, I.F.; Kishta, F.; Xu, Y.; Baker, A.H.; Kovacic, J.C. Endothelial to Mesenchymal Transition: At the Axis of Cardiovascular Health and Disease. Cardiovasc. Res. 2024, 120, 223–236. [Google Scholar] [CrossRef] [PubMed]
- Pratesi, F.; Panza, F.; Paolini, I.; Petrelli, F.; Puxeddu, I.; Casigliani-Rabl, S.; Ancillotti, D.; Alcaro, C.; Rovero, P.; Migliorini, P. Fingerprinting of Anti-Citrullinated Protein Antibodies (ACPA): Specificity, Isotypes and Subclasses. Lupus 2015, 24, 433–441. [Google Scholar] [CrossRef]
- Honold, L.; Nahrendorf, M. Resident and Monocyte-Derived Macrophages in Cardiovascular Disease. Circ. Res. 2018, 122, 113–127. [Google Scholar] [CrossRef] [PubMed]
- Chen, R.; Zhang, H.; Tang, B.; Luo, Y.; Yang, Y.; Zhong, X.; Chen, S.; Xu, X.; Huang, S.; Liu, C. Macrophages in Cardiovascular Diseases: Molecular Mechanisms and Therapeutic Targets. Signal Transduct. Target. Ther. 2024, 9, 130. [Google Scholar] [CrossRef] [PubMed]








Disclaimer/Publisher’s Note: The statements, opinions and data contained in all publications are solely those of the individual author(s) and contributor(s) and not of MDPI and/or the editor(s). MDPI and/or the editor(s) disclaim responsibility for any injury to people or property resulting from any ideas, methods, instructions or products referred to in the content. |
© 2025 by the authors. Licensee MDPI, Basel, Switzerland. This article is an open access article distributed under the terms and conditions of the Creative Commons Attribution (CC BY) license (https://creativecommons.org/licenses/by/4.0/).
Share and Cite
Zhou, W.; Johnson, H.J.; Duryee, M.J.; Aripova, N.; Sharp, E.E.; Hunter, C.D.; Sinanan, K.; Drvol, H.C.; Feely, M.G.; Johnson, T.M.; et al. Citrullinated and Malondialdehyde–Acetaldehyde-Modified Fibrinogen Activates Macrophages and Promotes Coronary Endothelial Cell Inflammation. Curr. Issues Mol. Biol. 2025, 47, 943. https://doi.org/10.3390/cimb47110943
Zhou W, Johnson HJ, Duryee MJ, Aripova N, Sharp EE, Hunter CD, Sinanan K, Drvol HC, Feely MG, Johnson TM, et al. Citrullinated and Malondialdehyde–Acetaldehyde-Modified Fibrinogen Activates Macrophages and Promotes Coronary Endothelial Cell Inflammation. Current Issues in Molecular Biology. 2025; 47(11):943. https://doi.org/10.3390/cimb47110943
Chicago/Turabian StyleZhou, Wenxian, Hannah J. Johnson, Michael J. Duryee, Nozima Aripova, Engle E. Sharp, Carlos D. Hunter, Kimberley Sinanan, Henry C. Drvol, Mason G. Feely, Tate M. Johnson, and et al. 2025. "Citrullinated and Malondialdehyde–Acetaldehyde-Modified Fibrinogen Activates Macrophages and Promotes Coronary Endothelial Cell Inflammation" Current Issues in Molecular Biology 47, no. 11: 943. https://doi.org/10.3390/cimb47110943
APA StyleZhou, W., Johnson, H. J., Duryee, M. J., Aripova, N., Sharp, E. E., Hunter, C. D., Sinanan, K., Drvol, H. C., Feely, M. G., Johnson, T. M., Alfaidi, M., Anderson, D. R., Reddy, V. K., Bidasee, K., Bennett, R. G., Poole, J. A., Thiele, G. M., & Mikuls, T. R. (2025). Citrullinated and Malondialdehyde–Acetaldehyde-Modified Fibrinogen Activates Macrophages and Promotes Coronary Endothelial Cell Inflammation. Current Issues in Molecular Biology, 47(11), 943. https://doi.org/10.3390/cimb47110943

