A New Species of Macellicephaloides Uschakov, 1955 (Annelida, Polynoidae) from Cold Seeps in the South China Sea: Insights into the Taxonomy and Phylogeny of Macellicephaloides and Related Genera
Abstract
1. Introduction
2. Materials and Methods
2.1. Specimen Collection and Morphological Examination
2.2. DNA Extraction, Library Preparation, and Genome Skimming Sequencing
2.3. Mitogenome Assembly and Annotation
2.4. Extracting Nuclear Genes from NGS Data
2.5. Species Delimitation and Phylogenetic Analyses
| Family | Subfamily | Organism | Mitogenome | 18S | 28S | ITS | References |
|---|---|---|---|---|---|---|---|
| Acoetidae | - | Panthalis oerstedi | KY753832 | KY753846 | KY753846 | KY753846 | Zhang et al. [29] |
| Aphroditidae | - | Laetmonice producta | KY753833 | KY753853 | KY753853 | KY753853 | Zhang et al. [29] |
| Eulepethidae | - | Eulepethus nanhaiensis | KY753834 | KY753850 | KY753850 | KY753850 | Zhang et al. [29] |
| Iphionidae | - | Iphione sp. YZ-2018 | KY753835 | KY753852 | KY753852 | KY753852 | Zhang et al. [29] |
| Polynoidae | Polynoinae | Acholoe squamosa | OX439053 | PRJEB60118 | PRJEB60118 | PRJEB60118 | Adkins et al. [30] |
| Polynoidae | Admetellinae | Admetella levensteini | PQ221480 | PQ211133 | PQ211133 | PQ211133 | Wu et al. [1] |
| Polynoidae | Admetellinae | Admetella multiseta | PQ221478 | PQ211131 | PQ211131 | PQ211131 | Wu et al. [1] |
| Polynoidae | Admetellinae | Admetella nanhaiensis | PQ221483 | PQ211136 | PQ211136 | PQ211136 | Wu et al. [1] |
| Polynoidae | Admetellinae | Admetella undulata | PQ221482 | PQ211135 | PQ211135 | PQ211135 | Wu et al. [1] |
| Polynoidae | Arctonoinae | Arctonoe vittata | MZ131647 | - | - | - | Park et al. [31] |
| Polynoidae | Macellicephalinae | Branchinotogluma hessleri | MW783686 | OM007982 | OM105845 | - | Hiley et al. [8] |
| Polynoidae | Macellicephalinae | Branchiplicatus cupreus | MW783699 | OM007993 | OM105856 | - | Hiley et al. [8] |
| Polynoidae | Macellicephalinae | Branchipolynoe segonzaci | OP648300 | - | - | - | Hiley et al. [8] |
| Polynoidae | Eulagiscinae | Eulagisca gigantea | OP648301 | OM008007 | OM105872 | - | Hiley et al. [8] |
| Polynoidae | Polynoinae | Eunoe nodosa | NC_060302 | SRR14996616 | SRR14996616 | SRR14996616 | Kim et al. [32] |
| Polynoidae | Macellicephalinae | Gesiella jameensis | MW794260 | MW794263 | MW794263 | MW794263 | Gonzalez et al. [33] |
| Polynoidae | Lepidonotinae | Halosydna sp. YZ-2018 | KY753830 | KY753845 | KY753845 | KY753845 | Zhang et al. [29] |
| Polynoidae | Polynoinae | Harmothoe impar | OX381722 | PRJEB60118 | PRJEB60118 | PRJEB60118 | Adkins et al. [34] |
| Polynoidae | Lepidonotinae | Hyperhalosydna striata | MW620990 | - | - | - | Kim et al. [32] |
| Polynoidae | Macellicephalinae | Lepidonotopodium fimbriatum | MW783701 | OM007994 | OM105858 | - | Hiley et al. [8] |
| Polynoidae | Lepidonotinae | Lepidonotus clava | OW387151 | - | - | - | Darbyshire et al. [35] |
| Polynoidae | Lepidonotinae | Lepidonotus sp. YZ-2018 | KY753831 | KY753851 | KY753851 | KY753851 | Zhang et al. [29] |
| Polynoidae | Macellicephalinae | Levensteiniella kincaidi | MW783703 | OM007995 | OM105860 | - | Hiley et al. [8] |
| Polynoidae | Macellicephalinae | Macellicephala sp. 1 AH-2024 | OP648303 | OM008006 | OM105871 | - | Hiley et al. [8] |
| Polynoidae | Macellicephalinae | Macellicephala sp. 2 AH-2024 | OP648304 | OM008001 | OM105866 | - | Hiley et al. [8] |
| Polynoidae | Macellicephalinae | Macellicephala sp. 3 AH-2024 | OP648305 | OM008004 | OM105869 | - | Hiley et al. [8] |
| Polynoidae | Macellicephalinae | Macellicephala sp. 4 AH-2024 | OP648306 | OM008005 | OM105870 | - | Hiley et al. [8] |
| Polynoidae | Macellicephalinae | Macellicephalinae sp. | MW816923 | OM007998 | OM105863 | - | Hiley et al. [8] |
| Polynoidae | Macellicephalinae | Macellicephaloides alvini | OP648307 | OP651045 | OP651057 | - | Hiley et al. [8] |
| Polynoidae | Macellicephalinae | Macellicephaloides lingshuiensis sp. nov. | PX118544 | PX132557 | PX132557 | PX132557 | This Study |
| Polynoidae | Macellicephalinae | Mamiwata piscesae | MW783702 | MW654532 | OM105859 | - | Hiley et al. [8] |
| Polynoidae | Polynoinae | Melaenis sp. YZ-2018 | KY753829 | KY753849 | KY753849 | KY753849 | Zhang et al. [29] |
| Polynoidae | Macellicephalinae | Peinaleopolynoe orphanae | MW783706 | OM007999 | OM105864 | - | Hiley et al. [8] |
| Polynoidae | Macellicephalinae | Pelagomacellicephala iliffei | MW794261 | MW794264 | MW794264 | MW794264 | Gonzalez et al. [33] |
| Polynoidae | Polynoinae | Pettitbonesia furcosetosa | SRR16188832 | SRR16188832 | SRR16188832 | SRR16188832 | Filée et al. [36] |
| Polynoidae | Polynoinae | Polyeunoa laevis | MN057924 | KU738176 | KU738176 | KU738176 | Bogantes et al. [37] |
| Sigalionidae | Sigalioninae | Euthalenessa festiva | KY753837 | KY753839 | KY753839 | KY753839 | Zhang et al. [29] |
| Sigalionidae | Pisioninae | Pisione sp. YZ-2018 | KY753836 | KY753844 | KY`753844 | KY753844 | Zhang et al. [29] |
| Syllidae | Syllinae | Trypanobia cryptica | KR534503 | SRR2006109 | SRR2006109 | SRR2006109 | Aguado et al. [38] |
3. Results
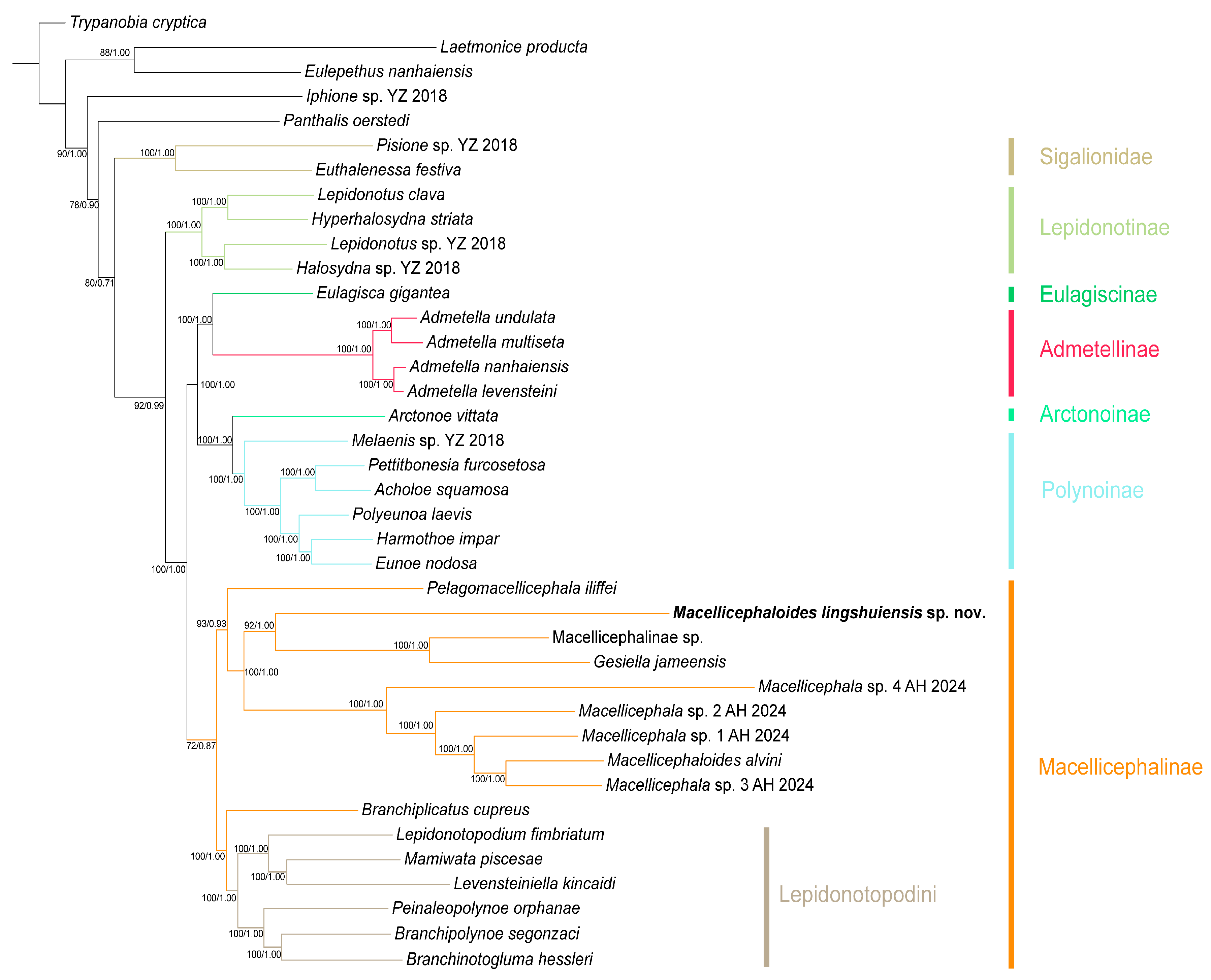
3.1. Genetic Distance and Phylogenetic Analyses
3.2. Systematics
- Class Polychaeta Grube, 1850
- Order Phyllodocida Dales, 1962
- Family Polynoidae Kinberg, 1856
- Subfamily Macellicephalinae Hartmann-Schröder, 1971
3.2.1. Genus Macellicephaloides Uschakov, 1955
3.2.2. Macellicephaloides lingshuiensis sp. nov. (Figure 2, Figure 3 and Figure 4)



4. Discussion
4.1. Species Diversity, Distribution Patterns, and Taxonomic Tools of Macellicephaloides
- 1.
- Segments 16 or less………………………………………………………………………………………………………………2
- Segments more than 16…………………………………………………………………………..4
- 2.
- Notopodia with inconspicuous acicular lobes; cirrophores of dorsal cirri bearing pointed projections ………………………………………………………………...M. moustachu
- Notopodia with prominent, stout acicular lobes; cirrophores of dorsal cirri smooth without projections…………………………………………...……...…...……..……………………..3
- 3.
- Dorsal cirri with very long cirrophores and shorter styles, extending as far as or beyond neuropodia; nodular dorsal tubercles on cirrigerous segments 6–14, and middorsal tubercles on segments 3–15.………………………………………………………...M. verrucosa
- Dorsal cirri with rather short cirrophores and longer styles, not extending beyond neuropodia; nodular dorsal tubercles and middorsal tubercles absent…………………………………………………………....………..............................M. vitiazi
- 4.
- Segments 17–18……………………………………..……………………….……………...5
- Segments 20–21……………………………………………………..…………………………….9
- 5.
- Segments 17………………………….……………………………………………………...6
- Segments 18.………………………………………………………………………………………8
- 6.
- Notoacicula not extra stout or long; pharynx with middle pair of lateral papillae very long; cirrophores of dorsal cirri extending to about tips of neuropodia………………………………………………………………………………..M. sandwichensis
- Notoacicula long, extending beyond neuropodia in posterior segments; pharynx with middle pair of lateral papillae not extra long……………………………….…………………7
- 7.
- Cirrophores of dorsal cirri extending far beyond neuropodia…………..M. grandicirra
- Cirrophores of dorsal cirri not as long, extending to neuropodia or shorter………..M. alvini
- 8.
- Notopodia with flexible, thin acicula; cirrophores of dorsal cirri very short…………………………………………………………………………………..M. improvisa
- Notopodia with stout acicula; cirrophores of dorsal cirri as long as styles…………………………………………………………….………………...M. lingshuiensis
- 9.
- Dorsal side of body with conical papillae………………………………....…….M. villosa
- Integument smooth without papillae………………...………...………………….M. uschakovi
4.2. Morphological and Molecular Distinctions Between Macellicephaloides and Macellicephala
4.3. Systematics and Phylogeny of Macellicephalinae and Related Groups
Supplementary Materials
Author Contributions
Funding
Institutional Review Board Statement
Informed Consent Statement
Data Availability Statement
Acknowledgments
Conflicts of Interest
References
- Wu, X.; Kou, Q.; Sun, Y.; Zhen, W.; Xu, K. Morphology, phylogeny, and evolution of the rarely known genus Admetella Mcintosh, 1885 (Annelida, Polynoidae) with recognition of four new species from Western Pacific seamounts. J. Zool. Syst. Evol. Res. 2024, 2024, 9886076. [Google Scholar] [CrossRef]
- Uschakov, P.V. Mnogoshchetinkovye chervi semeistva Aphroditidae kurilo-kamshatskoi vpadiny [polychaetes of the family Aphroditidae from the kurile-kamtchatka trench]. Tr. Instituta Okeanol. SSSR 1955, 12, 311–321. [Google Scholar]
- Hartman, O. Catalogue of the polychaetous annelids of the world. Part 2. Allan Hancock Found. Occas. Pap. 1959, 23, 355–628. [Google Scholar]
- Hartmann-Schröder, G. Zur Polychaetenfauna Von Natal (Sudafrika)(Mit Betrachtungen Zur Zoogeographie Und Okologie). J. Mar. Biol. Assoc. India 1974, 16, 540–582. [Google Scholar]
- Pettibone, M.H. Revision of the genus Macellicephala McIntosh and the subfamily Macellicephalinae Hartmann-SchrAder (Polychaeta: Polynoidae). Smithson. Contrib. Zool. 1976, 229, 1–71. [Google Scholar] [CrossRef]
- Bonifácio, P.; Menot, L. New genera and species from the Equatorial Pacific provide phylogenetic insights into deep-sea Polynoidae (Annelida). Zool. J. Linn. Soc. 2019, 185, 555–635. [Google Scholar] [CrossRef]
- Read, G.; Fauchald, K. World Register of Marine Species (WoRMS). 2025. Available online: https://www.marinespecies.org (accessed on 9 October 2025).
- Hiley, A.S.; Mongiardino, K.N.; Rouse, G.W. Phylogenetics of Lepidonotopodini (Macellicephalinae, Polynoidae, Annelida) and comparative mitogenomics of shallow-water vs. deep-sea scaleworms (Aphroditiformia). Biology 2024, 13, 979. [Google Scholar] [CrossRef] [PubMed]
- Levenstein, R.Y.; Hutchings, P. On the ways of formation of the deep-sea polychaete fauna of the family Polynoidae. In Proceedings of the First International Polychaete Conference, Sydney, Australia, 4–9 July 1983; The Linnean Society of New South Wales: Sydney, Australia, 1984; pp. 72–85. [Google Scholar]
- Babraham Bioinformatics. FastQC: A Quality Control Tool for High Throughput Sequence Data; Babraham Bioinformatics: Cambridge, UK, 2011. [Google Scholar]
- Bolger, A.M.; Lohse, M.; Usadel, B. Trimmomatic: A flexible trimmer for Illumina sequence data. Bioinformatics 2014, 30, 2114–2120. [Google Scholar] [CrossRef] [PubMed]
- Meng, G.; Li, Y.; Yang, C.; Liu, S. MitoZ: A toolkit for animal mitochondrial genome assembly, annotation and visualization. Nucleic Acids Res. 2019, 47, e63. [Google Scholar] [CrossRef]
- Bernt, M.; Donath, A.; Jühling, F.; Externbrink, F.; Florentz, C.; Fritzsch, G.; Pütz, J.; Middendorf, M.; Stadler, P.F. MITOS: Improved de novo metazoan mitochondrial genome annotation. Mol. Phylogenet. Evol. 2013, 69, 313–319. [Google Scholar] [CrossRef]
- Camacho, C.B.; Boratyn, G.M.; Joukov, V.; Vera, A.R.; Madden, T.L. ElasticBLAST: Accelerating sequence search via cloud computing. BMC Bioinform. 2023, 24, 117. [Google Scholar] [CrossRef] [PubMed]
- Sayers, E.W.; Beck, J.; Bolton, E.E.; Brister, J.R.; Chan, J.; Connor, R.; Feldgarden, M.; Fine, A.M.; Funk, K.; Hoffman, J. Database resources of the National Center for Biotechnology Information in 2025. Nucleic Acids Res. 2025, 53, D20–D29. [Google Scholar] [PubMed]
- Li, D.; Luo, R.; Liu, C.M.; Leung, C.M.; Ting, H.F.; Sadakane, K.; Yamashita, H.; Lam, T.W. MEGAHIT v1.0: A fast and scalable metagenome assembler driven by advanced methodologies and community practices. Methods 2016, 102, 3–11. [Google Scholar] [CrossRef]
- Shen, W.; Sipos, B.; Zhao, L. SeqKit2: A Swiss army knife for sequence and alignment processing. Imeta 2024, 3, e191. [Google Scholar] [PubMed]
- Rozewicki, J.; Li, S.; Amada, K.M.; Standley, D.M.; Katoh, K. MAFFT-DASH: Integrated protein sequence and structural alignment. Nucleic Acids Res. 2019, 47, W5–W10. [Google Scholar] [CrossRef]
- Ranwez, V.; Douzery, E.J.; Cambon, C.; Chantret, N.; Delsuc, F. MACSE v2: Toolkit for the alignment of coding sequences accounting for frameshifts and stop codons. Mol. Biol. Evol. 2018, 35, 2582–2584. [Google Scholar] [CrossRef]
- Zhang, D.; Gao, F.; Jakovlić, I.; Zou, H.; Zhang, J.; Li, W.X.; Wang, G.T. PhyloSuite: An integrated and scalable desktop platform for streamlined molecular sequence data management and evolutionary phylogenetics studies. Mol. Ecol. Resour. 2020, 20, 348–355. [Google Scholar] [CrossRef]
- Talavera, G.; Castresana, J. Improvement of phylogenies after removing divergent and ambiguously aligned blocks from protein sequence alignments. Syst. Biol. 2007, 56, 564–577. [Google Scholar] [CrossRef]
- Tamura, K.; Stecher, G.; Kumar, S. MEGA11: Molecular evolutionary genetics analysis version 11. Mol. Biol. Evol. 2021, 38, 3022–3027. [Google Scholar] [CrossRef]
- Nguyen, L.T.; Schmidt, H.A.; Von, H.A.; Minh, B.Q. IQ-TREE: A fast and effective stochastic algorithm for estimating maximum-likelihood phylogenies. Mol. Biol. Evol. 2015, 32, 268–274. [Google Scholar] [CrossRef]
- Altekar, G.; Dwarkadas, S.; Huelsenbeck, J.P.; Ronquist, F. Parallel metropolis coupled Markov chain Monte Carlo for Bayesian phylogenetic inference. Bioinformatics 2004, 20, 407–415. [Google Scholar] [CrossRef]
- Rambaut, A.; Drummond, A.J.; Xie, D.; Baele, G.; Suchard, M.A. Posterior summarization in Bayesian phylogenetics using Tracer 1.7. Syst. Biol. 2018, 67, 901–904. [Google Scholar] [CrossRef]
- Letunic, I.; Bork, P. Interactive Tree of Life (iTOL) v6: Recent updates to the phylogenetic tree display and annotation tool. Nucleic Acids Res. 2024, 52, W78–W82. [Google Scholar] [CrossRef]
- Felsenstein, J. Confidence Limits on Phylogenies: An Approach Using the Bootstrap. Evolution 1985, 39, 783–791. [Google Scholar] [CrossRef]
- Hillis, D.M.; Bull, J.J. An empirical test of bootstrapping as a method for assessing confidence in phylogenetic analysis. Syst. Biol. 1993, 42, 182–192. [Google Scholar] [PubMed]
- Zhang, Y.; Sun, J.; Rouse, G.W.; Wiklund, H.; Pleijel, F.; Watanabe, H.K.; Chen, C.; Qian, P.Y.; Qiu, J.W. Phylogeny, evolution and mitochondrial gene order rearrangement in scale worms (Aphroditiformia, Annelida). Mol. Phylogenet. Evol. 2018, 125, 220–231. [Google Scholar]
- Adkins, P.; Brennan, M.; McTierney, S.; Brittain, R.; Perry, F.; Marine Biological Association Genome Acquisition Lab; Darwin Tree of Life Barcoding Collective; Wellcome Sanger Institute Tree of Life Programme; Wellcome Sanger Institute Scientific Operations: DNA Pipelines Collective; Tree of Life Core Informatics Collective and Darwin Tree of Life Consortium. The genome sequence of the star-devouring scaleworm, Acholoe squamosa (Delle Chiaje, 1825). Wellcome Open Res. 2023, 8, 348. [Google Scholar]
- Park, J.; Jung, J.; Kim, K.-S.; Park, T. Complete mitochondrial genome of the commensal scale worm, Arctonoe vittata (Grube, 1855) (Polychaeta: Polynoidae), collected from benthic habitat of the eastern coast of Korea. Mitochondrial DNA Part B 2021, 6, 2455–2457. [Google Scholar] [CrossRef] [PubMed]
- Kim, K.-S.; Park, J.; Park, T. The complete mitochondrial genome of Hyperhalosydna striata (Kinberg, 1856) (Annelida: Polynoidae) collected from Jejudo Island, Korea. Mitochondrial DNA Part B 2024, 9, 338–341. [Google Scholar] [CrossRef]
- Gonzalez, B.C.; Martínez, A.; Worsaae, K.; Osborn, K.J. Morphological convergence and adaptation in cave and pelagic scale worms (Polynoidae, Annelida). Sci. Rep. 2021, 11, 10718. [Google Scholar] [CrossRef] [PubMed]
- Adkins, P.; Mrowicki, R.; Harley, J.; Marine Biological Association Genome Acquisition Lab; Darwin Tree of Life Barcoding Collective; Wellcome Sanger Institute Tree of Life Programme; Wellcome Sanger Institute Scientific Operations: DNA Pipelines Collective; Tree of Life Core Informatics Collective; Darwin Tree of Life Consortium. The genome sequence of a scale worm, Harmothoe impar (Johnston, 1839). Wellcome Open Res. 2023, 8, 315. [Google Scholar] [CrossRef]
- Darbyshire, T.; Bishop, J.; Mieszkowska, N.; Adkins, P.; Holmes, A.; Marine Biological Association Genome Acquisition Lab; Darwin Tree of Life Barcoding Collective; Wellcome Sanger Institute Tree of Life Programme; Wellcome Sanger Institute Scientific Operations: DNA Pipelines Collective; Tree of Life Core Informatics Collective. The genome sequence of the scale worm, Lepidonotus clava (Montagu, 1808). Wellcome Open Res. 2022, 7, 307. [Google Scholar] [CrossRef]
- Filée, J.; Farhat, S.; Higuet, D.; Teysset, L.; Marie, D.; Thomas-Bulle, C.; Hourdez, S.; Jollivet, D.; Bonnivard, E. Comparative genomic and transcriptomic analyses of transposable elements in polychaetous annelids highlight LTR retrotransposon diversity and evolution. Mob. DNA 2021, 12, 24. [Google Scholar] [CrossRef]
- Bogantes, V.E.; Whelan, N.V.; Webster, K.; Mahon, A.R.; Halanych, K.M. Unrecognized diversity of a scale worm, Polyeunoa laevis (Annelida: Polynoidae), that feeds on soft coral. Zool. Scr. 2020, 49, 236–249. [Google Scholar] [CrossRef]
- Aguado, M.T.; Glasby, C.J.; Schroeder, P.C.; Weigert, A.; Bleidorn, C. The making of a branching annelid: An analysis of complete mitochondrial genome and ribosomal data of Ramisyllis multicaudata. Sci. Rep. 2015, 5, 12072. [Google Scholar] [CrossRef]
- Wu, X.; Zhen, W.; Kou, Q.; Xu, K. Reevaluation of the systematic status of Branchinotogluma (Annelida, Polynoidae), with the establishment of two new species. J. Zool. Syst. Evol. Res. 2023, 2023, 1490800. [Google Scholar] [CrossRef]
- Pettibone, M.H. Polynoidae and Sigalionidae (Polychaeta) from the Guaymas basin, with descriptions of 2 new species, and additional records from hydrothermal vents of the Galapagos Rift, 21-Degrees-N, and seep sites in the Gulf of Mexico (Florida and Louisiana). Proc. Biol. Soc. Wash. 1989, 102, 154–168. [Google Scholar]
- Levenstein, R.Y. The polychaetous annelids of the deep-sea trenches of the Atlantic sector of the Antarctic Ocean. Trans. P.P. Shirov. Inst. Oceanol. Academy. Tr. Instituta Okeanol. Akad. Nauk. SSSR 1975, 103, 119–142. [Google Scholar]
- Levenstein, R.Y. Polychaeta of the genus Macellicephala and Macellicephaloides (Aphroditidae) from the Pacific Ocean. Tr. Instituta Okeanol. Akad. Nauk SSSR 1971, 18–35. [Google Scholar]
- Levenstein, R.Y. Macellicephaloides improvisa sp.n. (Polychaeta, Polynoidae) from the Kuril-Kamchatka Trough. Zool. Zhurnal 1982, 62, 1419–1421. [Google Scholar]
- Levenstein, R.Y. On the Polychaeten Fauna (Fam. Polynoidae) from the Trench of Japan. Trans. P.P.Shirov Inst. Oceanol. Acad. Sci. USSR Mosc. 1982, 17, 59–62. [Google Scholar]
- Hourdez, S.; Gonzalez, B.C.; Eibye-Jacobsen, D. 7.13.1 Aphroditiformia. In Pleistoannelida, Errantia II; Günter, P., Markus, B., Wilfried, W., Eds.; De Gruyter: Berlin, Boston, 2022; Volume 4, pp. 65–74. [Google Scholar]
- Rouse, G.W.; Pleijel, F.; Tilic, E. Annelida; Oxford University Press: Oxford, UK, 2022. [Google Scholar]
- Norlinder, E.; Nygren, A.; Wiklund, H.; Pleijel, F. Phylogeny of scale-worms (Aphroditiformia, Annelida), assessed from 18SrRNA, 28SrRNA, 16SrRNA, mitochondrial cytochrome c oxidase subunit I (COI), and morphology. Mol. Phylogenet. Evol. 2012, 65, 490–500. [Google Scholar] [CrossRef]
- Gonzalez, B.C.; Martínez, A.; Borda, E.; Iliffe, T.M.; Eibye-Jacobsen, D.; Worsaae, K. Phylogeny and systematics of Aphroditiformia. Cladistics 2018, 34, 225–259. [Google Scholar] [CrossRef] [PubMed]
- Gonzalez, B.C.; González, V.L.; Martínez, A.; Worsaae, K.; Osborn, K.J. A transcriptome-based phylogeny for Polynoidae (Annelida: Aphroditiformia). Mol. Phylogenetics Evol. 2023, 185, 107811. [Google Scholar] [CrossRef] [PubMed]
- Hatch, A.S.; Liew, H.; Hourdez, S.; Rouse, G.W. Hungry scale worms: Phylogenetics of Peinaleopolynoe (Polynoidae, Annelida), with four new species. ZooKeys 2020, 932, 27. [Google Scholar] [CrossRef]
- Muir, A.I. Generic characters in the Polynoinae (Annelida, Polychaeta) with notes on the higher classification of scale-worms (Aphroditacea). Bull. Br. Mus. (Nat. Hist.) 1982, 43, 153–177. [Google Scholar]

Disclaimer/Publisher’s Note: The statements, opinions and data contained in all publications are solely those of the individual author(s) and contributor(s) and not of MDPI and/or the editor(s). MDPI and/or the editor(s) disclaim responsibility for any injury to people or property resulting from any ideas, methods, instructions or products referred to in the content. |
© 2025 by the authors. Licensee MDPI, Basel, Switzerland. This article is an open access article distributed under the terms and conditions of the Creative Commons Attribution (CC BY) license (https://creativecommons.org/licenses/by/4.0/).
Share and Cite
Li, J.; Zhang, L.; Wang, M.; Wu, X. A New Species of Macellicephaloides Uschakov, 1955 (Annelida, Polynoidae) from Cold Seeps in the South China Sea: Insights into the Taxonomy and Phylogeny of Macellicephaloides and Related Genera. Curr. Issues Mol. Biol. 2025, 47, 897. https://doi.org/10.3390/cimb47110897
Li J, Zhang L, Wang M, Wu X. A New Species of Macellicephaloides Uschakov, 1955 (Annelida, Polynoidae) from Cold Seeps in the South China Sea: Insights into the Taxonomy and Phylogeny of Macellicephaloides and Related Genera. Current Issues in Molecular Biology. 2025; 47(11):897. https://doi.org/10.3390/cimb47110897
Chicago/Turabian StyleLi, Jie, Linlin Zhang, Mingxiao Wang, and Xuwen Wu. 2025. "A New Species of Macellicephaloides Uschakov, 1955 (Annelida, Polynoidae) from Cold Seeps in the South China Sea: Insights into the Taxonomy and Phylogeny of Macellicephaloides and Related Genera" Current Issues in Molecular Biology 47, no. 11: 897. https://doi.org/10.3390/cimb47110897
APA StyleLi, J., Zhang, L., Wang, M., & Wu, X. (2025). A New Species of Macellicephaloides Uschakov, 1955 (Annelida, Polynoidae) from Cold Seeps in the South China Sea: Insights into the Taxonomy and Phylogeny of Macellicephaloides and Related Genera. Current Issues in Molecular Biology, 47(11), 897. https://doi.org/10.3390/cimb47110897

