Exploring the Anticancer Potential of MonoHER (7-Mono-O-(β-Hydroxyethyl)-Rutoside): Mitochondrial-Dependent Apoptosis in HepG2 Cells
Abstract
1. Introduction
2. Materials and Methods
2.1. Chemicals and Reagents
2.2. Cell Culture
2.3. Cell Viability Assay
2.4. Apoptosis Evaluation by Annexin-V/PI
2.5. Immunofluorescence (IF) Staining
2.6. Measurement of Mitochondrial Mass
2.7. Mitochondria Membrane Potential (ΔψM) Determination
2.8. Western Blotting Analysis
2.9. Statistical Analysis
3. Results
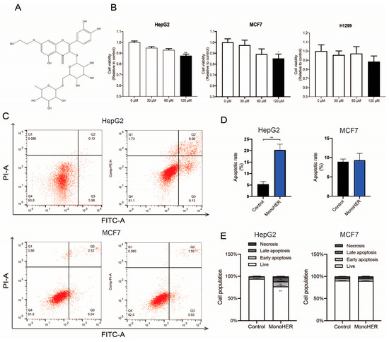
3.1. MonoHER Caused Cell Death in HepG2 Cells and MCF7 Cells
3.2. MonoHER Induced Apoptosis Only in HepG2 Cells
3.3. MonoHER Caused Mitochondrial Damage in HepG2 Cells
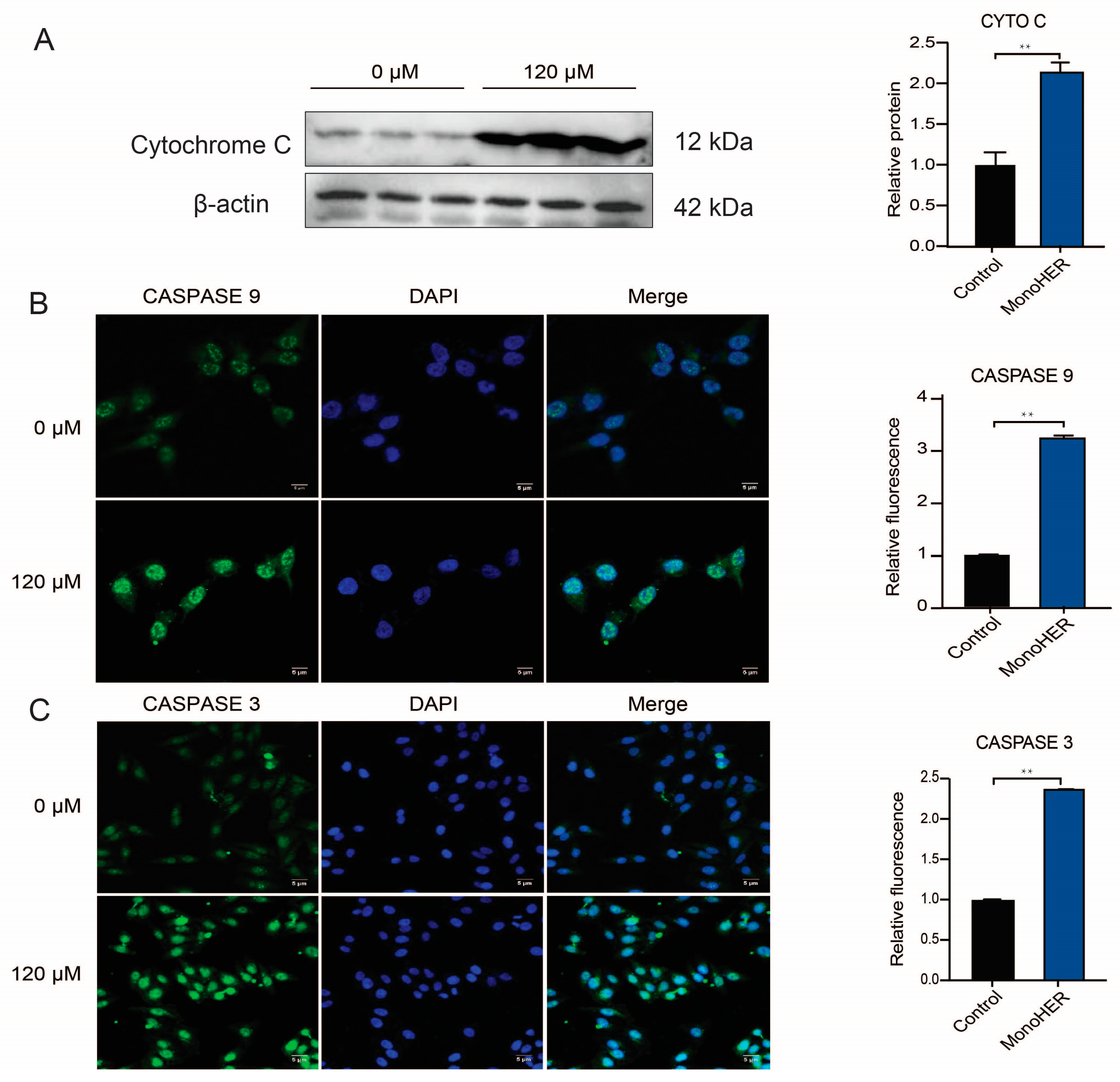
3.4. MonoHER Triggered Mitochondria-Dependent Apoptosis in HepG2 Cells
4. Discussion
5. Limitation
6. Conclusions
Author Contributions
Funding
Institutional Review Board Statement
Informed Consent Statement
Data Availability Statement
Conflicts of Interest
References
- Sung, H.; Ferlay, J.; Siegel, R.L.; Laversanne, M.; Soerjomataram, I.; Jemal, A.; Bray, F. Global cancer statistics 2020: GLOBOCAN estimates of incidence and mortality worldwide for 36 cancers in 185 countries. CA-Cancer J. Clin. 2021, 71, 209–249. [Google Scholar] [CrossRef] [PubMed]
- Krieghoff-Henning, E.; Folkerts, J.; Penzkofer, A.; Weg-Remers, S. Cancer—An overview. Med. Monatsschrift Für Pharm. 2017, 40, 48–54. [Google Scholar] [PubMed]
- Neagu, M.; Constantin, C.; Popescu, I.D.; Zipeto, D.; Tsatsakis, A.M. Inflammation and Metabolism in Cancer Cell—Mitochondria Key Player. Front. Oncol. 2019, 9, 348. [Google Scholar] [CrossRef]
- Marco, T.; Luigi, S.; Federica, L.; Tania, A.; Elena, D.S.; Milena, P.; Massimo, F.; Russo, M.A. The Interplay of Reactive Oxygen Species, Hypoxia, Inflammation, and Sirtuins in Cancer Initiation and Progression. Oxidative Med. Cell. Longev. 2016, 2016, 3907147. [Google Scholar] [CrossRef]
- Zhu, Y.; Dean, A.E.; Horikoshi, N.; Heer, C.; Gius, D. Emerging evidence for targeting mitochondrial metabolic dysfunction in cancer therapy. J. Clin. Investig. 2018, 128, 3682–3691. [Google Scholar] [CrossRef] [PubMed]
- Bhatti, J.S.; Bhatti, G.K.; Reddy, P.H. Mitochondrial dysfunction and oxidative stress in metabolic disorders—A step towards mitochondria based therapeutic strategies. Biochim. Et Biophys. Acta Mol. Basis Dis. BBA 2017, 1863, 1066–1077. [Google Scholar] [CrossRef]
- Choudhari, A.S.; Mandave, P.C.; Deshpande, M.; Ranjekar, P.; Prakash, O. Corrigendum: Phytochemicals in Cancer Treatment: From Preclinical Studies to Clinical Practice. Front. Pharmacol. 2020, 11, 175. [Google Scholar] [CrossRef]
- Garcia-Oliveira, P.; Otero, P.; Pereira, A.G.; Chamorro, F.; Carpena, M.; Echave, J.; Fraga-Corral, M.; Simal-Gandara, J.; Prieto, M.A. Status and Challenges of Plant-Anticancer Compounds in Cancer Treatment. Pharmaceuticals 2021, 14, 157. [Google Scholar] [CrossRef]
- Sharma, R.; Mondal, A.S.; Trivedi, N. Anticancer potential of algae-derived metabolites: Recent updates and breakthroughs. Future J. Pharm. Sci. 2023, 9, 44. [Google Scholar] [CrossRef]
- Paradies, G.; Paradies, V.; Ruggiero, F.M.; Petrosillo, G. Role of Cardiolipin in Mitochondrial Function and Dynamics in Health and Disease: Molecular and Pharmacological Aspects. Cells 2019, 8, 728. [Google Scholar] [CrossRef] [PubMed]
- Bruynzeel, A.M.; Abou El Hassan, M.A.; Schalkwijk, C.; Berkhof, J.; Bast, A.; Niessen, H.W.; van der Vijgh, W.J. Anti-inflammatory agents and monoHER protect against DOX-induced cardiotoxicity and accumulation of CML in mice. Br. J. Cancer 2007, 96, 937–943. [Google Scholar] [CrossRef] [PubMed][Green Version]
- Bruynzeel, A.M.E. Clinical and Pre-Clinical Aspects of monoHER in Combination with Doxorubicin. Ph.D. Thesis, Vrije Universiteit Amsterdam, Amsterdam, The Netherlands, 2007. [Google Scholar]
- Cui, W.; Wu, X.; Feng, D.; Luo, J.; Shi, Y.; Guo, W.; Liu, H.; Wang, Q.; Wang, L.; Ge, S. Acrolein induces systemic coagulopathy via autophagy-dependent secretion of von Willebrand factor in mice after traumatic brain injury. Neurosci. Bull. 2021, 37, 1160–1175. [Google Scholar] [CrossRef] [PubMed]
- Rodríguez-García, C.; Sánchez-Quesada, C.; Gaforio, J.J. Dietary Flavonoids as Cancer Chemopreventive Agents: An Updated Review of Human Studies. Antioxidants 2019, 8, 137. [Google Scholar] [CrossRef] [PubMed]
- Raffa, D.; Maggio, B.; Raimondi, M.V.; Plescia, F.; Daidone, G. Recent discoveries of anticancer flavonoids. Eur. J. Med. Chem. 2017, 142, 213–228. [Google Scholar] [CrossRef] [PubMed]
- Fatima, N.; Fatima, N.; Baqri, S.S.R.; Baqri, S.S.R.; Bhattacharya, A.; Bhattacharya, A.; Koney, K.K.; Koney, K.K.; Husain, K.; Husain, K. Role of Flavonoids as Epigenetic Modulators in Cancer Prevention and Therapy. Front. Genet. 2021, 12, 2266. [Google Scholar] [CrossRef] [PubMed]
- Kopustinskiene, D.M.; Jakstas, V.; Savickas, A.; Bernatoniene, J. Flavonoids as Anticancer Agents. Nutrients 2020, 12, 457. [Google Scholar] [CrossRef] [PubMed]
- Bruynzeel, A.M.E.; Abou El Hassan, M.A.; Torun, E.; Bast, A.; van der Vijgh, W.J.F.; Kruyt, F.A.E. Caspase-dependent and -independent suppression of apoptosis by monoHER in Doxorubicin treated cells. Br. J. Cancer 2007, 96, 450–456. [Google Scholar] [CrossRef] [PubMed]
- Haenen, G.; Jansen, F.; Bast, A. The antioxidant properties of five O-(/3-Hydroxyethyl)-rutosides of the flavonoid mixture Venoruton. Phlebology 1993, 1, 10–17. [Google Scholar]
- Jacobs, H.; Moalin, M.; Bast, A.; van der Vijgh, W.J.; Haenen, G.R. An essential difference between the flavonoids monoHER and quercetin in their interplay with the endogenous antioxidant network. PLoS ONE 2010, 5, e13880. [Google Scholar] [CrossRef]
- Jacobs, H.; Koek, G.H.; Peters, R.; Moalin, M.; Tack, J.; van der Vijgh, W.J.; Bast, A.; Haenen, G.R. Differences in Pharmacological Activities of the Antioxidant Flavonoid MonoHER in Humans and Mice Are Caused by Variations in Its Metabolic Profile. Clin. Pharmacol. Ther. 2011, 90, 852–859. [Google Scholar] [CrossRef]
- Jacobs, H.; Bast, A.; Peters, G.J.; van der Vijgh, W.J.F.; Haenen, G.R.M.M. The semisynthetic flavonoid monoHER sensitises human soft tissue sarcoma cells to doxorubicin-induced apoptosis via inhibition of nuclear factor-κB. Br. J. Cancer 2011, 104, 437–440. [Google Scholar] [CrossRef] [PubMed]
- Schulze, R.J.; Schott, M.B.; Casey, C.A.; Tuma, P.L.; McNiven, M.A. The cell biology of the hepatocyte: A membrane trafficking machine. J. Cell Biol. 2019, 218, 2096–2112. [Google Scholar] [CrossRef] [PubMed]
- Alvarez, A.I.; Real, R.; Pérez, M.; Mendoza, G.; Prieto, J.G.; Merino, G. Modulation of the activity of ABC transporters (P-glycoprotein, MRP2, BCRP) by flavonoids and drug response. J. Pharm. Sci. 2010, 99, 598–617. [Google Scholar] [CrossRef]
- Puris, E.; Fricker, G.; Gynther, M. The Role of Solute Carrier Transporters in Efficient Anticancer Drug Delivery and Therapy. Pharmaceutics 2023, 15, 364. [Google Scholar] [CrossRef]
- Mesner, P.W., Jr.; Budihardjo, I.I.; Kaufmann, S.H. Chemotherapy-induced apoptosis. Adv. Pharmacol. 1997, 41, 461–499. [Google Scholar] [CrossRef]
- Fogarty, C.E.; Bergmann, A. Killers creating new life: Caspases drive apoptosis-induced proliferation in tissue repair and disease. Cell Death Differ. 2017, 24, 1390–1400. [Google Scholar] [CrossRef] [PubMed]
- Kesavardhana, S.; Malireddi, R.K.S.; Kanneganti, T.D. Caspases in Cell Death, Inflammation, and Pyroptosis. Annu. Rev. Immunol. 2020, 38, 567–595. [Google Scholar] [CrossRef] [PubMed]
- Wang, C.; Youle, R.J. The role of mitochondria in apoptosis*. Annu. Rev. Genet. 2009, 43, 11–22. [Google Scholar] [CrossRef] [PubMed]
- Parrish, A.B. Cellular mechanisms controlling caspase activation and function. Cold Spring Harb. Perspect. Biol. 2013, 5, 6. [Google Scholar] [CrossRef] [PubMed]
- Lemmens, K.J.; van de Wier, B.; Vaes, N.; Ghosh, M.; van Zandvoort, M.A.; van der Vijgh, W.J.; Bast, A.; Haenen, G.R. The flavonoid 7-mono-O-(β-hydroxyethyl)-rutoside is able to protect endothelial cells by a direct antioxidant effect. Toxicol. Vitr. 2014, 28, 538–543. [Google Scholar] [CrossRef]
- Neumann, H.; Carlsson, K.; Brom, G. Uptake and localisation of O-(β-hydroxyethyl)-rutosides in the venous wall, measured by laser scanning microscopy. Eur. J. Clin. Pharmacol. 1992, 43, 423–426. [Google Scholar] [CrossRef] [PubMed]




Disclaimer/Publisher’s Note: The statements, opinions and data contained in all publications are solely those of the individual author(s) and contributor(s) and not of MDPI and/or the editor(s). MDPI and/or the editor(s) disclaim responsibility for any injury to people or property resulting from any ideas, methods, instructions or products referred to in the content. |
© 2025 by the authors. Licensee MDPI, Basel, Switzerland. This article is an open access article distributed under the terms and conditions of the Creative Commons Attribution (CC BY) license (https://creativecommons.org/licenses/by/4.0/).
Share and Cite
Li, C.; Wang, Y.; Liang, J.; Haenen, G.R.M.M.; Chen, Y.; Li, Z.; Zhang, M.; Dubois, L.J. Exploring the Anticancer Potential of MonoHER (7-Mono-O-(β-Hydroxyethyl)-Rutoside): Mitochondrial-Dependent Apoptosis in HepG2 Cells. Curr. Issues Mol. Biol. 2025, 47, 36. https://doi.org/10.3390/cimb47010036
Li C, Wang Y, Liang J, Haenen GRMM, Chen Y, Li Z, Zhang M, Dubois LJ. Exploring the Anticancer Potential of MonoHER (7-Mono-O-(β-Hydroxyethyl)-Rutoside): Mitochondrial-Dependent Apoptosis in HepG2 Cells. Current Issues in Molecular Biology. 2025; 47(1):36. https://doi.org/10.3390/cimb47010036
Chicago/Turabian StyleLi, Chujie, Yue Wang, Jian Liang, Guido R. M. M. Haenen, Yonger Chen, Zhengwen Li, Ming Zhang, and Ludwig J. Dubois. 2025. "Exploring the Anticancer Potential of MonoHER (7-Mono-O-(β-Hydroxyethyl)-Rutoside): Mitochondrial-Dependent Apoptosis in HepG2 Cells" Current Issues in Molecular Biology 47, no. 1: 36. https://doi.org/10.3390/cimb47010036
APA StyleLi, C., Wang, Y., Liang, J., Haenen, G. R. M. M., Chen, Y., Li, Z., Zhang, M., & Dubois, L. J. (2025). Exploring the Anticancer Potential of MonoHER (7-Mono-O-(β-Hydroxyethyl)-Rutoside): Mitochondrial-Dependent Apoptosis in HepG2 Cells. Current Issues in Molecular Biology, 47(1), 36. https://doi.org/10.3390/cimb47010036

