Using NGS to Uncover the Corruption of a Peptide Phage Display Selection
Abstract
1. Introduction
2. Materials and Methods
2.1. Phage Display Library and Biopanning against Recombinant Human CD4
2.2. Isolation of Phage Clones and Sanger Sequencing
2.3. Monoclonal Phage ELISA and Selection of Peptides for Synthesis
2.4. Peptide Synthesis
2.5. Cell Culture and CRISPR-Cas9-Mediated Construction of CD4-Knockout Cells
2.6. Downstream Tests
2.6.1. Fluorescence Plate-Based Assay
2.6.2. Flow Cytometry
2.6.3. Confocal Microscopy
2.6.4. SPR Binding Assay
2.7. NGS Sample Preparation and Analysis
3. Results
3.1. Selection of Phage Display Library against hCD4
3.2. Screening for Target Binding of Isolated Phage Clones by Phage ELISA
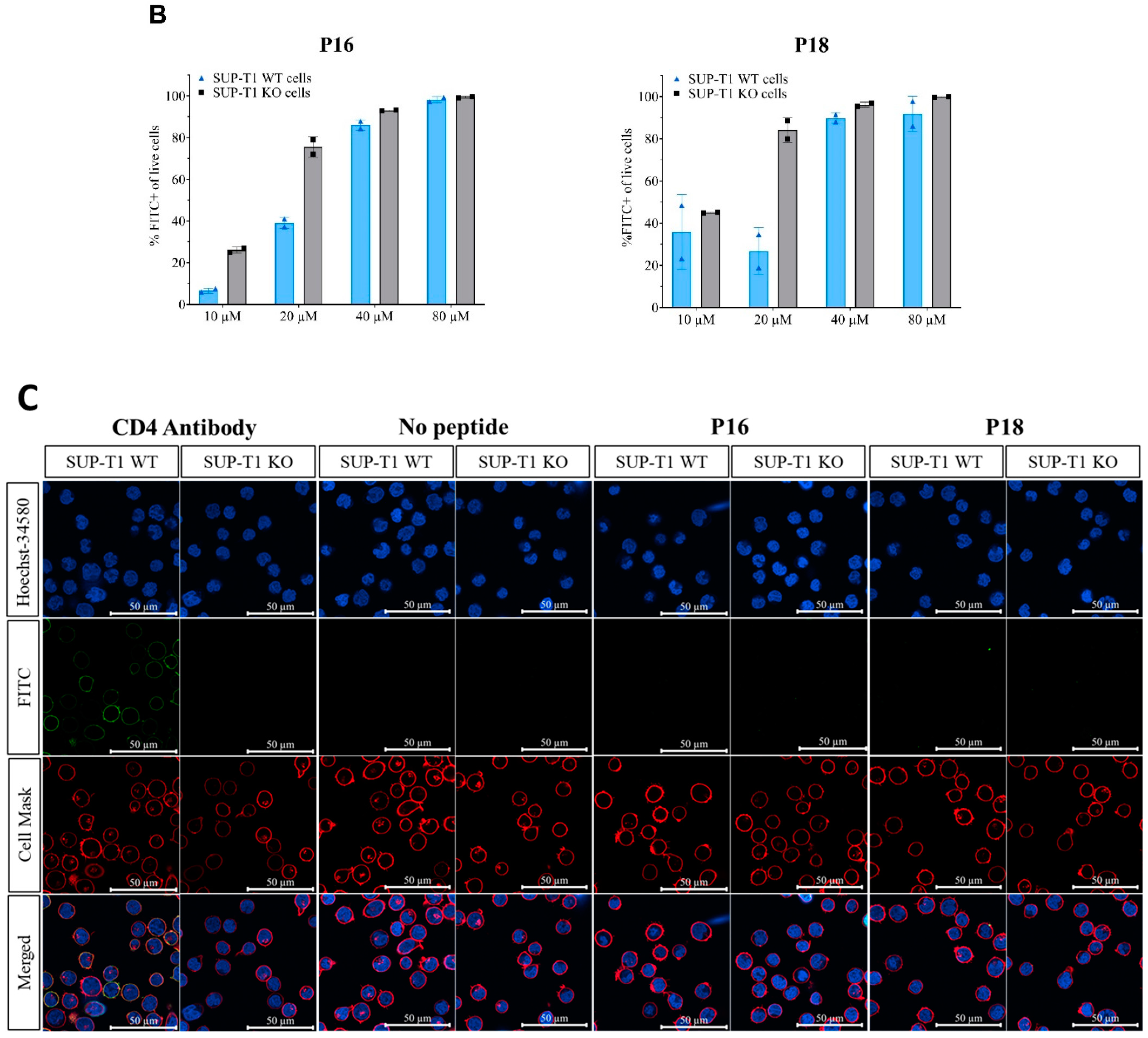
3.3. Evaluation of Binding of Synthetic Peptides by Cell-Based Assays
3.4. Evaluation of Binding of Synthetic Peptides to Recombinant CD4 Protein by SPR
3.5. NGS Analysis of the Naïve Library and Recovered Eluate from the Third Round of Selection
3.6. Comparison of the Frequency of Identified Peptides between Sanger Sequencing and NGS Datasets
4. Discussion
5. Conclusions
Supplementary Materials
Author Contributions
Funding
Institutional Review Board Statement
Informed Consent Statement
Data Availability Statement
Acknowledgments
Conflicts of Interest
References
- Brown, K.C. Peptidic tumor targeting agents: The road from phage display peptide selections to clinical applications. Curr. Pharm. Des. 2010, 16, 1040–1054. [Google Scholar] [CrossRef]
- Lu, G.; Zheng, M.; Zhu, Y.; Sha, M.; Wu, Y.; Han, X. Selection of peptide inhibitor to matrix metalloproteinase-2 using phage display and its effects on pancreatic cancer cell lines PANC-1 and CFPAC-1. Int. J. Biol. Sci. 2012, 8, 650. [Google Scholar] [CrossRef] [PubMed]
- Hou, L.; Zhu, D.; Liang, Y.; Tian, X.; Li, L.; Wang, P.; Zhu, L.; Weng, X.; Wang, Y.; Li, Y. Identification of a specific peptide binding to colon cancer cells from a phage-displayed peptide library. Br. J. Cancer 2018, 118, 79–87. [Google Scholar] [CrossRef] [PubMed]
- Prater, A.R.; Deutscher, S.L. Selection of Cancer Stem Cell–Targeting Agents Using Bacteriophage Display. In Biomedical Engineering Technologies: Volume 2; Springer: Berlin/Heidelberg, Germany, 2022; pp. 787–810. [Google Scholar]
- Parmley, S.F.; Smith, G.P. Antibody-selectable filamentous fd phage vectors: Affinity purification of target genes. Gene 1988, 73, 305–318. [Google Scholar] [CrossRef] [PubMed]
- Scott, J.K.; Smith, G.P. Searching for peptide ligands with an epitope library. Science 1990, 249, 386–390. [Google Scholar] [CrossRef] [PubMed]
- Currin, A.; Parker, S.; Robinson, C.J.; Takano, E.; Scrutton, N.S.; Breitling, R. The evolving art of creating genetic diversity: From directed evolution to synthetic biology. Biotechnol. Adv. 2021, 50, 107762. [Google Scholar] [CrossRef]
- Smith, G.P.; Scott, J.K. Libraries of peptides and proteins displayed on filamentous phage. In Methods in Enzymology; Elsevier: Amsterdam, The Netherlands, 1993; Volume 217, pp. 228–257. [Google Scholar]
- Smith, G.P.; Petrenko, V.A. Phage Display. Chem. Rev. 1997, 97, 391–410. [Google Scholar] [CrossRef]
- Gao, J.; Wang, Y.; Liu, Z.; Wang, Z. Phage display and its application in vaccine design. Ann. Microbiol. 2010, 60, 13–19. [Google Scholar] [CrossRef]
- Molek, P.; Strukelj, B.; Bratkovic, T. Peptide phage display as a tool for drug discovery: Targeting membrane receptors. Molecules 2011, 16, 857–887. [Google Scholar] [CrossRef]
- Rakonjac, J.; Bennett, N.J.; Spagnuolo, J.; Gagic, D.; Russel, M. Filamentous bacteriophage: Biology, phage display and nanotechnology applications. Curr. Issues Mol. Biol. 2011, 13, 51–76. [Google Scholar] [CrossRef]
- Sioud, M. Phage display libraries: From binders to targeted drug delivery and human therapeutics. Mol. Biotechnol. 2019, 61, 286–303. [Google Scholar] [CrossRef] [PubMed]
- Noren, K.A.; Noren, C.J. Construction of high-complexity combinatorial phage display peptide libraries. Methods 2001, 23, 169–178. [Google Scholar] [CrossRef] [PubMed]
- Tan, Y.; Tian, T.; Liu, W.; Zhu, Z.; Yang, C.J. Advance in phage display technology for bioanalysis. Biotechnol. J. 2016, 11, 732–745. [Google Scholar] [CrossRef] [PubMed]
- Sunderland, K.S.; Yang, M.; Mao, C. Phage-enabled nanomedicine: From probes to therapeutics in precision medicine. Angew. Chem. Int. Ed. 2017, 56, 1964–1992. [Google Scholar] [CrossRef] [PubMed]
- New England Biolabs. Instruction Manual, Ph.D. Phage Display Libraries 2020. Available online: https://www.neb.com/en/-/me-dia/nebus/files/manuals/manuale8100_e8101_e8110_e8111_e8120.pdf?rev=0ec88f21c8-e5411a9959f3db8f360b7b&hash=9974F2C3DA3C67E92A18139069D74F4E (accessed on 13 September 2023).
- Wysocki, L.; Sato, V. “Panning” for lymphocytes: A method for cell selection. Proc. Natl. Acad. Sci. USA 1978, 75, 2844–2848. [Google Scholar] [CrossRef] [PubMed]
- Menendez, A.; Scott, J.K. The nature of target-unrelated peptides recovered in the screening of phage-displayed random peptide libraries with antibodies. Anal. Biochem. 2005, 336, 145–157. [Google Scholar] [CrossRef]
- Thomas, W.D.; Golomb, M.; Smith, G.P. Corruption of phage display libraries by target-unrelated clones: Diagnosis and countermeasures. Anal. Biochem. 2010, 407, 237–240. [Google Scholar] [CrossRef]
- Nguyen, K.T.; Adamkiewicz, M.A.; Hebert, L.E.; Zygiel, E.M.; Boyle, H.R.; Martone, C.M.; Meléndez-Ríos, C.B.; Noren, K.A.; Noren, C.J.; Hall, M.F. Identification and characterization of mutant clones with enhanced propagation rates from phage-displayed peptide libraries. Anal. Biochem. 2014, 462, 35–43. [Google Scholar] [CrossRef]
- Braun, R.; Schönberger, N.; Vinke, S.; Lederer, F.; Kalinowski, J.; Pollmann, K. Application of next generation sequencing (NGS) in phage displayed peptide selection to support the identification of arsenic-binding motifs. Viruses 2020, 12, 1360. [Google Scholar] [CrossRef]
- Sevenich, M.; Thul, E.; Lakomek, N.-A.; Kluenemann, T.; Schubert, M.; Bertoglio, F.; van den Heuvel, J.; Petzsch, P.; Mohrlueder, J.; Willbold, D. Phage display-derived compounds displace hACE2 from Its complex with SARS-CoV-2 spike protein. Biomedicines 2022, 10, 441. [Google Scholar] [CrossRef]
- Petry, K.G.; Pilalis, E.; Chatziioannou, A. Comparative Evaluation of Reproducibility of Phage-Displayed Peptide Selections and NGS Data, through High-Fidelity Mapping of Massive Peptide Repertoires. Int. J. Mol. Sci. 2023, 24, 1594. [Google Scholar] [CrossRef] [PubMed]
- Furman, O.; Zaporozhets, A.; Tobi, D.; Bazylevich, A.; Firer, M.A.; Patsenker, L.; Gellerman, G.; Lubin, B.C.R. Novel cyclic peptides for targeting EGFR and EGRvIII mutation for drug delivery. Pharmaceutics 2022, 14, 1505. [Google Scholar] [CrossRef] [PubMed]
- Mansour, S.; Adhya, I.; Lebleu, C.; Dumpati, R.; Rehan, A.; Chall, S.; Dai, J.; Errasti, G.; Delacroix, T.; Chakrabarti, R. Identification of a novel peptide ligand for the cancer-specific receptor mutation EGFRvIII using high-throughput sequencing of phage-selected peptides. Sci. Rep. 2022, 12, 20725. [Google Scholar] [CrossRef]
- Aarntzen, E.H.; De Vries, I.J.M.; Lesterhuis, W.J.; Schuurhuis, D.; Jacobs, J.F.; Bol, K.; Schreibelt, G.; Mus, R.; De Wilt, J.H.; Haanen, J.B. Targeting CD4+ T-helper cells improves the induction of antitumor responses in dendritic cell–based vaccination. Cancer Res. 2013, 73, 19–29. [Google Scholar] [CrossRef] [PubMed]
- Kristensen, L.K.; Fröhlich, C.; Christensen, C.; Melander, M.C.; Poulsen, T.T.; Galler, G.R.; Lantto, J.; Horak, I.D.; Kragh, M.; Nielsen, C.H. CD4+ and CD8a+ PET imaging predicts response to novel PD-1 checkpoint inhibitor: Studies of Sym021 in syngeneic mouse cancer models. Theranostics 2019, 9, 8221–8238. [Google Scholar] [CrossRef] [PubMed]
- Tay, R.E.; Richardson, E.K.; Toh, H.C. Revisiting the role of CD4+ T cells in cancer immunotherapy—New insights into old paradigms. Cancer Gene Ther. 2021, 28, 5–17. [Google Scholar] [CrossRef]
- Clausen, A.S.; Christensen, C.; Christensen, E.; Cold, S.; Kristensen, L.K.; Hansen, A.E.; Kjaer, A. Development of a 64Cu-labeled CD4+ T cell targeting PET tracer: Evaluation of CD4 specificity and its potential use in collagen-induced arthritis. EJNMMI Res. 2022, 12, 62. [Google Scholar] [CrossRef]
- Kamstrup Sell, D.; Sloth, A.B.; Bakhshinejad, B.; Kjaer, A. A White Plaque, Associated with Genomic Deletion, Derived from M13KE-Based Peptide Library Is Enriched in a Target-Unrelated Manner during Phage Display Biopanning due to Propagation Advantage. Int. J. Mol. Sci. 2022, 23, 3308. [Google Scholar] [CrossRef]
- Conant, D.; Hsiau, T.; Rossi, N.; Oki, J.; Maures, T.; Waite, K.; Yang, J.; Joshi, S.; Kelso, R.; Holden, K. Inference of CRISPR edits from Sanger trace data. CRISPR J. 2022, 5, 123–130. [Google Scholar] [CrossRef]
- Matochko, W.L.; Cory Li, S.; Tang, S.K.; Derda, R. Prospective identification of parasitic sequences in phage display screens. Nucleic Acids Res. 2014, 42, 1784–1798. [Google Scholar] [CrossRef]
- Zhou, C.; Kang, J.; Wang, X.; Wei, W.; Jiang, W. Phage display screening identifies a novel peptide to suppress ovarian cancer cells in vitro and in vivo in mouse models. BMC Cancer 2015, 15, 889. [Google Scholar] [CrossRef] [PubMed]
- Wang, Q.; Zheng, L.; Wu, K.; Zhang, B. Identification and validation of a new peptide targeting pancreatic beta cells. Molecules 2022, 27, 2286. [Google Scholar] [CrossRef] [PubMed]
- Gonschorek, P.; Zorzi, A.; Maric, T.; Le Jeune, M.; Schüttel, M.; Montagnon, M.; Gomez-Ojea, R.; Vollmar, D.P.; Whitfield, C.; Reymond, L. Phage display selected cyclic peptide inhibitors of kallikrein-related peptidases 5 and 7 and their in vivo delivery to the skin. J. Med. Chem. 2022, 65, 9735–9749. [Google Scholar] [CrossRef] [PubMed]
- Schwab, C.; Bosshard, H.R. Caveats for the use of surface-adsorbed protein antigen to test the specificity of antibodies. J. Immunol. Methods 1992, 147, 125–134. [Google Scholar] [CrossRef] [PubMed]
- Derda, R.; Tang, S.K.; Li, S.C.; Ng, S.; Matochko, W.; Jafari, M.R. Diversity of phage-displayed libraries of peptides during panning and amplification. Molecules 2011, 16, 1776–1803. [Google Scholar] [CrossRef]
- Sloth, A.B.; Bakhshinejad, B.; Stavnsbjerg, C.; Rossing, M.; Kjaer, A. Depth of Sequencing Plays a Determining Role in the Characterization of Phage Display Peptide Libraries by NGS. Int. J. Mol. Sci. 2023, 24, 5396. [Google Scholar] [CrossRef]






| Biopanning Round | Input Phage (pfu/mL) | Output Phage (pfu/mL) | Recovery Efficiency | 
|---|---|---|---|
| 1 | 2.0 × 1013 | 3.1 × 107 | 1.6 × 10−6 | 
| 2 | 2.5 × 1010 | 1.2 × 106 | 4.8 × 10−5 | 
| 3 | 2.9 × 1011 | 9.8 × 107 | 3.4 × 10−4 | 
| Peptide ID | Peptide Sequence | Frequency of Occurrence | Frequency in Percentage (%) | 
|---|---|---|---|
| P2 | HFYGPGP | 8 | 14.0 | 
| P25 | HGHSGYL | 8 | 14.0 | 
| P21 | HFQHSHT | 5 | 8.8 | 
| P6 | EPHSHHH | 3 | 5.3 | 
| P28 | HYTAPYQ | 3 | 5.3 | 
| P38 | SHWRNPS | 2 | 3.5 | 
| P43 | RLSAPAW | 2 | 3.5 | 
| P45 | SILSRLG | 2 | 3.5 | 
| P46 | QNNIHTP | 2 | 3.5 | 
| P52 | WSLGYTG | 2 | 3.5 | 
| P7 | GYRLPDA | 1 | 1.8 | 
| P9 | YPLVGHF | 1 | 1.8 | 
| P10 | NPPMAVE | 1 | 1.8 | 
| P14 | LPYLHEH | 1 | 1.8 | 
| P15 | QTFTLAT | 1 | 1.8 | 
| P16 | SWTVWRS | 1 | 1.8 | 
| P18 | WHWPLTV | 1 | 1.8 | 
| P19 | QHNLTSR | 1 | 1.8 | 
| P20 | HPSTWHK | 1 | 1.8 | 
| P23 | SKLHLAP | 1 | 1.8 | 
| P27 | QFPKNPQ | 1 | 1.8 | 
| P29 | SLIGSNR | 1 | 1.8 | 
| P31 | WSAKLYI | 1 | 1.8 | 
| P33 | DPGFRGT | 1 | 1.8 | 
| P35 | YSVTKLH | 1 | 1.8 | 
| P40 | IAKLPRM | 1 | 1.8 | 
| P41 | MHMTNMI | 1 | 1.8 | 
| P42 | HGKILLT | 1 | 1.8 | 
| P66 | VLGSHEW | 1 | 1.8 | 
| P71 | SLFLVGP | 1 | 1.8 | 
| Sample | Total Number of Reads | Number of Cleaned Reads | Number of Removed Reads | Percentage of Removed Reads | Total Number of Unique Reads | Number of Cleaned Unique Reads | Number of Removed Unique Reads | 
|---|---|---|---|---|---|---|---|
| Naïve Ph.D.TM-7 | 16,136,813 | 14,126,481 | 2,010,332 | 12.46% | 9,343,121 | 8,706,438 | 636,683 | 
| 3rd round eluate | 26,352,345 | 25,317,417 | 1,034,928 | 3.93% | 42,877 | 19,333 | 23,544 | 
| Disclaimer/Publisher’s Note: The statements, opinions and data contained in all publications are solely those of the individual author(s) and contributor(s) and not of MDPI and/or the editor(s). MDPI and/or the editor(s) disclaim responsibility for any injury to people or property resulting from any ideas, methods, instructions or products referred to in the content. | 
© 2024 by the authors. Licensee MDPI, Basel, Switzerland. This article is an open access article distributed under the terms and conditions of the Creative Commons Attribution (CC BY) license (https://creativecommons.org/licenses/by/4.0/).
Share and Cite
Sell, D.K.; Bakhshinejad, B.; Sinkjaer, A.W.; Dawoodi, I.M.; Wiinholt, M.N.; Sloth, A.B.; Stavnsbjerg, C.; Kjaer, A. Using NGS to Uncover the Corruption of a Peptide Phage Display Selection. Curr. Issues Mol. Biol. 2024, 46, 10590-10605. https://doi.org/10.3390/cimb46090627
Sell DK, Bakhshinejad B, Sinkjaer AW, Dawoodi IM, Wiinholt MN, Sloth AB, Stavnsbjerg C, Kjaer A. Using NGS to Uncover the Corruption of a Peptide Phage Display Selection. Current Issues in Molecular Biology. 2024; 46(9):10590-10605. https://doi.org/10.3390/cimb46090627
Chicago/Turabian StyleSell, Danna Kamstrup, Babak Bakhshinejad, Anders Wilgaard Sinkjaer, Ida Melissa Dawoodi, Mette Neiegaard Wiinholt, Ane Beth Sloth, Camilla Stavnsbjerg, and Andreas Kjaer. 2024. "Using NGS to Uncover the Corruption of a Peptide Phage Display Selection" Current Issues in Molecular Biology 46, no. 9: 10590-10605. https://doi.org/10.3390/cimb46090627
APA StyleSell, D. K., Bakhshinejad, B., Sinkjaer, A. W., Dawoodi, I. M., Wiinholt, M. N., Sloth, A. B., Stavnsbjerg, C., & Kjaer, A. (2024). Using NGS to Uncover the Corruption of a Peptide Phage Display Selection. Current Issues in Molecular Biology, 46(9), 10590-10605. https://doi.org/10.3390/cimb46090627
 
        



 
                         
       