Genetic Susceptibility in Endothelial Injury Syndromes after Hematopoietic Cell Transplantation and Other Cellular Therapies: Climbing a Steep Hill
Abstract
1. Introduction
2. HSCT-TMA
2.1. HSCT-TMA: Complement Dysregulation and Endothelial Dysfunction in the Spotlight
2.2. Genetic Susceptibility to HSCT-TMA
3. SOS/VOD and Genetic Susceptibility
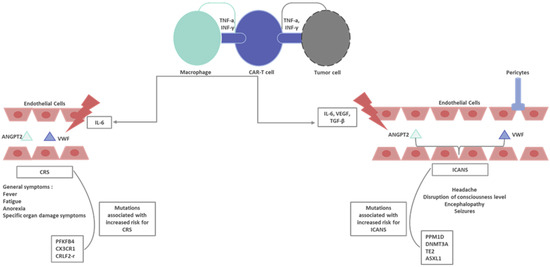
4. CRS and ICANS as Endotheliopathies: The Genetic Background
5. Conclusions
Author Contributions
Funding
Conflicts of Interest
Abbreviations
| ADAMTS13 | A disintegrin and metalloproteinase with a thrombospondin type 1 motif, member 13 | 
| aGVHD | Acute graft-versus-host disease | 
| alloHSCT | Allogeneic HSCT | 
| BBB | Blood–brain barrier | 
| C3b | Complement component 3 b | 
| CAR-T | Chimeric antigen receptor-T | 
| CD40L | CD40 ligand | 
| CDK7 | Cyclin-dependent kinase 7 | 
| CFH | Complement factor H | 
| CFI | Complement factor I | 
| CLS | Capillary leak syndrome | 
| CNIs | Calcineurin inhibitors | 
| CNS | Central nervous system | 
| COVID-19 | Coronavirus disease 2019 | 
| CRS | Cytokine release syndrome | 
| CVD | Cardiovascular disease | 
| EASIX | Endothelial Activation and Stress Index | 
| EBAG9 | Estrogen receptor-binding fragment-associated antigen 9 | 
| GI | Gastrointestinal | 
| GM-CSF | Granulocyte macrophage colony-stimulating factor | 
| GST | Glutathione S-transferase | 
| GvHD | Graft-versus-host disease | 
| HLA | Human leukocyte antigen | 
| HSCT | Hematopoietic stem cell transplantation | 
| HSCT-TMA | HSCT-associated thrombotic microangiopathy | 
| iC9 | Inducible caspase 9 | 
| ICANS | Immune effector cell-associated neurotoxicity syndrome | 
| IFN-γ | Interferon-γ | 
| IL-15 | Interleukin-15 | 
| IL-15Ra | IL-15a receptor | 
| IL-6 | Interleukin-6 | 
| IL-6R | IL-6 receptor | 
| MAC | Membrane attack complex | 
| m-EASIX | Modified EASIX | 
| MMP | Matrix metalloproteinase | 
| MTHFR | Methylenetetrahydrofolate reductase | 
| NF-κβ | Nuclear factor kappa beta | 
| shRNA | Short hairpin RNA | 
| SLE | Systemic lupus erythematosus | 
| SNP | Single nucleotide polymorphism | 
| SOS/VOD | Veno-occlusive disease/sinusoidal obstruction syndrome | 
| TF | Tissue factor | 
| TLR2 | Toll Like Receptor 2 | 
| TLR4 | Toll Like Receptor 4 | 
| TNF-a | Tumor necrosis factor alpha | 
| TRM | Transplant-related mortality | 
| UTR | Untranslated region | 
| VEGF | Vascular endothelial growth factor | 
| vWF | Von Willebrand factor | 
References
- Snowden, J.A.; Sánchez-Ortega, I.; Corbacioglu, S.; Basak, G.W.; Chabannon, C.; de la Camara, R.; Dolstra, H.; Duarte, R.F.; Glass, B.; Greco, R.; et al. Indications for Haematopoietic Cell Transplantation for Haematological Diseases, Solid Tumours and Immune Disorders: Current Practice in Europe, 2022. Bone Marrow Transpl. 2022, 57, 1217–1239. [Google Scholar] [CrossRef]
- Hierlmeier, S.; Eyrich, M.; Wölfl, M.; Schlegel, P.-G.; Wiegering, V. Early and Late Complications Following Hematopoietic Stem Cell Transplantation in Pediatric Patients—A Retrospective Analysis over 11 Years. PLoS ONE 2018, 13, e0204914. [Google Scholar] [CrossRef]
- Styczyński, J.; Tridello, G.; Koster, L.; Iacobelli, S.; van Biezen, A.; van der Werf, S.; Mikulska, M.; Gil, L.; Cordonnier, C.; Ljungman, P.; et al. Death after Hematopoietic Stem Cell Transplantation: Changes over Calendar Year Time, Infections and Associated Factors. Bone Marrow Transpl. 2020, 55, 126–136. [Google Scholar] [CrossRef]
- Gavriilaki, E.; Dolgyras, P.; Dimou-Mpesikli, S.; Poulopoulou, A.; Evangelidis, P.; Evangelidis, N.; Demosthenous, C.; Zachrou, E.; Siasios, P.; Mallouri, D.; et al. Risk Factors, Prevalence, and Outcomes of Invasive Fungal Disease Post Hematopoietic Cell Transplantation and Cellular Therapies: A Retrospective Monocenter Real-Life Analysis. Cancers 2023, 15, 3529. [Google Scholar] [CrossRef]
- Zhao, Y.; He, R.; Oerther, S.; Zhou, W.; Vosough, M.; Hassan, M. Cardiovascular Complications in Hematopoietic Stem Cell Transplanted Patients. J. Pers. Med. 2022, 12, 1797. [Google Scholar] [CrossRef] [PubMed]
- Gavriilaki, E.; Anyfanti, P.; Sakellari, I.; Batsis, I.; Dolgyras, P.; Lazaridis, A.; Nikolaidou, B.; Koletsos, N.; Gavriilaki, M.; Zarifis, I.; et al. A Non-Interventional Study of Microcirculation Dynamics in Allogeneic Hematopoietic Cell Transplantation Survivors Compared to Controls: Evidence of Impaired Microvascular Response Regardless of Conventional Cardiovascular Risk Factors. Bone Marrow Transpl. 2022, 57, 72–77. [Google Scholar] [CrossRef]
- Eftychidis, I.; Sakellari, I.; Anagnostopoulos, A.; Gavriilaki, E. Endothelial Dysfunction and Vascular Complications after Allogeneic Hematopoietic Cell Transplantation: An Expert Analysis. Expert. Rev. Hematol. 2021, 14, 831–840. [Google Scholar] [CrossRef] [PubMed]
- Cahill, R.A.; Spitzer, T.R.; Mazumder, A. Marrow Engraftment and Clinical Manifestations of Capillary Leak Syndrome. Bone Marrow Transpl. 1996, 18, 177–184. [Google Scholar]
- Gavriilaki, E.; Sakellari, I.; Chatzikonstantinou, T.; Mallouri, D.; Batsis, I.; Vardi, A.; Bousiou, Z.; Koravou, E.-E.; Masmanidou, M.; Touloumenidou, T.; et al. Endothelial and Complement Activation as Predictors of Survival in Adult Allogeneic Hematopoietic Cell Transplantation. Hemasphere 2021, 5, e487. [Google Scholar] [CrossRef]
- Luft, T.; Benner, A.; Jodele, S.; Dandoy, C.E.; Storb, R.; Gooley, T.; Sandmaier, B.M.; Becker, N.; Radujkovic, A.; Dreger, P.; et al. EASIX in Patients with Acute Graft-versus-Host Disease: A Retrospective Cohort Analysis. Lancet Haematol. 2017, 4, e414–e423. [Google Scholar] [CrossRef]
- Mavrikou, I.; Chatzidimitriou, D.; Skoura, L.; Nikolousis, E.; Sakellari, I.; Gavriilaki, E. Molecular Advances in Sinusoidal Obstruction Syndrome/Veno-Occlusive Disease. Int. J. Mol. Sci. 2023, 24, 5620. [Google Scholar] [CrossRef]
- Dvorak, C.C.; Higham, C.; Shimano, K.A. Transplant-Associated Thrombotic Microangiopathy in Pediatric Hematopoietic Cell Transplant Recipients: A Practical Approach to Diagnosis and Management. Front Pediatr. 2019, 7, 133. [Google Scholar] [CrossRef]
- Huang, J.; Huang, X.; Huang, J. CAR-T Cell Therapy for Hematological Malignancies: Limitations and Optimization Strategies. Front. Immunol. 2022, 13, 1019115. [Google Scholar] [CrossRef]
- Sheykhhasan, M.; Ahmadieh-Yazdi, A.; Vicidomini, R.; Poondla, N.; Tanzadehpanah, H.; Dirbaziyan, A.; Mahaki, H.; Manoochehri, H.; Kalhor, N.; Dama, P. CAR T Therapies in Multiple Myeloma: Unleashing the Future. Cancer Gene Ther 2024, 1–20. [Google Scholar] [CrossRef]
- Sengsayadeth, S.; Savani, B.N.; Oluwole, O.; Dholaria, B. Overview of Approved CAR-T Therapies, Ongoing Clinical Trials, and Its Impact on Clinical Practice. EJHaem 2022, 3, 6–10. [Google Scholar] [CrossRef]
- Sharma, N.; Reagan, P.M.; Liesveld, J.L. Cytopenia after CAR-T Cell Therapy-A Brief Review of a Complex Problem. Cancers 2022, 14, 1501. [Google Scholar] [CrossRef]
- Stewart, A.G.; Henden, A.S. Infectious Complications of CAR T-Cell Therapy: A Clinical Update. Ther. Adv. Infect. Dis. 2021, 8, 20499361211036772. [Google Scholar] [CrossRef]
- van Doesum, J.A.; Salmanton-García, J.; Marchesi, F.; Di Blasi, R.; Falces-Romero, I.; Cabirta, A.; Farina, F.; Besson, C.; Weinbergerová, B.; Van Praet, J.; et al. Impact of SARS-CoV-2 Vaccination and Monoclonal Antibodies on Outcome Post-CD19-Directed CAR T-Cell Therapy: An EPICOVIDEHA Survey. Blood Adv. 2023, 7, 2645–2655. [Google Scholar] [CrossRef]
- Gavriilaki, E.; Sakellari, I.; Gavriilaki, M.; Anagnostopoulos, A. A New Era in Endothelial Injury Syndromes: Toxicity of CAR-T Cells and the Role of Immunity. Int. J. Mol. Sci. 2020, 21, 3886. [Google Scholar] [CrossRef]
- Gavriilaki, E.; Mallouri, D.; Bousiou, Z.; Demosthenous, C.; Vardi, A.; Dolgyras, P.; Batsis, I.; Stroggyli, E.; Karvouni, P.; Masmanidou, M.; et al. Molecular and Clinical Characteristics of Different Toxicity Rates in Anti-CD19 Chimeric Antigen Receptor T Cells: Real-World Experience. Cancers 2023, 15, 4253. [Google Scholar] [CrossRef]
- Strongyli, E.; Evangelidis, P.; Sakellari, I.; Gavriilaki, M.; Gavriilaki, E. Change in Neurocognitive Function in Patients Who Receive CAR-T Cell Therapies: A Steep Hill to Climb. Pharmaceuticals 2024, 17, 591. [Google Scholar] [CrossRef]
- Moore, J.B.; June, C.H. Cytokine Release Syndrome in Severe COVID-19. Science 2020, 368, 473–474. [Google Scholar] [CrossRef] [PubMed]
- Gavriilaki, E.; Anyfanti, P.; Gavriilaki, M.; Lazaridis, A.; Douma, S.; Gkaliagkousi, E. Endothelial Dysfunction in COVID-19: Lessons Learned from Coronaviruses. Curr. Hypertens. Rep. 2020, 22, 63. [Google Scholar] [CrossRef] [PubMed]
- Zhang, Q.; Zhu, X.; Xiao, Y. The Critical Role of Endothelial Cell in the Toxicity Associated with Chimeric Antigen Receptor T Cell Therapy and Intervention Strategies. Ann. Hematol. 2024, 1–10. [Google Scholar] [CrossRef] [PubMed]
- Gavriilaki, E.; Anyfanti, P. Editorial: Endotheliopathies: Current Concepts and Importance in Clinical Practice. Front. Med. 2023, 10, 1162121. [Google Scholar] [CrossRef] [PubMed]
- Shao, L.; Pelayo, A.; Shi, R.; Ma, J.; Liu, H.; Cai, Y.; Prochazkova, M.; Somerville, R.P.; Panch, S.R.; Shah, N.N.; et al. Identification of Genomic Determinants Contributing to Cytokine Release in Immunotherapies and Human Diseases. J. Transl. Med. 2022, 20, 338. [Google Scholar] [CrossRef] [PubMed]
- Dvorak, C.C. TA-TMA: State of the Art for Diagnosis and Treatment. Blood Adv. 2020, 4, 217. [Google Scholar] [CrossRef]
- Van Benschoten, V.; Roy, C.; Gupta, R.; Ouellette, L.; Hingorani, S.; Li, A. Incidence and Risk Factors of Transplantation-Associated Thrombotic Microangiopathy: A Systematic Review and Meta-Analysis. Transpl. Cell Ther. 2022, 28, 266.e1–266.e8. [Google Scholar] [CrossRef]
- Tolbert, V.P.; Dvorak, C.C.; Golden, C.; Vissa, M.; El-Haj, N.; Perwad, F.; Matthay, K.K.; Vo, K.T. Risk Factors for Transplant-Associated Thrombotic Microangiopathy after Autologous Hematopoietic Cell Transplant in High-Risk Neuroblastoma. Biol Blood Marrow Transpl. 2019, 25, 2031–2039. [Google Scholar] [CrossRef]
- Långström, S.; Koskenvuo, M.; Huttunen, P.; Lassila, R.; Taskinen, M.; Ranta, S.; Heikinheimo, M.; Mäkipernaa, A. Haematopoietic Stem Cell Transplantation in Children Shifts the Coagulation System towards a Pro-Coagulant State. Thromb. Haemost. 2018, 118, 1390–1396. [Google Scholar] [CrossRef]
- Gavriilaki, E.; Chrysanthopoulou, A.; Sakellari, I.; Batsis, I.; Mallouri, D.; Touloumenidou, T.; Papalexandri, A.; Mitsios, A.; Arampatzioglou, A.; Ritis, K.; et al. Linking Complement Activation, Coagulation, and Neutrophils in Transplant-Associated Thrombotic Microangiopathy. Thromb. Haemost. 2019, 119, 1433–1440. [Google Scholar] [CrossRef] [PubMed]
- Balassa, K.; Andrikovics, H.; Remenyi, P.; Batai, A.; Bors, A.; Kiss, K.P.; Szilvasi, A.; Rajczy, K.; Inotai, D.; Gopcsa, L.; et al. The Potential Role of HLA-DRB1*11 in the Development and Outcome of Haematopoietic Stem Cell Transplantation-Associated Thrombotic Microangiopathy. Bone Marrow Transpl. 2015, 50, 1321–1325. [Google Scholar] [CrossRef]
- Ardissino, G.; Capone, V.; Tedeschi, S.; Porcaro, L.; Cugno, M. Complement System as a New Target for Hematopoietic Stem Cell Transplantation-Related Thrombotic Microangiopathy. Pharmaceuticals 2022, 15, 845. [Google Scholar] [CrossRef]
- Meri, S.; Bunjes, D.; Cofiell, R.; Jodele, S. The Role of Complement in HSCT-TMA: Basic Science to Clinical Practice. Adv. Ther. 2022, 39, 3896–3915. [Google Scholar] [CrossRef]
- Gavriilaki, E.; Ho, V.T.; Schwaeble, W.; Dudler, T.; Daha, M.; Fujita, T.; Jodele, S. Role of the Lectin Pathway of Complement in Hematopoietic Stem Cell Transplantation-Associated Endothelial Injury and Thrombotic Microangiopathy. Exp. Hematol. Oncol. 2021, 10, 57. [Google Scholar] [CrossRef]
- Okamura, H.; Nakamae, H.; Shindo, T.; Ohtani, K.; Hidaka, Y.; Ohtsuka, Y.; Makuuchi, Y.; Kuno, M.; Takakuwa, T.; Harada, N.; et al. Early Elevation of Complement Factor Ba Is a Predictive Biomarker for Transplant-Associated Thrombotic Microangiopathy. Front. Immunol. 2021, 12, 695037. [Google Scholar] [CrossRef]
- Schoettler, M.L.; Carreras, E.; Cho, B.; Dandoy, C.E.; Ho, V.T.; Jodele, S.; Moissev, I.; Sanchez-Ortega, I.; Srivastava, A.; Atsuta, Y.; et al. Harmonizing Definitions for Diagnostic Criteria and Prognostic Assessment of Transplantation-Associated Thrombotic Microangiopathy: A Report on Behalf of the European Society for Blood and Marrow Transplantation, American Society for Transplantation and Cellular Therapy, Asia-Pacific Blood and Marrow Transplantation Group, and Center for International Blood and Marrow Transplant Research. Transpl. Cell Ther. 2023, 29, 151–163. [Google Scholar] [CrossRef]
- Nusrat, S.; Davis, H.; MacDougall, K.; George, J.N.; Nakamura, R.; Borogovac, A. Thrombotic Microangiopathy after Hematopoietic Stem Cell and Solid Organ Transplantation: A Review for Intensive Care Physicians. J. Intensive Care Med. 2024, 39, 406–419. [Google Scholar] [CrossRef]
- Mahmoudjafari, Z.; Alencar, M.C.; Alexander, M.D.; Johnson, D.J.; Yeh, J.; Evans, M.D. Hematopoietic Stem Cell Transplantation-Associated Thrombotic Microangiopathy and the Role of Advanced Practice Providers and Pharmacists. Bone Marrow Transpl. 2023, 58, 625–634. [Google Scholar] [CrossRef]
- Zhang, R.; Zhou, M.; Qi, J.; Miao, W.; Zhang, Z.; Wu, D.; Han, Y. Efficacy and Safety of Eculizumab in the Treatment of Transplant-Associated Thrombotic Microangiopathy: A Systematic Review and Meta-Analysis. Front Immunol. 2020, 11, 564647. [Google Scholar] [CrossRef]
- Jodele, S.; Dandoy, C.E.; Lane, A.; Laskin, B.L.; Teusink-Cross, A.; Myers, K.C.; Wallace, G.; Nelson, A.; Bleesing, J.; Chima, R.S.; et al. Complement Blockade for TA-TMA: Lessons Learned from a Large Pediatric Cohort Treated with Eculizumab. Blood 2020, 135, 1049–1057. [Google Scholar] [CrossRef]
- Jodele, S.; Dandoy, C.E.; Danziger-Isakov, L.; Myers, K.C.; El-Bietar, J.; Nelson, A.; Wallace, G.; Teusink-Cross, A.; Davies, S.M. Terminal Complement Blockade after Hematopoietic Stem Cell Transplantation Is Safe without Meningococcal Vaccination. Biol. Blood Marrow Transpl. 2016, 22, 1337–1340. [Google Scholar] [CrossRef]
- Bohl, S.R.; Kuchenbauer, F.; von Harsdorf, S.; Kloevekorn, N.; Schönsteiner, S.S.; Rouhi, A.; Schwarzwälder, P.; Döhner, H.; Bunjes, D.; Bommer, M. Thrombotic Microangiopathy after Allogeneic Stem Cell Transplantation: A Comparison of Eculizumab Therapy and Conventional Therapy. Biol. Blood Marrow Transpl. 2017, 23, 2172–2177. [Google Scholar] [CrossRef] [PubMed]
- Evaluate the PK Efficacy Safety and Tolerability of Pegcetacoplan in Patients with Thrombotic Microangiopathy. Available online: https://clinicaltrials.gov/study/NCT05148299?term=NCT05148299&rank=1 (accessed on 8 April 2024).
- Efficacy and Safety Study of Narsoplimab in Pediatric Patients with High-Risk Hematopoietic Stem Cell Transplant TMA. Available online: https://clinicaltrials.gov/study/NCT05855083?cond=NCT05855083&rank=1 (accessed on 8 April 2024).
- Study of Ravulizumab in Pediatric Participants with HSCT-TMA. Available online: https://clinicaltrials.gov/study/NCT04557735?cond=NCT04557735&rank=1 (accessed on 8 April 2024).
- Ravulizumab in Thrombotic Microangiopathy after Hematopoietic Stem Cell Transplant. Available online: https://clinicaltrials.gov/study/NCT04543591?cond=NCT04543591&rank=1 (accessed on 8 April 2024).
- Goodship, T.H.J.; Pinto, F.; Weston-Davies, W.H.; Silva, J.; Nishimura, J.-I.; Nunn, M.A.; Mackie, I.; Machin, S.J.; Palm, L.; Pryce, J.W.; et al. Use of the Complement Inhibitor Coversin to Treat HSCT-Associated TMA. Blood Adv. 2017, 1, 1254–1258. [Google Scholar] [CrossRef] [PubMed]
- Jodele, S.; Zhang, K.; Zou, F.; Laskin, B.; Dandoy, C.E.; Myers, K.C.; Lane, A.; Meller, J.; Medvedovic, M.; Chen, J.; et al. The Genetic Fingerprint of Susceptibility for Transplant-Associated Thrombotic Microangiopathy. Blood 2016, 127, 989–996. [Google Scholar] [CrossRef]
- Zheng, X.L. ADAMTS13 and von Willebrand Factor in Thrombotic Thrombocytopenic Purpura. Annu. Rev. Med. 2015, 66, 211–225. [Google Scholar] [CrossRef]
- Sukumar, S.; Gavriilaki, E.; Chaturvedi, S. Updates on Thrombotic Thrombocytopenic Purpura: Recent Developments in Pathogenesis, Treatment and Survivorship. Thromb. Update 2021, 5, 100062. [Google Scholar] [CrossRef]
- Gavriilaki, E.; Koravou, E.-E.; Chatziconstantinou, T.; Kalpadaki, C.; Printza, N.; Ximeri, M.; Christoforidou, A.; Karavalakis, G.; Kaliou, M.; Kalaitzidou, V.; et al. Real-World Data of Thrombotic Microangiopathy Management: The Key Role of ADAMTS13 Activity and Complement Testing. Thromb. Update 2021, 3, 100043. [Google Scholar] [CrossRef]
- Malik, T.H.; Gitterman, D.P.; Lavin, D.P.; Lomax-Browne, H.J.; Hiemeyer, E.C.; Moran, L.B.; Boroviak, K.; Cook, H.T.; Gilmore, A.C.; Mandwie, M.; et al. Gain-of-Function Factor H-Related 5 Protein Impairs Glomerular Complement Regulation Resulting in Kidney Damage. Proc. Natl. Acad. Sci. USA 2021, 118, e2022722118. [Google Scholar] [CrossRef]
- Fei, Z.-G.; Zhen, K.; Zhang, F.-J.; Liu, P.-Y.; Xu, H.-Y.; Chen, H.-H. Clinical Research Advances of CFHR5 Nephropathy: A Recent Review. Eur. Rev. Med. Pharmacol. Sci. 2023, 27, 9987–10000. [Google Scholar] [CrossRef]
- Kavanagh, D.; Richards, A.; Noris, M.; Hauhart, R.; Liszewski, M.K.; Karpman, D.; Goodship, J.A.; Fremeaux-Bacchi, V.; Remuzzi, G.; Goodship, T.H.J.; et al. Characterization of Mutations in Complement Factor I (CFI) Associated with Hemolytic Uremic Syndrome. Mol. Immunol. 2008, 45, 95–105. [Google Scholar] [CrossRef] [PubMed]
- Zipfel, P.F.; Edey, M.; Heinen, S.; Józsi, M.; Richter, H.; Misselwitz, J.; Hoppe, B.; Routledge, D.; Strain, L.; Hughes, A.E.; et al. Deletion of Complement Factor H-Related Genes CFHR1 and CFHR3 Is Associated with Atypical Hemolytic Uremic Syndrome. PLoS Genet. 2007, 3, e41. [Google Scholar] [CrossRef]
- Gavriilaki, E.; Brodsky, R.A. Complementopathies and Precision Medicine. J. Clin. Investig. 2020, 130, 2152–2163. [Google Scholar] [CrossRef]
- Jodele, S.; Licht, C.; Goebel, J.; Dixon, B.P.; Zhang, K.; Sivakumaran, T.A.; Davies, S.M.; Pluthero, F.G.; Lu, L.; Laskin, B.L. Abnormalities in the Alternative Pathway of Complement in Children with Hematopoietic Stem Cell Transplant-Associated Thrombotic Microangiopathy. Blood 2013, 122, 2003–2007. [Google Scholar] [CrossRef] [PubMed]
- Nozawa, A.; Ozeki, M.; Hori, T.; Kawamoto, N.; Hirayama, M.; Azuma, E.; Fukao, T. A Heterozygous CFHR3-CFHR1 Gene Deletion in a Pediatric Patient with Transplant-Associated Thrombotic Microangiopathy Who Was Treated with Eculizumab. J. Pediatr. Hematol. Oncol. 2018, 40, e544–e546. [Google Scholar] [CrossRef] [PubMed]
- Ardissino, G.; Salardi, S.; Berra, S.; Colussi, G.; Cugno, M.; Zecca, M.; Giglio, F.; Peccatori, J.; Diral, E.; Tel, F.; et al. Acquired Complement Regulatory Gene Mutations and Hematopoietic Stem Cell Transplant-Related Thrombotic Microangiopathy. Biol. Blood Marrow Transpl. 2017, 23, 1580–1582. [Google Scholar] [CrossRef]
- Schwaeble, W.; Lüttig, B.; Sokolowski, T.; Estaller, C.; Weiss, E.H.; Meyer zum Büschenfelde, K.H.; Whaley, K.; Dippold, W. Human Complement Factor B: Functional Properties of a Recombinant Zymogen of the Alternative Activation Pathway Convertase. Immunobiology 1993, 188, 221–232. [Google Scholar] [CrossRef]
- Gavriilaki, E.; Sakellari, I.; Mallouri, D.; Batsis, I.; Yannaki, E.; Anagnostopoulos, A. Unraveling the Genetics of Transplant-Associated Thrombotic Microangiopathy: Lessons to Be Learned. Biol. Blood Marrow Transpl. 2017, 23, 2013–2014. [Google Scholar] [CrossRef]
- Gavriilaki, E.; Touloumenidou, T.; Sakellari, I.; Batsis, I.; Mallouri, D.; Psomopoulos, F.; Tsagiopoulou, M.; Koutra, M.; Yannaki, E.; Papalexandri, A.; et al. Pretransplant Genetic Susceptibility: Clinical Relevance in Transplant-Associated Thrombotic Microangiopathy. Thromb. Haemost. 2020, 120, 638–646. [Google Scholar] [CrossRef]
- Zhang, Z.; Hong, W.; Wu, Q.; Tsavachidis, S.; Li, J.-R.; Amos, C.I.; Cheng, C.; Sartain, S.E.; Afshar-Kharghan, V.; Dong, J.-F.; et al. Pathway-Driven Rare Germline Variants Associated with Transplant-Associated Thrombotic Microangiopathy (TA-TMA). Thromb. Res. 2023, 225, 39–46. [Google Scholar] [CrossRef]
- Rachakonda, S.P.; Dai, H.; Penack, O.; Blau, O.; Blau, I.W.; Radujkovic, A.; Müller-Tidow, C.; Kumar, R.; Dreger, P.; Luft, T. Single Nucleotide Polymorphisms in CD40L Predict Endothelial Complications and Mortality after Allogeneic Stem-Cell Transplantation. J. Clin. Oncol. 2018, 36, 789–800. [Google Scholar] [CrossRef]
- Leimi, L.; Koski, J.R.; Kilpivaara, O.; Vettenranta, K.; Lokki, A.I.; Meri, S. Rare Variants in Complement System Genes Associate with Endothelial Damage after Pediatric Allogeneic Hematopoietic Stem Cell Transplantation. Front. Immunol. 2023, 14, 1249958. [Google Scholar] [CrossRef]
- Khan, S.Q.; Khan, I.; Gupta, V. CD11b Activity Modulates Pathogenesis of Lupus Nephritis. Front. Med. 2018, 5, 52. [Google Scholar] [CrossRef]
- Lokki, A.I.; Teirilä, L.; Triebwasser, M.; Daly, E.; Bhattacharjee, A.; Uotila, L.; Llort Asens, M.; Kurki, M.I.; Perola, M.; Auro, K.; et al. Dysfunction of Complement Receptors CR3 (CD11b/18) and CR4 (CD11c/18) in Pre-Eclampsia: A Genetic and Functional Study. BJOG 2021, 128, 1282–1291. [Google Scholar] [CrossRef]
- Mohty, M.; Malard, F.; Abecassis, M.; Aerts, E.; Alaskar, A.S.; Aljurf, M.; Arat, M.; Bader, P.; Baron, F.; Bazarbachi, A.; et al. Revised Diagnosis and Severity Criteria for Sinusoidal Obstruction Syndrome/Veno-Occlusive Disease in Adult Patients: A New Classification from the European Society for Blood and Marrow Transplantation. Bone Marrow Transpl. 2016, 51, 906–912. [Google Scholar] [CrossRef] [PubMed]
- Cooke, K.R.; Jannin, A.; Ho, V. The Contribution of Endothelial Activation and Injury to End-Organ Toxicity Following Allogeneic Hematopoietic Stem Cell Transplantation. Biol. Blood Marrow Transpl. 2008, 14, 23–32. [Google Scholar] [CrossRef] [PubMed]
- Cairo, M.S.; Cooke, K.R.; Lazarus, H.M.; Chao, N. Modified Diagnostic Criteria, Grading Classification and Newly Elucidated Pathophysiology of Hepatic SOS/VOD after Haematopoietic Cell Transplantation. Br. J. Haematol. 2020, 190, 822–836. [Google Scholar] [CrossRef] [PubMed]
- Angus, J.; Connolly, S.; Letton, W.; Martin, C.; Martin, A. A Systematic Literature Review of the Clinical Signs and Symptoms of Veno-Occlusive Disease/Sinusoidal Obstruction Syndrome after Haematopoietic Cell Transplantation in Adults and Children. EJHaem 2023, 4, 199–206. [Google Scholar] [CrossRef]
- Bazarbachi, A.H.; Al Hamed, R.; Labopin, M.; Halaburda, K.; Labussiere, H.; Bernasconi, P.; Schroyens, W.; Gandemer, V.; Schaap, N.P.M.; Loschi, M.; et al. Underdiagnosed Veno-Occlusive Disease/Sinusoidal Obstruction Syndrome (VOD/SOS) as a Major Cause of Multi-Organ Failure in Acute Leukemia Transplant Patients: An Analysis from the EBMT Acute Leukemia Working Party. Bone Marrow Transpl. 2021, 56, 917–927. [Google Scholar] [CrossRef]
- Dignan, F.L.; Wynn, R.F.; Hadzic, N.; Karani, J.; Quaglia, A.; Pagliuca, A.; Veys, P.; Potter, M.N.; Haemato-oncology Task Force of British Committee for Standards in Haematology. British Society for Blood and Marrow Transplantation BCSH/BSBMT Guideline: Diagnosis and Management of Veno-Occlusive Disease (Sinusoidal Obstruction Syndrome) Following Haematopoietic Stem Cell Transplantation. Br. J. Haematol. 2013, 163, 444–457. [Google Scholar] [CrossRef]
- Bonifazi, F.; Barbato, F.; Ravaioli, F.; Sessa, M.; Defrancesco, I.; Arpinati, M.; Cavo, M.; Colecchia, A. Diagnosis and Treatment of VOD/SOS After Allogeneic Hematopoietic Stem Cell Transplantation. Front Immunol. 2020, 11, 489. [Google Scholar] [CrossRef] [PubMed]
- Bucalossi, A.; Toraldo, F.; Tozzi, M.; Lenoci, M.; Castagnini, C.; Artuso, R.; Renieri, A.; Marotta, G. Is Complement Alternative Pathway Disregulation Involved in Veno-Occlusive Disease of the Liver? Biol. Blood Marrow Transpl. 2010, 16, 1749–1750. [Google Scholar] [CrossRef] [PubMed]
- Efrati, E.; Zuckerman, T.; Ben-Ami, E.; Krivoy, N. MTHFR C677T/A1298C Genotype: A Possible Risk Factor for Liver Sinusoidal Obstruction Syndrome. Bone Marrow Transpl. 2014, 49, 726–727. [Google Scholar] [CrossRef] [PubMed]
- Liew, S.-C.; Gupta, E. Das Methylenetetrahydrofolate Reductase (MTHFR) C677T Polymorphism: Epidemiology, Metabolism and the Associated Diseases. Eur. J. Med. Genet. 2015, 58, 1–10. [Google Scholar] [CrossRef] [PubMed]
- Seifert, C.; Wittig, S.; Arndt, C.; Gruhn, B. Heparanase Polymorphisms: Influence on Incidence of Hepatic Sinusoidal Obstruction Syndrome in Children Undergoing Allogeneic Hematopoietic Stem Cell Transplantation. J. Cancer Res. Clin. Oncol. 2015, 141, 877–885. [Google Scholar] [CrossRef] [PubMed]
- Kim, M.G.; Kwak, A.; Choi, B.; Ji, E.; Oh, J.M.; Kim, K. Effect of Glutathione S-Transferase Genetic Polymorphisms on Busulfan Pharmacokinetics and Veno-Occlusive Disease in Hematopoietic Stem Cell Transplantation: A Meta-Analysis. Basic Clin. Pharmacol. Toxicol. 2019, 124, 691–703. [Google Scholar] [CrossRef] [PubMed]
- Sterner, R.C.; Sterner, R.M. Immune Effector Cell Associated Neurotoxicity Syndrome in Chimeric Antigen Receptor-T Cell Therapy. Front. Immunol. 2022, 13, 879608. [Google Scholar] [CrossRef]
- Frey, N.; Porter, D. Cytokine Release Syndrome with Chimeric Antigen Receptor T Cell Therapy. Biol. Blood Marrow Transpl. 2019, 25, e123–e127. [Google Scholar] [CrossRef]
- Schuster, S.J.; Bishop, M.R.; Tam, C.S.; Waller, E.K.; Borchmann, P.; McGuirk, J.P.; Jäger, U.; Jaglowski, S.; Andreadis, C.; Westin, J.R.; et al. Tisagenlecleucel in Adult Relapsed or Refractory Diffuse Large B-Cell Lymphoma. N. Engl. J. Med. 2019, 380, 45–56. [Google Scholar] [CrossRef]
- Locke, F.L.; Ghobadi, A.; Jacobson, C.A.; Miklos, D.B.; Lekakis, L.J.; Oluwole, O.O.; Lin, Y.; Braunschweig, I.; Hill, B.T.; Timmerman, J.M.; et al. Long-Term Safety and Activity of Axicabtagene Ciloleucel in Refractory Large B-Cell Lymphoma (ZUMA-1): A Single-Arm, Multicentre, Phase 1-2 Trial. Lancet Oncol. 2019, 20, 31–42. [Google Scholar] [CrossRef]
- Abramson, J.S.; Gordon, L.I.; Palomba, M.L.; Lunning, M.A.; Arnason, J.E.; Forero-Torres, A.; Wang, M.; Maloney, D.G.; Sehgal, A.; Andreadis, C.; et al. Updated Safety and Long Term Clinical Outcomes in TRANSCEND NHL 001, Pivotal Trial of Lisocabtagene Maraleucel (JCAR017) in R/R Aggressive NHL. J. Clin. Oncol. 2018, 36, 7505. [Google Scholar] [CrossRef]
- Shimabukuro-Vornhagen, A.; Gödel, P.; Subklewe, M.; Stemmler, H.J.; Schlößer, H.A.; Schlaak, M.; Kochanek, M.; Böll, B.; von Bergwelt-Baildon, M.S. Cytokine Release Syndrome. J. Immunother. Cancer 2018, 6, 56. [Google Scholar] [CrossRef] [PubMed]
- Grant, S.J.; Grimshaw, A.A.; Silberstein, J.; Murdaugh, D.; Wildes, T.M.; Rosko, A.E.; Giri, S. Clinical Presentation, Risk Factors, and Outcomes of Immune Effector Cell-Associated Neurotoxicity Syndrome Following Chimeric Antigen Receptor T Cell Therapy: A Systematic Review. Transpl. Cell Ther. 2022, 28, 294–302. [Google Scholar] [CrossRef] [PubMed]
- Rice, J.; Nagle, S.; Randall, J.; Hinson, H.E. Chimeric Antigen Receptor T Cell-Related Neurotoxicity: Mechanisms, Clinical Presentation, and Approach to Treatment. Curr. Treat. Options Neurol. 2019, 21, 40. [Google Scholar] [CrossRef] [PubMed]
- Brudno, J.N.; Kochenderfer, J.N. Recent Advances in CAR T-Cell Toxicity: Mechanisms, Manifestations and Management. Blood Rev. 2019, 34, 45–55. [Google Scholar] [CrossRef] [PubMed]
- Hay, K.A.; Hanafi, L.-A.; Li, D.; Gust, J.; Liles, W.C.; Wurfel, M.M.; López, J.A.; Chen, J.; Chung, D.; Harju-Baker, S.; et al. Kinetics and Biomarkers of Severe Cytokine Release Syndrome after CD19 Chimeric Antigen Receptor-Modified T-Cell Therapy. Blood 2017, 130, 2295–2306. [Google Scholar] [CrossRef] [PubMed]
- Santomasso, B.D.; Park, J.H.; Salloum, D.; Riviere, I.; Flynn, J.; Mead, E.; Halton, E.; Wang, X.; Senechal, B.; Purdon, T.; et al. Clinical and Biological Correlates of Neurotoxicity Associated with CAR T-Cell Therapy in Patients with B-Cell Acute Lymphoblastic Leukemia. Cancer Discov. 2018, 8, 958–971. [Google Scholar] [CrossRef] [PubMed]
- Pennisi, M.; Sanchez-Escamilla, M.; Flynn, J.R.; Shouval, R.; Alarcon Tomas, A.; Silverberg, M.L.; Batlevi, C.; Brentjens, R.J.; Dahi, P.B.; Devlin, S.M.; et al. Modified EASIX Predicts Severe Cytokine Release Syndrome and Neurotoxicity after Chimeric Antigen Receptor T Cells. Blood Adv. 2021, 5, 3397–3406. [Google Scholar] [CrossRef] [PubMed]
- Siegler, E.L.; Kenderian, S.S. Neurotoxicity and Cytokine Release Syndrome after Chimeric Antigen Receptor T Cell Therapy: Insights into Mechanisms and Novel Therapies. Front. Immunol. 2020, 11, 1973. [Google Scholar] [CrossRef]
- Dalal, P.J.; Muller, W.A.; Sullivan, D.P. Endothelial Cell Calcium Signaling during Barrier Function and Inflammation. Am. J. Pathol. 2020, 190, 535–542. [Google Scholar] [CrossRef]
- Kang, S.; Kishimoto, T. Interplay between Interleukin-6 Signaling and the Vascular Endothelium in Cytokine Storms. Exp. Mol. Med. 2021, 53, 1116–1123. [Google Scholar] [CrossRef] [PubMed]
- Garbuzova-Davis, S.; Ehrhart, J.; Sanberg, P.R.; Borlongan, C. V Potential Role of Humoral IL-6 Cytokine in Mediating Pro-Inflammatory Endothelial Cell Response in Amyotrophic Lateral Sclerosis. Int. J. Mol. Sci. 2018, 19, 423. [Google Scholar] [CrossRef] [PubMed]
- Chai, Q.; He, W.Q.; Zhou, M.; Lu, H.; Fu, Z.F. Enhancement of Blood-Brain Barrier Permeability and Reduction of Tight Junction Protein Expression Are Modulated by Chemokines/Cytokines Induced by Rabies Virus Infection. J. Virol. 2014, 88, 4698–4710. [Google Scholar] [CrossRef] [PubMed]
- Capaldo, C.T.; Nusrat, A. Cytokine Regulation of Tight Junctions. Biochim. Biophys. Acta 2009, 1788, 864–871. [Google Scholar] [CrossRef] [PubMed]
- Hosomi, N.; Ban, C.R.; Naya, T.; Takahashi, T.; Guo, P.; Song, X.R.; Kohno, M. Tumor Necrosis Factor-Alpha Neutralization Reduced Cerebral Edema through Inhibition of Matrix Metalloproteinase Production after Transient Focal Cerebral Ischemia. J. Cereb. Blood Flow Metab. 2005, 25, 959–967. [Google Scholar] [CrossRef] [PubMed]
- Wang, J.; Shen, K.; Mu, W.; Li, W.; Zhang, M.; Zhang, W.; Li, Z.; Ge, T.; Zhu, Z.; Zhang, S.; et al. T Cell Defects: New Insights Into the Primary Resistance Factor to CD19/CD22 Cocktail CAR T-Cell Immunotherapy in Diffuse Large B-Cell Lymphoma. Front. Immunol. 2022, 13, 873789. [Google Scholar] [CrossRef] [PubMed]
- Talleur, A.C.; Qudeimat, A.; Métais, J.-Y.; Langfitt, D.; Mamcarz, E.; Crawford, J.C.; Huang, S.; Cheng, C.; Hurley, C.; Madden, R.; et al. Preferential Expansion of CD8+ CD19-CAR T Cells Postinfusion and the Role of Disease Burden on Outcome in Pediatric B-ALL. Blood Adv. 2022, 6, 5737–5749. [Google Scholar] [CrossRef] [PubMed]
- Seipel, K.; Frey, M.; Nilius, H.; Akhoundova, D.; Banz, Y.; Bacher, U.; Pabst, T. Low-Frequency PPM1D Gene Mutations Affect Treatment Response to CD19-Targeted CAR T-Cell Therapy in Large B-Cell Lymphoma. Curr. Oncol. 2023, 30, 10463–10476. [Google Scholar] [CrossRef] [PubMed]
- Saini, N.Y.; Swoboda, D.M.; Greenbaum, U.; Ma, J.; Patel, R.D.; Devashish, K.; Das, K.; Tanner, M.R.; Strati, P.; Nair, R.; et al. Clonal Hematopoiesis Is Associated with Increased Risk of Severe Neurotoxicity in Axicabtagene Ciloleucel Therapy of Large B-Cell Lymphoma. Blood Cancer Discov. 2022, 3, 385–393. [Google Scholar] [CrossRef]
- Zhou, J.-E.; Sun, L.; Jia, Y.; Wang, Z.; Luo, T.; Tan, J.; Fang, X.; Zhu, H.; Wang, J.; Yu, L.; et al. Lipid Nanoparticles Produce Chimeric Antigen Receptor T Cells with Interleukin-6 Knockdown in Vivo. J. Control Release 2022, 350, 298–307. [Google Scholar] [CrossRef]
- Ying, Z.; Huang, X.F.; Xiang, X.; Liu, Y.; Kang, X.; Song, Y.; Guo, X.; Liu, H.; Ding, N.; Zhang, T.; et al. A Safe and Potent Anti-CD19 CAR T Cell Therapy. Nat. Med. 2019, 25, 947–953. [Google Scholar] [CrossRef] [PubMed]
- Wang, Z.; Han, W. Biomarkers of Cytokine Release Syndrome and Neurotoxicity Related to CAR-T Cell Therapy. Biomark. Res. 2018, 6, 4. [Google Scholar] [CrossRef] [PubMed]
- Zhang, Y.; Zhuang, Q.; Wang, F.; Zhang, C.; Xu, C.; Gu, A.; Zhong, W.H.; Hu, Y.; Zhong, X. Co-Expression IL-15 Receptor Alpha with IL-15 Reduces Toxicity via Limiting IL-15 Systemic Exposure during CAR-T Immunotherapy. J. Transl. Med. 2022, 20, 432. [Google Scholar] [CrossRef]
- Wen, H.; Huo, G.; Hou, T.; Qu, Z.; Sun, J.; Yu, Z.; Kang, L.; Wang, M.; Lou, X.; Yu, L.; et al. Preclinical Efficacy and Safety Evaluation of Interleukin-6-Knockdown CAR-T Cells Targeting at CD19. Ann. Transl. Med. 2021, 9, 1713. [Google Scholar] [CrossRef]
- Su, Y.-L.; Wang, X.; Mann, M.; Adamus, T.P.; Wang, D.; Moreira, D.F.; Zhang, Z.; Ouyang, C.; He, X.; Zhang, B.; et al. Myeloid Cell-Targeted MiR-146a Mimic Inhibits NF-ΚB-Driven Inflammation and Leukemia Progression in Vivo. Blood 2020, 135, 167–180. [Google Scholar] [CrossRef] [PubMed]
- Zhang, H.; Lv, X.; Kong, Q.; Tan, Y. IL-6/IFN-γ Double Knockdown CAR-T Cells Reduce the Release of Multiple Cytokines from PBMCs in Vitro. Hum. Vaccines Immunother. 2022, 18, 1–14. [Google Scholar] [CrossRef]
- Mehta, P.; Porter, J.C.; Manson, J.J.; Isaacs, J.D.; Openshaw, P.J.M.; McInnes, I.B.; Summers, C.; Chambers, R.C. Therapeutic Blockade of Granulocyte Macrophage Colony-Stimulating Factor in COVID-19-Associated Hyperinflammation: Challenges and Opportunities. Lancet Respir. Med. 2020, 8, 822–830. [Google Scholar] [CrossRef] [PubMed]
- Shang, S.; Chen, Y.; Yang, X.; Yang, Y.; Wang, W.; Wang, Y. RNA Silencing of GM-CSF in CAR-T Cells Reduces the Secretion of Multiple Inflammatory Cytokines. Investig. New Drugs 2023, 41, 220–225. [Google Scholar] [CrossRef] [PubMed]
- Yi, Y.; Chai, X.; Zheng, L.; Zhang, Y.; Shen, J.; Hu, B.; Tao, G. CRISPR-Edited CART with GM-CSF Knockout and Auto Secretion of IL6 and IL1 Blockers in Patients with Hematologic Malignancy. Cell Discov. 2021, 7, 27. [Google Scholar] [CrossRef]
- Sterner, R.M.; Sakemura, R.; Cox, M.J.; Yang, N.; Khadka, R.H.; Forsman, C.L.; Hansen, M.J.; Jin, F.; Ayasoufi, K.; Hefazi, M.; et al. GM-CSF Inhibition Reduces Cytokine Release Syndrome and Neuroinflammation but Enhances CAR-T Cell Function in Xenografts. Blood 2019, 133, 697–709. [Google Scholar] [CrossRef]
- Dibas, A.; Rhiel, M.; Patel, V.B.; Andrieux, G.; Boerries, M.; Cornu, T.I.; Alzubi, J.; Cathomen, T. Cell-Based Models of “Cytokine Release Syndrome” Endorse CD40L and Granulocyte-Macrophage Colony-Stimulating Factor Knockout in Chimeric Antigen Receptor T Cells as Mitigation Strategy. Cells 2023, 12, 2581. [Google Scholar] [CrossRef]
- Sachdeva, M.; Duchateau, P.; Depil, S.; Poirot, L.; Valton, J. Granulocyte-Macrophage Colony-Stimulating Factor Inactivation in CAR T-Cells Prevents Monocyte-Dependent Release of Key Cytokine Release Syndrome Mediators. J. Biol. Chem. 2019, 294, 5430–5437. [Google Scholar] [CrossRef]
- Guercio, M.; Manni, S.; Boffa, I.; Caruso, S.; Di Cecca, S.; Sinibaldi, M.; Abbaszadeh, Z.; Camera, A.; Ciccone, R.; Polito, V.A.; et al. Inclusion of the Inducible Caspase 9 Suicide Gene in CAR Construct Increases Safety of CAR.CD19 T Cell Therapy in B-Cell Malignancies. Front. Immunol. 2021, 12, 755639. [Google Scholar] [CrossRef] [PubMed]
- Stender, J.D.; Nwachukwu, J.C.; Kastrati, I.; Kim, Y.; Strid, T.; Yakir, M.; Srinivasan, S.; Nowak, J.; Izard, T.; Rangarajan, E.S.; et al. Structural and Molecular Mechanisms of Cytokine-Mediated Endocrine Resistance in Human Breast Cancer Cells. Mol. Cell 2017, 65, 1122–1135.e5. [Google Scholar] [CrossRef] [PubMed]
- Wirges, A.; Bunse, M.; Joedicke, J.J.; Blanc, E.; Gudipati, V.; Moles, M.W.; Shiku, H.; Beule, D.; Huppa, J.B.; Höpken, U.E.; et al. EBAG9 Silencing Exerts an Immune Checkpoint Function without Aggravating Adverse Effects. Mol. Ther. 2022, 30, 3358–3378. [Google Scholar] [CrossRef] [PubMed]
- Wei, Y.; Li, C.; Bian, H.; Qian, W.; Jin, K.; Xu, T.; Guo, X.; Lu, X.; Su, F. Targeting CDK7 Suppresses Super Enhancer-Linked Inflammatory Genes and Alleviates CAR T Cell-Induced Cytokine Release Syndrome. Mol. Cancer 2021, 20, 5. [Google Scholar] [CrossRef] [PubMed]
- Yang, B.; Pan, M.; Feng, K.; Wu, X.; Yang, F.; Yang, P. Identification of the Feature Genes Involved in Cytokine Release Syndrome in COVID-19. PLoS ONE 2024, 19, e0296030. [Google Scholar] [CrossRef]
- Gavriilaki, E. Editorial: 50 Years of BMT: Long-Term Outcomes and Late Complications after Transplantation. Front. Oncol. 2023, 13, 1253971. [Google Scholar] [CrossRef] [PubMed]
- Salmanton-García, J.; Marchesi, F.; Farina, F.; Weinbergerová, B.; Itri, F.; Dávila-Valls, J.; Martín-Pérez, S.; Glenthøj, A.; Hersby, D.S.; Gomes da Silva, M.; et al. Decoding the Historical Tale: COVID-19 Impact on Haematological Malignancy Patients-EPICOVIDEHA Insights from 2020 to 2022. eClinicalMedicine 2024, 71, 102553. [Google Scholar] [CrossRef]
- Liang, E.C.; Rejeski, K.; Fei, T.; Albittar, A.; Huang, J.J.; Portuguese, A.J.; Wu, Q.; Raj, S.; Subklewe, M.; Shouval, R.; et al. Development and Validation of an Automated Computational Approach to Grade Immune Effector Cell-Associated Hematotoxicity. Bone Marrow Transpl. 2024. [Google Scholar] [CrossRef]


| First Author, Year | Study Design | Genetic Analysis | Number of Study Participants | Age Group of Patients | Genetic Variants Characterized as Pathogenic | 
|---|---|---|---|---|---|
| Jodele 2013 [58] | Case series | NGS of alternative complement pathway genes (CFH, CFI, MCP, CFB, CFHR1,3,5) | 6 HSCT-TMA patients | Pediatric patients | CFHR3, CFHR1 | 
| Jodele 2016 [49] | Prospective study, case–control | NGS of 17 genes (CFH, CFHR1, CFHR3, CFHR4, CFHR5, CD55, CD59, CD46, CFI, CFB, CFP, C5, ADAMTS13, CFD, C3, C4BPA, and THBD) and RNA expression analysis | 90 alloHSCT recipients (34 with HSCT-TMA) | Pediatric patients | CFHR5, CFI, ADAMTS13, CFHR3, CFHR1 | 
| Ardissino 2017 [60] | Case series | NGS of specific genes (CFH, CFHR1, CFHR3, CFHR4, CFHR5, CFI, CFB, CD46, C3, DGKe, and THBD) | 16 HSCT-TMA patients and their donors | Adult and pediatric patients | CFH, CFHR3, CFHR5, CFI, CFB, C3 | 
| Nozawa 2018 [59] | Case report | NGS of aHUS genes (CFH, CFHR1, CFHR3, CFHR4, CFHR5, CFI, CFB, CD46, C3, and THBD) | 1 autologous HSCT recipient | 1 year-old patient | CFHR3, CFHR1 | 
| Rachakonda 2018 [65] | Prospective study | CD40L and THBD SNP genotyping | 966 HSCT recipients | Adult patients | rs3092936 SNP in CD40L | 
| Gavriilaki 2020 [63] | Prospective study, case–control | NGS with a customized complement-related gene panel (CFH, CFHR1, CFHR3, CFHR4, CFHR5, CFI, CFB, CFD, C3, CD55, C5, CD46, ADAMTS13) | 80 HSCT recipients (40 with HSCT-TMA, 40 without TMA) | Adult patients | ADAMTS13, C3, CFB, CFH, CFI | 
| Okamura 2021 [36] | Retrospective, case–control study | NGS in 17 genes (C3, C5, CFB, CFD, CFH, CFI, CFP, C4BPA, CD46, CD55, CD59, THBD, CFHR1, CFHR3, CFHR4, CFHR5, and ADAMTS13) | 30 HSCT recipients (15 with HSCT-TMA, 15 without) | Adult patients | No association was found | 
| Zhang 2023 [64] | Prospective study, case–control | NGS in panel of 52 genes, focusing on 5 pathways: complement system, vWF function and associated proteins, vWF clearance, ADAMTS13 function and associated proteins, and endothelial activation | 198 HSCT recipients (100 with HSC-TMA, 98 without TMA) | Adult patients | Variants in the vWF clearance pathway, LRP1 | 
| Leimi 2023, [66] | Retrospective, case-control study | WES in variations and mutations in classical, lectin, or terminal pathway factors or in the membrane-bound components of the complement system | 109 HSCT patients (17 with endotheliopathy, including HSCT-TMA, SOS/VOD, capillary leak syndrome) | Pediatric patients | C6, C9, MASP1, ITGAM | 
| Gene | Role of Gene Product | Endothelial Injury Syndrome | 
|---|---|---|
| CFHR1 | The protein encoded by this gene belongs to the complement factor H protein family, acting as a complement regulatory protein. | HSCT-TMA | 
| CFHR3 | The protein encoded by this gene belongs to the complement factor H protein family, acting as a complement regulatory protein. | HSCT-TMA | 
| CFHR5 | The protein encoded by this gene belongs to the complement factor H protein family, acting as a complement regulatory protein. | HSCT-TMA | 
| CFH | The gene product acts as a regulator of complement activation. | SOS/VOD | 
| CFI | CFI protein regulates complement activation by cleaving C3b and C4b. | HSCT-TMA | 
| CFB | The active subunit Bb of CFB (activated by factor D) is a protease that binds with C3b to form the alternative pathway, C3 convertase. | HSCT-TMA | 
| C3 | C3 has a crucial role in the activation of the complement system. | HSCT-TMA | 
| MASP1 | This gene encodes a protein involved in the lectin pathway of the complement system. | HSCT-TMA | 
| C6 | C6 is part of the complement system and is involved in the formulation of MAC. | HSCT-TMA | 
| C9 | C9 is part of the complement system and is involved in the formulation of MAC. | HSCT-TMA | 
| ITGAM | It encodes a protein subunit that forms the heterodimeric complement receptor 3. | HSCT-TMA | 
| CD40L | CD40 is a transmembrane glycoprotein primarily expressed on activated CD4+ T cells, playing a major role in the regulation of immune response. | HSCT-TMA | 
| LRP1 | This receptor takes part in several cellular processes, including the clearance of apoptotic cells. | HSCT-TMA | 
| ADAMTS13 | A metalloprotease enzyme that takes part in vWF cleavage. | HSCT-TMA | 
| MTHFR | A key enzyme that regulates the folate and homocysteine metabolism. | SOS/VOD | 
| Heparinase | Heparinase is an enzyme that plays a major role in the inflammatory process. | SOS/VOD | 
| GST | Specific genetic polymorphisms have an impact on the busulfan pharmacokinetics. | SOS/VOD | 
| Disclaimer/Publisher’s Note: The statements, opinions and data contained in all publications are solely those of the individual author(s) and contributor(s) and not of MDPI and/or the editor(s). MDPI and/or the editor(s) disclaim responsibility for any injury to people or property resulting from any ideas, methods, instructions or products referred to in the content. | 
© 2024 by the authors. Licensee MDPI, Basel, Switzerland. This article is an open access article distributed under the terms and conditions of the Creative Commons Attribution (CC BY) license (https://creativecommons.org/licenses/by/4.0/).
Share and Cite
Evangelidis, P.; Evangelidis, N.; Kalmoukos, P.; Kourti, M.; Tragiannidis, A.; Gavriilaki, E. Genetic Susceptibility in Endothelial Injury Syndromes after Hematopoietic Cell Transplantation and Other Cellular Therapies: Climbing a Steep Hill. Curr. Issues Mol. Biol. 2024, 46, 4787-4802. https://doi.org/10.3390/cimb46050288
Evangelidis P, Evangelidis N, Kalmoukos P, Kourti M, Tragiannidis A, Gavriilaki E. Genetic Susceptibility in Endothelial Injury Syndromes after Hematopoietic Cell Transplantation and Other Cellular Therapies: Climbing a Steep Hill. Current Issues in Molecular Biology. 2024; 46(5):4787-4802. https://doi.org/10.3390/cimb46050288
Chicago/Turabian StyleEvangelidis, Paschalis, Nikolaos Evangelidis, Panagiotis Kalmoukos, Maria Kourti, Athanasios Tragiannidis, and Eleni Gavriilaki. 2024. "Genetic Susceptibility in Endothelial Injury Syndromes after Hematopoietic Cell Transplantation and Other Cellular Therapies: Climbing a Steep Hill" Current Issues in Molecular Biology 46, no. 5: 4787-4802. https://doi.org/10.3390/cimb46050288
APA StyleEvangelidis, P., Evangelidis, N., Kalmoukos, P., Kourti, M., Tragiannidis, A., & Gavriilaki, E. (2024). Genetic Susceptibility in Endothelial Injury Syndromes after Hematopoietic Cell Transplantation and Other Cellular Therapies: Climbing a Steep Hill. Current Issues in Molecular Biology, 46(5), 4787-4802. https://doi.org/10.3390/cimb46050288
 
        




 
       