Comprehensive Transcriptome-Wide Profiling of 5-Methylcytosine Modifications in Long Non-Coding RNAs in a Rat Model of Traumatic Brain Injury
Abstract
1. Introduction
2. Materials and Methods
2.1. Construction of Rat Traumatic Brain Injury Model
2.2. Hematoxylin and Eosin Staining
2.3. MeRIP-Seq
2.4. RNA Library Preparation and Sequencing (RNA-Seq)
3. Data Analysis
4. Results
4.1. General Characteristics of m5C Methylation in TBI Rat Model
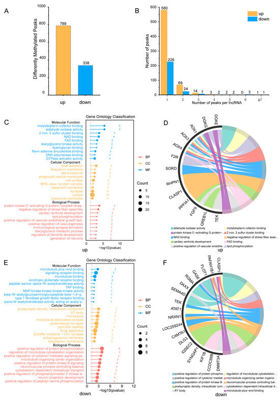
4.2. Peak Alterations After Traumatic Brain Injury
4.3. Modification of lncRNA Expression Profile After TBI
4.4. Conjoint Analysis of m5C Methylation and lncRNA Expression
5. Discussion
Supplementary Materials
Author Contributions
Funding
Informed Consent Statement
Data Availability Statement
Conflicts of Interest
References
- Khellaf, A.; Khan, D.Z.; Helmy, A. Recent advances in traumatic brain injury. J. Neurol. 2019, 266, 2878–2889. [Google Scholar] [CrossRef] [PubMed]
- Iaccarino, C.; Carretta, A.; Nicolosi, F.; Morselli, C. Epidemiology of severe traumatic brain injury. J. Neurosurg. Sci. 2018, 62, 535–541. [Google Scholar] [CrossRef] [PubMed]
- Roozenbeek, B.; Maas, A.I.; Menon, D.K. Changing patterns in the epidemiology of traumatic brain injury. Nat. Rev. Neurol. 2013, 9, 231–236. [Google Scholar] [CrossRef] [PubMed]
- Azouvi, P.; Arnould, A.; Dromer, E.; Vallat-Azouvi, C. Neuropsychology of traumatic brain injury: An expert overview. Rev. Neurol. 2017, 173, 461–472. [Google Scholar] [CrossRef] [PubMed]
- Wilson, L.; Stewart, W.; Dams-O’Connor, K.; Diaz-Arrastia, R.; Horton, L.; Menon, D.K.; Polinder, S. The chronic and evolving neurological consequences of traumatic brain injury. Lancet Neurol. 2017, 16, 813–825. [Google Scholar] [CrossRef] [PubMed]
- Wong, V.S.; Langley, B. Epigenetic changes following traumatic brain injury and their implications for outcome, recovery and therapy. Neurosci. Lett. 2016, 625, 26–33. [Google Scholar] [CrossRef]
- Karuppagounder, S.S.; Kumar, A.; Shao, D.S.; Zille, M.; Bourassa, M.W.; Caulfield, J.T.; Alim, I.; Ratan, R.R. Metabolism and epigenetics in the nervous system: Creating cellular fitness and resistance to neuronal death in neurological conditions via modulation of oxygen-, iron-, and 2-oxoglutarate-dependent dioxygenases. Brain Res. 2015, 1628 (Pt B), 273–287. [Google Scholar] [CrossRef]
- Jones, J.D.; Monroe, J.; Koutmou, K.S. A molecular-level perspective on the frequency, distribution, and consequences of messenger RNA modifications. Wiley Interdiscip. Rev. RNA 2020, 11, e1586. [Google Scholar] [CrossRef]
- Boccaletto, P.; Machnicka, M.A.; Purta, E.; Piatkowski, P.; Baginski, B.; Wirecki, T.K.; de Crécy-Lagard, V.; Ross, R.; Limbach, P.A.; Kotter, A.; et al. MODOMICS: A database of RNA modification pathways. 2017 update. Nucleic Acids Res. 2018, 46, D303–D307. [Google Scholar] [CrossRef]
- Mongan, N.P.; Emes, R.D.; Archer, N. Detection and analysis of RNA methylation. F1000Res 2019, 8. [Google Scholar] [CrossRef]
- Traube, F.R.; Carell, T. The chemistries and consequences of DNA and RNA methylation and demethylation. RNA Biol. 2017, 14, 1099–1107. [Google Scholar] [CrossRef] [PubMed]
- Xie, S.; Chen, W.; Chen, K.; Chang, Y.; Yang, F.; Lin, A.; Shu, Q.; Zhou, T.; Yan, X. Emerging roles of RNA methylation in gastrointestinal cancers. Cancer Cell Int. 2020, 20, 585. [Google Scholar] [CrossRef]
- Han, X.; Wang, M.; Zhao, Y.L.; Yang, Y.; Yang, Y.G. RNA methylations in human cancers. Semin. Cancer Biol. 2021, 75, 97–115. [Google Scholar] [CrossRef]
- Tang, Y.; Chen, K.; Song, B.; Ma, J.; Wu, X.; Xu, Q.; Wei, Z.; Su, J.; Liu, G.; Rong, R.; et al. m6A-Atlas: A comprehensive knowledgebase for unraveling the N6-methyladenosine (m6A) epitranscriptome. Nucleic Acids Res. 2021, 49, D134–D143. [Google Scholar] [CrossRef] [PubMed]
- Li, Q.; Li, X.; Tang, H.; Jiang, B.; Dou, Y.; Gorospe, M.; Wang, W. NSUN2-Mediated m5C Methylation and METTL3/METTL14-Mediated m6A Methylation Cooperatively Enhance p21 Translation. J. Cell Biochem. 2017, 118, 2587–2598. [Google Scholar] [CrossRef] [PubMed]
- Bohnsack, K.E.; Höbartner, C.; Bohnsack, M.T. Eukaryotic 5-methylcytosine (m⁵C) RNA Methyltransferases: Mechanisms, Cellular Functions, and Links to Disease. Genes 2019, 10, 102. [Google Scholar] [CrossRef]
- Mitschka, S.; Mayr, C. Context-specific regulation and function of mRNA alternative polyadenylation. Nat. Rev. Mol. Cell Biol. 2022, 23, 779–796. [Google Scholar] [CrossRef]
- Squires, J.E.; Patel, H.R.; Nousch, M.; Sibbritt, T.; Humphreys, D.T.; Parker, B.J.; Suter, C.M.; Preiss, T. Widespread occurrence of 5-methylcytosine in human coding and non-coding RNA. Nucleic Acids Res. 2012, 40, 5023–5033. [Google Scholar] [CrossRef]
- Blanco, S.; Dietmann, S.; Flores, J.V.; Hussain, S.; Kutter, C.; Humphreys, P.; Lukk, M.; Lombard, P.; Treps, L.; Popis, M.; et al. Aberrant methylation of tRNAs links cellular stress to neuro-developmental disorders. EMBO J. 2014, 33, 2020–2039. [Google Scholar] [CrossRef]
- Motorin, Y.; Helm, M. tRNA stabilization by modified nucleotides. Biochemistry 2010, 49, 4934–4944. [Google Scholar] [CrossRef]
- Kung, J.T.; Colognori, D.; Lee, J.T. Long noncoding RNAs: Past, present, and future. Genetics 2013, 193, 651–669. [Google Scholar] [CrossRef] [PubMed]
- Bertone, P.; Stolc, V.; Royce, T.E.; Rozowsky, J.S.; Urban, A.E.; Zhu, X.; Rinn, J.L.; Tongprasit, W.; Samanta, M.; Weissman, S.; et al. Global identification of human transcribed sequences with genome tiling arrays. Science 2004, 306, 2242–2246. [Google Scholar] [CrossRef]
- Heward, J.A.; Lindsay, M.A. Long non-coding RNAs in the regulation of the immune response. Trends Immunol. 2014, 35, 408–419. [Google Scholar] [CrossRef]
- Derrien, T.; Johnson, R.; Bussotti, G.; Tanzer, A.; Djebali, S.; Tilgner, H.; Guernec, G.; Martin, D.; Merkel, A.; Knowles, D.G.; et al. The GENCODE v7 catalog of human long noncoding RNAs: Analysis of their gene structure, evolution, and expression. Genome Res. 2012, 22, 1775–1789. [Google Scholar] [CrossRef] [PubMed]
- Amaral, P.P.; Dinger, M.E.; Mercer, T.R.; Mattick, J.S. The eukaryotic genome as an RNA machine. Science 2008, 319, 1787–1789. [Google Scholar] [CrossRef]
- Zhang, Z.; Yu, J.; Wang, P.; Lin, L.; Liu, R.; Zeng, R.; Ma, H.; Zhao, Y. iTRAQ-based proteomic profiling reveals protein alterations after traumatic brain injury and supports thyroxine as a potential treatment. Mol. Brain 2021, 14, 25. [Google Scholar] [CrossRef]
- Li, G.; Li, S.; Liu, R.; Yu, J.; Ma, H.; Zhao, Y. Comprehensive analysis of circRNA expression profiles in rat cerebral cortex after moderate traumatic brain injury. Int. J. Med. Sci. 2022, 19, 779–788. [Google Scholar] [CrossRef]
- Martin, M. Cutadapt removes adapter sequences from high-throughput sequencing reads. Embnet J. 2011, 17, 10–12. [Google Scholar] [CrossRef]
- Kim, D.; Langmead, B.; Salzberg, S.L. HISAT: A fast spliced aligner with low memory requirements. Nat. Methods 2015, 12, 357–360. [Google Scholar] [CrossRef]
- Anders, S.; Pyl, P.T.; Huber, W. HTSeq--a Python framework to work with high-throughput sequencing data. Bioinformatics 2015, 31, 166–169. [Google Scholar] [CrossRef]
- Robinson, M.D.; McCarthy, D.J.; Smyth, G.K. edgeR: A Bioconductor package for differential expression analysis of digital gene expression data. Bioinformatics 2010, 26, 139–140. [Google Scholar] [CrossRef] [PubMed]
- Dobin, A.; Davis, C.A.; Schlesinger, F.; Drenkow, J.; Zaleski, C.; Jha, S.; Batut, P.; Chaisson, M.; Gingeras, T.R. STAR: Ultrafast universal RNA-seq aligner. Bioinformatics 2013, 29, 15–21. [Google Scholar] [CrossRef] [PubMed]
- Zhang, Y.; Liu, T.; Meyer, C.A.; Eeckhoute, J.; Johnson, D.S.; Bernstein, B.E.; Nusbaum, C.; Myers, R.M.; Brown, M.; Li, W.; et al. Model-based analysis of ChIP-Seq (MACS). Genome Biol. 2008, 9, R137. [Google Scholar] [CrossRef]
- Shen, L.; Shao, N.Y.; Liu, X.; Maze, I.; Feng, J.; Nestler, E.J. diffReps: Detecting differential chromatin modification sites from ChIP-seq data with biological replicates. PLoS ONE 2013, 8, e65598. [Google Scholar] [CrossRef] [PubMed]
- Ashburner, M.; Ball, C.A.; Blake, J.A.; Botstein, D.; Butler, H.; Cherry, J.M.; Davis, A.P.; Dolinski, K.; Dwight, S.S.; Eppig, J.T.; et al. Gene ontology: Tool for the unification of biology. The Gene Ontology Consortium. Nat. Genet. 2000, 25, 25–29. [Google Scholar] [CrossRef] [PubMed]
- The Gene Ontology Resource: 20 years and still GOing strong. Nucleic Acids Res. 2019, 47, D330–D338. [CrossRef]
- Levin, H.S.; Goldstein, F.C.; High, W.M., Jr.; Eisenberg, H.M. Disproportionately severe memory deficit in relation to normal intellectual functioning after closed head injury. J. Neurol. Neurosurg. Psychiatry 1988, 51, 1294–1301. [Google Scholar] [CrossRef]
- Rabinowitz, A.R.; Levin, H.S. Cognitive sequelae of traumatic brain injury. Psychiatr. Clin. N. Am. 2014, 37, 1–11. [Google Scholar] [CrossRef]
- Jiang, J.Y.; Gao, G.Y.; Feng, J.F.; Mao, Q.; Chen, L.G.; Yang, X.F.; Liu, J.F.; Wang, Y.H.; Qiu, B.H.; Huang, X.J. Traumatic brain injury in China. Lancet Neurol. 2019, 18, 286–295. [Google Scholar] [CrossRef]
- Meng, Q.; Zhuang, Y.; Ying, Z.; Agrawal, R.; Yang, X.; Gomez-Pinilla, F. Traumatic Brain Injury Induces Genome-Wide Transcriptomic, Methylomic, and Network Perturbations in Brain and Blood Predicting Neurological Disorders. EBioMedicine 2017, 16, 184–194. [Google Scholar] [CrossRef]
- Wu, X.; Wei, H.; Wu, J.Q. Coding and long non-coding gene expression changes in the CNS traumatic injuries. Cell Mol. Life Sci. 2022, 79, 123. [Google Scholar] [CrossRef] [PubMed]
- Cheng, S.; Zhang, Y.; Chen, S.; Zhou, Y. LncRNA HOTAIR Participates in Microglia Activation and Inflammatory Factor Release by Regulating the Ubiquitination of MYD88 in Traumatic Brain Injury. J. Mol. Neurosci. 2021, 71, 169–177. [Google Scholar] [CrossRef] [PubMed]
- Chen, M.; Lai, X.; Wang, X.; Ying, J.; Zhang, L.; Zhou, B.; Liu, X.; Zhang, J.; Wei, G.; Hua, F. Long Non-coding RNAs and Circular RNAs: Insights Into Microglia and Astrocyte Mediated Neurological Diseases. Front. Mol. Neurosci. 2021, 14, 745066. [Google Scholar] [CrossRef] [PubMed]
- Ang, C.E.; Trevino, A.E.; Chang, H.Y. Diverse lncRNA mechanisms in brain development and disease. Curr. Opin. Genet. Dev. 2020, 65, 42–46. [Google Scholar] [CrossRef]
- Ren, D.; Chen, W.; Cao, K.; Wang, Z.; Zheng, P. Expression Profiles of Long Non-coding RNA and Messenger RNA in Human Traumatic Brain Injury. Mol. Ther. Nucleic Acids 2020, 22, 99–113. [Google Scholar] [CrossRef]
- Yu, J.; Chen, H.; Ma, H.; Zhang, Z.; Zhu, X.; Wang, P.; Liu, R.; Jin, X.; Zhao, Y. Transcriptome-Wide N6-Methyladenosine Methylome Alteration in the Rat Spinal Cord After Acute Traumatic Spinal Cord Injury. Front. Neurosci. 2022, 16, 848119. [Google Scholar] [CrossRef]
- Yang, X.; Yang, Y.; Sun, B.F.; Chen, Y.S.; Xu, J.W.; Lai, W.Y.; Li, A.; Wang, X.; Bhattarai, D.P.; Xiao, W.; et al. 5-methylcytosine promotes mRNA export-NSUN2 as the methyltransferase and ALYREF as an m(5)C reader. Cell Res. 2017, 27, 606–625. [Google Scholar] [CrossRef]
- Zhao, J.; Le, M.; Li, J.; Huang, Q.; Chen, H.; Zhang, W.; Mao, H.; Sun, Q.; Li, A.; Zhao, Y.; et al. LINC00938 alleviates hypoxia ischemia encephalopathy induced neonatal brain injury by regulating oxidative stress and inhibiting JNK/p38 MAPK signaling pathway. Exp. Neurol. 2023, 367, 114449. [Google Scholar] [CrossRef] [PubMed]
- Zhong, J.; Jiang, L.; Cheng, C.; Huang, Z.; Zhang, H.; Liu, H.; He, J.; Cao, F.; Peng, J.; Jiang, Y.; et al. Altered expression of long non-coding RNA and mRNA in mouse cortex after traumatic brain injury. Brain Res. 2016, 1646, 589–600. [Google Scholar] [CrossRef]
- Wu, H.; Jiang, H.; Lu, D.; Qu, C.; Xiong, Y.; Zhou, D.; Chopp, M.; Mahmood, A. Induction of angiogenesis and modulation of vascular endothelial growth factor receptor-2 by simvastatin after traumatic brain injury. Neurosurgery 2011, 68, 1363–1371, discussion 1371. [Google Scholar] [CrossRef]
- Han, Y.; Seyfried, D.; Meng, Y.; Yang, D.; Schultz, L.; Chopp, M.; Seyfried, D. Multipotent mesenchymal stromal cell-derived exosomes improve functional recovery after experimental intracerebral hemorrhage in the rat. J. Neurosurg. 2018, 131, 290–300. [Google Scholar] [CrossRef] [PubMed]
- Salehi, A.; Zhang, J.H.; Obenaus, A. Response of the cerebral vasculature following traumatic brain injury. J. Cereb. Blood Flow. Metab. 2017, 37, 2320–2339. [Google Scholar] [CrossRef]
- Hicklin, D.J.; Ellis, L.M. Role of the vascular endothelial growth factor pathway in tumor growth and angiogenesis. J. Clin. Oncol. 2005, 23, 1011–1027. [Google Scholar] [CrossRef]
- Freitas-Andrade, M.; Carmeliet, P.; Stanimirovic, D.B.; Moreno, M. VEGFR-2-mediated increased proliferation and survival in response to oxygen and glucose deprivation in PlGF knockout astrocytes. J. Neurochem. 2008, 107, 756–767. [Google Scholar] [CrossRef] [PubMed]
- Meador, B.M.; Krzyszton, C.P.; Johnson, R.W.; Huey, K.A. Effects of IL-10 and age on IL-6, IL-1beta, and TNF-alpha responses in mouse skeletal and cardiac muscle to an acute inflammatory insult. J. Appl. Physiol. 2008, 104, 991–997. [Google Scholar] [CrossRef]
- Rangasamy, S.B.; Ghosh, S.; Pahan, K. RNS60, a physically-modified saline, inhibits glial activation, suppresses neuronal apoptosis and protects memory in a mouse model of traumatic brain injury. Exp. Neurol. 2020, 328, 113279. [Google Scholar] [CrossRef]
- Dominissini, D.; Moshitch-Moshkovitz, S.; Schwartz, S.; Salmon-Divon, M.; Ungar, L.; Osenberg, S.; Cesarkas, K.; Jacob-Hirsch, J.; Amariglio, N.; Kupiec, M.; et al. Topology of the human and mouse m6A RNA methylomes revealed by m6A-seq. Nature 2012, 485, 201–206. [Google Scholar] [CrossRef] [PubMed]
- Linder, B.; Jaffrey, S.R. Discovering and Mapping the Modified Nucleotides That Comprise the Epitranscriptome of mRNA. Cold Spring Harb. Perspect. Biol. 2019, 11, a032201. [Google Scholar] [CrossRef]
- Carlevaro-Fita, J.; Johnson, R. Global Positioning System: Understanding Long Noncoding RNAs through Subcellular Localization. Mol. Cell 2019, 73, 869–883. [Google Scholar] [CrossRef]
- Quinn, J.J.; Chang, H.Y. Unique features of long non-coding RNA biogenesis and function. Nat. Rev. Genet. 2016, 17, 47–62. [Google Scholar] [CrossRef]





| Chromosome | Transcript id | Gene Name | Log2FC | p-Value | Regulation |
|---|---|---|---|---|---|
| chr2 | ENSRNOT00000087639 | AABR07013888.1 | 10.900 | 7.63 × 10−10 | up |
| chr15 | ENSRNOT00000083952 | LOC102554608 | 10.680 | 2.29 × 10−9 | up |
| chr9 | ENSRNOT00000080726 | AABR07067641.1 | 10.582 | 2.71 × 10−9 | up |
| chr20 | ENSRNOT00000082815 | Rn50_20_0046.8 | 10.350 | 2.27 × 10−9 | up |
| chr1 | ENSRNOT00000084795 | AABR07003007.1 | 10.282 | 2.57 × 10−9 | up |
| chr8 | ENSRNOT00000077688 | AABR07069067.1 | 10.125 | 2.52 × 10−9 | up |
| chr8 | ENSRNOT00000091570 | AABR07071198.1 | 9.986 | 1.39 × 10−9 | up |
| chr15 | ENSRNOT00000090163 | AABR07016947.1 | 9.979 | 2.47 × 10−9 | up |
| chr1 | ENSRNOT00000089632 | AABR07006925.1 | 9.960 | 2.40 × 10−9 | up |
| chr11 | ENSRNOT00000087021 | AABR07033564.2 | 9.904 | 2.26 × 10−9 | up |
| chr5 | ENSRNOT00000081820 | AC110351.2 | −8.811 | 5.05 × 10−9 | down |
| chr1 | ENSRNOT00000079890 | AABR07003304.2 | −8.577 | 4.26 × 10−9 | down |
| chr10 | ENSRNOT00000078328 | Rn50_10_0862.1 | −8.412 | 1.32 × 10−8 | down |
| chr4 | ENSRNOT00000081779 | AABR07060341.2 | −8.350 | 4.65 × 10−9 | down |
| chr16 | ENSRNOT00000067642 | AABR07025328.1 | −8.170 | 7.22 × 10−9 | down |
| chr3 | ENSRNOT00000085951 | AABR07054583.1 | −8.126 | 4.48 × 10−9 | down |
| chr14 | ENSRNOT00000082693 | AC108312.2 | −8.098 | 5.31 × 10−9 | down |
| chr6 | ENSRNOT00000092708 | Rn60_6_0139.1 | −8.050 | 4.68 × 10−9 | down |
| chrX | ENSRNOT00000076115 | Rn50_X_0744.3 | −8.045 | 1.42 × 10−8 | down |
| chr6 | ENSRNOT00000092406 | Rn60_6_0139.2 | −8.024 | 4.73 × 10−9 | down |
| Chromosome | Transcript id | Gene Name | Log2FC | p-Value | Regulation |
|---|---|---|---|---|---|
| chr19 | ENSRNOT00000087266 | AC123500.1 | 7.239 | 3.72 × 10−5 | up |
| chr20 | ENSRNOT00000090814 | Rn50_20_0066.11 | 6.300 | 4.99 × 10−3 | up |
| chrX | ENSRNOT00000072290 | AABR07036920.1 | 6.196 | 6.73 × 10−3 | up |
| chr10 | ENSRNOT00000005433 | AABR07029847.1 | 6.093 | 8.88 × 10−3 | up |
| chr6 | ENSRNOT00000042226 | AABR07064809.1 | 5.917 | 1.32 × 10−2 | up |
| chr15 | ENSRNOT00000079896 | AC141168.1 | 5.721 | 1.93 × 10−2 | up |
| chr4 | ENSRNOT00000087525 | AC115202.1 | 5.718 | 1.94 × 10−2 | up |
| chr16 | ENSRNOT00000086688 | AABR07024814.2 | 5.657 | 2.17 × 10−2 | up |
| chr1 | ENSRNOT00000078400 | AABR07005921.1 | 5.579 | 2.50 × 10−2 | up |
| chr2 | ENSRNOT00000090546 | AABR07007717.3 | 5.570 | 2.53 × 10−2 | up |
| chrX | ENSRNOT00000042767 | Rn50_X_0232.1 | −8.370 | 3.17 × 10−9 | down |
| chr5 | ENSRNOT00000092776 | Rn60_5_1374.5 | −7.050 | 1.31 × 10−4 | down |
| chr19 | ENSRNOT00000077876 | AABR07043772.1 | −6.483 | 2.77 × 10−3 | down |
| chr1 | ENSRNOT00000089974 | AABR07001623.1 | −6.224 | 5.66 × 10−3 | down |
| chr7 | ENSRNOT00000086704 | AABR07057146.1 | −6.123 | 7.57 × 10−3 | down |
| chr11 | ENSRNOT00000090855 | AABR07034455.1 | −6.029 | 9.31 × 10−3 | down |
| chr19 | ENSRNOT00000082702 | AABR07043106.1 | −5.714 | 1.81 × 10−2 | down |
| chr2 | ENSRNOT00000089103 | AC098750.3 | −5.604 | 2.23 × 10−2 | down |
| chr20 | ENSRNOT00000089589 | Rn60_20_0017.1 | −5.573 | 2.34 × 10−2 | down |
| chr2 | ENSRNOT00000085759 | AABR07008424.1 | −5.533 | 2.64 × 10−2 | down |
| Chromosome | Transcript id | Gene Name | m5C-Log2FC | Exp-Log2FC | Regulation |
|---|---|---|---|---|---|
| chr10 | ENSRNOT00000005433 | AABR07029847.1 | 1.707 | 6.093 | up-up |
| chr14 | ENSRNOT00000050454 | Rn50_14_0474.1 | 9.080 | 4.309 | up-up |
| chr1 | ENSRNOT00000078400 | AABR07005921.1 | 2.042 | 5.579 | up-up |
| chr15 | ENSRNOT00000079896 | AC141168.1 | 2.708 | 5.721 | up-up |
| chr8 | ENSRNOT00000080817 | AABR07070926.1 | 2.310 | 2.561 | up-up |
| chr17 | ENSRNOT00000081442 | AABR07026984.1 | 9.531 | 3.908 | up-up |
| chr19 | ENSRNOT00000087266 | AC123500.1 | 1.470 | 7.239 | up-up |
| chr13 | ENSRNOT00000092264 | Lamc2 | 1.777 | 4.100 | up-up |
| Chromosome | Transcript id | Gene Name | m5C-Log2FC | Exp-Log2FC | Regulation |
|---|---|---|---|---|---|
| chr15 | ENSRNOT00000073331 | AC109837.1 | 6.131 | −4.240 | up-down |
| chr7 | ENSRNOT00000077500 | AABR07055333.1 | 2.051 | −1.992 | up-down |
| chrX | ENSRNOT00000080500 | AABR07040629.1 | 1.155 | −1.461 | up-down |
| chr3 | ENSRNOT00000084353 | LOC102551100 | 3.654 | −1.842 | up-down |
| chr1 | ENSRNOT00000089974 | AABR07001623.1 | 6.148 | −6.224 | up-down |
| chr7 | ENSRNOT00000090134 | AABR07056330.1 | 2.320 | −1.159 | up-down |
| chr20 | ENSRNOT00000092329 | Rn60_20_0054.2 | 2.255 | −1.947 | up-down |
| Chromosome | Transcript id | Gene Name | m5C-Log2FC | Exp-Log2FC | Regulation |
|---|---|---|---|---|---|
| chr11 | ENSRNOT00000075105 | Rn50_11_0375.8 | −2.507 | 1.942 | down-up |
| chr8 | ENSRNOT00000080817 | AABR07070926.1 | −2.268 | 2.561 | down-up |
| chr5 | ENSRNOT00000081820 | AC110351.2 | −8.811 | 1.238 | down-up |
| chr10 | ENSRNOT00000092746 | Rn60_10_0621.3 | −1.127 | 3.563 | down-up |
| Chromosome | Transcript id | Gene Name | m5C-Log2FC | Exp-Log2FC | Regulation |
|---|---|---|---|---|---|
| chr11 | ENSRNOT00000082278 | AABR07072264.4 | 2.236 | −2.803 | down-down |
| chr10 | ENSRNOT00000086815 | AABR07030498.1 | −3.437 | −1.186 | down-down |
| chr2 | ENSRNOT00000088094 | AABR07007878.1 | −4.022 | −1.002 | down-down |
| chr20 | ENSRNOT00000092329 | Rn60_20_0054.2 | −2.647 | −1.947 | down-down |
| chr20 | ENSRNOT00000092458 | Vps52 | −1.303 | −2.085 | down-down |
Disclaimer/Publisher’s Note: The statements, opinions and data contained in all publications are solely those of the individual author(s) and contributor(s) and not of MDPI and/or the editor(s). MDPI and/or the editor(s) disclaim responsibility for any injury to people or property resulting from any ideas, methods, instructions or products referred to in the content. |
© 2024 by the authors. Licensee MDPI, Basel, Switzerland. This article is an open access article distributed under the terms and conditions of the Creative Commons Attribution (CC BY) license (https://creativecommons.org/licenses/by/4.0/).
Share and Cite
Xiang, Z.; Luo, Y.; Yu, J.; Ma, H.; Zhao, Y. Comprehensive Transcriptome-Wide Profiling of 5-Methylcytosine Modifications in Long Non-Coding RNAs in a Rat Model of Traumatic Brain Injury. Curr. Issues Mol. Biol. 2024, 46, 14497-14513. https://doi.org/10.3390/cimb46120871
Xiang Z, Luo Y, Yu J, Ma H, Zhao Y. Comprehensive Transcriptome-Wide Profiling of 5-Methylcytosine Modifications in Long Non-Coding RNAs in a Rat Model of Traumatic Brain Injury. Current Issues in Molecular Biology. 2024; 46(12):14497-14513. https://doi.org/10.3390/cimb46120871
Chicago/Turabian StyleXiang, Zhijun, Yixing Luo, Jiangtao Yu, Haoli Ma, and Yan Zhao. 2024. "Comprehensive Transcriptome-Wide Profiling of 5-Methylcytosine Modifications in Long Non-Coding RNAs in a Rat Model of Traumatic Brain Injury" Current Issues in Molecular Biology 46, no. 12: 14497-14513. https://doi.org/10.3390/cimb46120871
APA StyleXiang, Z., Luo, Y., Yu, J., Ma, H., & Zhao, Y. (2024). Comprehensive Transcriptome-Wide Profiling of 5-Methylcytosine Modifications in Long Non-Coding RNAs in a Rat Model of Traumatic Brain Injury. Current Issues in Molecular Biology, 46(12), 14497-14513. https://doi.org/10.3390/cimb46120871
