Lactylation Modification as a Promoter of Bladder Cancer: Insights from Multi-Omics Analysis
Abstract
1. Introduction
2. Material and Methods
2.1. Data Retrieval and Processing
2.2. Identifying Prognostic Lactylation-Related Genes
2.3. Functional Enrichment Analysis
2.4. Construction of Lactylation-Related Score Model
2.5. Mutation Analysis
2.6. Tumor Immune Microenvironment Analysis
2.7. Assessment of Treatment Response
2.8. Single-Cell Analysis
2.9. Spatial Transcriptome Analysis
3. Results
3.1. Identification of Prognostic Lactylation-Related Genes in BLAC
3.2. Construction of Lactylation Risk Model
3.3. The Prognostic Value of the Lactylation Risk Model
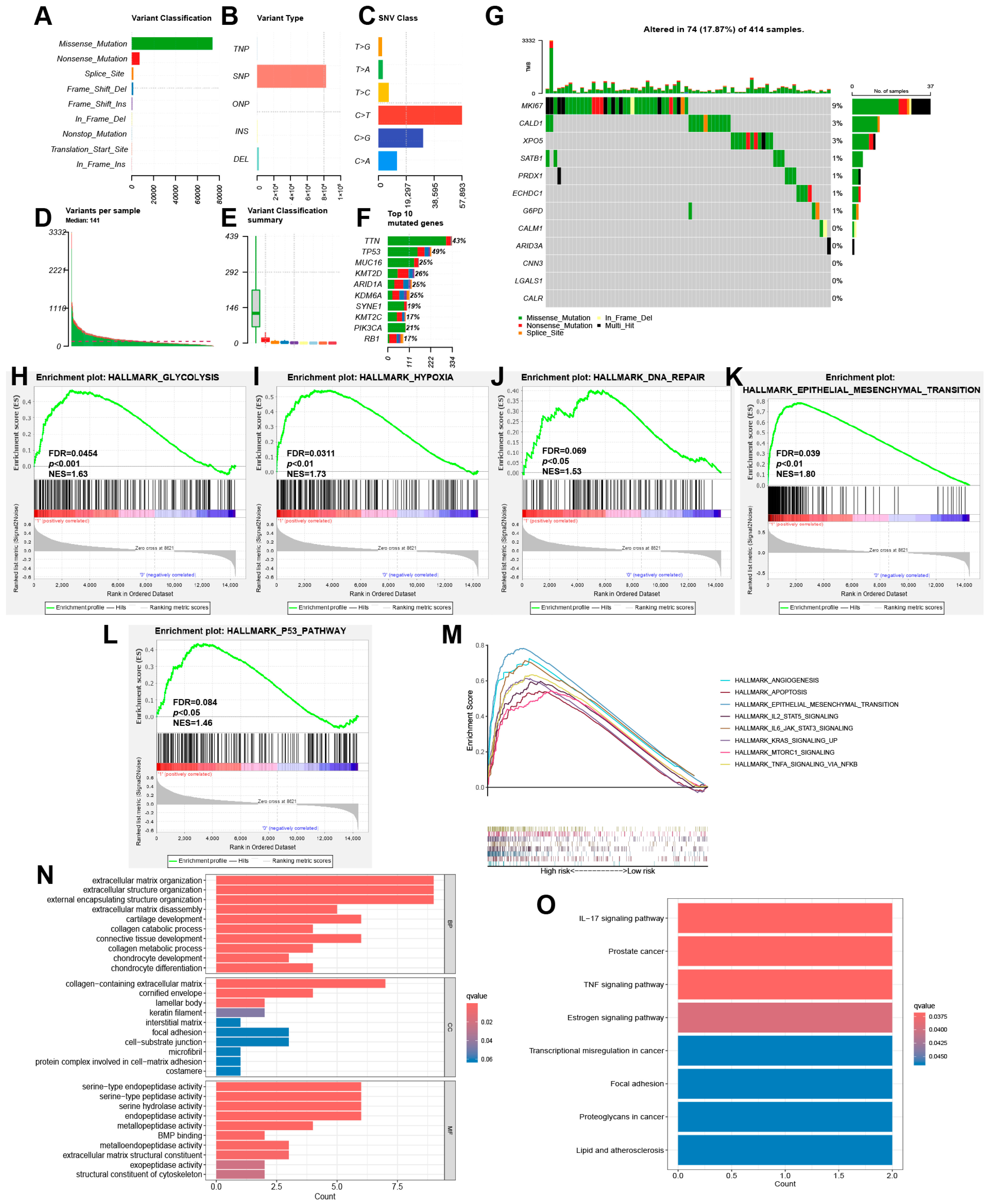
3.4. Mutation Analysis and Functional Enrichment Analysis
3.5. Tumor Immune Microenvironment Analysis
3.6. Treatment Responsiveness Evaluation
3.7. Single-Cell RNA-Seq Profiling in BLAC
3.8. Cell Communication Analysis, Pseudotime Analysis, and Functional Enrichment Analysis
3.9. Spatial Transcriptome Analysis in BLAC
4. Discussion
Author Contributions
Funding
Institutional Review Board Statement
Informed Consent Statement
Data Availability Statement
Acknowledgments
Conflicts of Interest
References
- Lenis, A.T.; Lec, P.M.; Chamie, K. Bladder Cancer. JAMA 2020, 324, 1980–1991. [Google Scholar] [CrossRef] [PubMed]
- Geynisman, D.M.; Broughton, E.; Hao, Y.; Zhang, Y.; Le, T.; Huo, S. Real-World Treatment Patterns and Clinical Outcomes among Patients with Advanced Urothelial Carcinoma in the United States. Urol. Oncol. 2022, 40, 195.e1–195.e11. [Google Scholar] [CrossRef] [PubMed]
- Jiang, D.M.; Gupta, S.; Kitchlu, A.; Meraz-Munoz, A.; North, S.A.; Alimohamed, N.S.; Blais, N.; Sridhar, S.S. Defining Cisplatin Eligibility in Patients with Muscle-Invasive Bladder Cancer. Nat. Rev. Urol. 2021, 18, 104–114. [Google Scholar] [CrossRef] [PubMed]
- Witjes, J.A.; Bruins, H.M.; Cathomas, R.; Compérat, E.M.; Cowan, N.C.; Gakis, G.; Hernández, V.; Linares Espinós, E.; Lorch, A.; Neuzillet, Y.; et al. European Association of Urology Guidelines on Muscle-Invasive and Metastatic Bladder Cancer: Summary of the 2020 Guidelines. Eur. Urol. 2021, 79, 82–104. [Google Scholar] [CrossRef] [PubMed]
- van Hoogstraten, L.M.C.; Vrieling, A.; van der Heijden, A.G.; Kogevinas, M.; Richters, A.; Kiemeney, L.A. Global Trends in the Epidemiology of Bladder Cancer: Challenges for Public Health and Clinical Practice. Nat. Rev. Clin. Oncol. 2023, 20, 287–304. [Google Scholar] [CrossRef]
- Zhang, D.; Tang, Z.; Huang, H.; Zhou, G.; Cui, C.; Weng, Y.; Liu, W.; Kim, S.; Lee, S.; Perez-Neut, M.; et al. Metabolic Regulation of Gene Expression by Histone Lactylation. Nature 2019, 574, 575–580. [Google Scholar] [CrossRef]
- Li, L.; Chen, K.; Wang, T.; Wu, Y.; Xing, G.; Chen, M.; Hao, Z.; Zhang, C.; Zhang, J.; Ma, B.; et al. Glis1 Facilitates Induction of Pluripotency via an Epigenome–Metabolome–Epigenome Signalling Cascade. Nat. Metab. 2020, 2, 882–892. [Google Scholar] [CrossRef]
- Hagihara, H.; Shoji, H.; Otabi, H.; Toyoda, A.; Katoh, K.; Namihira, M.; Miyakawa, T. Protein Lactylation Induced by Neural Excitation. Cell Rep. 2021, 37, 109820. [Google Scholar] [CrossRef]
- Chen, L.; Huang, L.; Gu, Y.; Cang, W.; Sun, P.; Xiang, Y. Lactate-Lactylation Hands between Metabolic Reprogramming and Immunosuppression. Int. J. Mol. Sci. 2022, 23, 11943. [Google Scholar] [CrossRef]
- Xie, B.; Lin, J.; Chen, X.; Zhou, X.; Zhang, Y.; Fan, M.; Xiang, J.; He, N.; Hu, Z.; Wang, F. CircXRN2 Suppresses Tumor Progression Driven by Histone Lactylation through Activating the Hippo Pathway in Human Bladder Cancer. Mol. Cancer 2023, 22, 151. [Google Scholar] [CrossRef]
- Irizarry-Caro, R.A.; McDaniel, M.M.; Overcast, G.R.; Jain, V.G.; Troutman, T.D.; Pasare, C. TLR Signaling Adapter BCAP Regulates Inflammatory to Reparatory Macrophage Transition by Promoting Histone Lactylation. Proc. Natl. Acad. Sci. USA 2020, 117, 30628–30638. [Google Scholar] [CrossRef] [PubMed]
- Hanahan, D.; Weinberg, R.A. Hallmarks of Cancer: The Next Generation. Cell 2011, 144, 646–674. [Google Scholar] [CrossRef] [PubMed]
- Warburg, O.; Wind, F.; Negelein, E. The metabolism of tumors in the body. J. Gen. Physiol. 1927, 8, 519–530. [Google Scholar] [CrossRef] [PubMed]
- Huang, Z.-W.; Zhang, X.-N.; Zhang, L.; Liu, L.-L.; Zhang, J.-W.; Sun, Y.-X.; Xu, J.-Q.; Liu, Q.; Long, Z.-J. STAT5 Promotes PD-L1 Expression by Facilitating Histone Lactylation to Drive Immunosuppression in Acute Myeloid Leukemia. Signal Transduct. Target. Ther. 2023, 8, 391. [Google Scholar] [CrossRef] [PubMed]
- Chu, Y.-D.; Cheng, L.-C.; Lim, S.-N.; Lai, M.-W.; Yeh, C.-T.; Lin, W.-R. Aldolase B-Driven Lactagenesis and CEACAM6 Activation Promote Cell Renewal and Chemoresistance in Colorectal Cancer through the Warburg Effect. Cell Death Dis. 2023, 14, 660. [Google Scholar] [CrossRef]
- He, Y.; Ji, Z.; Gong, Y.; Fan, L.; Xu, P.; Chen, X.; Miao, J.; Zhang, K.; Zhang, W.; Ma, P.; et al. Numb/Parkin-Directed Mitochondrial Fitness Governs Cancer Cell Fate via Metabolic Regulation of Histone Lactylation. Cell Rep. 2023, 42, 112033. [Google Scholar] [CrossRef]
- Xiong, J.; He, J.; Zhu, J.; Pan, J.; Liao, W.; Ye, H.; Wang, H.; Song, Y.; Du, Y.; Cui, B.; et al. Lactylation-Driven METTL3-Mediated RNA m6A Modification Promotes Immunosuppression of Tumor-Infiltrating Myeloid Cells. Mol. Cell 2022, 82, 1660–1677. [Google Scholar] [CrossRef]
- Yang, J.; Luo, L.; Zhao, C.; Li, X.; Wang, Z.; Zeng, Z.; Yang, X.; Zheng, X.; Jie, H.; Kang, L.; et al. A Positive Feedback Loop between Inactive VHL-Triggered Histone Lactylation and PDGFRβ Signaling Drives Clear Cell Renal Cell Carcinoma Progression. Int. J. Biol. Sci. 2022, 18, 3470–3483. [Google Scholar] [CrossRef]
- Yu, J.; Chai, P.; Xie, M.; Ge, S.; Ruan, J.; Fan, X.; Jia, R. Histone Lactylation Drives Oncogenesis by Facilitating m6A Reader Protein YTHDF2 Expression in Ocular Melanoma. Genome Biol. 2021, 22, 85. [Google Scholar] [CrossRef]
- Zhou, J.; Xu, W.; Wu, Y.; Wang, M.; Zhang, N.; Wang, L.; Feng, Y.; Zhang, T.; Wang, L.; Mao, A. GPR37 Promotes Colorectal Cancer Liver Metastases by Enhancing the Glycolysis and Histone Lactylation via Hippo Pathway. Oncogene 2023, 42, 3319–3330. [Google Scholar] [CrossRef]
- Li, F.; Zhang, H.; Huang, Y.; Li, D.; Zheng, Z.; Xie, K.; Cao, C.; Wang, Q.; Zhao, X.; Huang, Z.; et al. Single-Cell Transcriptome Analysis Reveals the Association between Histone Lactylation and Cisplatin Resistance in Bladder Cancer. Drug Resist. Updat. 2024, 73, 101059. [Google Scholar] [CrossRef] [PubMed]
- Wang, R.; Xu, F.; Yang, Z.; Cao, J.; Hu, L.; She, Y. The Mechanism of PFK-1 in the Occurrence and Development of Bladder Cancer by Regulating ZEB1 Lactylation. BMC Urol. 2024, 24, 59. [Google Scholar] [CrossRef] [PubMed]
- Moreno-Yruela, C.; Zhang, D.; Wei, W.; Bæk, M.; Liu, W.; Gao, J.; Danková, D.; Nielsen, A.L.; Bolding, J.E.; Yang, L.; et al. Class I Histone Deacetylases (HDAC1–3) Are Histone Lysine Delactylases. Sci. Adv. 2022, 8, eabi6696. [Google Scholar] [CrossRef]
- Wan, N.; Wang, N.; Yu, S.; Zhang, H.; Tang, S.; Wang, D.; Lu, W.; Li, H.; Delafield, D.G.; Kong, Y.; et al. Cyclic Immonium Ion of Lactyllysine Reveals Widespread Lactylation in the Human Proteome. Nat. Methods 2022, 19, 854–864. [Google Scholar] [CrossRef] [PubMed]
- Zhang, Y.; Zuo, C.; Liu, L.; Hu, Y.; Yang, B.; Qiu, S.; Li, Y.; Cao, D.; Ju, Z.; Ge, J.; et al. Single-Cell RNA-Sequencing Atlas Reveals an MDK-Dependent Immunosuppressive Environment in ErbB Pathway-Mutated Gallbladder Cancer. J. Hepatol. 2021, 75, 1128–1141. [Google Scholar] [CrossRef]
- Dalangood, S.; Zhu, Z.; Ma, Z.; Li, J.; Zeng, Q.; Yan, Y.; Shen, B.; Yan, J.; Huang, R. Identification of Glycogene-Type and Validation of ST3GAL6 as a Biomarker Predicts Clinical Outcome and Cancer Cell Invasion in Urinary Bladder Cancer. Theranostics 2020, 10, 10078–10091. [Google Scholar] [CrossRef]
- Chaudagar, K.; Hieromnimon, H.M.; Kelley, A.; Labadie, B.; Shafran, J.; Rameshbabu, S.; Drovetsky, C.; Bynoe, K.; Solanki, A.; Markiewicz, E.; et al. Suppression of Tumor Cell Lactate-Generating Signaling Pathways Eradicates Murine PTEN/P53-Deficient Aggressive-Variant Prostate Cancer via Macrophage Phagocytosis. Clin. Cancer Res. 2023, 29, 4930–4940. [Google Scholar] [CrossRef]
- Sun, T.; Liu, B.; Li, Y.; Wu, J.; Cao, Y.; Yang, S.; Tan, H.; Cai, L.; Zhang, S.; Qi, X.; et al. Oxamate Enhances the Efficacy of CAR-T Therapy against Glioblastoma via Suppressing Ectonucleotidases and CCR8 Lactylation. J. Exp. Clin. Cancer Res. 2023, 42, 253. [Google Scholar] [CrossRef]
- Li, W.; Zhou, C.; Yu, L.; Hou, Z.; Liu, H.; Kong, L.; Xu, Y.; He, J.; Lan, J.; Ou, Q.; et al. Tumor-Derived Lactate Promotes Resistance to Bevacizumab Treatment by Facilitating Autophagy Enhancer Protein RUBCNL Expression through Histone H3 Lysine 18 Lactylation (H3K18la) in Colorectal Cancer. Autophagy 2023, 20, 114–130. [Google Scholar] [CrossRef]
- Yu, Y.; Huang, X.; Liang, C.; Zhang, P. Evodiamine Impairs HIF1A Histone Lactylation to Inhibit Sema3A-Mediated Angiogenesis and PD-L1 by Inducing Ferroptosis in Prostate Cancer. Eur. J. Pharmacol. 2023, 957, 176007. [Google Scholar] [CrossRef]
- Chen, M.; Cen, K.; Song, Y.; Zhang, X.; Liou, Y.-C.; Liu, P.; Huang, J.; Ruan, J.; He, J.; Ye, W.; et al. NUSAP1-LDHA-Glycolysis-Lactate Feedforward Loop Promotes Warburg Effect and Metastasis in Pancreatic Ductal Adenocarcinoma. Cancer Lett. 2023, 567, 216285. [Google Scholar] [CrossRef] [PubMed]
- Yang, Z.; Yan, C.; Ma, J.; Peng, P.; Ren, X.; Cai, S.; Shen, X.; Wu, Y.; Zhang, S.; Wang, X.; et al. Lactylome Analysis Suggests Lactylation-Dependent Mechanisms of Metabolic Adaptation in Hepatocellular Carcinoma. Nat. Metab. 2023, 5, 61–79. [Google Scholar] [CrossRef] [PubMed]
- Shen, M.; Li, S.; Zhao, Y.; Liu, Y.; Liu, Z.; Huan, L.; Qiao, Y.; Wang, L.; Han, L.; Chen, Z.; et al. Hepatic ARID3A Facilitates Liver Cancer Malignancy by Cooperating with CEP131 to Regulate an Embryonic Stem Cell-like Gene Signature. Cell Death Dis. 2022, 13, 732. [Google Scholar] [CrossRef] [PubMed]
- Xu, H.; Zhao, H.; Ding, C.; Jiang, D.; Zhao, Z.; Li, Y.; Ding, X.; Gao, J.; Zhou, H.; Luo, C.; et al. Celastrol Suppresses Colorectal Cancer via Covalent Targeting Peroxiredoxin 1. Signal Transduct. Target. Ther. 2023, 8, 51. [Google Scholar] [CrossRef]
- Xia, L.; Yue, Y.; Li, M.; Zhang, Y.-N.; Zhao, L.; Lu, W.; Wang, X.; Xie, X. CNN3 Acts as a Potential Oncogene in Cervical Cancer by Affecting RPLP1 mRNA Expression. Sci. Rep. 2020, 10, 2427. [Google Scholar] [CrossRef]
- Shigeyasu, K.; Okugawa, Y.; Toden, S.; Boland, C.R.; Goel, A. Exportin-5 Functions as an Oncogene and a Potential Therapeutic Target in Colorectal Cancer. Clin. Cancer Res. 2017, 23, 1312–1322. [Google Scholar] [CrossRef]
- Meng, Q.; Sun, H.; Zhang, Y.; Yang, X.; Hao, S.; Liu, B.; Zhou, H.; Xu, Z.-X.; Wang, Y. Lactylation Stabilizes DCBLD1 Activating the Pentose Phosphate Pathway to Promote Cervical Cancer Progression. J. Exp. Clin. Cancer Res. 2024, 43, 36. [Google Scholar] [CrossRef]
- Meng, Q.; Zhang, Y.; Sun, H.; Yang, X.; Hao, S.; Liu, B.; Zhou, H.; Wang, Y.; Xu, Z.-X. Human Papillomavirus-16 E6 Activates the Pentose Phosphate Pathway to Promote Cervical Cancer Cell Proliferation by Inhibiting G6PD Lactylation. Redox Biol. 2024, 71, 103108. [Google Scholar] [CrossRef]
- Liu, T.; Han, X.; Zheng, S.; Liu, Q.; Tuerxun, A.; Zhang, Q.; Yang, L.; Lu, X. CALM1 Promotes Progression and Dampens Chemosensitivity to EGFR Inhibitor in Esophageal Squamous Cell Carcinoma. Cancer Cell Int. 2021, 21, 121. [Google Scholar] [CrossRef]
- Jaiswal, A.; Gautam, P.; Pietilä, E.A.; Timonen, S.; Nordström, N.; Akimov, Y.; Sipari, N.; Tanoli, Z.; Fleischer, T.; Lehti, K.; et al. Multi-modal Meta-analysis of Cancer Cell Line Omics Profiles Identifies ECHDC1 as a Novel Breast Tumor Suppressor. Mol. Syst. Biol. 2021, 17, e9526. [Google Scholar] [CrossRef]
- Asai, S.; Miura, N.; Sawada, Y.; Noda, T.; Kikugawa, T.; Tanji, N.; Saika, T. Silencing of ECHDC1 Inhibits Growth of Gemcitabine resistant Bladder Cancer Cells. Oncol. Lett. 2017, 15, 522–527. [Google Scholar] [CrossRef] [PubMed]
- Du, Y.; Jiang, X.; Wang, B.; Cao, J.; Wang, Y.; Yu, J.; Wang, X.; Liu, H. The Cancer-associated Fibroblasts Related Gene CALD1 Is a Prognostic Biomarker and Correlated with Immune Infiltration in Bladder Cancer. Cancer Cell Int. 2021, 21, 283. [Google Scholar] [CrossRef] [PubMed]
- Shen, K.; Li, C.; Chien, L.; Huang, C.; Su, C.; Liao, A.C.; Wu, T. Role of Galectin-1 in Urinary Bladder Urothelial Carcinoma Cell Invasion through the JNK Pathway. Cancer Sci. 2016, 107, 1390–1398. [Google Scholar] [CrossRef] [PubMed]
- Mao, L.-J.; Yang, C.-H.; Fan, L.; Gao, P.; Yang, D.-R.; Xue, B.-X.; Zheng, J.-N.; Shan, Y.-X. SATB1 Promotes Prostate Cancer Metastasis by the Regulation of Epithelial–Mesenchymal Transition. Biomed. Pharmacother. 2016, 79, 1–8. [Google Scholar] [CrossRef]
- Fucikova, J.; Spisek, R.; Kroemer, G.; Galluzzi, L. Calreticulin and Cancer. Cell Res. 2020, 31, 5–16. [Google Scholar] [CrossRef]
- De Leo, A.; Ugolini, A.; Yu, X.; Scirocchi, F.; Scocozza, D.; Peixoto, B.; Pace, A.; D’Angelo, L.; Liu, J.K.; Etame, A.B.; et al. Glucose-Driven Histone Lactylation Promotes the Immunosuppressive Activity of Monocyte-Derived Macrophages in Glioblastoma. Immunity 2024, 57, 1105–1123. [Google Scholar] [CrossRef]
- Wang, L.; Li, S.; Luo, H.; Lu, Q.; Yu, S. PCSK9 Promotes the Progression and Metastasis of Colon Cancer Cells through Regulation of EMT and PI3K/AKT Signaling in Tumor Cells and Phenotypic Polarization of Macrophages. J. Exp. Clin. Cancer Res. 2022, 41, 303. [Google Scholar] [CrossRef]
- Raychaudhuri, D.; Singh, P.; Chakraborty, B.; Hennessey, M.; Tannir, A.J.; Byregowda, S.; Natarajan, S.M.; Trujillo-Ocampo, A.; Im, J.S.; Goswami, S. Histone Lactylation Drives CD8+ T Cell Metabolism and Function. Nat. Immunol. 2024, 25, 2140–2151. [Google Scholar] [CrossRef]
- Liu, J.; Li, C.; Huang, K.; Aldanakh, A.; Yang, D.; Wang, J.; Sun, X.; Song, X. A Classification Based on Tumor-Stroma Ratio and Tumor Budding for Patients with Muscle-Invasive Bladder Cancer. Expert Rev. Anticancer. Ther. 2021, 22, 323–330. [Google Scholar] [CrossRef]
- Efstathiou, J.A.; Mouw, K.W.; Gibb, E.A.; Liu, Y.; Wu, C.-L.; Drumm, M.R.; da Costa, J.B.; du Plessis, M.; Wang, N.Q.; Davicioni, E.; et al. Impact of Immune and Stromal Infiltration on Outcomes Following Bladder-Sparing Trimodality Therapy for Muscle-Invasive Bladder Cancer. Eur. Urol. 2019, 76, 59–68. [Google Scholar] [CrossRef]
- Chen, H.; Li, Y.; Li, H.; Chen, X.; Fu, H.; Mao, D.; Chen, W.; Lan, L.; Wang, C.; Hu, K.; et al. NBS1 Lactylation Is Required for Efficient DNA Repair and Chemotherapy Resistance. Nature 2024, 631, 663–669. [Google Scholar] [CrossRef] [PubMed]
- Wang, Y.; Wang, X.; Bai, B.; Shaha, A.; He, X.; He, Y.; Ye, Z.; Shah, V.H.; Kang, N. Targeting Src SH3 Domain-Mediated Glycolysis of Hepatic Stellate Cells Suppresses Transcriptome, Myofibroblastic Activation, and Colorectal Liver Metastasis. Hepatology 2024, 80, 578–594. [Google Scholar] [CrossRef] [PubMed]
- Xu, J.; Bian, L.; You, D.; Li, Z.; Wang, T.; Li, Y.; Ren, X.; He, Y. PDGF-BB Accelerates TSCC via Fibroblast Lactates Limiting miR-26a-5p and Boosting Mitophagy. Cancer Cell Int. 2024, 24, 5. [Google Scholar] [CrossRef] [PubMed]
- Kitamura, F.; Semba, T.; Yasuda-Yoshihara, N.; Yamada, K.; Nishimura, A.; Yamasaki, J.; Nagano, O.; Yasuda, T.; Yonemura, A.; Tong, Y.; et al. Cancer-Associated Fibroblasts Reuse Cancer-Derived Lactate to Maintain a Fibrotic and Immunosuppressive Microenvironment in Pancreatic Cancer. JCI Insight 2023, 8, e163022. [Google Scholar] [CrossRef] [PubMed]
- Pandkar, M.R.; Sinha, S.; Samaiya, A.; Shukla, S. Oncometabolite Lactate Enhances Breast Cancer Progression by Orchestrating Histone Lactylation-Dependent c-Myc Expression. Transl. Oncol. 2023, 37, 101758. [Google Scholar] [CrossRef]
- Xu, H.; Li, L.; Wang, S.; Wang, Z.; Qu, L.; Wang, C.; Xu, K. Royal Jelly Acid Suppresses Hepatocellular Carcinoma Tumorigenicity by Inhibiting H3 Histone Lactylation at H3K9la and H3K14la Sites. Phytomedicine 2023, 118, 154940. [Google Scholar] [CrossRef]
- Rong, Y.; Dong, F.; Zhang, G.; Tang, M.; Zhao, X.; Zhang, Y.; Tao, P.; Cai, H. The Crosstalking of lactate-Histone Lactylation and Tumor. Proteom. Clin. Appl. 2023, 17, e2200102. [Google Scholar] [CrossRef]
- Varner, E.L.; Trefely, S.; Bartee, D.; von Krusenstiern, E.; Izzo, L.; Bekeova, C.; O’Connor, R.S.; Seifert, E.L.; Wellen, K.E.; Meier, J.L.; et al. Quantification of Lactoyl-CoA (Lactyl-CoA) by Liquid Chromatography Mass Spectrometry in Mammalian Cells and Tissues. Open Biol. 2020, 10, 200187. [Google Scholar] [CrossRef]
- Liu, X.; Zhang, Y.; Li, W.; Zhou, X. Lactylation, an Emerging Hallmark of Metabolic Reprogramming: Current Progress and Open Challenges. Front. Cell Dev. Biol. 2022, 10, 972020. [Google Scholar] [CrossRef]











Disclaimer/Publisher’s Note: The statements, opinions and data contained in all publications are solely those of the individual author(s) and contributor(s) and not of MDPI and/or the editor(s). MDPI and/or the editor(s) disclaim responsibility for any injury to people or property resulting from any ideas, methods, instructions or products referred to in the content. |
© 2024 by the authors. Licensee MDPI, Basel, Switzerland. This article is an open access article distributed under the terms and conditions of the Creative Commons Attribution (CC BY) license (https://creativecommons.org/licenses/by/4.0/).
Share and Cite
He, Y.; Xiang, L.; Yuan, J.; Yan, H. Lactylation Modification as a Promoter of Bladder Cancer: Insights from Multi-Omics Analysis. Curr. Issues Mol. Biol. 2024, 46, 12866-12885. https://doi.org/10.3390/cimb46110766
He Y, Xiang L, Yuan J, Yan H. Lactylation Modification as a Promoter of Bladder Cancer: Insights from Multi-Omics Analysis. Current Issues in Molecular Biology. 2024; 46(11):12866-12885. https://doi.org/10.3390/cimb46110766
Chicago/Turabian StyleHe, Yipeng, Lingyan Xiang, Jingping Yuan, and Honglin Yan. 2024. "Lactylation Modification as a Promoter of Bladder Cancer: Insights from Multi-Omics Analysis" Current Issues in Molecular Biology 46, no. 11: 12866-12885. https://doi.org/10.3390/cimb46110766
APA StyleHe, Y., Xiang, L., Yuan, J., & Yan, H. (2024). Lactylation Modification as a Promoter of Bladder Cancer: Insights from Multi-Omics Analysis. Current Issues in Molecular Biology, 46(11), 12866-12885. https://doi.org/10.3390/cimb46110766

