Single-Cell Analysis Reveals the Cellular and Molecular Changes of Liver Injury and Fibrosis in Mice During the Progression of Schistosoma japonicum Infection
Abstract
1. Introduction
2. Materials and Methods
2.1. Animals
2.2. Constructing a Mouse Model of Infection with S. japonicum
2.3. Histopathology
2.4. scRNA-Seq
2.5. Analysis of Single-Cell RNA-Seq Data
2.6. Pseudotime Analysis and Cell Communication Analysis
2.7. qRT-PCR
2.8. Flow Cytometry
2.9. Statistical Methods
3. Results
3.1. Atlas of Liver Cells in Mice During the Progression of S. japonicum Infection
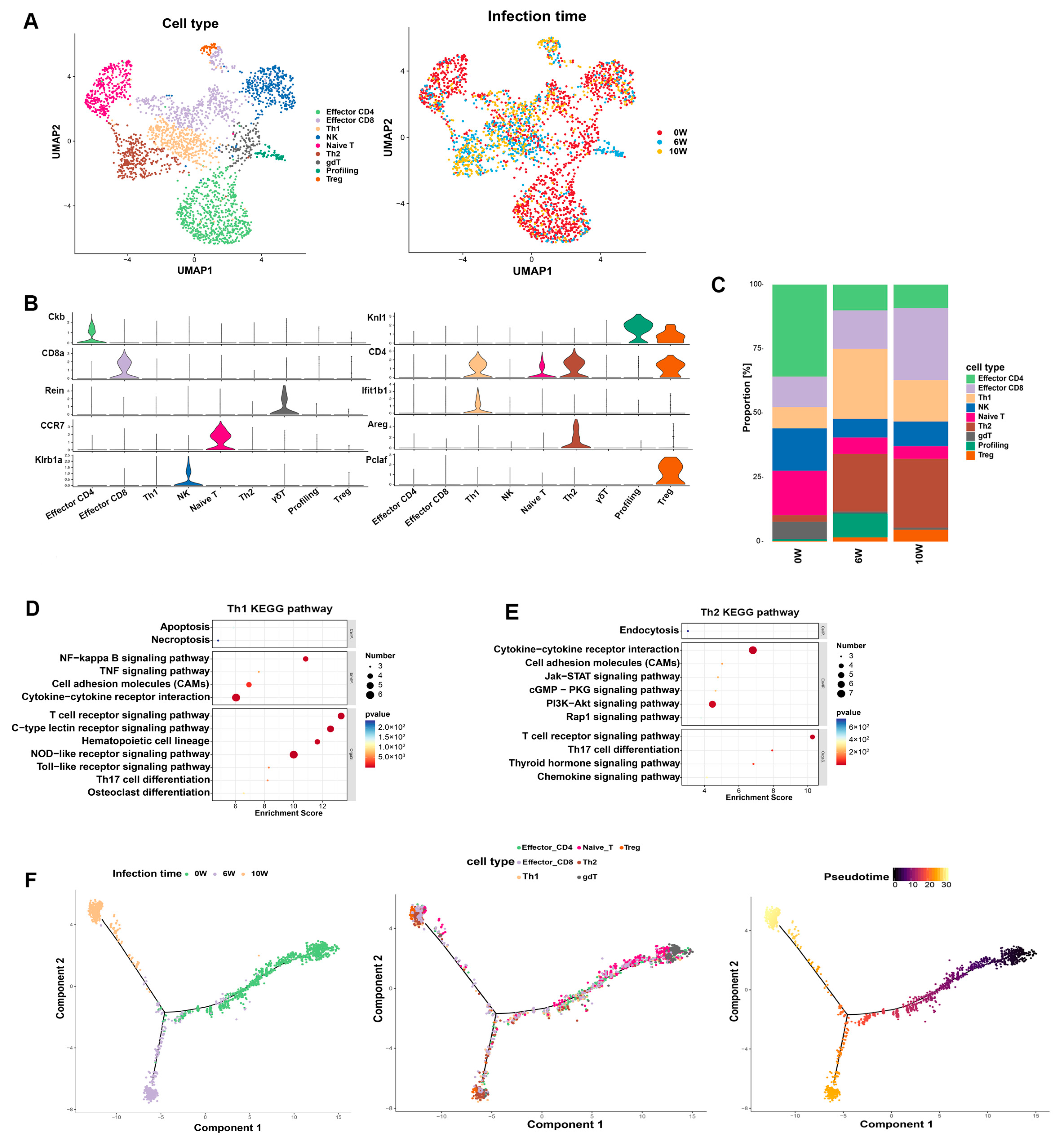
3.2. Changes in T-Cell Subtypes in the Livers of Mice During the Progression of S. japonicum Infection
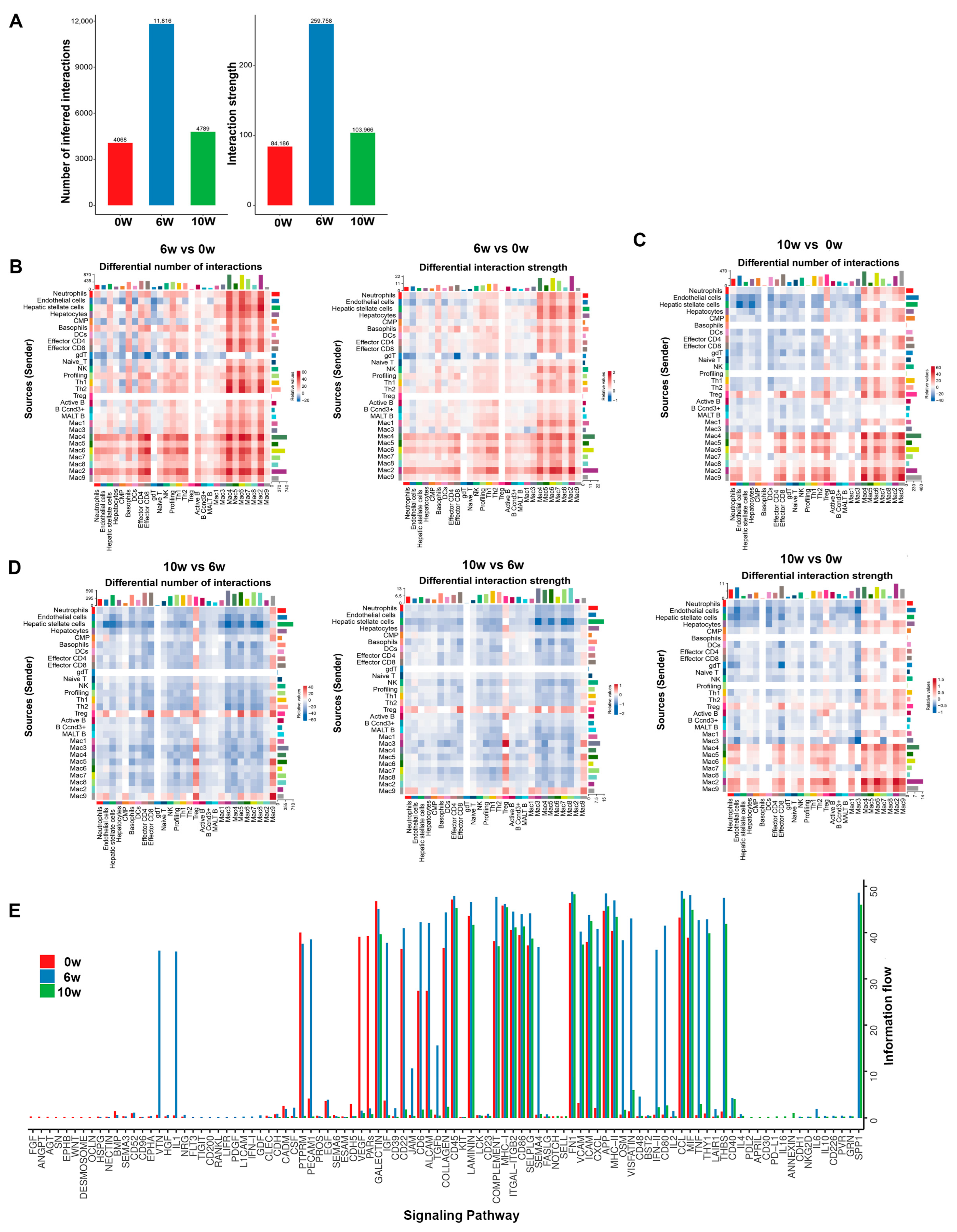
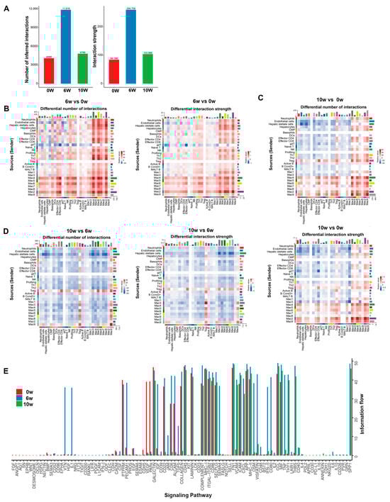
3.3. Analysis of Communication Between the Liver Cells in Mice During the Progression of S. japonicum Infection
3.4. Increased CCL and CXCL Signaling Pathway Activity in the Livers of Mice During the Progression of S. japonicum Infection
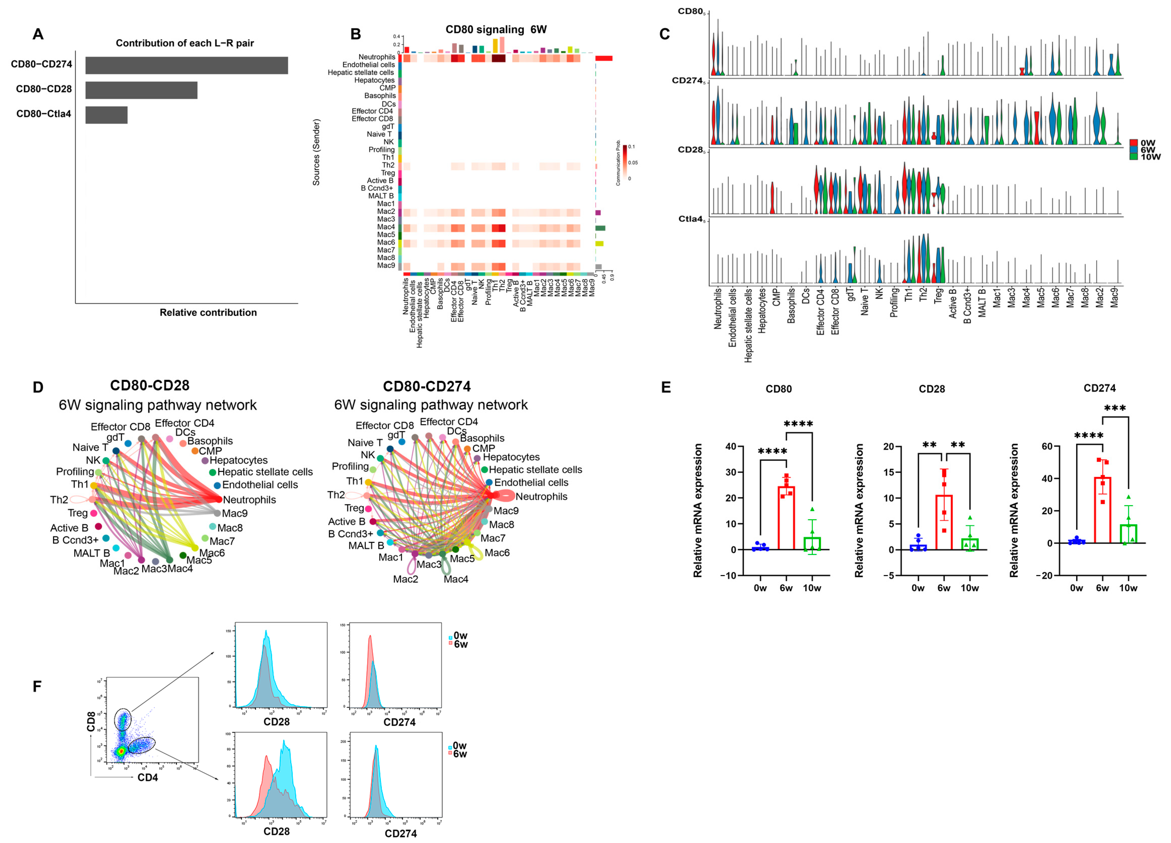
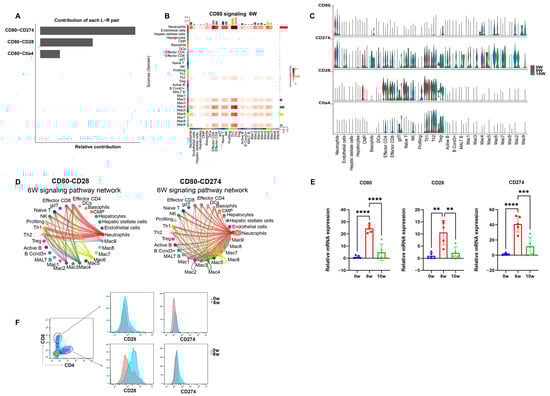
3.5. CD80 Signaling Pathway Related to T-Cell Activation Signaling Pathways in the Livers of Mice During the Progression of S. japonicum Infection
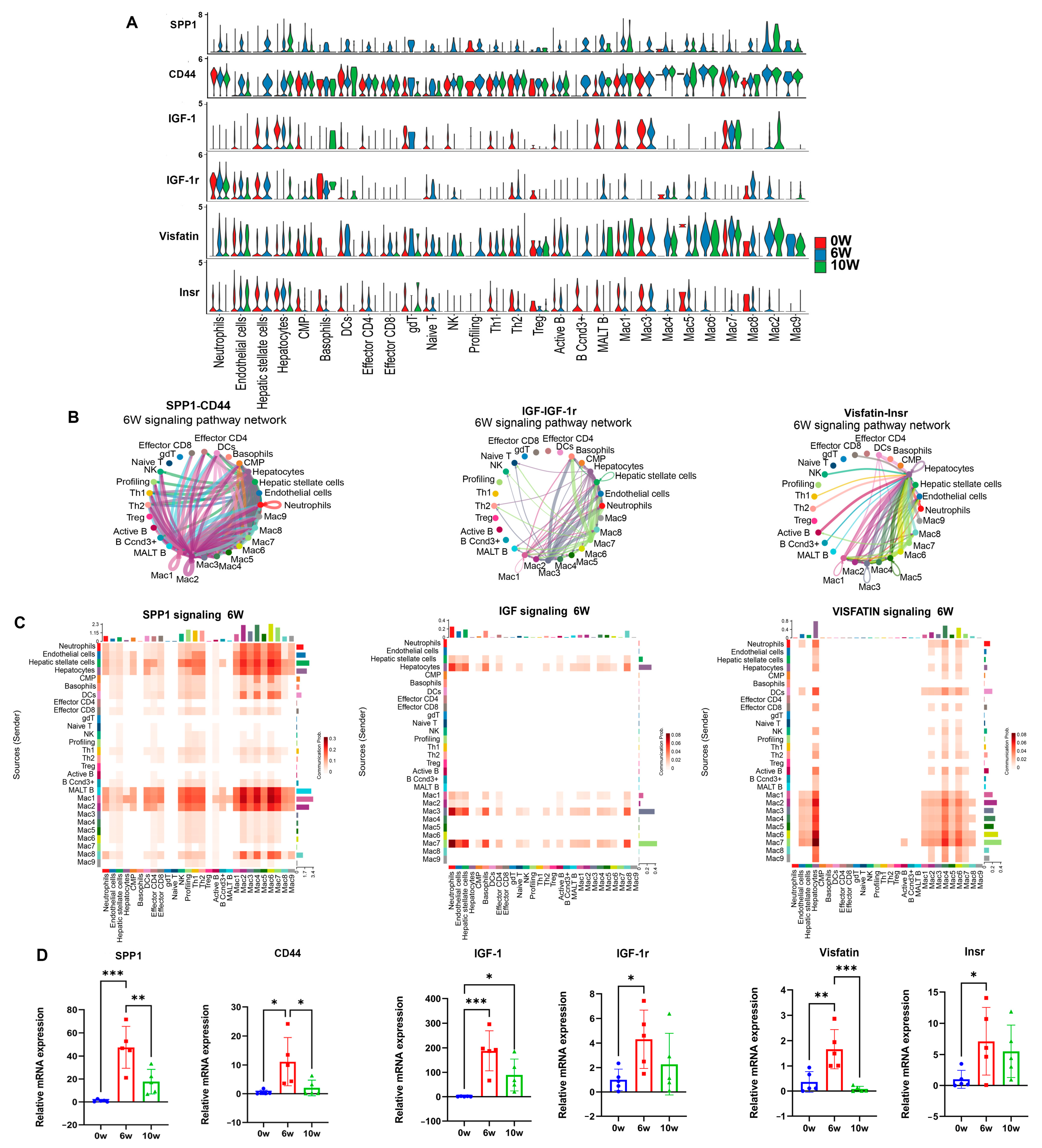
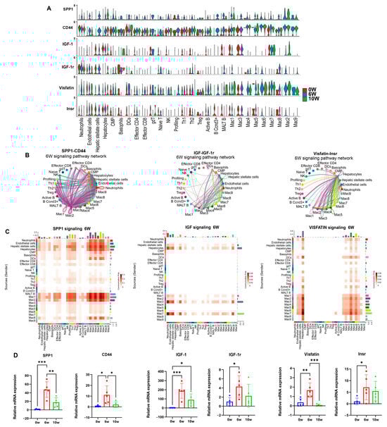
3.6. Increased SPP1, IGF-1 and Nampt Signaling Pathway Activity in the Livers of Mice Infected with S. japonicum
4. Discussion
5. Conclusions
Supplementary Materials
Author Contributions
Funding
Institutional Review Board Statement
Informed Consent Statement
Data Availability Statement
Acknowledgments
Conflicts of Interest
References
- Colley, D.G.; Bustinduy, A.L.; Secor, W.E.; King, C.H. Human schistosomiasis. Lancet 2014, 383, 2253–2264. [Google Scholar] [CrossRef] [PubMed]
- Bica, I.; Hamer, D.H.; Stadecker, M.J. Hepatic schistosomiasis. Infect. Dis. Clin. N. Am. 2000, 14, 583–604. [Google Scholar] [CrossRef] [PubMed]
- Liu, Z.; Zhang, L.; Liang, Y.; Lu, L. Pathology and molecular mechanisms of Schistosoma japonicum-associated liver fibrosis. Front. Cell. Infect. Microbiol. 2022, 12, 1035765. [Google Scholar] [CrossRef] [PubMed]
- Anthony, B.J.; Ramm, G.A.; Mcmanus, D.P. Role of resident liver cells in the pathogenesis of schistosomiasis. Trends Parasitol. 2012, 28, 572–579. [Google Scholar] [CrossRef] [PubMed]
- Bataller, R.; Brenner, D.A. Liver fibrosis. J. Clin. Investig. 2005, 115, 209–218. [Google Scholar] [CrossRef]
- Wilson, M.S.; Mentink-Kane, M.M.; Pesce, J.T.; Ramalingam, T.R.; Thompson, R.; Wynn, T.A. Immunopathology of schistosomiasis. Immunol. Cell Biol. 2007, 85, 148–154. [Google Scholar] [CrossRef]
- Zheng, B.; Zhang, J.; Chen, H.; Nie, H.; Miller, H.; Gong, Q.; Liu, C. T lymphocyte-mediated liver immunopathology of schistosomiasis. Front. Immunol. 2020, 11, 61. [Google Scholar] [CrossRef]
- Licá, I.; Frazão, G.; Nogueira, R.A.; Lira, M.; Dos, S.V.; Rodrigues, J.; Miranda, G.S.; Carvalho, R.C.; Silva, L.A.; Guerra, R.; et al. Immunological mechanisms involved in macrophage activation and polarization in schistosomiasis. Parasitology 2023, 150, 401–415. [Google Scholar] [CrossRef]
- Yang, L.; Sun, L.; Cao, Y.; Wang, Q.; Song, A.; Zhu, R.; Liu, W.; Lu, S. Mult1-encoding dna alleviates schistosomiasis-associated hepatic fibrosis via modulating cellular immune response. J. Inflamm. Res. 2022, 15, 4027–4045. [Google Scholar] [CrossRef]
- Carson, J.P.; Ramm, G.A.; Robinson, M.W.; Mcmanus, D.P.; Gobert, G.N. Schistosome-induced fibrotic disease: The role of hepatic stellate cells. Trends Parasitol. 2018, 34, 524–540. [Google Scholar] [CrossRef]
- Hao, Y.; Hao, S.; Andersen-Nissen, E.; Mauck, W.R.; Zheng, S.; Butler, A.; Lee, M.J.; Wilk, A.J.; Darby, C.; Zager, M.; et al. Integrated analysis of multimodal single-cell data. Cell 2021, 184, 3573–3587. [Google Scholar] [CrossRef] [PubMed]
- Mcginnis, C.S.; Murrow, L.M.; Gartner, Z.J. Doubletfinder: Doublet detection in single-cell rna sequencing data using artificial nearest neighbors. Cell Syst. 2019, 8, 329–337. [Google Scholar] [CrossRef] [PubMed]
- Trapnell, C.; Cacchiarelli, D.; Grimsby, J.; Pokharel, P.; Li, S.; Morse, M.; Lennon, N.J.; Livak, K.J.; Mikkelsen, T.S.; Rinn, J.L. The dynamics and regulators of cell fate decisions are revealed by pseudotemporal ordering of single cells. Nat. Biotechnol. 2014, 32, 381–386. [Google Scholar] [CrossRef]
- Efremova, M.; Vento-Tormo, M.; Teichmann, S.A.; Vento-Tormo, R. Cellphonedb: Inferring cell-cell communication from combined expression of multi-subunit ligand-receptor complexes. Nat. Protoc. 2020, 15, 1484–1506. [Google Scholar] [CrossRef]
- Liu, M.; Hu, Y.; Yuan, Y.; Tian, Z.; Zhang, C. ΓδT cells suppress liver fibrosis via strong cytolysis and enhanced nk cell-mediated cytotoxicity against hepatic stellate cells. Front. Immunol. 2019, 10, 477. [Google Scholar] [CrossRef] [PubMed]
- Aguirre, G.A.; De Ita, J.R.; de la Garza, R.G.; Castilla-Cortazar, I. Insulin-like growth factor-1 deficiency and metabolic syndrome. J. Transl. Med. 2016, 14, 3. [Google Scholar] [CrossRef]
- Liu, F.; Wang, Y.; Zhao, Q.; Zhang, M.; Ban, B. Association between uric acid and insulin-like growth factor-1 in type 2 diabetes mellitus. Int. J. Gen. Med. 2021, 14, 4017–4023. [Google Scholar] [CrossRef]
- Sonoli, S.S.; Shivprasad, S.; Prasad, C.V.; Patil, A.B.; Desai, P.B.; Somannavar, M.S. Visfatin--A review. Eur. Rev. Med. Pharmacol. Sci. 2011, 15, 9–14. [Google Scholar]
- Cao, J.; Jiang, L.; Miller, L.H. Decoding infection and transmission: Deciphering the mystery of infectious diseases from data-based research. Decod. Infect. Transm. 2023, 1, 100001. [Google Scholar] [CrossRef]
- Barnett, R. Schistosomiasis. Lancet 2018, 392, 2431. [Google Scholar] [CrossRef]
- Kindler, O.; Pulkkinen, O.; Cherstvy, A.G.; Metzler, R. Burst statistics in an early biofilm quorum sensing model: The role of spatial colony-growth heterogeneity. Sci. Rep. 2019, 9, 12077. [Google Scholar] [CrossRef] [PubMed]
- Pearce, E.J.; Macdonald, A.S. The immunobiology of schistosomiasis. Nat. Rev. Immunol. 2002, 2, 499–511. [Google Scholar] [CrossRef] [PubMed]
- Liang, J.; Bi, G.; Sui, Q.; Zhao, G.; Zhang, H.; Bian, Y.; Chen, Z.; Huang, Y.; Xi, J.; Shi, Y.; et al. Transcription factor znf263 enhances egfr-targeted therapeutic response and reduces residual disease in lung adenocarcinoma. Cell Rep. 2024, 43, 113771. [Google Scholar] [CrossRef] [PubMed]
- Sui, Q.; Hu, Z.; Liang, J.; Lu, T.; Bian, Y.; Jin, X.; Li, M.; Huang, Y.; Yang, H.; Wang, Q.; et al. Targeting tam-secreted s100a9 effectively enhances the tumor-suppressive effect of metformin in treating lung adenocarcinoma. Cancer Lett. 2024, 581, 216497. [Google Scholar] [CrossRef]
- Chen, B.; Xu, Y.; Tian, F.; Liu, Y.; Yi, J.; Ouyang, Y.; Zeng, F.; Peng, Y.; Liu, B. Buyang huanwu decoction promotes angiogenesis after cerebral ischemia through modulating caveolin-1-mediated exosome malat1/yap1/hif-1α axis. Phytomedicine 2024, 129, 155609. [Google Scholar] [CrossRef]
- Dai, H.; Zhu, C.; Huai, Q.; Xu, W.; Zhu, J.; Zhang, X.; Zhang, X.; Sun, B.; Xu, H.; Zheng, M.; et al. Chimeric antigen receptor-modified macrophages ameliorate liver fibrosis in preclinical models. J. Hepatol. 2024, 80, 913–927. [Google Scholar] [CrossRef]
- Du, J.; Zhang, J.; Wang, L.; Wang, X.; Zhao, Y.; Lu, J.; Fan, T.; Niu, M.; Zhang, J.; Cheng, F.; et al. Selective oxidative protection leads to tissue topological changes orchestrated by macrophage during ulcerative colitis. Nat. Commun. 2023, 14, 3675. [Google Scholar] [CrossRef]
- Zheng, W.; Zhao, S.; Yin, Y.; Zhang, H.; Needham, D.M.; Evans, E.D.; Dai, C.L.; Lu, P.J.; Alm, E.J.; Weitz, D.A. High-throughput, single-microbe genomics with strain resolution, applied to a human gut microbiome. Science 2022, 376, eabm1483. [Google Scholar] [CrossRef]
- Macosko, E.Z.; Basu, A.; Satija, R.; Nemesh, J.; Shekhar, K.; Goldman, M.; Tirosh, I.; Bialas, A.R.; Kamitaki, N.; Martersteck, E.M.; et al. Highly parallel genome-wide expression profiling of individual cells using nanoliter droplets. Cell 2015, 161, 1202–1214. [Google Scholar] [CrossRef]
- Klein, A.M.; Mazutis, L.; Akartuna, I.; Tallapragada, N.; Veres, A.; Li, V.; Peshkin, L.; Weitz, D.A.; Kirschner, M.W. Droplet barcoding for single-cell transcriptomics applied to embryonic stem cells. Cell 2015, 161, 1187–1201. [Google Scholar] [CrossRef]
- Agresti, J.J.; Antipov, E.; Abate, A.R.; Ahn, K.; Rowat, A.C.; Baret, J.C.; Marquez, M.; Klibanov, A.M.; Griffiths, A.D.; Weitz, D.A. Ultrahigh-throughput screening in drop-based microfluidics for directed evolution. Proc. Natl. Acad. Sci. USA 2010, 107, 4004–4009. [Google Scholar] [CrossRef] [PubMed]
- Huang, C.Y.; Fong, Y.C.; Lee, C.Y.; Chen, M.Y.; Tsai, H.C.; Hsu, H.C.; Tang, C.H. Ccl5 increases lung cancer migration via pi3k, akt and nf-kappab pathways. Biochem. Pharmacol. 2009, 77, 794–803. [Google Scholar] [CrossRef] [PubMed]
- Zeng, Z.; Lan, T.; Wei, Y.; Wei, X. Ccl5/ccr5 axis in human diseases and related treatments. Genes Dis. 2022, 9, 12–27. [Google Scholar] [CrossRef] [PubMed]
- Hu, J.Y.; Zhang, J.; Cui, J.L.; Liang, X.Y.; Lu, R.; Du, G.F.; Xu, X.Y.; Zhou, G. Increasing ccl5/ccr5 on cd4+ T cells in peripheral blood of oral lichen planus. Cytokine 2013, 62, 141–145. [Google Scholar] [CrossRef] [PubMed]
- Feng, X.; Ji, Y.; Zhang, C.; Jin, T.; Li, J.; Guo, J. Ccl6 promotes m2 polarization and inhibits macrophage autophagy by activating pi3-kinase/akt signalling pathway during skin wound healing. Exp. Dermatol. 2023, 32, 403–412. [Google Scholar] [CrossRef]
- Liu, Y.; Xiao, J.; Cai, J.; Li, R.; Sui, X.; Zhang, J.; Lu, T.; Chen, H.; Chen, G.; Li, H.; et al. Single-cell immune profiling of mouse liver aging reveals cxcl2+ macrophages recruit neutrophils to aggravate liver injury. Hepatology 2024, 79, 589–605. [Google Scholar] [CrossRef]
- Pearce, E.J.; Pedras-Vasconcelos, J. Schistosoma mansoni infection induces a type 1 cd8+ cell response. Behring Inst. Mitt. 1997, 79–84. [Google Scholar]
- Pereira, T.A.; Syn, W.K.; Amâncio, F.F.; Cunha, P.H.; Caporali, J.F.; Trindade, G.V.; Santos, E.T.; Souza, M.M.; Andrade, Z.A.; Witek, R.P.; et al. Osteopontin is upregulated in human and murine acute schistosomiasis mansoni. PLoS Neglect. Trop. Dis. 2016, 10, e5057. [Google Scholar] [CrossRef]
- Pereira, T.A.; Syn, W.K.; Machado, M.V.; Vidigal, P.V.; Resende, V.; Voieta, I.; Xie, G.; Otoni, A.; Souza, M.M.; Santos, E.T.; et al. Schistosome-induced cholangiocyte proliferation and osteopontin secretion correlate with fibrosis and portal hypertension in human and murine schistosomiasis mansoni. Clin. Sci. 2015, 129, 875–883. [Google Scholar] [CrossRef]
- Murthy, S.; Karkossa, I.; Schmidt, C.; Hoffmann, A.; Hagemann, T.; Rothe, K.; Seifert, O.; Anderegg, U.; von Bergen, M.; Schubert, K.; et al. Danger signal extracellular calcium initiates differentiation of monocytes into spp1/osteopontin-producing macrophages. Cell Death Dis. 2022, 13, 53. [Google Scholar] [CrossRef]
- Si, J.; Wang, C.; Zhang, D.; Wang, B.; Zhou, Y. Osteopontin in bone metabolism and bone diseases. Med. Sci. Monit. 2020, 26, e919159. [Google Scholar] [CrossRef] [PubMed]
- Li, W.; Wei, C.; Xu, L.; Yu, B.; Chen, Y.; Lu, D.; Zhang, L.; Song, X.; Dong, L.; Zhou, S.; et al. Schistosome infection promotes osteoclast-mediated bone loss. PLoS Pathog. 2021, 17, e1009462. [Google Scholar] [CrossRef]
- Mu, Y.; Mcmanus, D.P.; Hou, N.; Cai, P. Schistosome infection and schistosome-derived products as modulators for the prevention and alleviation of immunological disorders. Front. Immunol. 2021, 12, 619776. [Google Scholar] [CrossRef]
- Tang, C.L.; Yu, X.H.; Li, Y.; Zhang, R.H.; Xie, J.; Liu, Z.M. Schistosoma japonicum soluble egg antigen protects against type 2 diabetes in lepr (db/db) mice by enhancing regulatory T cells and th2 cytokines. Front. Immunol. 2019, 10, 1471. [Google Scholar] [CrossRef] [PubMed]
- Chen, Y.; Lu, J.; Huang, Y.; Wang, T.; Xu, Y.; Xu, M.; Li, M.; Wang, W.; Li, D.; Bi, Y.; et al. Association of previous schistosome infection with diabetes and metabolic syndrome: A cross-sectional study in rural china. J. Clin. Endocrinol. Metab. 2013, 98, E283–E287. [Google Scholar] [CrossRef] [PubMed]
- Tang, C.L.; Gao, Y.R.; Wang, L.X.; Zhu, Y.W.; Pan, Q.; Zhang, R.H.; Xiong, Y. Role of regulatory T cells in schistosoma-mediated protection against type 1 diabetes. Mol. Cell. Endocrinol. 2019, 491, 110434. [Google Scholar] [CrossRef] [PubMed]
- Tang, C.L.; Liu, Z.M.; Gao, Y.R.; Xiong, F. Schistosoma infection and schistosoma-derived products modulate the immune responses associated with protection against type 2 diabetes. Front. Immunol. 2017, 8, 1990. [Google Scholar] [CrossRef]
- Gao, Y.R.; Sun, X.Z.; Li, R.; Tang, C.L.; Zhang, R.H.; Zhu, Y.W.; Li, X.R.; Pan, Q. The effect of regulatory T cells in schistosoma-mediated protection against type 2 diabetes. Acta Trop. 2021, 224, 106073. [Google Scholar] [CrossRef]
- Rui-Hua, C.; Yong-De, P.; Xiao-Zhen, J.; Chen, J.; Bin, Z. Decreased levels of serum igf-1 and vitamin d are associated with cognitive impairment in patients with type 2 diabetes. Am. J. Alzheimers Dis. Other Dement. 2019, 34, 450–456. [Google Scholar] [CrossRef]
- Teppala, S.; Shankar, A. Association between serum igf-1 and diabetes among u.s. Adults. Diabetes Care 2010, 33, 2257–2259. [Google Scholar] [CrossRef]
- Nambam, B.; Schatz, D. Growth hormone and insulin-like growth factor-i axis in type 1 diabetes. Growth Horm. IGF Res. 2018, 38, 49–52. [Google Scholar] [CrossRef] [PubMed]
- Mallol, C.; Casana, E.; Jimenez, V.; Casellas, A.; Haurigot, V.; Jambrina, C.; Sacristan, V.; Morró, M.; Agudo, J.; Vilà, L.; et al. Aav-mediated pancreatic overexpression of igf1 counteracts progression to autoimmune diabetes in mice. Mol. Metab. 2017, 6, 664–680. [Google Scholar] [CrossRef] [PubMed]
- Radzicka, S.; Pietryga, M.; Iciek, R.; Brązert, J. The role of visfatin in pathogenesis of gestational diabetes (gdm). Ginekol. Pol. 2018, 89, 518–521. [Google Scholar] [CrossRef] [PubMed]
- Ingelsson, E.; Larson, M.G.; Fox, C.S.; Yin, X.; Wang, T.J.; Lipinska, I.; Pou, K.M.; Hoffmann, U.; Benjamin, E.J.; Keaney, J.J.; et al. Clinical correlates of circulating visfatin levels in a community-based sample. Diabetes Care 2007, 30, 1278–1280. [Google Scholar] [CrossRef] [PubMed]
- Chan, T.F.; Chen, Y.L.; Lee, C.H.; Chou, F.H.; Wu, L.C.; Jong, S.B.; Tsai, E.M. Decreased plasma visfatin concentrations in women with gestational diabetes mellitus. J. Soc. Gynecol. Investig. 2006, 13, 364–367. [Google Scholar] [CrossRef]
- Dakroub, A.; Nasser, S.A.; Younis, N.; Bhagani, H.; Al-Dhaheri, Y.; Pintus, G.; Eid, A.A.; El-Yazbi, A.F.; Eid, A.H. Visfatin: A possible role in cardiovasculo-metabolic disorders. Cells 2020, 9, 2444. [Google Scholar] [CrossRef]
- Wang, P.; Vanhoutte, P.M.; Miao, C.Y. Visfatin and cardio-cerebro-vascular disease. J. Cardiovasc. Pharmacol. 2012, 59, 1–9. [Google Scholar] [CrossRef]






Disclaimer/Publisher’s Note: The statements, opinions and data contained in all publications are solely those of the individual author(s) and contributor(s) and not of MDPI and/or the editor(s). MDPI and/or the editor(s) disclaim responsibility for any injury to people or property resulting from any ideas, methods, instructions or products referred to in the content. |
© 2024 by the authors. Licensee MDPI, Basel, Switzerland. This article is an open access article distributed under the terms and conditions of the Creative Commons Attribution (CC BY) license (https://creativecommons.org/licenses/by/4.0/).
Share and Cite
Lu, J.; Zhang, X.; Dong, P.; Mei, C.; Yang, Y.; Yu, C.; Song, L. Single-Cell Analysis Reveals the Cellular and Molecular Changes of Liver Injury and Fibrosis in Mice During the Progression of Schistosoma japonicum Infection. Curr. Issues Mol. Biol. 2024, 46, 11906-11926. https://doi.org/10.3390/cimb46110707
Lu J, Zhang X, Dong P, Mei C, Yang Y, Yu C, Song L. Single-Cell Analysis Reveals the Cellular and Molecular Changes of Liver Injury and Fibrosis in Mice During the Progression of Schistosoma japonicum Infection. Current Issues in Molecular Biology. 2024; 46(11):11906-11926. https://doi.org/10.3390/cimb46110707
Chicago/Turabian StyleLu, Julu, Xinyue Zhang, Panpan Dong, Congjin Mei, Yingying Yang, Chuanxin Yu, and Lijun Song. 2024. "Single-Cell Analysis Reveals the Cellular and Molecular Changes of Liver Injury and Fibrosis in Mice During the Progression of Schistosoma japonicum Infection" Current Issues in Molecular Biology 46, no. 11: 11906-11926. https://doi.org/10.3390/cimb46110707
APA StyleLu, J., Zhang, X., Dong, P., Mei, C., Yang, Y., Yu, C., & Song, L. (2024). Single-Cell Analysis Reveals the Cellular and Molecular Changes of Liver Injury and Fibrosis in Mice During the Progression of Schistosoma japonicum Infection. Current Issues in Molecular Biology, 46(11), 11906-11926. https://doi.org/10.3390/cimb46110707

