MC1R Is a Prognostic Marker and Its Expression Is Correlated with MSI in Colorectal Cancer
Abstract
:1. Introduction
2. Materials and Methods
2.1. Bioinformatic Analysis
2.1.1. RNA-Sequencing Data and Samples
2.1.2. Significant Prognostic Marker Analysis and Correlation Analysis of MC1R and Clinicopathological Features
2.1.3. Correlation Analysis of MC1R and Mismatch Repair (MMR) Genes or Differential Genes
2.1.4. Construction of MC1R and the Related Genes Network
2.2. Patients and Clinical Tissue Samples
2.3. Protein Extraction and Western Blotting Assay
2.4. RNA Extraction and Reverse Transcription
2.5. Quantitative Real-Time PCR Analysis (RT-qPCR)
2.6. Genomic DNA Extraction and SNPs Analysis
2.7. Statistical Analysis
3. Results
3.1. MC1R Is an Independent Marker for CRC Prognosis, and High MC1R Expression Is Associated with Advanced T, N, and TNM Stage
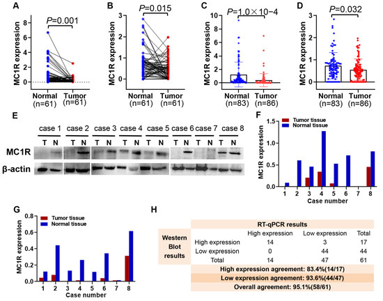
3.2. MC1R Expression Is Significantly Decreased in CRC Tumor Tissue
3.3. MC1R Expression Is Associated with P53 Expression and MSI
3.4. MC1R Is Associated with Immune Cell Infiltration and Immune Checkpoint Genes
3.5. Sequencing Results of MC1R Polymorphisms
3.6. Correlation Analysis of MC1R SNP Polymorphisms and Clinicopathological Features
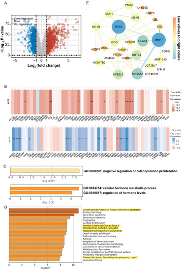
3.7. MC1R Is Associated with the Regulation of Cell Population Proliferation
4. Discussion
Supplementary Materials
Author Contributions
Funding
Institutional Review Board Statement
Informed Consent Statement
Data Availability Statement
Acknowledgments
Conflicts of Interest
References
- Ferlay, J.; Colombet, M.; Soerjomataram, I.; Parkin, D.M.; Piñeros, M.; Znaor, A.; Bray, F. Cancer statistics for the year 2020: An overview. Int. J. Cancer 2021. [Google Scholar] [CrossRef] [PubMed]
- Corcoran, R.B.; André, T.; Atreya, C.E.; Schellens, J.H.; Yoshino, T.; Bendell, J.C.; Hollebecque, A.; McRee, A.J.; Siena, S.; Middleton, G.; et al. Combined BRAF, EGFR, and MEK Inhibition in Patients with BRAF(V600E)-Mutant Colorectal Cancer. Cancer Discov. 2018, 8, 428–443. [Google Scholar] [CrossRef] [PubMed] [Green Version]
- Gonzalez-Exposito, R.; Semiannikova, M.; Griffiths, B.; Khan, K.; Barber, L.J.; Woolston, A.; Spain, G.; Von Loga, K.; Challoner, B.; Patel, R.; et al. CEA expression heterogeneity and plasticity confer resistance to the CEA-targeting bispecific immunotherapy antibody cibisatamab (CEA-TCB) in patient-derived colorectal cancer organoids. J. Immunother. Cancer 2019, 7, 101. [Google Scholar] [CrossRef] [PubMed] [Green Version]
- Lal, N.; White, B.S.; Goussous, G.; Pickles, O.; Mason, M.; Beggs, A.; Taniere, P.; Willcox, B.E.; Guinney, J.; Middleton, G.W. KRAS Mutation and Consensus Molecular Subtypes 2 and 3 Are Independently Associated with Reduced Immune Infiltration and Reactivity in Colorectal Cancer. Clin. Cancer Res. 2017, 24, 224–233. [Google Scholar] [CrossRef] [PubMed] [Green Version]
- Papadatos-Pastos, D.; Rabbie, R.; Ross, P.; Sarker, D. The role of the PI3K pathway in colorectal cancer. Crit. Rev. Oncol. 2015, 94, 18–30. [Google Scholar] [CrossRef] [PubMed]
- Terradas, M.; Mur, P.; Belhadj, S.; Woodward, E.R.; Burghel, G.J.; Munoz-Torres, P.M.; Quintana, I.; Navarro, M.; Brunet, J.; Lazaro, C.; et al. TP53, a gene for colorectal cancer predisposition in the absence of Li-Fraumeni-associated phenotypes. Gut 2020, 70, 1139–1146. [Google Scholar] [CrossRef] [PubMed]
- Yang, X.; Zhang, S.; He, C.; Xue, P.; Zhang, L.; He, Z.; Zang, L.; Feng, B.; Sun, J.; Zheng, M. METTL14 suppresses proliferation and metastasis of colorectal cancer by down-regulating oncogenic long non-coding RNA XIST. Mol. Cancer 2020, 19, 1–16. [Google Scholar] [CrossRef] [PubMed] [Green Version]
- Horrell, E.M.W.; Boulanger, M.C.; D’Orazio, J.A. Melanocortin 1 Receptor: Structure, Function, and Regulation. Front. Genet. 2016, 7, 95. [Google Scholar] [CrossRef] [PubMed] [Green Version]
- Chen, S.; Zhu, B.; Yin, C.; Liu, W.; Han, C.; Chen, B.; Liu, T.; Li, X.; Chen, X.; Li, C.; et al. Palmitoylation-dependent activation of MC1R prevents melanomagenesis. Nature 2017, 549, 399–403. [Google Scholar] [CrossRef] [Green Version]
- Herraiz, C.; Garcia-Borron, J.C.; Jiménez-Cervantes, C.; Olivares, C. MC1R signaling. Intracellular partners and pathophysiological implications. Biochim. et Biophys. Acta (BBA)-Mol. Basis Dis. 2017, 1863, 2448–2461. [Google Scholar] [CrossRef]
- Tafreshi, N.K.; Tichacek, C.J.; Pandya, D.N.; Doligalski, M.L.; Budzevich, M.M.; Kil, H.; Bhatt, N.B.; Kock, N.D.; Messina, J.L.; Ruiz, E.E.; et al. Melanocortin 1 Receptor-Targeted alpha-Particle Therapy for Metastatic Uveal Melanoma. J. Nucl. Med. 2019, 60, 1124–1133. [Google Scholar] [CrossRef] [PubMed]
- Li, M.; Liu, D.; Lee, D.; Kapoor, S.; Gibson-Corley, K.; Quinn, T.P.; Sagastume, E.A.; Mott, S.L.; Walsh, S.A.; Acevedo, M.R.; et al. Enhancing the Efficacy of Melanocortin 1 Receptor-Targeted Radiotherapy by Pharmacologically Upregulating the Receptor in Metastatic Melanoma. Mol. Pharm. 2019, 16, 3904–3915. [Google Scholar] [CrossRef] [PubMed]
- Latreille, J.; Ezzedine, K.; Elfakir, A.; Ambroisine, L.; Gardinier, S.; Galan, P.; Hercberg, S.; Gruber, F.; Rees, J.; Tschachler, E. MC1R gene polymorphism affects skin color and phenotypic features related to sun sensitivity in a population of French adult women. Photochem. Photobiol. 2009, 85, 1451–1458. [Google Scholar] [CrossRef] [PubMed]
- Sulem, P.; Gudbjartsson, D.; Stacey, S.N.; Helgason, A.; Rafnar, T.; Magnusson, K.P.; Manolescu, A.; Karason, A.; Palsson, A.; Thorleifsson, G.; et al. Genetic determinants of hair, eye and skin pigmentation in Europeans. Nat. Genet. 2007, 39, 1443–1452. [Google Scholar] [CrossRef] [PubMed]
- Hoiom, V.; Tuominen, R.; Kaller, M.; Lindén, D.; Ahmadian, A.; Månsson-Brahme, E.; Egyhazi, S.; Sjöberg, K.; Lundeberg, J.; Hansson, J. MC1R variation and melanoma risk in the Swedish population in relation to clinical and pathological parameters. Pigment Cell Melanoma Res. 2009, 22, 196–204. [Google Scholar] [CrossRef] [PubMed]
- Guida, S.; Bartolomeo, N.; Zanna, P.T.; Grieco, C.; Maida, I.; De Summa, S.; Tommasi, S.; Guida, M.; Azzariti, A.; Foti, C.; et al. Sporadic melanoma in South-Eastern Italy: The impact of melanocortin 1 receptor (MC1R) polymorphism analysis in low-risk people and report of three novel variants. Arch. Dermatol. Res. 2015, 307, 495–503. [Google Scholar] [CrossRef]
- Johansson, P.A.; Pritchard, A.L.; Patch, A.M.; Wilmott, J.S.; Pearson, J.V.; Waddell, N.; Scolyer, R.A.; Mann, G.J.; Hayward, N.K. Mutation load in melanoma is affected by MC1R genotype. Pigment Cell Melanoma Res. 2017, 30, 255–258. [Google Scholar] [CrossRef] [PubMed]
- Tagliabue, E.; Gandini, S.; Bellocco, R.; Maisonneuve, P.; Newton-Bishop, J.; Polsky, D.; Lazovich, D.; Kanetsky, P.A.; Ghiorzo, P.; Gruis, N.A. MC1R variants as melanoma risk factors independent of at-risk phenotypic char-acteristics: A pooled analysis from the M-SKIP project. Cancer Manag. Res. 2018, 10, 1143–1154. [Google Scholar] [CrossRef] [PubMed] [Green Version]
- Gupta, D.; Heinen, C.D. The mismatch repair-dependent DNA damage response: Mechanisms and implications. DNA Repair (Amst) 2019, 78, 60–69. [Google Scholar] [CrossRef] [PubMed]
- Baretti, M.; Le, D.T. DNA mismatch repair in cancer. Pharmacol. Ther. 2018, 189, 45–62. [Google Scholar] [CrossRef] [PubMed]
- Dudley, J.C.; Lin, M.T.; Le, D.T.; Eshleman, J.R. Microsatellite Instability as a Biomarker for PD-1 Blockade. Clin. Cancer Res. 2016, 22, 813–820. [Google Scholar] [CrossRef] [PubMed] [Green Version]
- Budden, T.; Bowden, N.A. MC1R CpG island regulates MC1R expression and is methylated in a subset of melanoma tumours. Pigment Cell Melanoma Res. 2019, 32, 320–325. [Google Scholar] [CrossRef] [PubMed]
- Wendt, J.; Mueller, C.; Rauscher, S.; Fae, I.; Fischer, G.; Okamoto, I. Contributions by MC1R Variants to Melanoma Risk in Males and Females. JAMA Dermatol. 2018, 154, 789–795. [Google Scholar] [CrossRef] [Green Version]
- Wang, X.-Q.; Xu, S.-W.; Wang, W.; Piao, S.-Z.; Mao, X.-L.; Zhou, X.-B.; Wang, Y.; Wu, W.-D.; Ye, L.-P.; Li, S.-W. Identification and Validation of a Novel DNA Damage and DNA Repair Related Genes Based Signature for Colon Cancer Prognosis. Front. Genet. 2021, 12. [Google Scholar] [CrossRef]
- Chen, F.; Zhang, X.; Ma, K.; Madajewski, B.; Benezra, M.; Zhang, L.; Phillips, E.; Turker, M.Z.; Gallazzi, F.; Penate-Medina, O.; et al. Melanocortin-1 Receptor-Targeting Ultrasmall Silica Nanoparticles for Dual-Modality Human Melanoma Imaging. ACS Appl. Mater. Interfaces 2018, 10, 4379–4393. [Google Scholar] [CrossRef] [PubMed] [Green Version]
- Fargnoli, M.C.; Gandini, S.; Peris, K.; Maisonneuve, P.; Raimondi, S. MC1R variants increase melanoma risk in families with CDKN2A mutations: A me-ta-analysis. Eur. J. Cancer 2010, 46, 1413–1420. [Google Scholar] [CrossRef] [PubMed]
- Lacroix, M.; Riscal, R.; Arena, G.; Linares, L.K.; Le Cam, L. Metabolic functions of the tumor suppressor p53: Implications in normal physiology, metabolic disorders, and cancer. Mol. Metab. 2019, 33, 2–22. [Google Scholar] [CrossRef]
- Chen, H.; Luo, J.; Guo, J. Development and validation of a five-immune gene prognostic risk model in colon cancer. BMC Cancer 2020, 20, 1–10. [Google Scholar] [CrossRef]
- Ma, X.-B.; Xu, Y.-Y.; Zhu, M.-X.; Wang, L. Prognostic Signatures Based on Thirteen Immune-Related Genes in Colorectal Cancer. Front. Oncol. 2021, 10. [Google Scholar] [CrossRef] [PubMed]
- Lin, A.; Zhang, J.; Luo, P. Crosstalk Between the MSI Status and Tumor Microenvironment in Colorectal Cancer. Front. Immunol. 2020, 11, 2039. [Google Scholar] [CrossRef]
- Vilar, E.; Gruber, S.B. Microsatellite instability in colorectal cancer-the stable evidence. Nat. Rev. Clin. Oncol. 2010, 7, 153–162. [Google Scholar] [CrossRef] [PubMed] [Green Version]
- Jarrett, S.G.; Carter, K.M.; Bautista, R.M.; He, D.; Wang, C.; D’Orazio, J.A. Sirtuin 1-mediated deacetylation of XPA DNA repair protein enhances its interaction with ATR protein and promotes cAMP-induced DNA repair of UV damage. J. Biol. Chem. 2018, 293, 19025–19037. [Google Scholar] [CrossRef] [PubMed] [Green Version]
- Zhang, Y.; Zhang, Z. The history and advances in cancer immunotherapy: Understanding the characteristics of tumor-infiltrating immune cells and their therapeutic implications. Cell. Mol. Immunol. 2020, 17, 807–821. [Google Scholar] [CrossRef] [PubMed]
- Waldman, A.D.; Fritz, J.M.; Lenardo, M.J. A guide to cancer immunotherapy: From T cell basic science to clinical practice. Nat. Rev. Immunol. 2020, 20, 651–668. [Google Scholar] [CrossRef] [PubMed]
- Darvin, P.; Toor, S.M.; Sasidharan, N.V.; Elkord, E. Immune checkpoint inhibitors: Recent progress and potential biomarkers. Exp. Mol. Med. 2018, 50, 1–11. [Google Scholar] [CrossRef] [PubMed] [Green Version]
- Abdel-Malek, Z.A.; Swope, V.B.; Starner, R.J.; Koikov, L.; Cassidy, P.; Leachman, S. Melanocortins and the melanocortin 1 receptor, moving translationally towards melanoma prevention. Arch. Biochem. Biophys. 2014, 563, 4–12. [Google Scholar] [CrossRef] [PubMed]
- Shin, J.G.; Leem, S.; Kim, B.; Kim, Y.; Lee, S.; Song, H.J.; Seo, J.Y.; Park, S.G.; Won, H.; Kang, N.G. GWAS Analysis of 17,019 Korean Women Identifies the Variants Associated with Facial Pig-mented Spots. J. Invest. Dermatol. 2021, 141, 555–562. [Google Scholar] [CrossRef] [PubMed]
- Zorina-Lichtenwalter, K.; Lichtenwalter, R.N.; Zaykin, D.V.; Parisien, M.; Gravel, S.; Bortsov, A.; Diatchenko, L. A study in scarlet: MC1R as the main predictor of red hair and exemplar of the flip-flop effect. Hum. Mol. Genet. 2019, 28, 2093–2106. [Google Scholar] [CrossRef] [PubMed]
- Wu, G.S.; Luo, H.R.; Dong, C.; Mastronardi, C.; Licinio, J.; Wong, M.-L. Sequence polymorphisms of MC1R gene and their association with depression and antide-pressant response. Psychiatr. Genet. 2011, 21, 14–18. [Google Scholar] [CrossRef]
- Sobecki, M.; Mrouj, K.; Colinge, J.; Gerbe, F.; Jay, P.; Krasinska, L.; Dulic, V.; Fisher, D. Cell-Cycle Regulation Accounts for Variability in Ki-67 Expression Levels. Cancer Res. 2017, 77, 2722–2734. [Google Scholar] [CrossRef] [Green Version]
- Dikshit, A.; Jin, Y.J.; Degan, S.; Hwang, J.; Foster, M.W.; Li, C.-Y.; Zhang, J.Y. UBE2N Promotes Melanoma Growth via MEK/FRA1/SOX10 Signaling. Cancer Res. 2018, 78, 6462–6472. [Google Scholar] [CrossRef] [PubMed] [Green Version]
- Flori, E.; Rosati, E.; Cardinali, G.; Kovacs, D.; Bellei, B.; Picardo, M.; Maresca, V. The alpha-melanocyte stimulating hormone/peroxisome proliferator activated recep-tor-gamma pathway down-regulates proliferation in melanoma cell lines. J. Exp. Clin. Cancer Res. 2017, 36, 142. [Google Scholar] [CrossRef] [PubMed] [Green Version]
- Liu, J.; An, H.; Yuan, W.; Feng, Q.; Chen, L.; Ma, J. Prognostic Relevance and Function of MSX2 in Colorectal Cancer. J. Diabetes Res. 2017, 2017, 1–10. [Google Scholar] [CrossRef] [PubMed]
- Ji, M.; Li, W.; He, G.; Zhu, D.; Lv, S.; Tang, W.; Jian, M.; Zheng, P.; Yang, L.; Qi, Z.; et al. Zinc-α2-glycoprotein 1 promotes EMT in colorectal cancer by filamin A mediated focal adhesion pathway. J. Cancer 2019, 10, 5557–5566. [Google Scholar] [CrossRef] [PubMed]
- Liu, Z.-Y.; Tang, M.-L.; Ning, J.-F.; Hao, Y.-P.; Zhou, L.; Sun, X. Novel octapeptide-DTX prodrugs targeting MMP-7 as effective agents for the treatment of colorectal cancer with lower systemic toxicity. Eur. J. Med. Chem. 2020, 193, 112194. [Google Scholar] [CrossRef] [PubMed]
- Chen, X.; Liu, Y.; Zhang, Q.; Liu, B.; Cheng, Y.; Zhang, Y.; Sun, Y.; Liu, J. Exosomal miR-590-3p derived from cancer-associated fibroblasts confers radioresistance in colorectal cancer. Mol. Ther.-Nucleic Acids 2021, 24, 113–126. [Google Scholar] [CrossRef] [PubMed]
- Koslowski, M.; Türeci, Ö.; Huber, C.; Sahin, U. Selective activation of tumor growth-promoting Ca2+ channel MS4A12 in colon cancer by caudal type homeobox transcription factor CDX2. Mol. Cancer 2009, 8, 77. [Google Scholar] [CrossRef] [Green Version]
- Zhang, N.; Zhang, R.; Zou, K.; Yu, W.; Wuguo, D.; Gao, Y.; Li, J.; Li, M.; Tai, Y.; Huang, W.; et al. Keratin 23 promotes telomerase reverse transcriptase expression and human colorectal cancer growth. Cell Death Dis. 2017, 8, e2961. [Google Scholar] [CrossRef] [Green Version]
- Bury, M.; Le Calvé, B.; Lessard, F.; Maso, T.D.; Saliba, J.; Michiels, C.; Ferbeyre, G.; Blank, V. NFE2L3 Controls Colon Cancer Cell Growth through Regulation of DUX4, a CDK1 Inhibitor. Cell Rep. 2019, 29, 1469–1481.e9. [Google Scholar] [CrossRef]







| Clinicopathological Characteristics | Total Patients | MC1R | p | |
|---|---|---|---|---|
| MC1R Low Expression Group | MC1R High Expression Group | |||
| Total Sex | 86 | 43 | 43 | |
| 0.639 | ||||
| Male | 60 | 31 (51.7%) | 29 (48.3%) | |
| Female | 26 | 12 (46.2%) | 14 (53.8%) | |
| Age | 0.826 | |||
| ≥65 | 35 | 18 (51.4%) | 17 (48.6%) | |
| <65 | 51 | 25 (49.0%) | 26 (51.0%) | |
| Differentiation | 0.655 | |||
| Middle | 54 | 28 (51.9%) | 26 (48.1%) | |
| Poor | 32 | 15 (46.9%) | 17 (53.1%) | |
| T stage | 0.360 | |||
| T1and T2 | 5 | 1 (20.0%) | 4 (80.0%) | |
| T3and T4 | 81 | 42 (51.9%) | 39 (48.1%) | |
| N stage | 0.514 | |||
| N0 | 49 | 26 (53.1%) | 23 (46.9%) | |
| N1, N2 and N3 | 37 | 17 (45.9%) | 20 (54.1%) | |
| M stage | 1.000 | |||
| M0 | 1 | 0 (0.0%) | 1 (100.0%) | |
| M1 | 85 | 43 (50.6%) | 42 (49.4%) | |
| TNM stage | 0.829 | |||
| I and II | 47 | 24 (51.1%) | 23 (48.9%) | |
| III and IV | 39 | 19 (48.7%) | 20 (51.3%) | |
| P53 status | 0.030 * | |||
| ≥70.0% | 38 | 24 (63.2%) | 14 (36.8%) | |
| <70.0% | 48 | 19 (39.6%) | 29 (60.4%) | |
| Ki67 status | 0.079 | |||
| ≥70.0% | 65 | 36 (55.4%) | 29 (44.6%) | |
| <70.0% | 21 | 7 (33.3%) | 14 (66.7%) | |
| MLH1 status | 0.048 * | |||
| ≥70.0% | 64 | 36 (56.3%) | 28 (43.7%) | |
| <70.0% | 22 | 7 (31.8%) | 15 (68.2%) | |
| MSH2 status | 0.213 | |||
| ≥70.0% | 74 | 39 (52.7%) | 35 (47.3%) | |
| <70.0% | 12 | 4 (33.3%) | 8 (66.7%) | |
| MSH6 status | 0.268 | |||
| ≥70.0% | 70 | 37 (52.9%) | 33 (47.1%) | |
| <70.0% | 16 | 6 (37.5%) | 10 (62.5%) | |
| PMS2 status | 0.041 * | |||
| ≥70.0% | 66 | 37 (56.1%) | 29 (43.9%) | |
| <70.0% | 20 | 6 (30.0%) | 14 (70.0%) | |
| MS status | 0.034 * | |||
| MSI | 18 | 5 (27.8%) | 13 (72.2%) | |
| MSS | 68 | 38 (55.9%) | 30 (44.1%) | |
| Clinical Factors | Total Patients | rs2228479 | p | rs885479 | p | ||
|---|---|---|---|---|---|---|---|
| GG (%) | GA and AA (%) | GG (%) | GA and AA (%) | ||||
| Total | 100 | ||||||
| Sex Male | 70 | 57 (81.4) | 0.772 | 0.274 | |||
| 13 (18.6) | 9 (12.9) | 61 (87.1) | |||||
| Female | 30 | 26 (86.7) | 4 (13.3) | 1 (3.3) | 29 (96.7) | ||
| Age | 0.514 | 0.013 * | |||||
| ≥65 | 40 | 32 (80.0) | 8 (20.0) | 8 (20.0) | 32 (80.0) | ||
| <65 | 60 | 51 (85.0) | 9 (15.0) | 2 (3.3) | 58 (96.7) | ||
| Differentiation | 0.913 | 0.738 | |||||
| Middle | 60 | 50 (83.3) | 10 (16.7) | 6 (10.0) | 54 (90.0) | ||
| Poor | 40 | 33 (82.5) | 7 (17.5) | 3 (7.5) | 37 (92.5) | ||
| T stage | 1.000 | 0.001 * | |||||
| T1and T2 | 6 | 5 (83.3) | 1 (16.7) | 4 (66.7) | 2 (33.3) | ||
| T3 and T4 | 94 | 78 (83.0) | 16 (17.0) | 6 (6.4) | 88 (93.6) | ||
| N stage | 0.661 | 1.000 | |||||
| N0 | 54 | 44 (81.5) | 10 (18.5) | 5 (9.3) | 49 (91.7) | ||
| N1, N2 and N3 | 46 | 39 (84.8) | 7 (15.2) | 5 (10.9) | 41 (90.1) | ||
| TNM stage | 0.661 | 0.506 | |||||
| I and II | 54 | 44 (81.5) | 10 (18.5) | 4 (7.4) | 50 (92.6) | ||
| III and IV | 46 | 39 (84.8) | 7 (15.2) | 6 (13.0) | 40 (87.0) | ||
| Total | 86 | ||||||
| P53 status | 0.913 | 1.000 | |||||
| ≥70.0% | 38 | 32 (84.2) | 6 (15.8) | 3 (7.9) | 35 (92.1) | ||
| <70.0% | 48 | 40 (83.3) | 8 (16.7) | 4 (8.3) | 44 (91.7) | ||
| Ki67 status | 0.004* | 1.000 | |||||
| ≥70.0% | 65 | 59 (90.8) | 6 (9.2) | 5 (7.7) | 60 (92.3) | ||
| <70.0% | 21 | 13 (61.9) | 8 (38.1) | 2 (9.5) | 19 (90.5) | ||
| MLH1 status | 0.336 | 1.000 | |||||
| ≥70.0% | 64 | 55 (85.9) | 9 (14.1) | 5 (7.8) | 59 (92.2) | ||
| <70.0% | 22 | 17 (77.3) | 5 (22.7) | 2 (9.1) | 20 (90.9) | ||
| MSH2 status | 1.000 | 0.251 | |||||
| ≥70.0% | 74 | 62 (83.8) | 12 (16.2) | 5 (6.8) | 69 (93.2) | ||
| <70.0% | 12 | 10 (83.3) | 2 (16.7) | 2 (16.7) | 10 (83.3) | ||
| MSH6 status | 1.000 | 0.610 | |||||
| ≥70.0% | 70 | 58 (82.9) | 12 (17.1) | 5 (7.1) | 65 (92.9) | ||
| <70.0% | 16 | 14 (87.5) | 2 (12.5) | 2 (12.5) | 14 (87.5) | ||
| PMS2 status | 0.299 | 1.000 | |||||
| ≥70.0% | 66 | 57 (86.4) | 9 (13.6) | 6 (9.1) | 60 (90.9) | ||
| <70.0% | 20 | 15 (75.0) | 5 (25.0) | 1 (5.0) | 19 (95.0) | ||
| MS status | 1.000 | 0.633 | |||||
| MSI | 18 | 15 (83.3) | 3 (16.7) | 2 (11.1) | 16 (88.9) | ||
| MSS | 68 | 57 (83.8) | 11 (16.2) | 5 (7.4) | 63 (92.6) | ||
Publisher’s Note: MDPI stays neutral with regard to jurisdictional claims in published maps and institutional affiliations. |
© 2021 by the authors. Licensee MDPI, Basel, Switzerland. This article is an open access article distributed under the terms and conditions of the Creative Commons Attribution (CC BY) license (https://creativecommons.org/licenses/by/4.0/).
Share and Cite
Peng, L.; Chang, J.; Liu, X.; Lu, S.; Ren, H.; Zhou, X.; Liu, Z.; Hu, P. MC1R Is a Prognostic Marker and Its Expression Is Correlated with MSI in Colorectal Cancer. Curr. Issues Mol. Biol. 2021, 43, 1529-1547. https://doi.org/10.3390/cimb43030108
Peng L, Chang J, Liu X, Lu S, Ren H, Zhou X, Liu Z, Hu P. MC1R Is a Prognostic Marker and Its Expression Is Correlated with MSI in Colorectal Cancer. Current Issues in Molecular Biology. 2021; 43(3):1529-1547. https://doi.org/10.3390/cimb43030108
Chicago/Turabian StylePeng, Lixiong, Jiang Chang, Xilin Liu, Shiying Lu, Honglin Ren, Xiaoshi Zhou, Zengshan Liu, and Pan Hu. 2021. "MC1R Is a Prognostic Marker and Its Expression Is Correlated with MSI in Colorectal Cancer" Current Issues in Molecular Biology 43, no. 3: 1529-1547. https://doi.org/10.3390/cimb43030108
APA StylePeng, L., Chang, J., Liu, X., Lu, S., Ren, H., Zhou, X., Liu, Z., & Hu, P. (2021). MC1R Is a Prognostic Marker and Its Expression Is Correlated with MSI in Colorectal Cancer. Current Issues in Molecular Biology, 43(3), 1529-1547. https://doi.org/10.3390/cimb43030108

