Multiplexed DNA Methylation Analysis in Colorectal Cancer Using Liquid Biopsy and Its Diagnostic and Predictive Value
Abstract
1. Introduction
2. Materials and Methods
2.1. Patient Samples, DNA Isolation, Bisulfite Conversion and Methylation Sensitive Restriction
2.2. Targeted DNA Methylation Microarray
2.3. Quantitative Methylation-Specific Polymerase Chain Reaction (qMSP)
2.4. µ-Fluidic High Throughput Quantitative Polymerase Chain Reaction (qPCR) Testing of cfDNA for DNA Methylation Readout
2.5. Bioinformatics and Statistics
3. Results
3.1. Identification of Differentially Methylated Targets between Colorectal Cancer (CRC), Adjacent Tissue and Blood from Healthy Individuals
3.2. Validation of the Methylation-Sensitive Restriction Enzyme (MSRE)-Based Approach by MSP as a Gold Standard
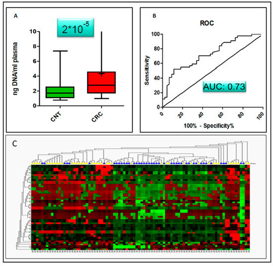
3.3. Potential of the 44plex Methylation Panel for Early Identification of CRC
3.4. cfDNA Methylation Analysis of Progressed CRC with Liver Metastasis for Therapy Response Prediction
3.5. Early Cancer Diagnostics of Advanced Adenomas (UDX, 180 Marker Times 110 Samples)
4. Discussion
Supplementary Materials
Author Contributions
Funding
Institutional Review Board Statement
Informed Consent Statement
Data Availability Statement
Conflicts of Interest
References
- Tepus, M.; Yau, T.O. Non-Invasive Colorectal Cancer Screening: An Overview. Gastrointest Tumors 2020, 7, 62–73. [Google Scholar] [CrossRef] [PubMed]
- Simon, K. Colorectal cancer development and advances in screening. Clin. Interv. Aging 2016, 11, 967–976. [Google Scholar] [PubMed]
- Hackl, M. Krebserkrankungen in Österreich; Statistik Austria: Wien, Austria, 2020. [Google Scholar]
- Bray, F.; Me, J.F.; Soerjomataram, I.; Siegel, R.L.; Torre, L.A.; Jemal, A. Global cancer statistics 2018: GLOBOCAN estimates of incidence and mortality worldwide for 36 cancers in 185 countries. CA Cancer J. Clin. 2018, 68, 394–424. [Google Scholar] [CrossRef]
- Muller, M.F.; Ibrahim, A.E.; Arends, M.J. Molecular pathological classification of colorectal cancer. Virchows Arch. 2016, 469, 125–134. [Google Scholar] [CrossRef]
- Whiffin, N.; Hosking, F.J.; Farrington, S.M.; Palles, C.; Dobbins, S.E.; Zgaga, L.; Lloyd, A.; Kinnersley, B.; Gorman, M.; Tenesa, A.; et al. Identification of susceptibility loci for colorectal cancer in a genome-wide meta-analysis. Hum. Mol. Genet. 2014, 23, 4729–4737. [Google Scholar] [CrossRef] [PubMed]
- Yau, T.O. Precision treatment in colorectal cancer: Now and the future. JGH Open 2019, 3, 361–369. [Google Scholar] [CrossRef]
- Arnold, M.; Sierra, M.S.; Laversanne, M.; Soerjomataram, I.; Jemal, A.; Bray, F. Global patterns and trends in colorectal cancer incidence and mortality. Gut 2017, 66, 683–691. [Google Scholar] [CrossRef]
- Schreuders, E.H.; Ruco, A.; Rabeneck, L.; Schoen, R.E.; Sung, J.J.Y.; Young, G.; Kuipers, E.J. Colorectal cancer screening: A global overview of existing programmes. Gut 2015, 64, 1637–1649. [Google Scholar] [CrossRef]
- Poulogiannis, G.; Ichimura, K.; A Hamoudi, R.; Luo, F.; Leung, S.Y.; Yuen, S.T.; Harrison, D.J.; Wyllie, A.H.; Arends, M.J. Prognostic relevance of DNA copy number changes in colorectal cancer. J. Pathol. 2010, 220, 338–347. [Google Scholar] [CrossRef] [PubMed]
- Arends, M.J. Pathways of colorectal carcinogenesis. Appl. Immunohistochem. Mol. Morphol. 2013, 21, 97–102. [Google Scholar] [CrossRef]
- Vymetalkova, V.; Vodicka, P.; Vodenkova, S.; Alonso, S.; Schneider-Stock, R. DNA methylation and chromatin modifiers in colorectal cancer. Mol. Asp. Med. 2019, 69, 73–92. [Google Scholar] [CrossRef]
- Bernal, C.; Vargas, M.; Ossandón, F.; Santibáñez, E.; Urrutia, J.; Luengo, V.; Zavala, L.F.; Backhouse, C.; Palma, M.; Argandoña, J.; et al. DNA methylation profile in diffuse type gastric cancer: Evidence for hypermethylation of the BRCA1 promoter region in early-onset gastric carcinogenesis. Biol. Res. 2008, 41, 303–315. [Google Scholar] [CrossRef][Green Version]
- Sharma, S.; Kelly, T.K.; Jones, P.A. Epigenetics in cancer. Carcinogenesis 2010, 31, 27–36. [Google Scholar] [CrossRef]
- Ying, J.; Li, H.; Seng, T.J.; Langford, C.; Srivastava, G.; Tsao, S.W.; Putti, T.; Murray, P.; Chan, A.T.C.; Tao, Q. Functional epigenetics identifies a protocadherin PCDH10 as a candidate tumor suppressor for nasopharyngeal, esophageal and multiple other carcinomas with frequent methylation. Oncogene 2006, 25, 1070–1080. [Google Scholar] [CrossRef] [PubMed]
- Lazennec, G.; Lam, P.Y. Recent discoveries concerning the tumor—mesenchymal stem cell interactions. Biochim. Biophys. Acta 2016, 1866, 290–299. [Google Scholar] [CrossRef] [PubMed]
- El Bairi, K.; Tariq, K.; Himri, I.; Jaafari, A.; Smaili, W.; Kandhro, A.H.; Gouri, A.; Ghazi, B. Decoding colorectal cancer epigenomics. Cancer Genet. 2018, 220, 49–76. [Google Scholar] [CrossRef]
- Farkas, S.A.; Vymetalkova, V.; Vodickova, L.; Vodicka, P.; Nilsson, T.K. DNA methylation changes in genes frequently mutated in sporadic colorectal cancer and in the DNA repair and Wnt/beta-catenin signaling pathway genes. Epigenomics 2014, 6, 179–191. [Google Scholar] [CrossRef]
- Vymetalkova, V.; Vodicka, P.; Pardini, B.; Rosa, F.; Levy, M.; Schneiderova, M.; Liska, V.; Vodickova, L.; Nilsson, T.K.; Farkas, S.A. Epigenome-wide analysis of DNA methylation reveals a rectal cancer-specific epigenomic signature. Epigenomics 2016, 8, 1193–1207. [Google Scholar] [CrossRef]
- Exner, R.; Pulverer, W.; Diem, M.; Spaller, L.; Woltering, L.; Schreiber, M.; Wolf, B.; Sonntagbauer, M.; Schröder, F.; Stift, J.; et al. Potential of DNA methylation in rectal cancer as diagnostic and prognostic biomarkers. Br. J. Cancer 2015, 113, 1035–1045. [Google Scholar] [CrossRef]
- Jung, G.; Hernández-Illán, E.; Moreira, L.; Balaguer, F.; Goel, A. Epigenetics of colorectal cancer: Biomarker and therapeutic potential. Nat. Rev. Gastroenterol. Hepatol. 2020, 17, 111–130. [Google Scholar] [CrossRef] [PubMed]
- Wu, D.; Zhou, G.; Jin, P.; Zhu, J.; Li, S.; Wu, Q.; Wang, G.; Sheng, J.; Wang, J.; Song, L.; et al. Detection of Colorectal Cancer Using a Simplified SEPT9 Gene Methylation Assay Is a Reliable Method for Opportunistic Screening. J. Mol. Diagn. 2016, 18, 535–545. [Google Scholar] [CrossRef]
- Li, M.; Chen, W.-D.; Papadopoulos, N.; Goodman, S.N.; Bjerregaard, N.C.; Laurberg, S.; Levin, B.; Juhl, H.; Arber, N.; Moinova, H.; et al. Sensitive digital quantification of DNA methylation in clinical samples. Nat. Biotechnol. 2009, 27, 858–863. [Google Scholar] [CrossRef] [PubMed]
- Weinhausel, A.; Pulverer, W. Gene Methylation Based Colorectal Cancer Diagnosis. EP2886659A1, 24 June 2015. [Google Scholar]
- Mondaca, S.; Yaeger, R. Genetics of rectal cancer and novel therapies: Primer for radiologists. Abdom. Radiol. 2019, 44, 3743–3750. [Google Scholar] [CrossRef] [PubMed]
- Siegel, R.L.; Miller, K.D.; Fedewa, S.A.; Ahnen, D.J.; Meester, R.G.S.; Barzi, A.; Jemal, A. Colorectal cancer statistics, 2017. CA Cancer J. Clin. 2017, 67, 177–193. [Google Scholar] [CrossRef] [PubMed]
- Rubbia-Brandt, L.; Giostra, E.; Brezault, C.; Roth, A.; Andres, A.; Audard, V.; Sartoretti, P.; Dousset, B.; Majno, P.; Soubrane, O.; et al. Importance of histological tumor response assessment in predicting the outcome in patients with colorectal liver metastases treated with neo-adjuvant chemotherapy followed by liver surgery. Ann. Oncol. 2007, 18, 299–304. [Google Scholar] [CrossRef] [PubMed]
- Pulverer, W.; Wielscher, M.; Panzer-Grümayer, R.; Plessl, T.; Kriegner, A.; Vierlinger, K.; Weinhäusel, A. The stem cell signature of CHH/CHG methylation is not present in 271 cancer associated 5’UTR gene regions. Biochimie 2012, 94, 2345–2352. [Google Scholar] [CrossRef] [PubMed]
- Weinhausel, A.; Pichler, R.; Noehammer, C. Methylation Assay. WO2010086389A1, 5 August 2010. [Google Scholar]
- Wasserkort, R.; Kalmár, A.; Valcz, G.; Spisak, S.; Krispin, M.; Tóth, K.; Tulassay, Z.; Sledziewski, A.Z.; Molnar, B. Aberrant septin 9 DNA methylation in colorectal cancer is restricted to a single CpG island. BMC Cancer 2013, 13, 398. [Google Scholar] [CrossRef]





| Gene Symbol | Descirption | Tumour vs. PBMC | Tumour vs. Adjacent Tissue | ||||
|---|---|---|---|---|---|---|---|
| p-Value | FDR | log2-Fold-Change | p-Value | FDR | Log2-Fold-Change | ||
| ESR1 | Estrogen receptor 1 | <1 × 10−7 | <1 × 10−7 | 7 | <1 x10−7 | <1 × 10−7 | 4 |
| TFPI2 | Tissue factor pathway inhibitor 2 | <1 × 10−7 | <1 × 10−7 | 19 | 2.3 × 10−6 | 0.0000184 | 6 |
| WT1 | Wilms tumor 1 | <1 × 10−7 | <1 × 10−7 | 6 | 3.9 × 10−6 | 0.0000267 | 2 |
| TMEFF2 | Transmembrane protein with EGF-like and two follistatin-like domains 2 | <1 × 10−7 | <1 × 10−7 | 7 | <1 × 10−7 | <1 × 10−7 | 4 |
| PENK | Proenkephalin | <1 × 10−7 | <1 × 10−7 | 8 | 0.002722 | 0.0131 | 2 |
| MYOD1 | Myogenic differentiation 1 | <1 × 10−7 | <1 × 10−7 | 4 | |||
| TWIST1 | Twist homolog 1 (Drosophila) | <1 × 10−7 | <1 × 10−7 | 5 | <1 × 10−7 | <1 × 10−7 | 5 |
| DCC | Deleted in colorectal carcinoma | <1 × 10−7 | <1 × 10−7 | 12 | 0.014024 | 0.0449 | 4 |
| PTGS2 | Prostaglandin-endoperoxide synthase 2 (prostaglandin G/H synthase and cyclooxygenase) | <1 × 10−7 | <1 × 10−7 | 12 | |||
| TJP2 | Tight junction protein 2 (zona occludens 2) | <1 × 10−7 | <1 × 10−7 | 15 | |||
| SPARC | Secreted protein, acidic, cysteine-rich (osteonectin) | 4.00 × 10−7 | 1.60 × 10−6 | 5 | |||
| PITX2 | Paired-like homeodomain 2 | 4.00 × 10−7 | 1.60 × 10−6 | 8 | <1 × 10−7 | <1 × 10−7 | 4 |
| SEZ6L | Seizure related 6 homolog (mouse)-like | 1.20 × 10−6 | 4.43 × 10−6 | 14 | 3.23 × 10−3 | 1.41 × 10−2 | 3 |
| DNAJC15 | DnaJ (Hsp40) homolog, subfamily C, member 15 | 1.40 × 10−6 | 4.50 × 10−6 | 11 | 1.71 × 10-2 | 5.11 × 10−2 | 5 |
| GDNF | Glial cell derived neurotrophic factor | 1.50 × 10−6 | 4.50 × 10−6 | 8 | 6.60 × 10−4 | 3.96 × 10−3 | 2 |
| CDX1 | Caudal type homeobox 1 | 1.50 × 10−6 | 4.50 × 10−6 | 3 | |||
| CLIC4 | 3.40 × 10−6 | 9.60 × 10−6 | 11 | 2.25 × 10−2 | 6.00 × 10−2 | 5 | |
| SFRP2 | Secreted frizzled-related protein 2 | 3.05 × 10−5 | 8.13 × 10−5 | 12 | 6.31 × 10−3 | 2.52 × 10−2 | 4 |
| HLA-G | Major histocompatibility complex, class I, G | 3.77 × 10−5 | 9.52 × 10−5 | 1 | 1.56 × 10−3 | 8.32 × 10−3 | 1 |
| GATA4 | GATA binding protein 4 | 7.86 × 10−5 | 1.89 × 10−4 | 3 | 1.81 × 10−2 | 5.11 × 10−2 | 1 |
| BOLL | Bol, boule-like (Drosophila) | 9.80 × 10−5 | 2.24 × 10−4 | 7 | 2.00 × 10−7 | 1.92 × 10−6 | 4 |
| THBD | Thrombomodulin | 1.65 × 10−4 | 3.60 × 10−4 | 8 | |||
| RARB | Retinoic acid receptor, beta | 9.28 × 10−4 | 1.94 × 10−3 | 7 | 9.12 × 10−3 | 3.13 × 10−2 | 5 |
| NKX2-1 | NK2 homeobox 1 | 6.80 × 10−3 | 1.36 × 10−2 | 3 | |||
| SALL3 | Sal-like 3 (Drosophila) | 2.63 × 10−2 | 5.05 × 10−2 | 4 | |||
| TCEB2 | Transcription elongation factor B (SIII), polypeptide 2 (18 kDa, elongin B) | 8.63 × 10−3 | 3.13 × 10−2 | 149 | |||
| S100A8 | S100 calcium binding protein A8 | 0.040431 | 0.102 | 1 | |||
| Gene Symbol | p-Value (Fresh Frozen Tissue) | Fold-Change (Fresh Frozen Tissue) | p-Value (FFPE) | Fold-Change (FFPE) |
|---|---|---|---|---|
| TMEFF2 | <1 × 10−7 | 16.95 | <1 × 10−7 | 68.39 |
| PITX2 | <1 x10−7 | 17.86 | <1 × 10−7 | 15.14 |
| TWIST1 | <1 x10−7 | 24.39 | <1 × 10−7 | 43.28 |
| TFPI2 | 2.3 x10−6 | 66.67 | 0.0127 | 1.82 |
| DCC | 0.0140 | 20.00 | 0.2366 | 1.47 |
| PTGS2 | 0.2905 | 2.33 | 0.8630 | 1.09 |
| Gene Symbol | p-Value | Mean of | Mean of | Fold Change | Entrez ID |
|---|---|---|---|---|---|
| dcp in Control no Tumor (CNT) | dcp in CRC | ||||
| PITX2 | 1.00 × 10−7 | 8.03 | 7.3 | 1.66 | paired-like homeodomain 2 |
| DCC | 2.00 × 10−7 | 7.89 | 7.26 | 1.55 | DCC netrin 1 receptor |
| TMEFF2 | 4.00 × 10−7 | 6.23 | 5.7 | 1.44 | transmembrane protein with EGF-like and two follistatin-like domains 2 |
| TWIST1 | 1.17 × 10−5 | 5.59 | 5.21 | 1.30 | twist family bHLH transcription factor 1 |
| MYOD1 | 4.68 × 10−5 | 6.53 | 6.08 | 1.37 | myogenic differentiation 1 |
| SPARC | 3.35 × 10−4 | 6.24 | 5.75 | 1.40 | secreted protein, acidic, cysteine-rich (osteonectin) |
| TP53 | 6.01 × 10−4 | 6.46 | 6.08 | 1.30 | tumor protein p53 |
| WT1 | 1.07 × 10−3 | 6.62 | 5.47 | 2.22 | Wilms tumor 1 |
| CXADR | 1.23 × 10−3 | 4.71 | 4.53 | 1.13 | coxsackie virus and adenovirus receptor |
| SERPINB2 | 1.27 × 10−3 | 5.32 | 5.4 | 0.95 | serpin peptidase inhibitor, clade B (ovalbumin), member 2 |
| S100A2 | 1.68 × 10−3 | 5.9 | 5.65 | 1.19 | S100 calcium binding protein A2 |
| SRGN | 4.82 × 10−3 | 3.85 | 3.79 | 1.04 | serglycin |
| PITX2 | 5.97 × 10−3 | 6.38 | 5.93 | 1.37 | paired-like homeodomain 2 |
| PENK | 8.63 × 10−3 | 8.41 | 7.33 | 2.11 | proenkephalin |
| CDX1 | 1.41 × 10−2 | 5.85 | 5.67 | 1.13 | caudal type homeobox 1 |
| BOLL | 2.42 × 10−2 | 6.41 | 6.06 | 1.27 | boule-like RNA-binding protein |
| NKX2-1 | 2.97 × 10−2 | 6.7 | 6.3 | 1.32 | NK2 homeobox 1 |
| TFPI2 | 3.13 × 10−2 | 7.75 | 7.24 | 1.42 | tissue factor pathway inhibitor 2 |
| DAPK1 | 3.32 × 10−2 | 9.39 | 6.95 | 5.43 | death-associated protein kinase 1 |
| THBD | 3.81 × 10−2 | 7.88 | 6.5 | 2.60 | thrombomodulin |
| Gene | AUC |
|---|---|
| DAPK1 | 0.8750 |
| WT1 | 0.8508 |
| PENK | 0.8469 |
| DCC | 0.8258 |
| PITX2 | 0.8224 |
| TMEFF2 | 0.8196 |
| SPARC | 0.7921 |
| TWIST1 | 0.7823 |
| MYOD1 | 0.7809 |
| TP53 | 0.7471 |
| S100A2 | 0.7197 |
| TFPI2 | 0.7093 |
| CXADR | 0.6839 |
| SERPINB2 | 0.6771 |
| BOLL | 0.6694 |
| SRGN | 0.6614 |
| PITX2 | 0.6539 |
| NKX2-1 | 0.6444 |
| CDX1_WH | 0.6374 |
| THBD | 0.5865 |
| Time Point 1 | Time Point 2 | Time Point 3 | ||||
|---|---|---|---|---|---|---|
| p-Value | Fold-Change | p-Value | Fold-Change | p-Value | Fold-Change | |
| TWIST1 | 4.26 × 10−3 | 2.78 | ||||
| CDX1 | 6.12 × 10−3 | 12.7 | 1.84 × 10−3 | 18.3 | 2.77 × 10−2 | 6.63 |
| PITX2 | 7.40 × 10−3 | 6.67 | 1.91 × 10−2 | 13.4 | 1.64 × 10−2 | 2.5 |
| ESR1 | 1.55 × 10−2 | 3.23 | ||||
| CD24 | 1.59 × 10−2 | <1 × 10−7 | 4.86 × 10−2 | 547 | ||
| BOLL | 1.61 × 10−2 | 4 | ||||
| PTGS2 | 1.62 × 10−2 | 313 | ||||
| MYOD1 | 2.15 × 10−2 | 2.44 | ||||
| TBP | 2.67 × 10−2 | 11.6 | 3.40 × 10−4 | 27.9 | 1.05 × 10−3 | 24.3 |
| WT1 | 3.30 × 10−2 | 3.85 | 4.47 × 10−2 | 2.38 | ||
| TMEFF2 | 3.94 × 10−2 | 2.17 | ||||
| SERPINB2 | 3.96 × 10−2 | 125 | 2.50 × 10−2 | 667 | ||
| HLA-G | 4.36 × 10−2 | 1.92 | ||||
| SFRP2 | 1.81 × 10−4 | 333 | ||||
| S1000A2 | 3.51 × 10−4 | 15.6 | 3.69 × 10−3 | 7.47 | ||
| TP53 | 2.34 × 10−3 | 21.3 | 4.87 × 10−3 | 26.8 | ||
| THBD | 4.77 × 10−3 | 263 | ||||
| FMR1 | 5.70 × 10−3 | 27,000 | 1.08 × 10−3 | 168,000 | ||
| TCEB2 | 1.39 × 10−2 | 32.6 | ||||
| TFPI2 | 2.17 × 10−2 | 9.09 | ||||
| MSH4 | 2.68 × 10−2 | 2 | ||||
| CALCA | 2.68 × 10− | 2.33 | ||||
| H19 | 2.77 × 10−2 | 1.6 | ||||
| SPARC | 4.28 × 10−2 | 10 | ||||
| IL1B | 4.47 × 10−2 | 1.52 | 8.81 × 10−3 | 2.27 | ||
| RARB | 4.72 × 10−2 | 159 | ||||
| Gene Symbol | Correlation Coefficient | p-Value |
|---|---|---|
| ESR1 | 0.935 | <1 × 10−7 |
| GDNF | 0.906 | <1 × 10−7 |
| SALL3 | 0.903 | <1 × 10−7 |
| SFRP2 | 0.932 | <1 × 10−7 |
| WT1 | 0.918 | <1 × 10−7 |
| MYOD1 | 0.901 | <1 × 10−7 |
| BOLL | 0.888 | <1 × 10−7 |
| TMEFF2 | 0.887 | <1 × 10−7 |
| TFPI2 | 0.875 | 1.00 × 10−7 |
| SPARC | 0.828 | 4.00 × 10−7 |
| TWIST1 | 0.825 | 4.00 × 10−7 |
| SEZ6L | 0.782 | 8.00 × 10−7 |
| DCC | 0.7 | 1.03 × 10−5 |
| ZNF526 | 0.696 | 1.25 × 10−5 |
| GATA4 | 0.665 | 3.78 × 10−5 |
| THBD | 0.605 | 2.58 × 10−4 |
Publisher’s Note: MDPI stays neutral with regard to jurisdictional claims in published maps and institutional affiliations. |
© 2021 by the authors. Licensee MDPI, Basel, Switzerland. This article is an open access article distributed under the terms and conditions of the Creative Commons Attribution (CC BY) license (https://creativecommons.org/licenses/by/4.0/).
Share and Cite
Pulverer, W.; Kruusmaa, K.; Schönthaler, S.; Huber, J.; Bitenc, M.; Bachleitner-Hofmann, T.; Bhangu, J.S.; Oehler, R.; Egger, G.; Weinhäusel, A. Multiplexed DNA Methylation Analysis in Colorectal Cancer Using Liquid Biopsy and Its Diagnostic and Predictive Value. Curr. Issues Mol. Biol. 2021, 43, 1419-1435. https://doi.org/10.3390/cimb43030100
Pulverer W, Kruusmaa K, Schönthaler S, Huber J, Bitenc M, Bachleitner-Hofmann T, Bhangu JS, Oehler R, Egger G, Weinhäusel A. Multiplexed DNA Methylation Analysis in Colorectal Cancer Using Liquid Biopsy and Its Diagnostic and Predictive Value. Current Issues in Molecular Biology. 2021; 43(3):1419-1435. https://doi.org/10.3390/cimb43030100
Chicago/Turabian StylePulverer, Walter, Kristi Kruusmaa, Silvia Schönthaler, Jasmin Huber, Marko Bitenc, Thomas Bachleitner-Hofmann, Jagdeep Singh Bhangu, Rudolf Oehler, Gerda Egger, and Andreas Weinhäusel. 2021. "Multiplexed DNA Methylation Analysis in Colorectal Cancer Using Liquid Biopsy and Its Diagnostic and Predictive Value" Current Issues in Molecular Biology 43, no. 3: 1419-1435. https://doi.org/10.3390/cimb43030100
APA StylePulverer, W., Kruusmaa, K., Schönthaler, S., Huber, J., Bitenc, M., Bachleitner-Hofmann, T., Bhangu, J. S., Oehler, R., Egger, G., & Weinhäusel, A. (2021). Multiplexed DNA Methylation Analysis in Colorectal Cancer Using Liquid Biopsy and Its Diagnostic and Predictive Value. Current Issues in Molecular Biology, 43(3), 1419-1435. https://doi.org/10.3390/cimb43030100

