Tilianin Attenuates Myocardial Ischemia–Reperfusion Injury by Targeting RIP3-Mediated Necroptosis
Abstract
1. Introduction
2. Results
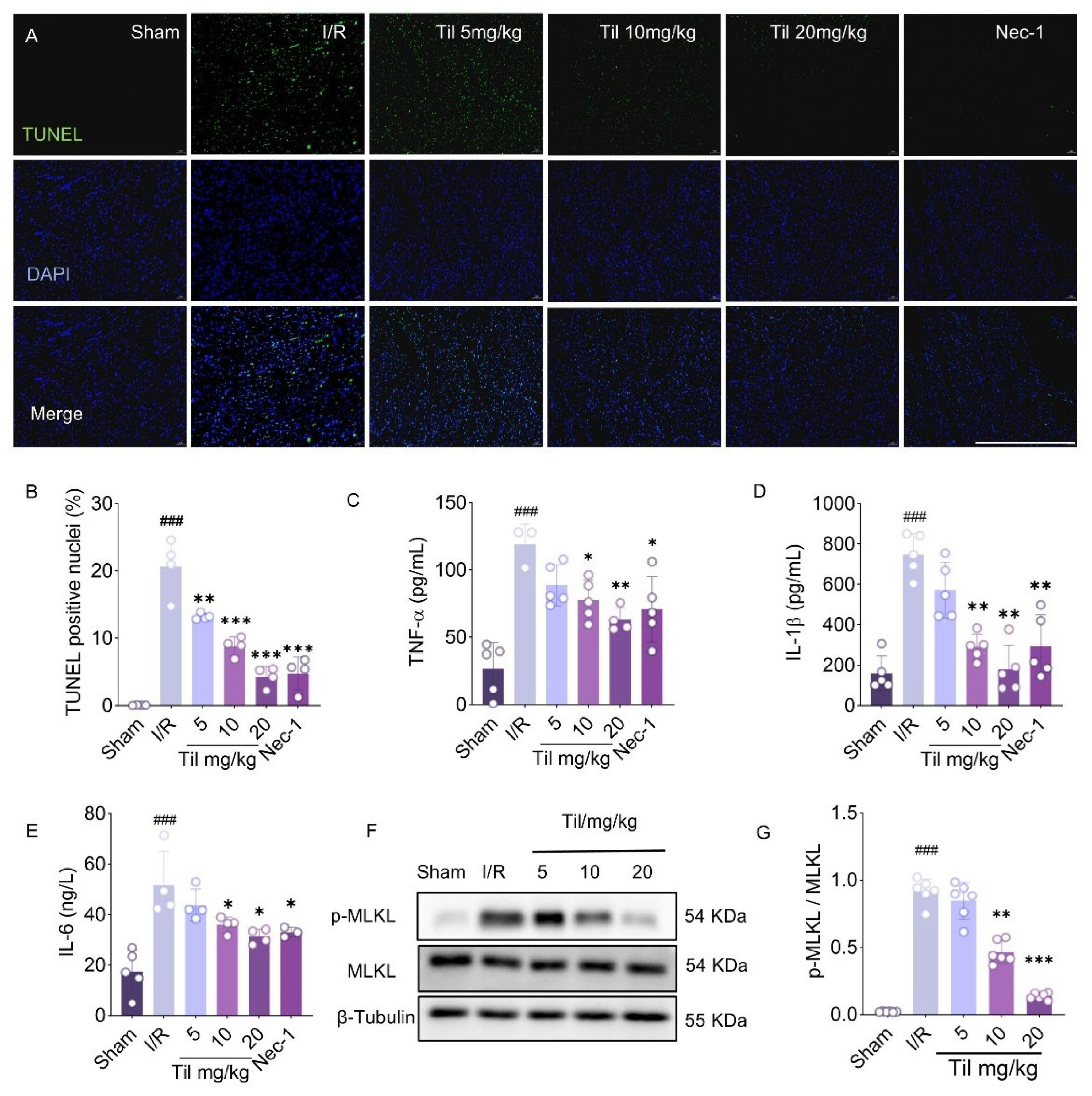
2.1. Til Reduces Infarct Size and Improves Myocardial Injury in Rats with MIRI
2.2. Til Alleviates Necroptosis and Inflammatory Response in I/R Cardiomyocyte
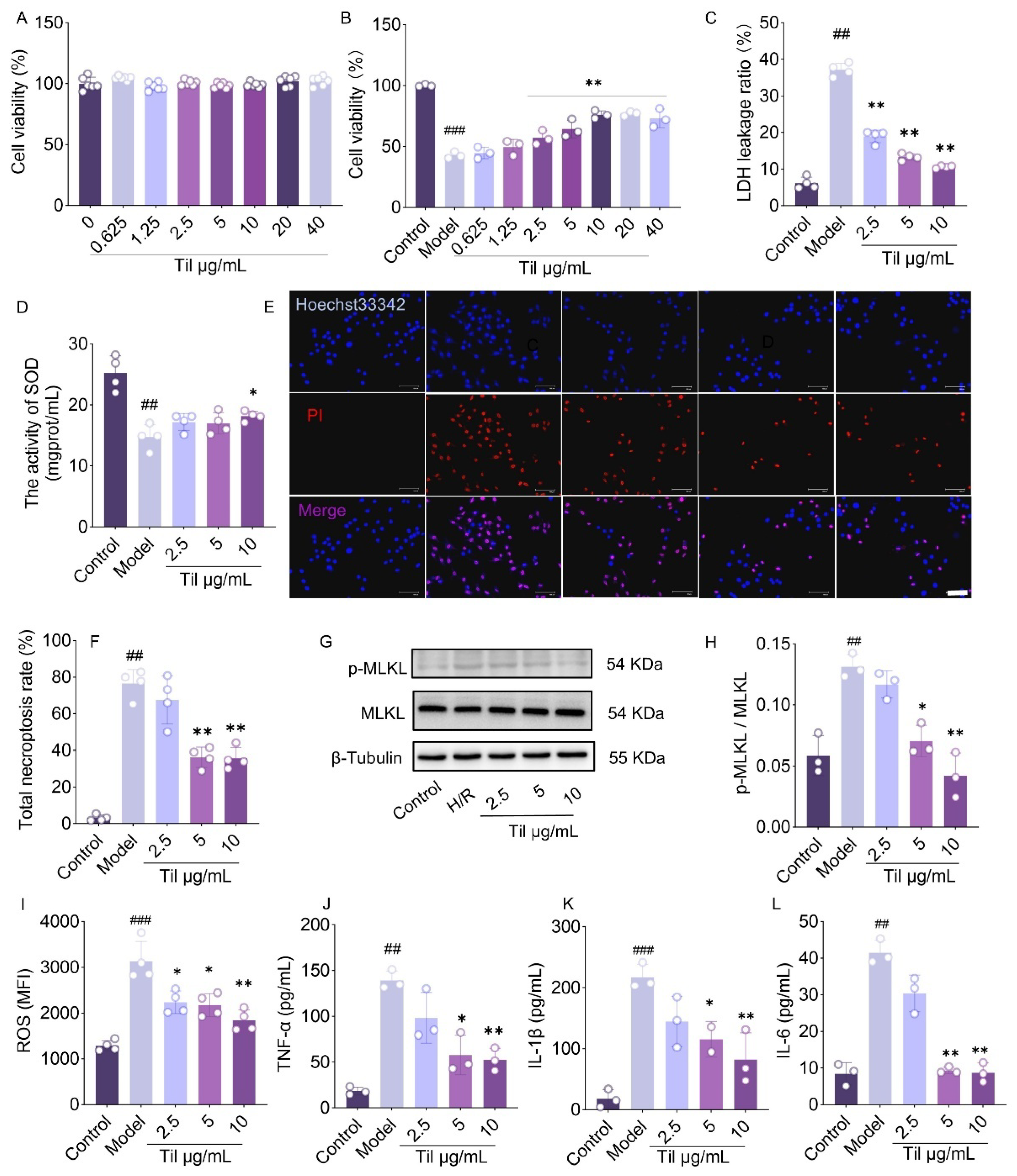
2.3. Til Reduces Cell Damage and Decreases the Necrosis Rate in H9c2 Cells
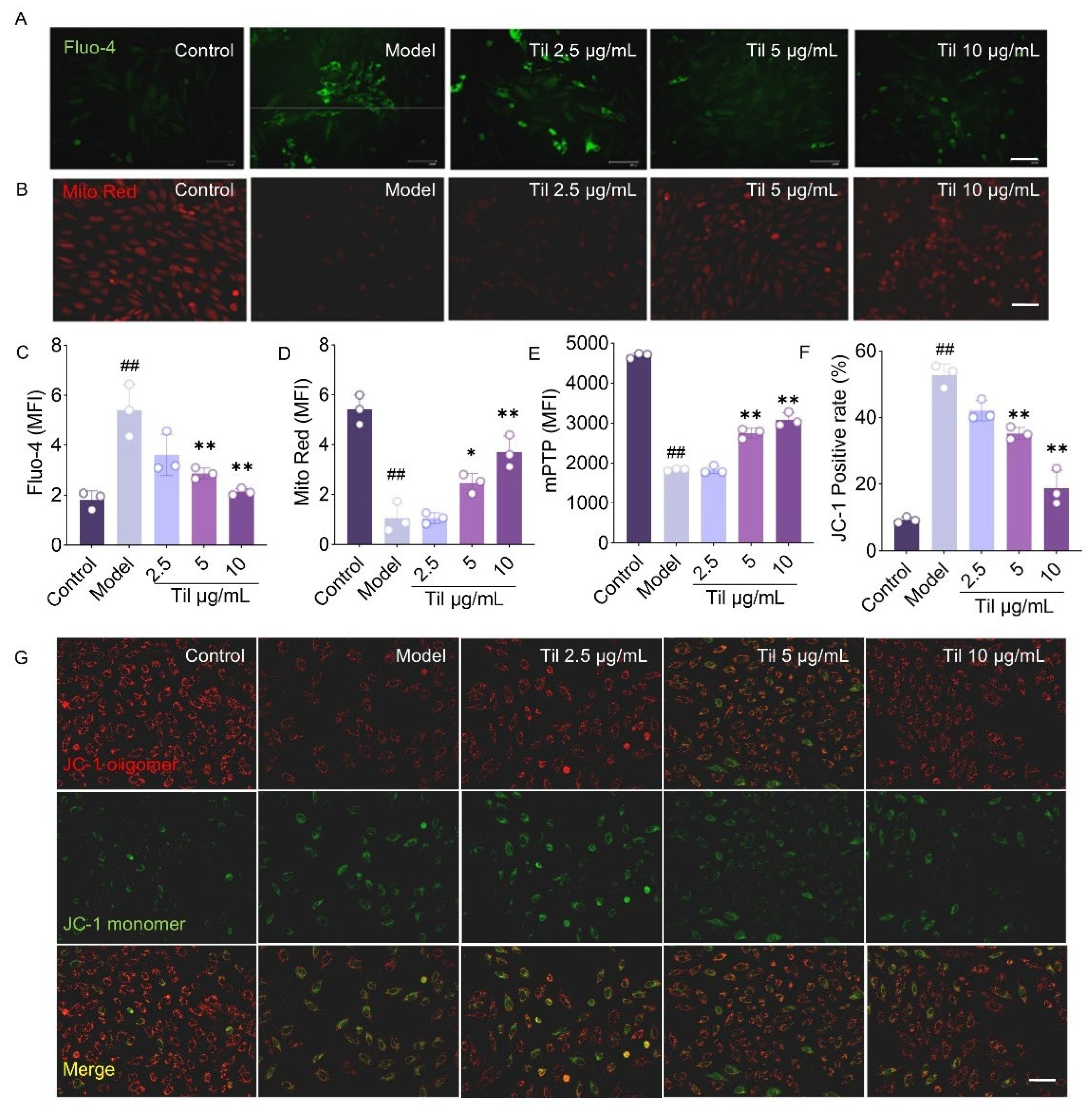
2.4. Til Alleviates Mitochondrial Dysfunction in H9c2 Cells with H/R Injury
2.5. RIP 3 Is the Potential Target for Til
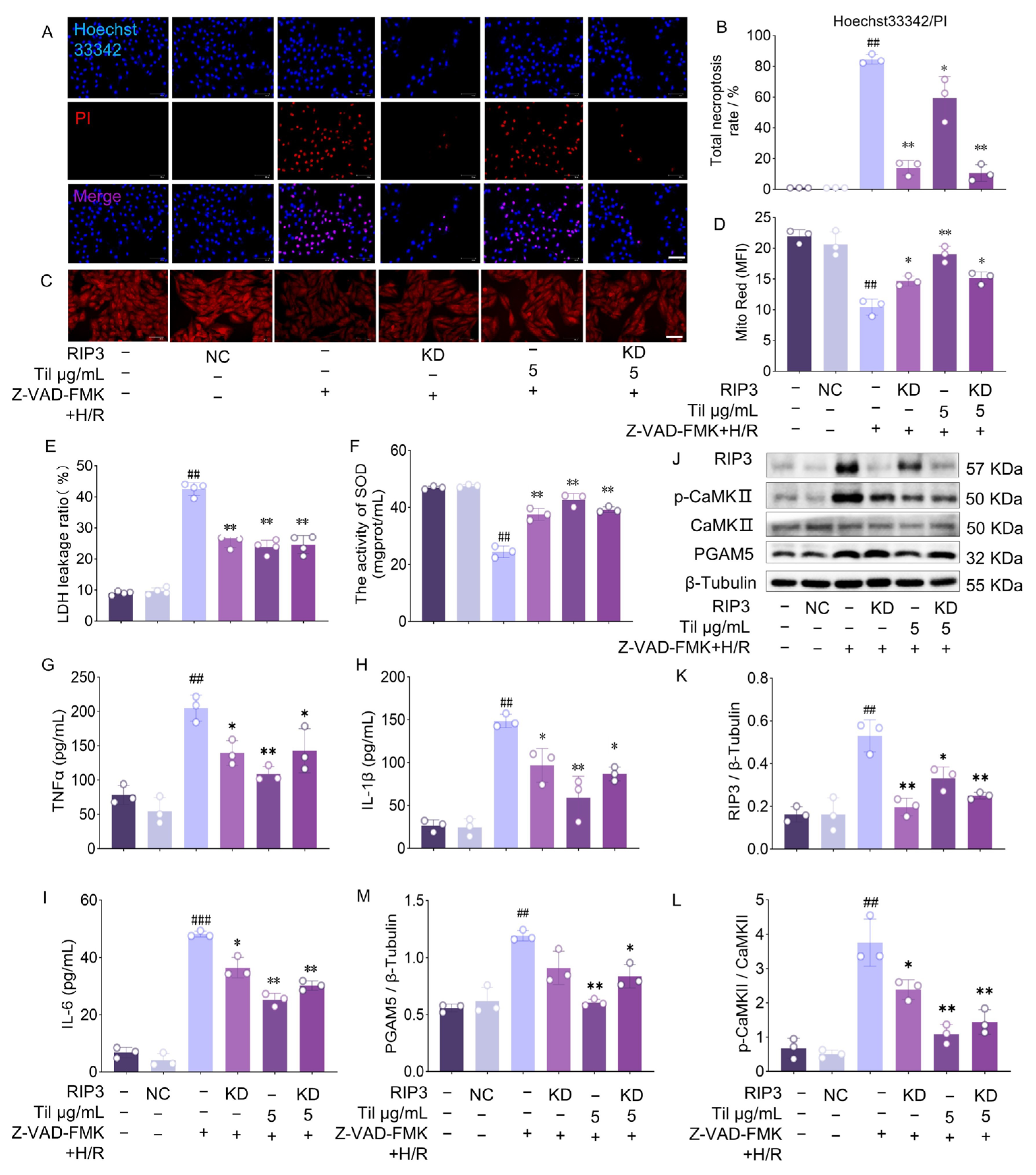
2.6. Til Protects H9c2 Cells from H/R Injury by Inhibition of RIP3
2.7. Inhibition of RIP 3 Protects H9c2 Cells from H/R Injury
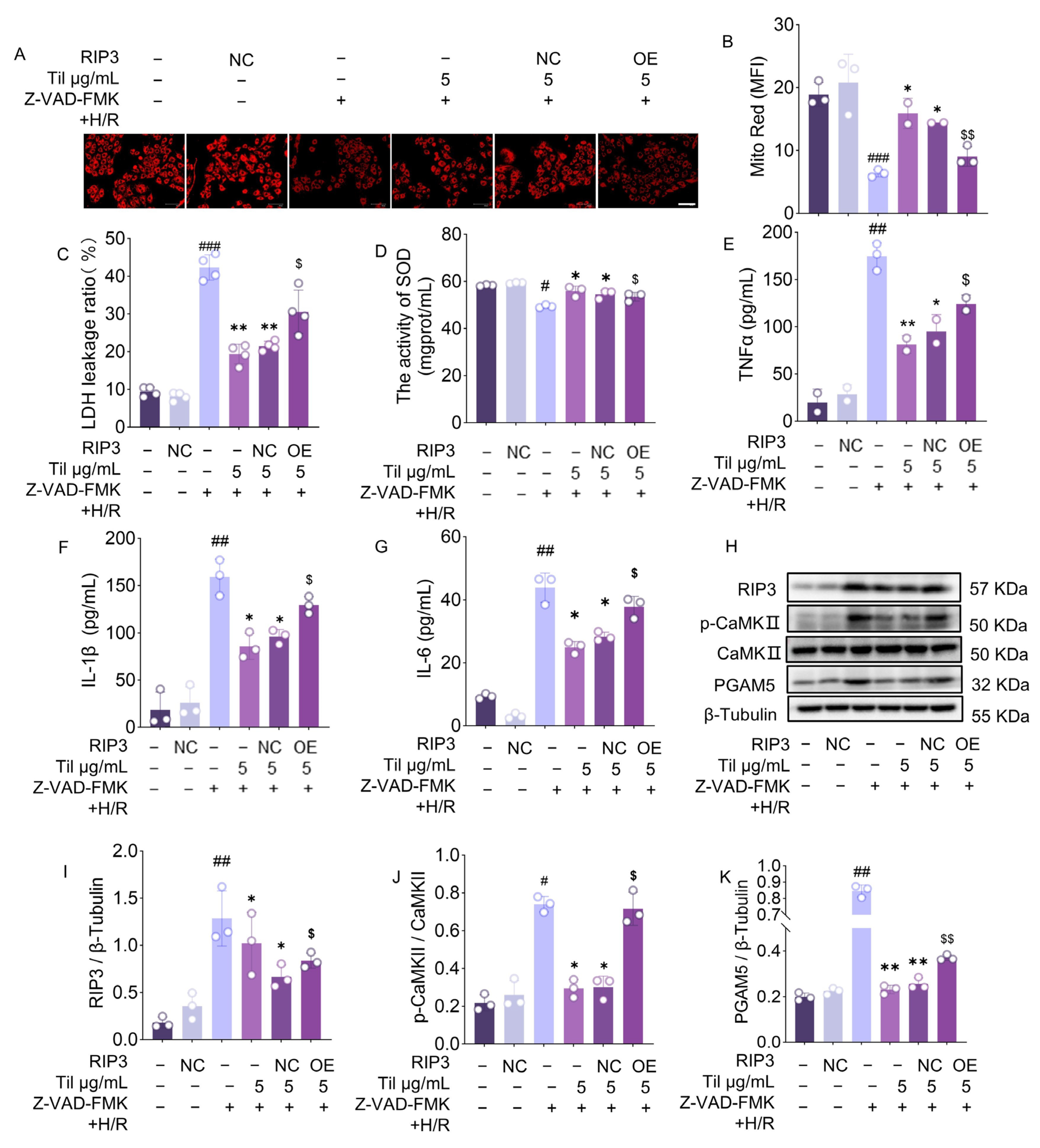
2.8. Blockade of CaMKII Abolishes the Protective Effect of Til on Cardiomyocytes Impaired by Z-VAD-FMK + H/R Injury
3. Discussion
4. Materials and Methods
4.1. Drugs and Reagents
4.2. Animals and Treatment
4.3. Cell Culture and Viability Assay
4.4. LDH and CK-MB Determination
4.5. Assessment of Myocardial Infarct Size
4.6. Histopathological Examination
4.7. Detection of Cardiomyocyte Death
4.8. Measurement of Mitochondrial Membrane Potential
4.9. Hoechst 33342/PI Staining for Necroptosis
4.10. Measurement of mPTP Opening
4.11. Determination of Intracellular Ca2+
4.12. Molecular Docking and Dynamics Simulation
4.13. Overexpression and Knockdown of RIP3
4.14. Blockade of CaMKII
4.15. Western Blot Analysis
4.16. Statistical Analysis
5. Conclusions
Author Contributions
Funding
Institutional Review Board Statement
Data Availability Statement
Acknowledgments
Conflicts of Interest
Abbreviations
| ANOVA | analysis of variance |
| CaMKII | calcium/calmodulin-dependent protein kinase II |
| CCK-8 | Cell Counting Kit-8 |
| CK-MB | creatine kinase MB isoenzyme |
| CMC-Na | carboxymethylcellulose; |
| DMEM | Dulbecco’s Modified Eagle Medium |
| H/R | oxygen–glucose deprivation/reoxygenation |
| HE | hematoxylin–eosin |
| IL-1β | interleukin-1β |
| IL-6 | interleukin-6 |
| LDH | lactate dehydrogenase |
| MD | Molecular dynamics |
| MDA | malondialdehyde |
| MFI | mean fluorescence intensity |
| MIRI | myocardial Ischemia–Reperfusion injury |
| MLKL | mixed lineage kinase domain-like protein |
| mPTP | mitochondrial permeability transition pore |
| MST | microscale thermophoresis |
| NC | Negative Control |
| Nec-1 | Necrostatin-1 |
| PI | propidium iodide |
| RIP3 | Receptor-interacting protein 3 |
| RMSD | root-mean-square deviation |
| ROS | reactive oxygen species |
| SOD | superoxide dismutase |
| Til | Tilianin |
| TNF-α | tumor necrosis factor-α |
| TTC | 2,3,5-triphenyltetrazolium chloride |
References
- Yao, L.; He, F.; Zhao, Q.; Li, D.; Fu, S.; Zhang, M.; Zhang, X.; Zhou, B.; Wang, L. Spatial Multiplexed Protein Profiling of Cardiac Ischemia-Reperfusion Injury. Circ. Res. 2023, 133, 86–103. [Google Scholar] [CrossRef] [PubMed]
- Wei, X.H.; Chen, J.; Wu, X.F.; Zhang, Q.; Xia, G.Y.; Chu, X.Y.; Xia, H.; Lin, S.; Shang, H.C. Salvianolic acid B alleviated myocardial ischemia-reperfusion injury via modulating SIRT3-mediated crosstalk between mitochondrial ROS and NLRP3. Phytomedicine 2025, 136, 156260. [Google Scholar] [CrossRef] [PubMed]
- Dabravolski, S.A.; Kalmykov, V.A.; Maksaeva, A.O.; Rozhkova, U.V.; Lapshina, K.O.; Orekhov, A.N. Necroptosis in myocardial ischaemia-reperfusion injury: Current update on mechanisms, therapeutic targets, and translational potential. Apoptosis 2025, 30, 1216–1234. [Google Scholar] [CrossRef] [PubMed]
- Ros, U.; Martinez-Osorio, V.; Valiente, P.A.; Abdelwahab, Y.; Gojkovic, M.; Shalaby, R.; Zanna, S.; Saggau, J.; Wachsmuth, L.; Nemade, H.N.; et al. MLKL activity requires a splicing-regulated, druggable intramolecular interaction. Mol. Cell 2025, 85, 1589–1605, e1512. [Google Scholar] [CrossRef]
- Jarabicova, I.; Horvath, C.; Marcinikova, A.; Adameova, A. Receptor-interacting protein kinase 3: A macromolecule with multiple cellular actions and its perspective in the diagnosis and treatment of heart disease. Int. J. Biol. Macromol. 2025, 314, 144280. [Google Scholar] [CrossRef]
- Zhu, H.; Tan, Y.; Du, W.; Li, Y.; Toan, S.; Mui, D.; Tian, F.; Zhou, H. Phosphoglycerate mutase 5 exacerbates cardiac ischemia-reperfusion injury through disrupting mitochondrial quality control. Redox Biol. 2021, 38, 101777. [Google Scholar] [CrossRef]
- Chen, S.; Guan, S.; Yan, Z.; Ouyang, F.; Li, S.; Liu, L.; Zhong, J. Role of RIPK3-CaMKII-mPTP signaling pathway-mediated necroptosis in cardiovascular diseases (Review). Int. J. Mol. Med. 2023, 52, 5301. [Google Scholar] [CrossRef]
- Song, S.; Ding, Y.; Dai, G.L.; Zhang, Y.; Xu, M.T.; Shen, J.R.; Chen, T.T.; Chen, Y.; Meng, G.L. Sirtuin 3 deficiency exacerbates diabetic cardiomyopathy via necroptosis enhancement and NLRP3 activation. Acta Pharmacol. Sin. 2021, 42, 230–241. [Google Scholar] [CrossRef]
- Hassanein, E.H.M.; Bakr, A.G.; El-Shoura, E.A.M.; Ahmed, L.K.; Ali, F.E.M. Acetovanillone augmented the cardioprotective effect of carvedilol against cadmium-induced heart injury via suppression of oxidative stress and inflammation signaling pathways. Sci. Rep. 2023, 13, 5278. [Google Scholar] [CrossRef]
- Garcia-Diaz, J.A.; Navarrete-Vazquez, G.; Garcia-Jimenez, S.; Hidalgo-Figueroa, S.; Almanza-Perez, J.C.; Alarcon-Aguilar, F.J.; Gomez-Zamudio, J.; Cruz, M.; Ibarra-Barajas, M.; Estrada-Soto, S. Antidiabetic, antihyperlipidemic and anti-inflammatory effects of tilianin in streptozotocin-nicotinamide diabetic rats. Biomed. Pharmacother. 2016, 83, 667–675. [Google Scholar] [CrossRef]
- Miernisha, A.; Bi, C.W.; Cheng, L.K.; Xing, J.G.; Liu, J.; Maiwulanjiang, M.; Aisa, H.A.; Dong, T.T.; Lin, H.; Huang, Y.; et al. Badiranji Buya Keli, a Traditional Uyghur Medicine, Induces Vasodilation in Rat Artery: Signaling Mediated by Nitric Oxide Production in Endothelial Cells. Phytother. Res. 2016, 30, 16–24. [Google Scholar] [CrossRef] [PubMed]
- Zhu, B.; Yang, P.; Mammat, N.; Ding, H.; He, J.; Qian, Y.; Fei, J.; Abdukerim, K. Aiweixin, a traditional Uyghur medicinal formula, protects against chromium toxicity in Caenorhabditis elegans. BMC Complement. Altern. Med. 2015, 15, 285. [Google Scholar] [CrossRef] [PubMed]
- Yin, S.; Han, K.; Wu, D.; Wang, Z.; Zheng, R.; Fang, L.; Wang, S.; Xing, J.; Du, G. Tilianin suppresses NLRP3 inflammasome activation in myocardial ischemia/reperfusion injury via inhibition of TLR4/NF-kappaB and NEK7/NLRP3. Front. Pharmacol. 2024, 15, 1423053. [Google Scholar] [CrossRef] [PubMed]
- Wang, M.; Li, J.; Hu, X.; Fu, M.; Li, X.; Damdinjave, D.; Xu, M.; Zheng, R.; Xing, J. Tilianin attenuates inflammasome activation in endothelial progenitor cells to mitigate myocardial ischemia-reperfusion injury. PLoS ONE 2024, 19, e0311624. [Google Scholar] [CrossRef]
- Jiang, H.; Zeng, L.; Dong, X.; Guo, S.; Xing, J.; Li, Z.; Liu, R. Tilianin Extracted From Dracocephalum moldavica L. Induces Intrinsic Apoptosis and Drives Inflammatory Microenvironment Response on Pharyngeal Squamous Carcinoma Cells via Regulating TLR4 Signaling Pathways. Front. Pharmacol. 2020, 11, 205. [Google Scholar] [CrossRef]
- Guo, X.; Cao, W.; Yao, J.; Yuan, Y.; Hong, Y.; Wang, X.; Xing, J. Cardioprotective effects of tilianin in rat myocardial ischemia-reperfusion injury. Mol. Med. Rep. 2015, 11, 2227–2233. [Google Scholar] [CrossRef]
- Liu, D.; Qin, H.; Gao, Y.; Sun, M.; Wang, M. Cardiovascular disease: Mitochondrial dynamics and mitophagy crosstalk mechanisms with novel programmed cell death and macrophage polarisation. Pharmacol. Res. 2024, 206, 107258. [Google Scholar] [CrossRef]
- Gan, I.; Jiang, J.; Lian, D.; Huang, X.; Fuhrmann, B.; Liu, W.; Haig, A.; Jevnikar, A.M.; Zhang, Z.X. Mitochondrial permeability regulates cardiac endothelial cell necroptosis and cardiac allograft rejection. Am. J. Transplant. 2019, 19, 686–698. [Google Scholar] [CrossRef]
- Niu, L.; Yang, P.; Zhu, B.; Jin, X.; Yang, C.; Zhang, X.; Liu, Y.; Zhang, R.; Liu, F. Inhibition of the RIP3/MLKL/TRPM7 necroptotic pathway ameliorates diabetes mellitus-induced erectile dysfunction by reducing cell death, fibrosis, and inflammation. Front. Pharmacol. 2024, 15, 1436013. [Google Scholar] [CrossRef]
- Zhang, H.; Zhang, X.; Ling, C.; Liu, C.; Hua, S.; Xiong, Z.; Zhao, H.; Feng, Q.; Feng, Z.; Tang, J.; et al. EGFR-TNFR1 pathway in endothelial cell facilitates acute lung injury by NF-kappaB/MAPK-mediated inflammation and RIP3-dependent necroptosis. Int. Immunopharmacol. 2023, 117, 109902. [Google Scholar] [CrossRef]
- Zhang, T.; Zhang, Y.; Cui, M.; Jin, L.; Wang, Y.; Lv, F.; Liu, Y.; Zheng, W.; Shang, H.; Zhang, J.; et al. CaMKII is a RIP3 substrate mediating ischemia- and oxidative stress-induced myocardial necroptosis. Nat. Med. 2016, 22, 175–182. [Google Scholar] [CrossRef]
- Lu, X.; Chen, D.; Wang, M.; Song, X.; Ermine, K.; Hao, S.; Jha, A.; Huang, Y.; Kang, Y.; Qiu, H.; et al. Depletion of oxysterol-binding proteins by OSW-1 triggers RIP1/RIP3-independent necroptosis and sensitization to cancer immunotherapy. Cell Death Differ. 2025, 32, 2038–2052. [Google Scholar] [CrossRef]
- Lei, Z.; Luan, F.; Zhang, X.; Peng, L.; Li, B.; Peng, X.; Liu, Y.; Liu, R.; Zeng, N. Piperazine ferulate protects against cardiac ischemia/reperfusion injury in rat via the suppression of NLRP3 inflammasome activation and pyroptosis. Eur. J. Pharmacol. 2022, 920, 174856. [Google Scholar] [CrossRef]








Disclaimer/Publisher’s Note: The statements, opinions and data contained in all publications are solely those of the individual author(s) and contributor(s) and not of MDPI and/or the editor(s). MDPI and/or the editor(s) disclaim responsibility for any injury to people or property resulting from any ideas, methods, instructions or products referred to in the content. |
© 2025 by the authors. Licensee MDPI, Basel, Switzerland. This article is an open access article distributed under the terms and conditions of the Creative Commons Attribution (CC BY) license.
Share and Cite
Zheng, R.; Yang, J.; Wang, X.; Jin, Y.; Wang, Y.; Su, W.; Chen, N.; Chu, S.; Xing, J.; Xu, M. Tilianin Attenuates Myocardial Ischemia–Reperfusion Injury by Targeting RIP3-Mediated Necroptosis. Pharmaceuticals 2026, 19, 84. https://doi.org/10.3390/ph19010084
Zheng R, Yang J, Wang X, Jin Y, Wang Y, Su W, Chen N, Chu S, Xing J, Xu M. Tilianin Attenuates Myocardial Ischemia–Reperfusion Injury by Targeting RIP3-Mediated Necroptosis. Pharmaceuticals. 2026; 19(1):84. https://doi.org/10.3390/ph19010084
Chicago/Turabian StyleZheng, Ruifang, Jie Yang, Xuemeng Wang, Yuanyuan Jin, Yue Wang, Wenling Su, Naihong Chen, Shifeng Chu, Jianguo Xing, and Ming Xu. 2026. "Tilianin Attenuates Myocardial Ischemia–Reperfusion Injury by Targeting RIP3-Mediated Necroptosis" Pharmaceuticals 19, no. 1: 84. https://doi.org/10.3390/ph19010084
APA StyleZheng, R., Yang, J., Wang, X., Jin, Y., Wang, Y., Su, W., Chen, N., Chu, S., Xing, J., & Xu, M. (2026). Tilianin Attenuates Myocardial Ischemia–Reperfusion Injury by Targeting RIP3-Mediated Necroptosis. Pharmaceuticals, 19(1), 84. https://doi.org/10.3390/ph19010084
