Investigation of the Efficacy and Mechanism of Monoacylglycerol Lipase Inhibitors in Diabetic Foot Ulcers
Abstract
1. Introduction
2. Results
2.1. MAGL11 Promotes Migration and Chemotaxis of HUVECs, HaCaT and NIH3T3 Cells Under High-Glucose Conditions
2.2. MAGL11 Promotes Proliferation of HUVECs, HaCaT and NIH3T3 Cells Under High-Glucose Conditions
2.3. Pharmacodynamic Effects of MAGL11 on STZ-Induced DFU Mice
2.4. Effects of MAGL11 on Cytokines and Growth Factors in Diabetic Wounds
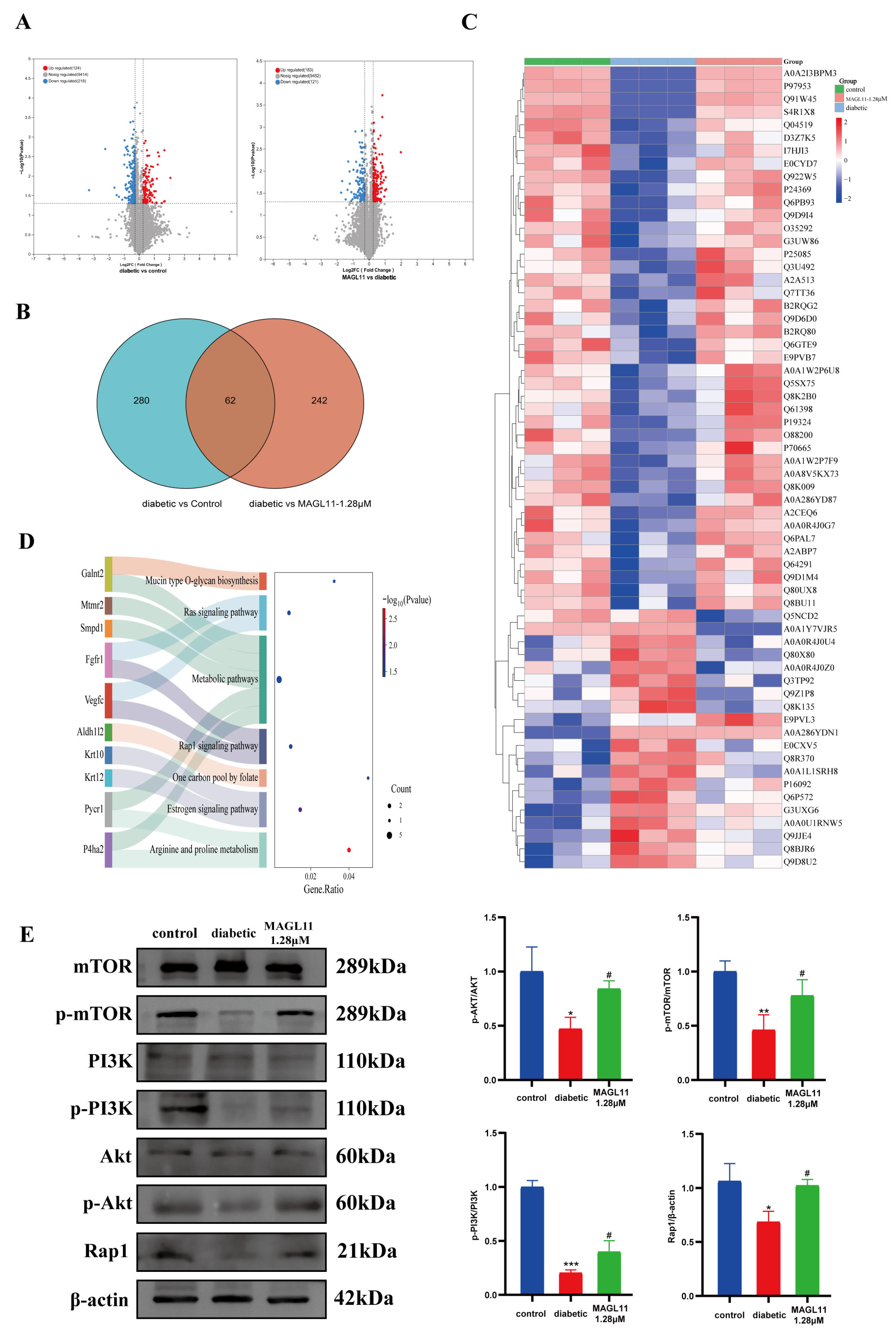
2.5. The Rap1/PI3K/Akt Signaling Pathway Is the Key Molecular Mechanism Underlying MAGL11-Mediated Diabetic Wound Therapy
3. Discussion
4. Materials and Methods
4.1. Chemicals and Reagents
4.2. Experimental Animals
4.3. Cell Culture and Treatment Procedures
4.4. Wound Healing Assay
4.5. Transwell Assay
4.6. Annexin V-FITC/PI Assay
4.7. EdU Assay
4.8. Establishment of a Diabetic Mouse Model
4.9. Establishment of Wound Model and Administration of Therapeutic Agents
4.10. Detection of Wound Healing Rate
4.11. Histopathology
4.12. Enzyme-Linked Immunosorbent Assay (ELISA) Kit
4.13. Determination Using U-PLEX Mouse Cytokine Detection Kit (MSD)
4.14. RT-qPCR
4.15. Western Blotting
4.16. Proteomics Research
4.17. Statistical Analysis
5. Conclusions
Author Contributions
Funding
Institutional Review Board Statement
Informed Consent Statement
Data Availability Statement
Conflicts of Interest
References
- Zhang, Y.; Huang, B.; Wang, T.; Dong, H.; Huang, X.; Li, X. A systematic review and meta-analysis of treatment modalities and their impact on the healing progression of diabetic foot ulcers. Int. J. Burn. Trauma 2025, 15, 41–52. [Google Scholar] [CrossRef]
- Rehman, Z.U.; Khan, J.; Noordin, S. Diabetic Foot Ulcers: Contemporary Assessment And Management. J. Pak. Med. Assoc. 2023, 73, 1480–1487. [Google Scholar] [CrossRef] [PubMed]
- Armstrong, D.G.; Swerdlow, M.A.; Armstrong, A.A.; Conte, M.S.; Padula, W.V.; Bus, S.A. Five year mortality and direct costs of care for people with diabetic foot complications are comparable to cancer. J. Foot Ankle Res. 2020, 13, 16. [Google Scholar] [CrossRef]
- Lin, C.; Tian, J.; Zhang, Z.; Zheng, C.; Liu, J. Risk factors associated with the recurrence of diabetic foot ulcers: A meta-analysis. PLoS ONE 2025, 20, e0318216. [Google Scholar] [CrossRef]
- Saluja, S.; Anderson, S.G.; Hambleton, I.; Shoo, H.; Livingston, M.; Jude, E.B.; Lunt, M.; Dunn, G.; Heald, A.H. Foot ulceration and its association with mortality in diabetes mellitus: A meta-analysis. Diabetes Med. 2020, 37, 211–218. [Google Scholar] [CrossRef] [PubMed]
- Van, G.H.; Amouyal, C.; Bourron, O.; Aubert, C.; Carlier, A.; Mosbah, H.; Fourniols, E.; Cluzel, P.; Couture, T.; Hartemann, A. Diabetic foot ulcer management in a multidisciplinary foot centre: One-year healing, amputation and mortality rate. J. Wound Care 2021, 30, S34–S41. [Google Scholar] [CrossRef] [PubMed]
- Riedel, U.; Schüßler, E.; Härtel, D.; Keiler, A.; Nestoris, S.; Stege, H. Wundbehandlung bei Diabetes und diabetischem Fußulkus [Wound treatment in diabetes patients and diabetic foot ulcers]. Hautarzt 2020, 71, 835–842. [Google Scholar] [CrossRef]
- Ramachandran, V.; Mohanasundaram, T.; Karunakaran, D.; Gunasekaran, M.; Tiwari, R. Physiological and Pathophysiological Aspects of Diabetic Foot Ulcer and its Treatment Strategies. Curr. Diabetes Rev. 2023, 19, e031122210617. [Google Scholar] [CrossRef]
- Xiao, X.; Zhao, F.; DuBois, D.B.; Liu, Q.; Zhang, Y.L.; Yao, Q.; Zhang, G.-J.; Chen, S. Nanozymes for the Therapeutic Treatment of Diabetic Foot Ulcers. ACS Biomater. Sci. Eng. 2024, 10, 4195–4226. [Google Scholar] [CrossRef]
- Jia, S.; Wu, S.; Yi, M.; Jiang, Z.; Cai, X.; Chen, S.; Li, Y. New Strategies for the Treatment of Diabetic Foot Ulcers Using Nanoenzymes: Frontline Advances in Anti-Infection, Immune Regulation, and Microenvironment Improvement. Int. J. Nanomed. 2025, 20, 8783–8810. [Google Scholar] [CrossRef]
- Mohsin, F.; Javaid, S.; Tariq, M.; Mustafa, M. Molecular immunological mechanisms of impaired wound healing in diabetic foot ulcers (DFU), current therapeutic strategies and future directions. Int. Immunopharmacol. 2024, 139, 112713. [Google Scholar] [CrossRef]
- Lipsky, B.A.; Senneville, É.; Abbas, Z.G.; Aragón-Sánchez, J.; Diggle, M.; Embil, J.M.; Kono, S.; Lavery, L.A.; Malone, M.; van Asten, S.A.; et al. Guidelines on the diagnosis and treatment of foot infection in persons with diabetes (IWGDF 2019 update). Diabetes Metab. Res. Rev. 2020, 36, e3280. [Google Scholar] [CrossRef]
- Chuter, V.H.; Searle, A.; Barwick, A.; Golledge, J.; Leigh, L.; Oldmeadow, C.; Peterson, B.; Tehan, P.; Twigg, S.M. Estimating the diagnostic accuracy of the ankle-brachial pressure index for detecting peripheral arterial disease in people with diabetes: A systematic review and meta-analysis. Diabet. Med. 2021, 38, e14379. [Google Scholar] [CrossRef]
- Liu, Y.; Liu, Y.; Deng, J.; Li, W.; Nie, X. Fibroblast Growth Factor in Diabetic Foot Ulcer: Progress and Therapeutic Prospects. Front. Endocrinol. 2021, 12, 744868. [Google Scholar] [CrossRef]
- Bononi, G.; Poli, G.; Rizzolio, F.; Tuccinardi, T.; Macchia, M.; Minutolo, F.; Granchi, C. An updated patent review of monoacylglycerol lipase (MAGL) inhibitors (2018–present). Expert Opin. Ther. Pat. 2021, 31, 153–168. [Google Scholar] [CrossRef] [PubMed]
- Gil-Ordóñez, A.; Martín-Fontecha, M.; Ortega-Gutiérrez, S.; López-Rodríguez, M.L. Monoacylglycerol lipase (MAGL) as a promising therapeutic target. Biochem. Pharmacol. 2018, 157, 18–32. [Google Scholar] [CrossRef]
- Zhao, H.; Liu, Y.; Cai, N.; Liao, X.; Tang, L.; Wang, Y. Endocannabinoid Hydrolase Inhibitors: Potential Novel Anxiolytic Drugs. Drug Des. Dev. Ther. 2024, 18, 2143–2167. [Google Scholar] [CrossRef] [PubMed]
- Xu, J.; Zheng, G.; Hu, J.; Ge, W.; Bradley, J.L.; Ornato, J.P.; Tang, W. The monoacylglycerol lipase inhibitor, JZL184, has comparable effects to therapeutic hypothermia, attenuating global cerebral injury in a rat model of cardiac arrest. Biomed. Pharmacother. 2022, 156, 113847. [Google Scholar] [CrossRef]
- Tóth, K.F.; Ádám, D.; Bíró, T.; Oláh, A. Cannabinoid Signaling in the Skin: Therapeutic Potential of the “C(ut)annabinoid” System. Molecules 2019, 24, 918. [Google Scholar] [CrossRef] [PubMed]
- Healy, C.R.; Gethin, G.; Pandit, A.; Finn, D.P. Chronic wound-related pain, wound healing and the therapeutic potential of cannabinoids and endocannabinoid system modulation. Biomed. Pharmacother. 2023, 168, 115714. [Google Scholar] [CrossRef]
- Mansouri, K.; Norooznezhad, A.H. Cannabinoids: A possible treatment for chronic cutaneous wounds. J. Dermatol. Treat. 2021, 32, 128–129. [Google Scholar] [CrossRef]
- Kong, H.E.; Pollack, B.P.; Blalock, T.W. Cannabinoids in dermatologic surgery. J. Am. Acad. Dermatol. 2021, 85, 1565–1570. [Google Scholar] [CrossRef] [PubMed]
- Jeffcoate, W.; Boyko, E.J.; Game, F.; Cowled, P.; Senneville, E.; Fitridge, R. Causes, prevention, and management of diabetes-related foot ulcers. Lancet Diabetes Endocrinol. 2024, 12, 472–482. [Google Scholar] [CrossRef] [PubMed]
- Eming, S.A.; Martin, P.; Tomic-Canic, M. Wound repair and regeneration: Mechanisms, signaling, and translation. Sci. Transl. Med. 2014, 6, 265sr6. [Google Scholar] [CrossRef]
- Rodrigues, M.; Kosaric, N.; Bonham, C.A.; Gurtner, G.C. Wound Healing: A Cellular Perspective. Physiol. Rev. 2019, 99, 665–706. [Google Scholar] [CrossRef] [PubMed]
- Zhu, Z.; Zhou, S.; Li, S.; Gong, S.; Zhang, Q. Neutrophil extracellular traps in wound healing. Trends Pharmacol. Sci. 2024, 45, 1033–1045. [Google Scholar] [CrossRef]
- Krzyszczyk, P.; Schloss, R.; Palmer, A.; Berthiaume, F. The Role of Macrophages in Acute and Chronic Wound Healing and Interventions to Promote Pro-wound Healing Phenotypes. Front. Physiol. 2018, 9, 419. [Google Scholar] [CrossRef]
- Tan, M.G.; Tolkachjov, S.N. Treatment of Pyoderma Gangrenosum. Dermatol. Clin. 2024, 42, 183–192. [Google Scholar] [CrossRef]
- Raziyeva, K.; Kim, Y.; Zharkinbekov, Z.; Kassymbek, K.; Jimi, S.; Saparov, A. Immunology of Acute and Chronic Wound Healing. Biomolecules 2021, 11, 700. [Google Scholar] [CrossRef]
- Orecchioni, M.; Ghosheh, Y.; Pramod, A.B.; Ley, K. Macrophage Polarization: Different Gene Signatures in M1(LPS+) vs. Classically and M2(LPS−) vs. Alternatively Activated Macrophages. Front. Immunol. 2019, 10, 1084. [Google Scholar] [CrossRef]
- Fan, M.-H.; Zhang, X.-Z.; Jiang, Y.-L.; Pi, J.-K.; Zhang, J.-Y.; Zhang, Y.-Q.; Xing, F.; Xie, H.-Q. Exosomes from hypoxic urine-derived stem cells facilitate healing of diabetic wound by targeting SERPINE1 through miR-486-5p. Biomaterials 2025, 314, 122893. [Google Scholar] [CrossRef]
- Wilson, S.E. Corneal wound healing. Exp. Eye Res. 2020, 197, 108089. [Google Scholar] [CrossRef] [PubMed]
- Talbott, H.E.; Mascharak, S.; Griffin, M.; Wan, D.C.; Longaker, M.T. Wound healing, fibroblast heterogeneity, and fibrosis. Cell Stem Cell 2022, 29, 1161–1180. [Google Scholar] [CrossRef]
- Hu, Y.; Tao, R.; Chen, L.; Xiong, Y.; Xue, H.; Hu, L.; Yan, C.; Xie, X.; Lin, Z.; Panayi, A.C.; et al. Exosomes derived from pioglitazone-pretreated MSCs accelerate diabetic wound healing through enhancing angiogenesis. J. Nanobiotechnol. 2021, 19, 150. [Google Scholar] [CrossRef]
- Blanchard, G.; Pich, C.; Hohl, D. HaCaT cells as a model system to study primary cilia in keratinocytes. Exp. Dermatol. 2022, 31, 1276–1280. [Google Scholar] [CrossRef] [PubMed]
- Peña, O.A.; Martin, P. Cellular and molecular mechanisms of skin wound healing. Nat. Rev. Mol. Cell Biol. 2024, 25, 599–616. [Google Scholar] [CrossRef] [PubMed]
- Pang, T.; Shao, Y.; Zhou, L.; Wang, Z.; Xi, P.; Zhang, Y.; Xie, L.; Deng, Z. rhaFGF promotes acute diabetic wound healing by suppressing chronicity of inflammation. Sci. Rep. 2025, 15, 19085. [Google Scholar] [CrossRef]
- Rothenberg, K.E.; Chen, Y.; McDonald, J.A.; Fernandez-Gonzalez, R. Rap1 coordinates cell-cell adhesion and cytoskeletal reorganization to drive collective cell migration in vivo. Curr. Biol. 2023, 33, 2587–2601.e5. [Google Scholar] [CrossRef]
- Liu, M.; Ye, G.; Li, R.; Gao, T.; Zhuang, C.; Huang, S.; Wang, S.; Hu, J.; Xiang, A.P.; Jiang, M.H. Fibroblast-Derived Extracellular Vesicles Ameliorate the Skin Injury Microenvironment to Promote Wound Healing. Cell Biol. Int. 2025, 49, 1425–1440. [Google Scholar] [CrossRef]
- Howlett, A.C.; Abood, M.E. CB1 and CB2 Receptor Pharmacology. Adv. Pharmacol. 2017, 80, 169–206. [Google Scholar] [CrossRef]
- Grada, A.; Otero-Vinas, M.; Prieto-Castrillo, F.; Obagi, Z.; Falanga, V. Research Techniques Made Simple: Analysis of Collective Cell Migration Using the Wound Healing Assay. J. Investig. Dermatol. 2017, 137, e11–e16. [Google Scholar] [CrossRef]
- Hu, Y.; Rao, S.S.; Wang, Z.X.; Cao, J.; Tan, Y.-J.; Luo, J.; Li, H.-M.; Zhang, W.-S.; Chen, C.-Y.; Xie, H. Exosomes from human umbilical cord blood accelerate cutaneous wound healing through miR-21-3p-mediated promotion of angiogenesis and fibroblast function. Theranostics 2018, 8, 169–184. [Google Scholar] [CrossRef]
- Zhu, S.; Li, X.; Dang, B.; Wu, F.; Wang, C.; Lin, C. Lycium Barbarum polysaccharide protects HaCaT cells from PM2.5-induced apoptosis via inhibiting oxidative stress, ER stress and autophagy. Redox Rep. 2022, 27, 32–44. [Google Scholar] [CrossRef] [PubMed]
- Ghasemi, A.; Jeddi, S. Streptozotocin as a tool for induction of rat models of diabetes: A practical guide. EXCLI J. 2023, 22, 274–294. [Google Scholar] [CrossRef]
- Couturier, A.; Calissi, C.; Cracowski, J.L.; Sigaudo-Roussel, D.; Khouri, C.; Roustit, M. Mouse models of diabetes-related ulcers: A systematic review and network meta-analysis. EBioMedicine 2023, 98, 104856. [Google Scholar] [CrossRef] [PubMed]
- Cecerska-Heryć, E.; Goszka, M.; Serwin, N.; Roszak, M.; Grygorcewicz, B.; Heryć, R.; Dołęgowska, B. Applications of the regenerative capacity of platelets in modern medicine. Cytokine Growth Factor Rev. 2022, 64, 84–94. [Google Scholar] [CrossRef] [PubMed]
- Wang, Z.C.; Zhao, W.Y.; Cao, Y.; Liu, Y.-Q.; Sun, Q.; Shi, P.; Cai, J.-Q.; Shen, X.Z.; Tan, W.-Q. The Roles of Inflammation in Keloid and Hypertrophic Scars. Front. Immunol. 2020, 11, 603187. [Google Scholar] [CrossRef]
- Li, Y.; Ju, S.; Li, X.; Li, W.; Zhou, S.; Wang, G.; Cai, Y.; Dong, Z. Characterization of the microenvironment of diabetic foot ulcers and potential drug identification based on scRNA-seq. Front. Endocrinol. 2023, 13, 997880. [Google Scholar] [CrossRef]
- Wang, C.S.; Luo, S.D.; Jia, S.; Wu, W.; Chang, S.-F.; Feng, S.-W.; Yang, C.-H.; Lin, J.-H.; Wee, Y. Balance of Macrophage Activation by a Complex Coacervate-Based Adhesive Drug Carrier Facilitates Diabetic Wound Healing. Antioxidants 2022, 11, 2351. [Google Scholar] [CrossRef]
- Sun, C.; Liang, H.; Zhao, Y.; Li, S.; Li, X.; Yuan, X.; Cheng, G.; Zhang, Y.; Liu, M.; Guan, Y.; et al. Jingfang Granules improve glucose metabolism disturbance and inflammation in mice with urticaria by up-regulating LKB1/AMPK/SIRT1 axis. J. Ethnopharmacol. 2023, 302, 115913. [Google Scholar] [CrossRef]
- Liu, Y.; Zhang, X.; Yang, L.; Zhou, S.; Li, Y.; Shen, Y.; Lu, S.; Zhou, J.; Liu, Y. Proteomics and transcriptomics explore the effect of mixture of herbal extract on diabetic wound healing process. Phytomedicine 2023, 116, 154892. [Google Scholar] [CrossRef] [PubMed]







| Group | 3 Day | 7 Day | 10 Day | 13 Day |
|---|---|---|---|---|
| diabetic | 18.81 ± 4.52 | 56.36 ± 5.17 | 82.39 ± 5.34 | 92.52 ± 3.78 |
| MAGL11 0.32 μM | 50.36 ± 3.58 ## | 74.83 ± 2.26 ## | 95.01 ± 5.12 ## | 99.55 ± 1.02 ## |
| MAGL11 0.64 μM | 51.47 ± 4.09 ## | 76.20 ± 4.85 ## | 95.70 ± 3.76 ## | 99.84 ± 0.35 ## |
| MAGL11 1.28 μM | 48.31 ± 5.72 ## | 75.18 ± 5.63 ## | 95.20 ± 3.87 ## | 99.73 ± 0.64 ## |
| Intergroup F-value | 109.422 | 29.165 | 15.485 | 27.296 |
| Intergroup p-value | <0.001 | <0.001 | <0.001 | <0.001 |
| Gene | Source | Forward (5′-3′) | Reverse (5′-3′) |
|---|---|---|---|
| CollagenIIIα | Mouse | ACGTAAGCACTGGTGGACAG | AGCTGCACATCAACGACATC |
| fibronectin | Mouse | GCTCAGCAAATCGTGCAGC | CTAGGTAGGTCCGTTCCCACT |
| IL-8 | Mouse | CAAGGCTGGTCCATGCTCC | TGCTATCACTTCCTTTCTGTTGC |
| IL-10 | Mouse | GCTCTTACTGACTGGCATGAG | CGCAGCTCTAGGAGCATGTG |
| TGF-β | Mouse | CTCCCGTGGCTTCTAGTGC | GCCTTAGTTTGGACAGGATCTG |
| VEGFA | Mouse | CTGCCGTCCGATTGAGACC | CCCCTCCTTGTACCACTGTC |
| MPO | Mouse | AGTTGTGCTGAGCTGTATGGA | CGGCTGCTTGAAGTAAAACAGG |
| FGF1 | Mouse | CCCTGACCGAGAGGTTCAAC | GTCCCTTGTCCCATCCACG |
Disclaimer/Publisher’s Note: The statements, opinions and data contained in all publications are solely those of the individual author(s) and contributor(s) and not of MDPI and/or the editor(s). MDPI and/or the editor(s) disclaim responsibility for any injury to people or property resulting from any ideas, methods, instructions or products referred to in the content. |
© 2026 by the authors. Licensee MDPI, Basel, Switzerland. This article is an open access article distributed under the terms and conditions of the Creative Commons Attribution (CC BY) license.
Share and Cite
Liang, Z.; Wang, Y.; Li, M.; Li, H.; Han, Y.; Zhao, Y.; Yang, J.; Tan, Y.; Dai, G.; Guo, N.; et al. Investigation of the Efficacy and Mechanism of Monoacylglycerol Lipase Inhibitors in Diabetic Foot Ulcers. Pharmaceuticals 2026, 19, 171. https://doi.org/10.3390/ph19010171
Liang Z, Wang Y, Li M, Li H, Han Y, Zhao Y, Yang J, Tan Y, Dai G, Guo N, et al. Investigation of the Efficacy and Mechanism of Monoacylglycerol Lipase Inhibitors in Diabetic Foot Ulcers. Pharmaceuticals. 2026; 19(1):171. https://doi.org/10.3390/ph19010171
Chicago/Turabian StyleLiang, Zixia, Ying Wang, Meijia Li, Honghua Li, Yanzhong Han, Yun Zhao, Jian Yang, Yujun Tan, Guoxin Dai, Na Guo, and et al. 2026. "Investigation of the Efficacy and Mechanism of Monoacylglycerol Lipase Inhibitors in Diabetic Foot Ulcers" Pharmaceuticals 19, no. 1: 171. https://doi.org/10.3390/ph19010171
APA StyleLiang, Z., Wang, Y., Li, M., Li, H., Han, Y., Zhao, Y., Yang, J., Tan, Y., Dai, G., Guo, N., Yao, J., Lu, X., & Zhang, G. (2026). Investigation of the Efficacy and Mechanism of Monoacylglycerol Lipase Inhibitors in Diabetic Foot Ulcers. Pharmaceuticals, 19(1), 171. https://doi.org/10.3390/ph19010171

