Herba Patriniae Component Linarin Induces Cell Cycle Arrest and Senescence in Non-Small-Cell Lung Cancer Associated with Cyclin A2 Downregulation
Abstract
1. Introduction
2. Results
2.1. Screening of Active Components and Potential Targets of HP
2.2. Identification of NSCLC-Related Targets
2.3. Construction and Analysis of Protein–Protein Interaction (PPI) Network
2.4. GO and KEGG Pathway Enrichment Analysis of Common Targets
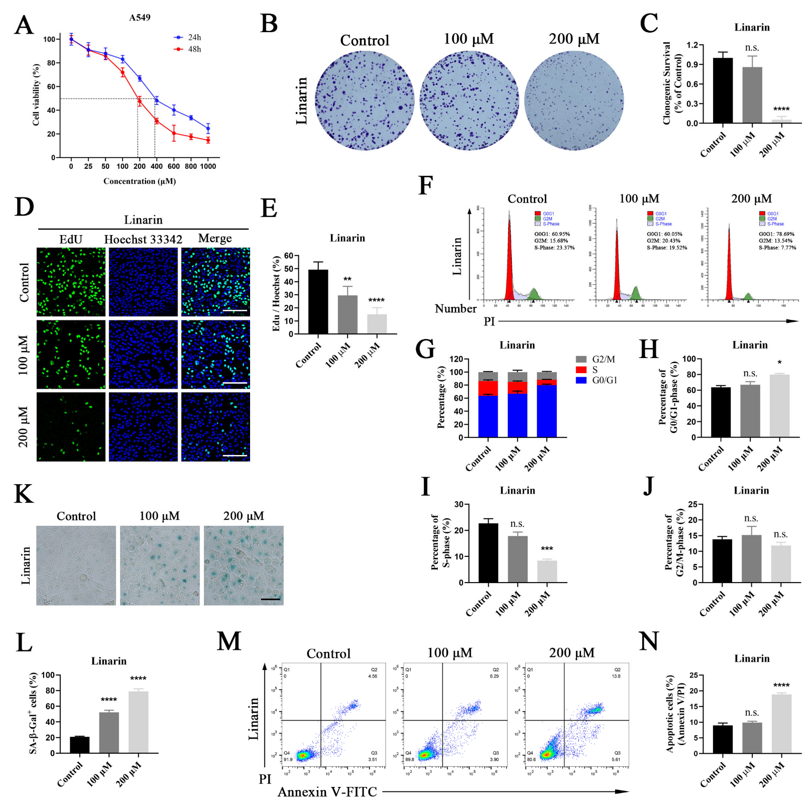
2.5. Anti-Cancer Activities of Linarin in A549 Cells
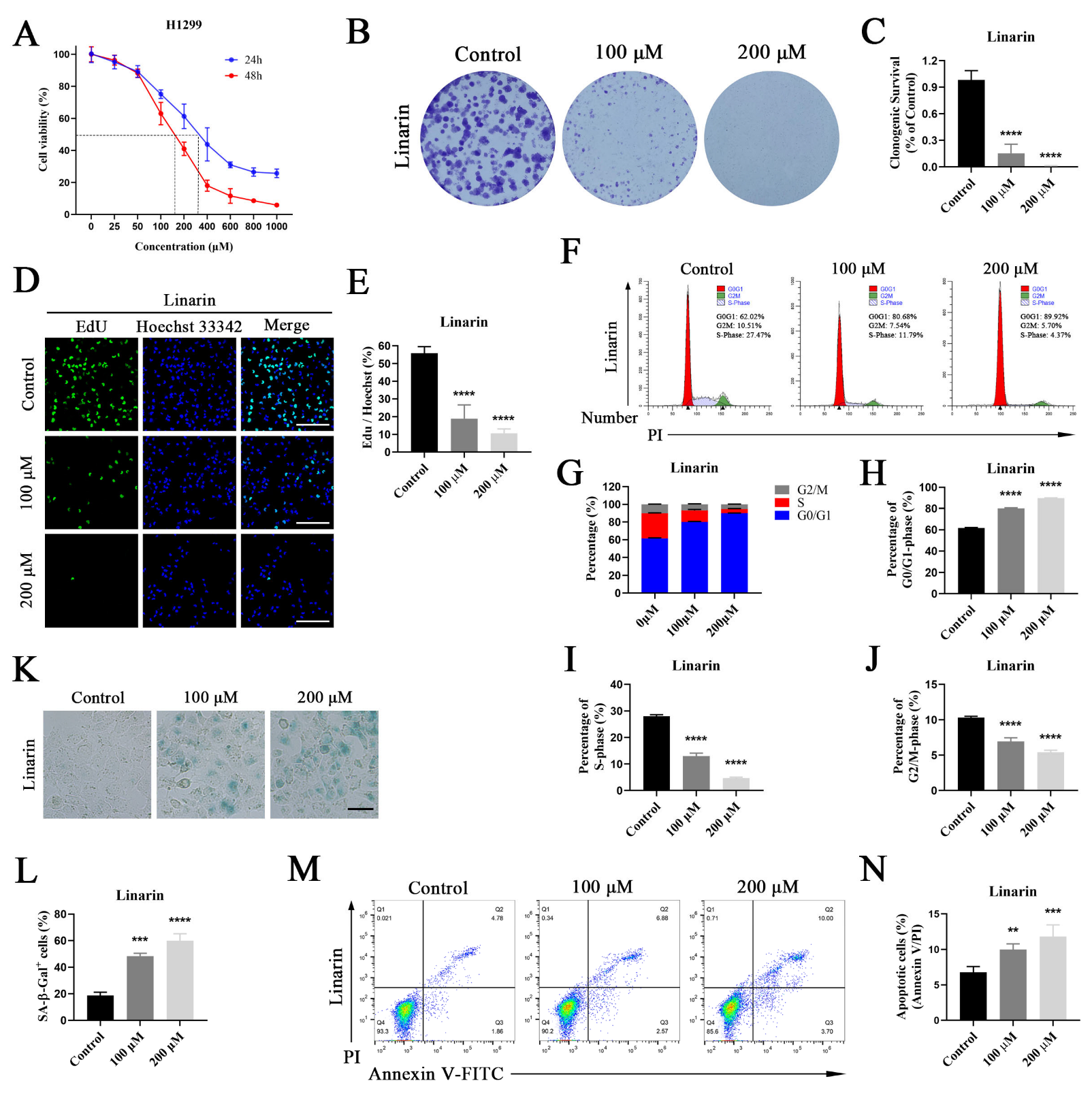
2.6. Anti-Cancer Activities of Linarin in p53-Null H1299 Cells
2.7. Clinical Significance of Hub Genes in NSCLC
2.8. Verification of Component-Target Interactions
2.9. Linarin Inhibits Cell Cycle-Related Protein Expression
3. Discussion
4. Materials and Methods
4.1. Prediction of Potential Targets of HP
4.2. Screening of DEGs Between NSCLC and Non-Tumor Samples
4.3. Construction of PPI Network
4.4. GO and KEGG Pathway Enrichment Analyses
4.5. Cell Culture and Treatment
4.6. Cell Viability Assay
4.7. Colony Formation Assay
4.8. EdU Assay
4.9. Cell Cycle Assay
4.10. Cell Apoptosis Assay
4.11. SA-β-Gal Staining
4.12. Molecular Docking Analysis
4.13. Western Blotting Analysis
4.14. Statistical Analysis
5. Conclusions
Author Contributions
Funding
Institutional Review Board Statement
Informed Consent Statement
Data Availability Statement
Conflicts of Interest
Abbreviations
| NSCLC | Non-small-cell lung cancer |
| SCLC | Small-cell lung cancer |
| LUAD | Lung adenocarcinoma |
| LUSC | Lung squamous cell carcinoma |
| TCM | Traditional Chinese medicine |
| HP | Herba Patriniae |
| CRC | Colorectal cancer |
| GEO | Gene Expression Omnibus |
| TCMSP | Traditional Chinese Medicine Systems Pharmacology Database |
| OB | Oral bioavailability |
| DL | Drug-likeness |
| DEGs | Differential expressed genes |
| PPI | Protein–protein interaction |
| GO | Gene Ontology |
| KEGG | Kyoto Encyclopedia of Genes and Genomes |
| BP | Biological processes |
| CC | Cellular components |
| MF | Molecular function |
| SA-β-gal | Senescence-associated β-galactosidase |
| SASP | senescence-associated secretory phenotype |
| NK cells | natural killer cells |
Appendix A
| Mol ID | Molecule Name | OB (%) | DL | CAS Number | Pubchem CID |
|---|---|---|---|---|---|
| MOL001676 | Vilmorrianine C | 33.96 | 0.22 | 73870-35-6 | 20055981 |
| MOL001677 | Asperglaucide | 58.02 | 0.52 | 56121-42-7 | 10026486 |
| MOL001678 | Bolusanthol B | 39.94 | 0.41 | N/A | 10594416 |
| MOL001790 | Linarin | 39.84 | 0.71 | 480-36-4 | 5317025 |
| MOL001689 | Acacetin | 34.97 | 0.24 | 480-44-4 | 5280442 |
| MOL002322 | Isovitexin | 31.29 | 0.72 | 38953-85-4 | 162350 |
| MOL001697 | Sinoacutine | 63.39 | 0.53 | 4090-18-0 | 821366 |
| MOL000358 | Beta-sitosterol | 36.91 | 0.75 | 83-46-5 | 222284 |
| MOL000359 | Sitosterol | 36.91 | 0.75 | N/A | 12303645 |
| MOL000422 | Kaempferol | 41.88 | 0.24 | 520-18-3 | 5280863 |
| MOL000449 | Stigmasterol | 43.83 | 0.76 | 83-48-7 | 5280794 |
| MOL000006 | Luteolin | 36.16 | 0.25 | 491-70-3 | 5280445 |
| MOL000098 | Quercetin | 46.43 | 0.28 | 117-39-5 | 5280343 |
| Hub Genes | Degree | Eigenvector | Betweenness | Closeness |
|---|---|---|---|---|
| CDK1 | 30 | 0.33105 | 100.2002 | 0.029294 |
| CCNA2 | 30 | 0.334411 | 175.4002 | 0.029341 |
| CCNB1 | 28 | 0.326259 | 164.9002 | 0.029329 |
| CHEK1 | 12 | 0.122021 | 283.8788 | 0.029412 |
| CDK4 | 12 | 0.098278 | 353.3 | 0.029459 |
| CHEK2 | 8 | 0.058702 | 101.8667 | 0.029364 |
References
- Bray, F.; Laversanne, M.; Sung, H.; Ferlay, J.; Siegel, R.L.; Soerjomataram, I.; Jemal, A. Global cancer statistics 2022: GLOBOCAN estimates of incidence and mortality worldwide for 36 cancers in 185 countries. CA Cancer J. Clin. 2024, 74, 229–263. [Google Scholar] [CrossRef] [PubMed]
- Saller, J.J.; Boyle, T.A. Molecular Pathology of Lung Cancer. Cold Spring Harb. Perspect. Med. 2022, 12, a037812. [Google Scholar] [CrossRef]
- Alexander, M.; Kim, S.Y.; Cheng, H. Update 2020: Management of Non-Small Cell Lung Cancer. Lung 2020, 198, 897–907. [Google Scholar] [CrossRef] [PubMed]
- Mishra, S.; Kell, P.; Scherrer, D.; Dietzen, D.J.; Vite, C.H.; Berry-Kravis, E.; Davidson, C.; Cologna, S.M.; Porter, F.D.; Ory, D.S.; et al. Accumulation of alkyl-lysophosphatidylcholines in Niemann-Pick disease type C1. J. Lipid Res. 2024, 65, 100600. [Google Scholar] [CrossRef] [PubMed]
- Xi, Z.; Dai, R.; Ze, Y.; Jiang, X.; Liu, M.; Xu, H. Traditional Chinese medicine in lung cancer treatment. Mol. Cancer 2025, 24, 57. [Google Scholar] [CrossRef]
- Gong, L.; Zou, W.; Zheng, K.; Shi, B.; Liu, M. The Herba Patriniae (Caprifoliaceae): A review on traditional uses, phytochemistry, pharmacology and quality control. J. Ethnopharmacol. 2021, 265, 113264. [Google Scholar] [CrossRef]
- Chen, L.; Liu, L.; Ye, L.; Shen, A.; Chen, Y.; Sferra, T.J.; Peng, J. Patrinia scabiosaefolia inhibits colorectal cancer growth through suppression of tumor angiogenesis. Oncol. Rep. 2013, 30, 1439–1443. [Google Scholar] [CrossRef][Green Version]
- Huang, S.Z.; Liu, W.Y.; Huang, Y.; Shen, A.L.; Liu, L.Y.; Peng, J. Patrinia scabiosaefolia Inhibits Growth of 5-FU-Resistant Colorectal Carcinoma Cells via Induction of Apoptosis and Suppression of AKT Pathway. Chin. J. Integr. Med. 2019, 25, 116–121. [Google Scholar] [CrossRef]
- Hui, H.; Mao, H.; Wei, J.; Xue, X.; Cheng, M. Optimization of microwave-assisted extraction for Herba Patriniae polysaccharide and its impact on physicochemical properties, antioxidant and hypoglycemic capacities: Primary structure-activity relationship. Int. J. Biol. Macromol. 2025, 319, 145396. [Google Scholar] [CrossRef]
- Zhang, M.; Sun, G.; Shen, A.; Liu, L.; Ding, J.; Peng, J. Patrinia scabiosaefolia inhibits the proliferation of colorectal cancer in vitro and in vivo via G1/S cell cycle arrest. Oncol. Rep. 2015, 33, 856–860. [Google Scholar] [CrossRef]
- Yang, H.; Cheung, M.K.; Yue, G.G.; Leung, P.C.; Wong, C.K.; Lau, C.B. Integrated Network Pharmacology Analysis and In Vitro Validation Revealed the Potential Active Components and Underlying Mechanistic Pathways of Herba Patriniae in Colorectal Cancer. Molecules 2021, 26, 6032. [Google Scholar] [CrossRef]
- Li, J.; Shang, L.; Zhou, F.; Wang, S.; Liu, N.; Zhou, M.; Lin, Q.; Zhang, M.; Cai, Y.; Chen, G.; et al. Herba Patriniae and its component Isovitexin show anti-colorectal cancer effects by inducing apoptosis and cell-cycle arrest via p53 activation. Biomed. Pharmacother. 2023, 168, 115690. [Google Scholar] [CrossRef]
- Zhang, T.; Li, Q.; Li, K.; Li, Y.; Li, J.; Wang, G.; Zhou, S. Antitumor effects of saponin extract from Patrinia villosa (Thunb.) Juss on mice bearing U14 cervical cancer. Phytother. Res. 2008, 22, 640–645. [Google Scholar] [CrossRef]
- Lin, Z.; Huang, T.; Han, B.; Tao, Z.; Chen, X. Network Pharmacology and Experimental Validation-based Investigation of the Underlying Mechanism of Yi-Yi-Fu-Zi-Bai-Jiang-San of Nasopharyngeal Carcinoma. J. Cancer 2025, 16, 2212–2232. [Google Scholar] [CrossRef]
- Ren, L.; Liu, Y.X.; Lv, D.; Yan, M.C.; Nie, H.; Liu, Y.; Cheng, M.S. Facile synthesis of the naturally cytotoxic triterpenoid saponin Patrinia-glycoside B-II and its conformer. Molecules 2013, 18, 15193–15206. [Google Scholar] [CrossRef]
- Mollah, F.; Khatun, M.M.; Chowdhury, R.; Bhuia, M.S.; Sultan, J.A.; Situ, S.G.; Hasan, M.S.A.; Kamli, H.; Islam, M.T. Therapeutic Promises of Bioactive Linarin, a Glycosylated Flavonoid: A Comprehensive Review With Mechanistic Insight. J. Trop. Med. 2025, 2025, 9989759. [Google Scholar] [CrossRef]
- Seo, D.W.; Cho, Y.R.; Kim, W.; Eom, S.H. Phytochemical linarin enriched in the flower of Chrysanthemum indicum inhibits proliferation of A549 human alveolar basal epithelial cells through suppression of the Akt-dependent signaling pathway. J. Med. Food 2013, 16, 1086–1094. [Google Scholar] [CrossRef]
- Jung, C.H.; Han, A.R.; Chung, H.J.; Ha, I.H.; Um, H.D. Linarin inhibits radiation-induced cancer invasion by downregulating MMP-9 expression via the suppression of NF-κB activation in human non-small-cell lung cancer A549. Nat. Prod. Res. 2019, 33, 3582–3586. [Google Scholar] [CrossRef]
- Matthews, H.K.; Bertoli, C.; de Bruin, R.A.M. Cell cycle control in cancer. Nat. Rev. Mol. Cell Biol. 2022, 23, 74–88. [Google Scholar] [CrossRef]
- Engeland, K. Cell cycle regulation: p53-p21-RB signaling. Cell Death Differ. 2022, 29, 946–960. [Google Scholar] [CrossRef]
- Mijit, M.; Caracciolo, V.; Melillo, A.; Amicarelli, F.; Giordano, A. Role of p53 in the Regulation of Cellular Senescence. Biomolecules 2020, 10, 420. [Google Scholar] [CrossRef]
- Wang, C.; Liu, X.; Guo, S. Network pharmacology-based strategy to investigate the effect and mechanism of α-solanine against glioma. BMC Complement. Med. Ther. 2023, 23, 371. [Google Scholar] [CrossRef] [PubMed]
- Wang, D.; Zhang, Y.; Wang, X.; Zhang, L.; Xu, S. Construction and validation of an aging-related gene signature predicting the prognosis of pancreatic cancer. Front. Genet. 2023, 14, 1022265. [Google Scholar] [CrossRef] [PubMed]
- Lawrence, B.J.; Alexander, E.; Grant, H.; O’Connor, M. Colorectal cancer and absolute risks. Gut 2021, 70, 2215–2216. [Google Scholar] [CrossRef] [PubMed]
- Wang, J.; Cheng, J. Network pharmacology and molecular docking-based strategy for predicting anti-tumour mechanism of linarin. Nat. Prod. Res. 2024, 39, 4600–4608. [Google Scholar] [CrossRef]
- Mottaghipisheh, J.; Taghrir, H.; Boveiri Dehsheikh, A.; Zomorodian, K.; Irajie, C.; Mahmoodi Sourestani, M.; Iraji, A. Linarin, a Glycosylated Flavonoid, with Potential Therapeutic Attributes: A Comprehensive Review. Pharmaceuticals 2021, 14, 1104. [Google Scholar] [CrossRef]
- Zhen, Z.G.; Ren, S.H.; Ji, H.M.; Ma, J.H.; Ding, X.M.; Feng, F.Q.; Chen, S.L.; Zou, P.; Ren, J.R.; Jia, L. Linarin suppresses glioma through inhibition of NF-κB/p65 and up-regulating p53 expression in vitro and in vivo. Biomed. Pharmacother. 2017, 95, 363–374. [Google Scholar] [CrossRef]
- Xu, Z.F.; Sun, X.K.; Lan, Y.; Han, C.; Zhang, Y.D.; Chen, G. Linarin sensitizes tumor necrosis factor-related apoptosis (TRAIL)-induced ligand-triggered apoptosis in human glioma cells and in xenograft nude mice. Biomed. Pharmacother. 2017, 95, 1607–1618. [Google Scholar] [CrossRef]
- Guo, Y.; Gabola, M.; Lattanzio, R.; Paul, C.; Pinet, V.; Tang, R.; Turali, H.; Bremond, J.; Longobardi, C.; Maurizy, C.; et al. Cyclin A2 maintains colon homeostasis and is a prognostic factor in colorectal cancer. J. Clin. Investig. 2021, 131, e131517. [Google Scholar] [CrossRef]
- Thangavel, C.; Boopathi, E.; Liu, Y.; McNair, C.; Haber, A.; Perepelyuk, M.; Bhardwaj, A.; Addya, S.; Ertel, A.; Shoyele, S.; et al. Therapeutic Challenge with a CDK 4/6 Inhibitor Induces an RB-Dependent SMAC-Mediated Apoptotic Response in Non-Small Cell Lung Cancer. Clin. Cancer Res. 2018, 24, 1402–1414. [Google Scholar] [CrossRef]
- Wang, L.; Wei, L.; Chen, X.; Xiong, J. Arachidonic acid suppresses lung cancer cell growth and modulates lipid metabolism and the ERK/PPARγ signaling pathway. Lipids Health Dis. 2025, 24, 114. [Google Scholar] [CrossRef]
- Chen, X.; Liu, Y.; Wang, Y.; Wang, C.; Chen, X.; Xiong, Y.; Liu, L.; Yuan, X.; Tang, H.; Shu, C.; et al. CYP4F2-Catalyzed Metabolism of Arachidonic Acid Promotes Stromal Cell-Mediated Immunosuppression in Non-Small Cell Lung Cancer. Cancer Res. 2022, 82, 4016–4030. [Google Scholar] [CrossRef]
- Fumarola, C.; Bonelli, M.A.; Petronini, P.G.; Alfieri, R.R. Targeting PI3K/AKT/mTOR pathway in non small cell lung cancer. Biochem. Pharmacol. 2014, 90, 197–207. [Google Scholar] [CrossRef]
- Zhang, C.; Yang, C.; Shi, Q. Effects of Tp53 Gene Mutations on the Survival of Non-Small Cell Lung Cancer (NSCLC); A Short Review. Cancer Manag. Res. 2025, 17, 65–82. [Google Scholar] [CrossRef]
- Cao, L.; Li, K.; Li, Q.; Tong, Q.; Wang, Y.; Huang, L. The controversial role of senescence-associated secretory phenotype (SASP) in cancer therapy. Mol. Cancer 2025, 24, 283. [Google Scholar] [CrossRef]
- Huang, Y.; Xu, L.; Zhang, F.; Liu, Y.; Wang, Y.; Meng, F.; Li, S.; Cheng, X.; Bi, Y. Preparation and pharmacokinetics in vivo of linarin solid dispersion and liposome. Chin. Herb. Med. 2022, 14, 310–316. [Google Scholar] [CrossRef]
- Pan, H.; Zhang, J.; Wang, Y.; Cui, K.; Cao, Y.; Wang, L.; Wu, Y. Linarin improves the dyskinesia recovery in Alzheimer’s disease zebrafish by inhibiting the acetylcholinesterase activity. Life Sci. 2019, 222, 112–116. [Google Scholar] [CrossRef]
- Feng, X.; Wang, X.; Liu, Y.; Di, X. Linarin Inhibits the Acetylcholinesterase Activity In-vitro and Ex-vivo. Iran. J. Pharm. Res. 2015, 14, 949–954. [Google Scholar]
- Aroniadou-Anderjaska, V.; Figueiredo, T.H.; de Araujo Furtado, M.; Pidoplichko, V.I.; Braga, M.F.M. Mechanisms of Organophosphate Toxicity and the Role of Acetylcholinesterase Inhibition. Toxics 2023, 11, 866. [Google Scholar] [CrossRef]
- Zhao, J.; Yang, J.; Xie, Y. Improvement strategies for the oral bioavailability of poorly water-soluble flavonoids: An overview. Int. J. Pharm. 2019, 570, 118642. [Google Scholar] [CrossRef] [PubMed]
- Sakkal, M.; Abdelmoteleb, R.W.A.; Al Ali, A.; Jardan, Y.A.B.; Löbenberg, R.; Sarfraz, M. Inhalable nanoparticle-based drug delivery system for non-small cell lung cancer therapy: Promises and challenges. Saudi Pharm. J. 2025, 33, 50. [Google Scholar] [CrossRef] [PubMed]
- Ru, J.; Li, P.; Wang, J.; Zhou, W.; Li, B.; Huang, C.; Li, P.; Guo, Z.; Tao, W.; Yang, Y.; et al. TCMSP: A database of systems pharmacology for drug discovery from herbal medicines. J. Cheminform. 2014, 6, 13. [Google Scholar] [CrossRef] [PubMed]
- Kim, S.; Chen, J.; Cheng, T.; Gindulyte, A.; He, J.; He, S.; Li, Q.; Shoemaker, B.A.; Thiessen, P.A.; Yu, B.; et al. PubChem 2025 update. Nucleic Acids Res 2025, 53, D1516–D1525. [Google Scholar] [CrossRef]
- Daina, A.; Michielin, O.; Zoete, V. SwissTargetPrediction: Updated data and new features for efficient prediction of protein targets of small molecules. Nucleic Acids Res. 2019, 47, W357–W364. [Google Scholar] [CrossRef] [PubMed]
- Sanchez-Palencia, A.; Gomez-Morales, M.; Gomez-Capilla, J.A.; Pedraza, V.; Boyero, L.; Rosell, R.; Fárez-Vidal, M.E. Gene expression profiling reveals novel biomarkers in nonsmall cell lung cancer. Int. J. Cancer 2011, 129, 355–364. [Google Scholar] [CrossRef]
- Tang, D.; Chen, M.; Huang, X.; Zhang, G.; Zeng, L.; Zhang, G.; Wu, S.; Wang, Y. SRplot: A free online platform for data visualization and graphing. PLoS ONE 2023, 18, e0294236. [Google Scholar] [CrossRef]
- Szklarczyk, D.; Gable, A.L.; Nastou, K.C.; Lyon, D.; Kirsch, R.; Pyysalo, S.; Doncheva, N.T.; Legeay, M.; Fang, T.; Bork, P.; et al. The STRING database in 2021: Customizable protein-protein networks, and functional characterization of user-uploaded gene/measurement sets. Nucleic Acids Res. 2021, 49, D605–D612. [Google Scholar] [CrossRef]
- Zhou, Y.; Zhou, B.; Pache, L.; Chang, M.; Khodabakhshi, A.H.; Tanaseichuk, O.; Benner, C.; Chanda, S.K. Metascape provides a biologist-oriented resource for the analysis of systems-level datasets. Nat. Commun. 2019, 10, 1523. [Google Scholar] [CrossRef]
- Liu, Y.; Yang, X.; Gan, J.; Chen, S.; Xiao, Z.X.; Cao, Y. CB-Dock2: Improved protein-ligand blind docking by integrating cavity detection, docking and homologous template fitting. Nucleic Acids Res. 2022, 50, W159–W164. [Google Scholar] [CrossRef]
- Laskowski, R.A.; Swindells, M.B. LigPlot+: Multiple ligand-protein interaction diagrams for drug discovery. J. Chem. Inf. Model. 2011, 51, 2778–2786. [Google Scholar] [CrossRef]








Disclaimer/Publisher’s Note: The statements, opinions and data contained in all publications are solely those of the individual author(s) and contributor(s) and not of MDPI and/or the editor(s). MDPI and/or the editor(s) disclaim responsibility for any injury to people or property resulting from any ideas, methods, instructions or products referred to in the content. |
© 2026 by the authors. Licensee MDPI, Basel, Switzerland. This article is an open access article distributed under the terms and conditions of the Creative Commons Attribution (CC BY) license.
Share and Cite
Xie, W.; Li, X.; Huang, D.; Xu, J.; Yu, M.; Li, Y.; Wang, Q.K. Herba Patriniae Component Linarin Induces Cell Cycle Arrest and Senescence in Non-Small-Cell Lung Cancer Associated with Cyclin A2 Downregulation. Pharmaceuticals 2026, 19, 111. https://doi.org/10.3390/ph19010111
Xie W, Li X, Huang D, Xu J, Yu M, Li Y, Wang QK. Herba Patriniae Component Linarin Induces Cell Cycle Arrest and Senescence in Non-Small-Cell Lung Cancer Associated with Cyclin A2 Downregulation. Pharmaceuticals. 2026; 19(1):111. https://doi.org/10.3390/ph19010111
Chicago/Turabian StyleXie, Wen, Xia Li, Dongmei Huang, Jiana Xu, Minghan Yu, Yanping Li, and Qing K. Wang. 2026. "Herba Patriniae Component Linarin Induces Cell Cycle Arrest and Senescence in Non-Small-Cell Lung Cancer Associated with Cyclin A2 Downregulation" Pharmaceuticals 19, no. 1: 111. https://doi.org/10.3390/ph19010111
APA StyleXie, W., Li, X., Huang, D., Xu, J., Yu, M., Li, Y., & Wang, Q. K. (2026). Herba Patriniae Component Linarin Induces Cell Cycle Arrest and Senescence in Non-Small-Cell Lung Cancer Associated with Cyclin A2 Downregulation. Pharmaceuticals, 19(1), 111. https://doi.org/10.3390/ph19010111

