Integrative Study of Dipsaci Radix and Phlomidis Radix: Nomenclature, Morphology, DNA-Based Authentication, and Comparative Effects on Osteoclastogenesis
Abstract
1. Introduction
2. Results
2.1. Morphological Characteristics of D. asper, D. japonicus, and P. umbrosa
2.2. Verification of the Identification of D. asper, D. japonicus, and P. umbrosa
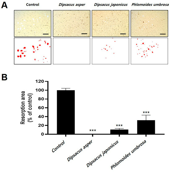
2.3. Effects of Dipsaci Radix, Phlomidis Radix, and D. japonicus Extracts on Bone Resorption
2.4. Effects of Dipsaci Radix, Phlomidis Radix, and D. japonicus Extracts on Osteoclast Formation
3. Discussion
4. Materials and Methods
4.1. Plant Materials
4.2. Morphological Observations
4.3. Construction of Haplotype Network Using DNA Barcode Sequences
4.4. Isolation of Bone Marrow Cells
4.5. Cytotoxicity Assay
4.6. Bone Resorption Assay
4.7. Statistical Analysis
5. Conclusions
Supplementary Materials
Author Contributions
Funding
Institutional Review Board Statement
Informed Consent Statement
Data Availability Statement
Conflicts of Interest
References
- Van Wyk, B.-E.; Wink, M. Medicinal Plants of the World; CABI: Wallingford, UK, 2018. [Google Scholar]
- Srirama, R.; Santhosh Kumar, J.; Seethapathy, G.; Newmaster, S.G.; Ragupathy, S.; Ganeshaiah, K.; Uma Shaanker, R.; Ravikanth, G. Species adulteration in the herbal trade: Causes, consequences and mitigation. Drug Saf. 2017, 40, 651–661. [Google Scholar] [CrossRef] [PubMed]
- Rivera, D.; Allkin, R.; Obón, C.; Alcaraz, F.; Verpoorte, R.; Heinrich, M. What is in a name? The need for accurate scientific nomenclature for plants. J. Ethnopharmacol. 2014, 152, 393–402. [Google Scholar] [CrossRef]
- Korea Food and Drug Administration. The Korean Herbal Pharmacopoeia, 4th ed.; KFDA: Soul, Republic of Korea, 2020.
- Moon, B.; Choi, G.; Yuan, Y. Origins of herbal medicines and adulterants in Korea and China. Korea Inst. Orient. Med. 2017, 1, 117. [Google Scholar]
- Hebert, P.D.; Cywinska, A.; Ball, S.L.; DeWaard, J.R. Biological identifications through DNA barcodes. Proc. Biol. Sci. 2003, 270, 313–321. [Google Scholar] [CrossRef]
- Savolainen, V.; Cowan, R.S.; Vogler, A.P.; Roderick, G.K.; Lane, R. Towards writing the encyclopaedia of life: An introduction to DNA barcoding. Philos. Trans. R. Soc. Lond. B Biol. Sci. 2005, 360, 1805–1811. [Google Scholar] [CrossRef] [PubMed]
- Kress, W.J.; Wurdack, K.J.; Zimmer, E.A.; Weigt, L.A.; Janzen, D.H. Use of DNA barcodes to identify flowering plants. Proc. Natl. Acad. Sci. USA 2005, 102, 8369–8374. [Google Scholar] [CrossRef] [PubMed]
- Chen, S.; Yao, H.; Han, J.; Liu, C.; Song, J.; Shi, L.; Zhu, Y.; Ma, X.; Gao, T.; Pang, X. Validation of the ITS2 region as a novel DNA barcode for identifying medicinal plant species. PLoS ONE 2010, 5, e8613. [Google Scholar] [CrossRef]
- Sui, X.-Y.; Huang, Y.; Tan, Y.; Guo, Y.; Long, C.-L. Molecular authentication of the ethnomedicinal plant Sabia parviflora and its adulterants by DNA barcoding technique. Planta Med. 2011, 77, 492–496. [Google Scholar] [CrossRef]
- Mishra, P.; Kumar, A.; Nagireddy, A.; Shukla, A.K.; Sundaresan, V. Evaluation of single and multilocus DNA barcodes towards species delineation in complex tree genus Terminalia. PLoS ONE 2017, 12, e0182836. [Google Scholar] [CrossRef]
- Chen, Q.; Hu, H.; Zhang, D. DNA barcoding and phylogenomic analysis of the genus Fritillaria in China based on complete chloroplast genomes. Front. Plant Sci. 2022, 13, 764255. [Google Scholar] [CrossRef]
- Park, I.; Noh, P.; Kim, W.J.; Yang, S.; Moon, B.C. Discrimination of Dipsacus asperoides and D. japonicus based on the analysis of ITS2 DNA barcode sequences. Korean Herb. Med. Inf. 2017, 5, 21–29. [Google Scholar]
- Park, I.; Yang, S.; Kim, W.J.; Noh, P.; Lee, H.O.; Moon, B.C. Authentication of herbal medicines Dipsacus asper and Phlomoides umbrosa using DNA barcodes, chloroplast genome, and sequence characterized amplified region (SCAR) marker. Molecules 2018, 23, 1748. [Google Scholar] [CrossRef]
- Tao, Y.; Chen, L.; Yan, J. Traditional uses, processing methods, phytochemistry, pharmacology and quality control of Dipsacus asper Wall. ex CB Clarke: A review. J. Ethnopharmacol. 2020, 258, 112912. [Google Scholar] [CrossRef]
- Zhang, W.; Xue, K.; Gao, Y.; Huai, Y.; Wang, W.; Miao, Z.; Dang, K.; Jiang, S.; Qian, A. Systems pharmacology dissection of action mechanisms of Dipsaci Radix for osteoporosis. Life Sci. 2019, 235, 116820. [Google Scholar] [CrossRef]
- Wu, H.; Lv, Y.; Wei, F.; Li, C.; Ge, W.; Du, W. Comparative analysis of anti-osteoporosis efficacy in Radix Dipsaci before and after processing with salt based on spectrum-effect relationship. J. Pharm. Biomed. Anal. 2022, 221, 115078. [Google Scholar] [CrossRef]
- Kim, B.-S.; Kim, Y.-C.; Zadeh, H.; Park, Y.-J.; Pi, S.-H.; Shin, H.-S.; You, H.-K. Effects of the dichloromethane fraction of Dipsaci Radix on the osteoblastic differentiation of human alveolar bone marrow-derived mesenchymal stem cells. Biosci. Biotechnol. Biochem. 2011, 75, 13–19. [Google Scholar] [CrossRef] [PubMed]
- Lee, Y.-J.; Choi, H.-I.; Kim, Y.-C.; You, H.-K.; Shin, H.-S. Effects of dichloromethane fraction of Phlomidis radix on bone formation in human fetal osteoblasts. J. Korean Acad. Periodontol. 2003, 33, 259–269. [Google Scholar] [CrossRef][Green Version]
- Baek, J.M.; Park, J.H.; Song, J.H.; Park, S.-N.; Jeong, W.J.; Moon, S.Y.; Lee, C.H.; Choi, M.-K.; Kim, J.J.; Oh, J. The effects of Phlomis umbrosa Turcz on osteoclast differentiation. Korean J. Phys. Anthropol. 2013, 26, 115–123. [Google Scholar] [CrossRef][Green Version]
- Wong, R.W.; Rabie, A.B.M.; Hägg, E.U.O. The effect of crude extract from Radix Dipsaci on bone in mice. Phytother. Res. 2007, 21, 596–598. [Google Scholar] [CrossRef] [PubMed]
- Liu, M.; Xiao, G.G.; Rong, P.; Zhang, Z.; Dong, J.; Zhao, H.; Li, H.; Li, Y.; Pan, J.; Liu, H. Therapeutic effects of radix dipsaci, pyrola herb, and cynomorium songaricum on bone metabolism of ovariectomized rats. BMC Complement. Altern. Med. 2012, 12, 67. [Google Scholar] [CrossRef] [PubMed]
- Park, J.H.; Bae, J.Y.; Ahn, M.J. Pharmacognostical Studies on the ‘SogDan’ from Korea. Kor. J. Pharmacogn. 2009, 40, 286–288. [Google Scholar]
- GBIF. Global Biodiversity Information Facility. Available online: https://www.gbif.org (accessed on 21 February 2025).
- IPNI. Royal Botanic Gardens, Kew Science. Available online: https://www.ipni.org (accessed on 21 February 2025).
- MPNS. Royal Botanic Gardens, Kew Science. Available online: https://www.kew.org/science/our-science/science-services/medicinal-plant-names-services (accessed on 21 February 2025).
- POWO. Royal Botanic Gardens, Kew and Missouri Botanical Garden. Available online: https://powo.science.kew.org/ (accessed on 21 February 2025).
- Tropicos. Missouri Botanical Garden. Available online: https://www.tropicos.org/home (accessed on 21 February 2025).
- Chines Pharmacopoeia Committee. Pharmacopoeia of the People’s Republic of China, 10th ed.; China Medical Science Press: Beijing, China, 2015.
- Chinese Medicine Division. Hong Kong Chinese Materia Medica Standards; Department of Health, Government of the Hong Kong Special Administrative Region: Hong Kong, China, 2002.
- Vietnam Ministry of Health. Vietnamese Pharmacopoeia; Medical Publishing House: Hanoi, Vietnam, 2019. [Google Scholar]
- Oh, J.H.; Sin, J.S.; Ahn, E.S.; Lee, S.J.; Lee, J.; Lim, J.; Hong, S.; Hong, J.; Lee, Y.J. A literature survey of the modern techniques used for the processing of herbal medicines. J. Kor. Pharm. Sci. 2009, 4, 275–297. [Google Scholar]
- Dahui, L.; Zaigui, W.; Xueshi, L.; Yi, Y. Identification of the medicinal plant Dipsacus asperoides from three other species in genus Dipsacus (Dipsaceae) by internal transcribed spacer of ribosomal deoxyribonucleic acid (rDNA ITS). J. Med. Plants Res. 2012, 6, 289–299. [Google Scholar] [CrossRef]
- Fazekas, A.J.; Burgess, K.S.; Kesanakurti, P.R.; Graham, S.W.; Newmaster, S.G.; Husband, B.C.; Percy, D.M.; Hajibabaei, M.; Barrett, S.C. Multiple multilocus DNA barcodes from the plastid genome discriminate plant species equally well. PLoS ONE 2008, 3, e2802. [Google Scholar] [CrossRef]
- Sass, C.; Little, D.P.; Stevenson, D.W.; Specht, C.D. DNA barcoding in the cycadales: Testing the potential of proposed barcoding markers for species identification of cycads. PLoS ONE 2007, 2, e1154. [Google Scholar] [CrossRef]
- Yao, H.; Song, J.; Liu, C.; Luo, K.; Han, J.; Li, Y.; Pang, X.; Xu, H.; Zhu, Y.; Xiao, P. Use of ITS2 region as the universal DNA barcode for plants and animals. PLoS ONE 2010, 5, e13102. [Google Scholar] [CrossRef]
- Yahara, Y.; Nguyen, T.; Ishikawa, K.; Kamei, K.; Alman, B.A. The origins and roles of osteoclasts in bone development, homeostasis and repair. Development 2022, 149, dev199908. [Google Scholar] [CrossRef] [PubMed]
- Zhu, S.; Chen, W.; Masson, A.; Li, Y.-P. Cell signaling and transcriptional regulation of osteoblast lineage commitment, differentiation, bone formation, and homeostasis. Cell Discov. 2024, 10, 71. [Google Scholar] [CrossRef] [PubMed]
- Roodman, G.D. Regulation of osteoclast differentiation. Ann. N. Y. Acad. Sci. 2006, 1068, 100–109. [Google Scholar] [CrossRef]
- Asagiri, M.; Takayanagi, H. The molecular understanding of osteoclast differentiation. Bone 2007, 40, 251–264. [Google Scholar] [CrossRef]
- Nam, H.-H.; Lee, A.Y.; Seo, Y.-S.; Park, I.; Yang, S.; Chun, J.M.; Moon, B.C.; Song, J.-H.; Kim, J.-S. Three Scrophularia Species (Scrophularia buergeriana, S. koraiensis, and S. takesimensis) Inhibit RANKL-Induced Osteoclast Differentiation in Bone Marrow-Derived Macrophages. Plants 2020, 9, 1656. [Google Scholar] [CrossRef]
- Weber, A.; Chan, P.M.B.; Wen, C. Do immune cells lead the way in subchondral bone disturbance in osteoarthritis? Prog. Biophys. Mol. Biol. 2019, 148, 21–31. [Google Scholar] [CrossRef] [PubMed]
- Delmas, P.D. Treatment of postmenopausal osteoporosis. Lancet 2002, 359, 2018–2026. [Google Scholar] [CrossRef]
- Skała, E.; Szopa, A. Dipsacus and Scabiosa species—The source of specialized metabolites with high biological relevance: A review. Molecules 2023, 28, 3754. [Google Scholar] [CrossRef]
- Xu, D.; Liu, J.; Zheng, W.; Gao, Q.; Gao, Y.; Leng, X. Identification of polysaccharides from Dipsacus asperoides and their effects on osteoblast proliferation and differentiation in a high-glucose environment. Front. Pharmacol. 2022, 13, 851956. [Google Scholar] [CrossRef]
- Boyle, W.J.; Simonet, W.S.; Lacey, D.L. Osteoclast differentiation and activation. Nature 2003, 423, 337–342. [Google Scholar] [CrossRef]
- Takayanagi, H. Mechanistic insight into osteoclast differentiation in osteoimmunology. J. Mol. Med. 2005, 83, 170–179. [Google Scholar] [CrossRef] [PubMed]
- Berridge, M.V.; Tan, A.S. Characterization of the cellular reduction of 3-(4, 5-dimethylthiazol-2-yl)-2, 5-diphenyltetrazolium bromide (MTT): Subcellular localization, substrate dependence, and involvement of mitochondrial electron transport in MTT reduction. Arch. Biochem. Biophys. 1993, 303, 474–482. [Google Scholar] [CrossRef]
- Riss, T.L.; Moravec, R.A.; Niles, A.L.; Duellman, S.; Benink, H.A.; Worzella, T.J.; Minor, L. Cell Viability Assays. In Assay Guidance Manual; Eli Lilly & Company and the National Center for Advancing Translational Sciences: Bethesda, MD, USA, 2016. Available online: https://www.ncbi.nlm.nih.gov/books/NBK144065/?report=reader (accessed on 10 September 2025).
- Bensky, D.; Clavey, S.; Stöger, E. Chinese Herbal Medicine: Materia Medica, 3rd ed.; Eastland Press: Seattle, WA, USA, 2004. [Google Scholar]
- Loi, D.T. Glossary of Vietnamese Medical Plants; Science and Techniques Publishing House: Hanoi, Vietnam, 2000; p. 759. [Google Scholar]
- Liu, Z.L.; Jiang, G.H.; Zhou, L.; Liu, Q.Z. Analysis of the essential oil of Dipsacus japonicus flowering aerial parts and its insecticidal activity against Sitophilus zeamais and Tribolium castaneum. Z. Naturforsch. 2013, 68, 13–18. [Google Scholar] [CrossRef]
- Cham, B.T.; Linh, N.T.T.; Thao, D.T.; Anh, N.T.H.; Tam, N.T.; Anh, B.K.; Muscari, I.; Adorisio, S.; Sung, T.V.; Thuy, T.T.; et al. Cell growth inhibition of saponin XII from Dipsacus japonicus Miq. on acute myeloid leukemia cells. Molecules 2020, 25, 3325. [Google Scholar] [CrossRef] [PubMed]
- Wu, X.; Wang, S.P.; Lu, J.R.; Jing, Y.; Li, M.X.; Cao, J.L.; Bian, B.L.; Hu, C.J. Seeing the unseen of Chinese herbal medicine processing (Paozhi): Advances in new perspectives. Chin. Med. 2018, 13, 4. [Google Scholar] [CrossRef] [PubMed]
- Li, X.; Hedge, I.C. Lamiaceae. In Flora of China; Wu, C.Y., Raven, P.H., Eds.; Science Press: Beijing, China; Missouri Botanical Garden Press: St. Louis, MO, USA, 1994; Volume 17, pp. 50–299. [Google Scholar]
- Deyuan, H.; Liming, M.; Fred, R.B. Dipsacus. In Flora of China; Wu, Z.Y., Raven, P.H., Eds.; Science Press: Beijing, China; Missouri Botanical Garden: St. Louis, MO, USA, 2011; Volume 19, pp. 658–660. [Google Scholar]
- Flora of Korea Editorial Committee (FKEC). The Genera of Vascular Plants of Korea; Hongreung Publishing Co.: Seoul, Republic of Korea, 2018. [Google Scholar]
- Park, C.; Choi, T.Y.; Won, H. Dipsacaceae. In Flora of Korea Volume 6b Asteridae: Scrophulariaceae to Dipsacaceae; Flora of Korea Editorial Committee and the National Institute of Biological Resources: Incheon, Republic of Korea, 2018; pp. 143–145. [Google Scholar]
- Allen, G.C.; Flores-Vergara, M.; Krasynanski, S.; Kumar, S.; Thompson, W. A modified protocol for rapid DNA isolation from plant tissues using cetyltrimethylammonium bromide. Nat. Protoc. 2006, 1, 2320–2325. [Google Scholar] [CrossRef]
- Ye, J.; Coulouris, G.; Zaretskaya, I.; Cutcutache, I.; Rozen, S.; Madden, T.L. Primer-BLAST: A tool to design target-specific primers for polymerase chain reaction. BMC Bioinform. 2012, 13, 134. [Google Scholar] [CrossRef] [PubMed]
- Katoh, K.; Standley, D.M. MAFFT multiple sequence alignment software version 7: Improvements in performance and usability. Mol. Biol. Evol. 2013, 30, 772–780. [Google Scholar] [CrossRef]
- Hall, T.A. BioEdit: A user-friendly biological sequence alignment editor and analysis program for Windows 95/98/NT. Nucleic Acid. Symp. Ser. 1999, 41, 95–98. [Google Scholar]
- Tamura, K.; Stecher, G.; Kumar, S. MEGA11: Molecular evolutionary genetics analysis version 11. Mol. Biol. Evol. 2021, 38, 3022–3027. [Google Scholar] [CrossRef]
- Rozas, J.; Ferrer-Mata, A.; Sánchez-DelBarrio, J.C.; Guirao-Rico, S.; Librado, P.; Ramos-Onsins, S.E.; Sánchez-Gracia, A. DnaSP 6: DNA sequence polymorphism analysis of large data sets. Mol. Biol. Evol. 2017, 34, 3299–3302. [Google Scholar] [CrossRef]
- Leigh, J.W.; Bryant, D.; Nakagawa, S. POPART: Full-feature software for haplotype network construction. Methods Ecol. Evol. 2015, 6, 1110–1116. [Google Scholar] [CrossRef]
- Kim, J.-Y.; Baek, J.M.; Ahn, S.-J.; Cheon, Y.-H.; Park, S.-H.; Yang, M.; Choi, M.K.; Oh, J. Ethanolic extract of Schizonepeta tenuifolia attenuates osteoclast formation and activation in vitro and protects against lipopolysaccharide-induced bone loss in vivo. BMC Complement. Altern. Med. 2016, 16, 301. [Google Scholar] [CrossRef]
- Kuhn, D.; Balkis, M.; Chandra, J.; Mukherjee, P.; Ghannoum, M. Uses and limitations of the XTT assay in studies of Candida growth and metabolism. J. Clin. Microbiol. 2003, 41, 506–508. [Google Scholar] [CrossRef] [PubMed]
- Bradley, E.W.; Oursler, M.J. Osteoclast culture and resorption assays. In Osteoporosis: Methods and Protocols; Humana Press: Totowa, NJ, USA, 2008; pp. 19–35. [Google Scholar]




| Pharmacopoeia (KHP) | Flora and Plant Taxonomy (Flora of Korea) | ||||
|---|---|---|---|---|---|
| Medicinal name | Scientific name | Medicine name | Species name | Scientific name | Korean common name |
| Dipsaci Radix | Dipsacus asperoides C. Y. Cheng et T. M. Ai | Sok-Dan | Cheon-Sok-Dan | Dipsacus asper Wall. ex DC. | None (not native to Korea) |
| Adulterant of Dipsaci Radix | Not listed | Not listed | Il-Bon-Sok-Dan | Dipsacus japonicus Miq. | San-To-Kki-Kkot |
| Phlomidis Radix | Phlomis umbrosa Turczaninow | Han-Sok-Dan | Han-Sok-Dan | Phlomoides umbrosa (Turcz.) Kamelin & Makhm. | Sok-Dan |
| Characteristic | D. asper | D. japonicus | P. umbrosa |
|---|---|---|---|
| Height | ca. 2 m | ca. 1.5 m | ca. 1.5 m |
| Root | Taproots, fleshy | Taproots, not fleshy | Taproots, lateral tuberous |
| Stem | Ridged, with sparse recurved spines | Ridged, with sparsely recurved spines | 4-angled, with moderate to dense recurved hairs |
| Leaf type | Basal and cauline, petiolate | Basal and cauline, petiolate | Cauline, petiolate |
| Leaf shape | Elliptic, pinnatisect, 3–6 paired segments | Elliptic-ovate to elliptic, pinnatisect or pinnatifid, 2 or 3 paired segments | Orbicular-ovate to ovate-oblong, not divided |
| Leaf apex | Acute or acuminate | Acute | Acute to acuminate |
| Leaf margins | Sparsely serrate | Sparsely serrate | Serrate-dentate to irregularly crenate |
| Inflorescence shape | Globose head | Globose head | Verticillaster |
| Inflorescence position | Terminal | Terminal | Axils of floral leaves |
| No. of flowers per inflorescence | Many | Many | 2–8-flowered |
| Corolla color | Yellowish or white | Pinkish or purplish | Purplish red |
| Corolla shape | Funnelform | Funnelform | 2-labiate |
| Stamens | Exserted | Slightly exserted | Included |
| Anther color | Purplish or black | Black | Black |
| Fruits | Achenes | Achenes | Nutlets |
| Species | DNA | Alignment Length (bp) | Parsimony Informative Sites | Variable Sites | Nucleotide Diversity (Pi) | No. of Indels | No. of Haplotypes | ||
|---|---|---|---|---|---|---|---|---|---|
| No. | % | No. | % | ||||||
| D. asper vs. D. japonicus vs. P. umbrosa | ITS2 | 310 bp | 77 | 24.84% | 77 | 24.84% | 0.11149 | 14 | 3 |
| matK | 465 bp | 102 | 21.88% | 102 | 21.88% | 0.09555 | 6 | 3 | |
| D. asper vs. D. japonicus | ITS2 | 305 bp | 7 | 2.30% | 7 | 2.30% | 0.01224 | 0 | 2 |
| matK | 459 bp | 5 | 1.09% | 5 | 1.09% | 0.00581 | 0 | 2 | |
Disclaimer/Publisher’s Note: The statements, opinions and data contained in all publications are solely those of the individual author(s) and contributor(s) and not of MDPI and/or the editor(s). MDPI and/or the editor(s) disclaim responsibility for any injury to people or property resulting from any ideas, methods, instructions or products referred to in the content. |
© 2025 by the authors. Licensee MDPI, Basel, Switzerland. This article is an open access article distributed under the terms and conditions of the Creative Commons Attribution (CC BY) license (https://creativecommons.org/licenses/by/4.0/).
Share and Cite
Song, J.-H.; Seo, Y.-S.; Kim, Y.; Jeong, S.; Yang, S.; Choi, G.; Kim, J.-S.; Park, I. Integrative Study of Dipsaci Radix and Phlomidis Radix: Nomenclature, Morphology, DNA-Based Authentication, and Comparative Effects on Osteoclastogenesis. Pharmaceuticals 2025, 18, 1418. https://doi.org/10.3390/ph18091418
Song J-H, Seo Y-S, Kim Y, Jeong S, Yang S, Choi G, Kim J-S, Park I. Integrative Study of Dipsaci Radix and Phlomidis Radix: Nomenclature, Morphology, DNA-Based Authentication, and Comparative Effects on Osteoclastogenesis. Pharmaceuticals. 2025; 18(9):1418. https://doi.org/10.3390/ph18091418
Chicago/Turabian StyleSong, Jun-Ho, Yun-Soo Seo, Yeseul Kim, Sohee Jeong, Sungyu Yang, Goya Choi, Joong-Sun Kim, and Inkyu Park. 2025. "Integrative Study of Dipsaci Radix and Phlomidis Radix: Nomenclature, Morphology, DNA-Based Authentication, and Comparative Effects on Osteoclastogenesis" Pharmaceuticals 18, no. 9: 1418. https://doi.org/10.3390/ph18091418
APA StyleSong, J.-H., Seo, Y.-S., Kim, Y., Jeong, S., Yang, S., Choi, G., Kim, J.-S., & Park, I. (2025). Integrative Study of Dipsaci Radix and Phlomidis Radix: Nomenclature, Morphology, DNA-Based Authentication, and Comparative Effects on Osteoclastogenesis. Pharmaceuticals, 18(9), 1418. https://doi.org/10.3390/ph18091418

