Myricetin Attenuates IMQ-Induced Psoriatic Inflammation Through Multi-Target Modulation: Evidence from Network Pharmacology and Experimental Validation
Abstract
1. Introduction
2. Results
2.1. Network Pharmacology and Functional Analysis of Myr Targets in Psoriasis
2.2. Myr Alleviates IMQ-Induced Psoriatic Skin Phenotype
2.3. Myr Alleviates Keratinocyte-Dominant Inflammatory Responses in the Skin of IMQ-Induced Mice
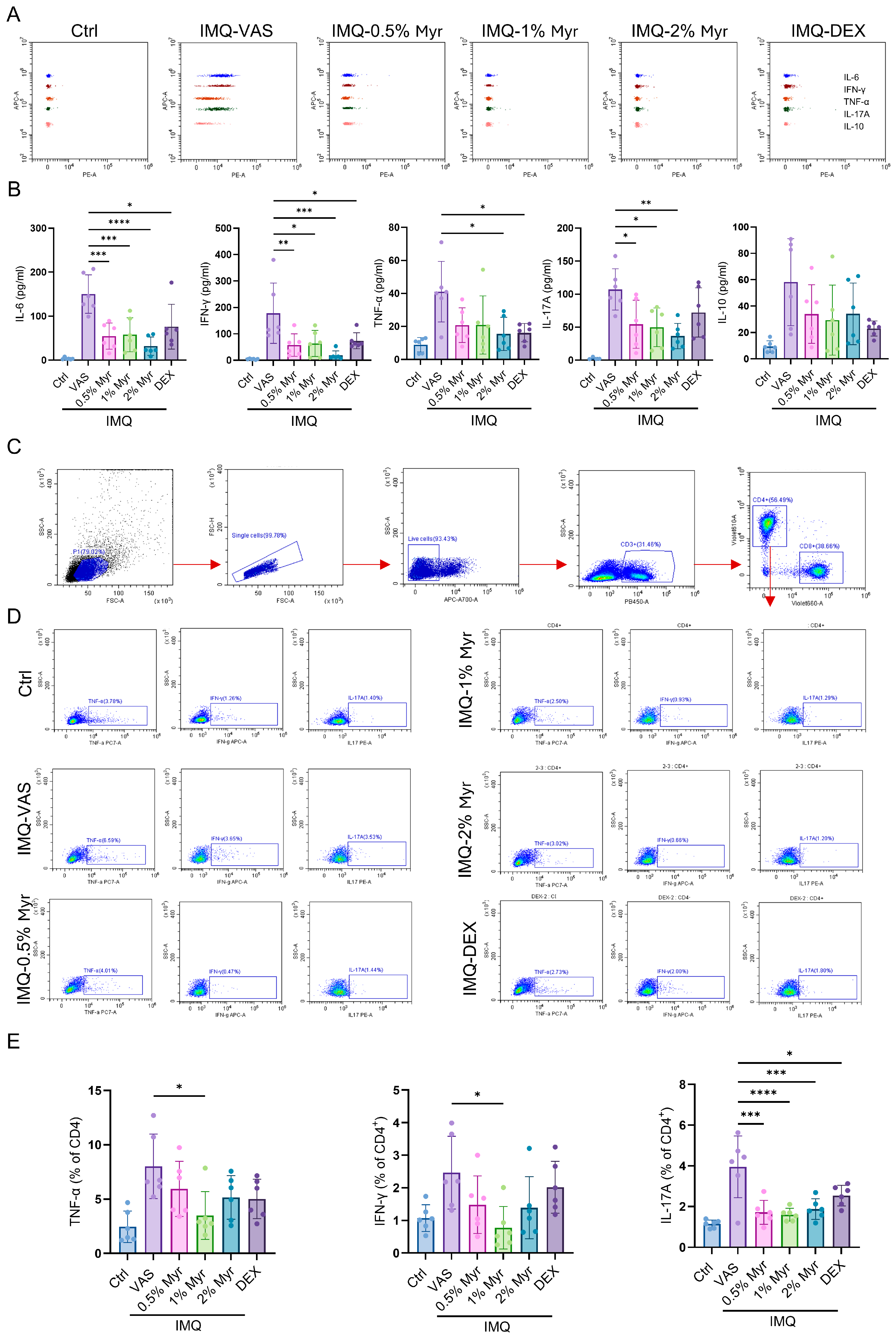
2.4. Myr Attenuates Systemic Immune Responses in IMQ-Induced Psoriatic Mice
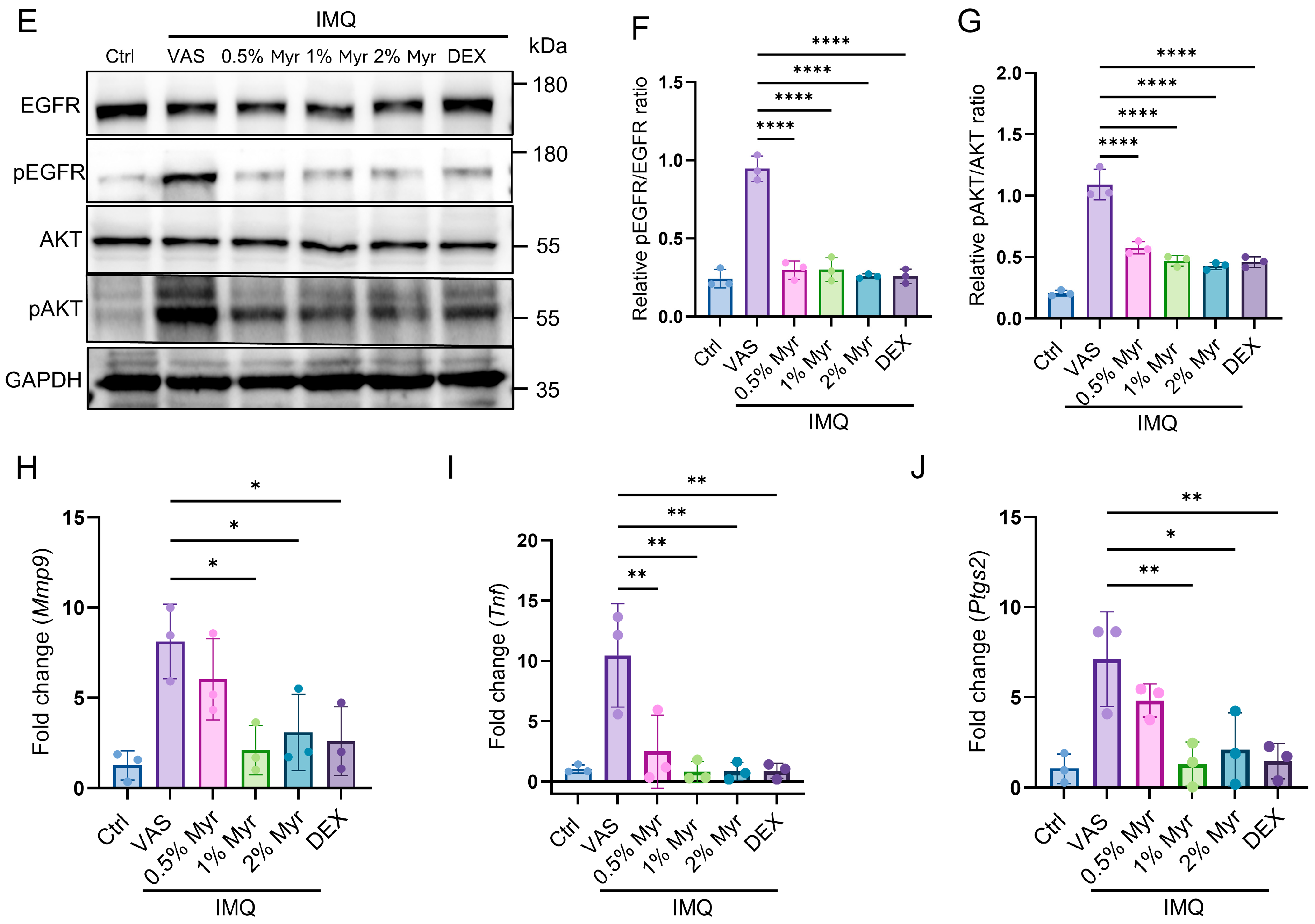
2.5. Myr Attenuates Imiquimod-Induced Skin Inflammation in Psoriasis-like Mice Accompanied by Inhibiting the EGFR/AKT Signaling Pathway and Decreasing the Levels of Mmp9, Ptgs2 and Tnf
3. Discussion
4. Materials and Methods
4.1. Ethics Statement
4.2. Preparation of Myr
4.3. Animal Experiment
4.4. Preparation of Mouse Skin Single-Cell Suspension
4.5. Protein–Ligand Docking Using AutoDock Vina
4.6. Surface and Intracellular Staining of Splenocytes and Skin Single Cells
4.7. Cytometric Bead Array (CBA)
4.8. RNA Extraction and Quantitative Real-Time PCR (qPCR)
4.9. Western Blot
4.10. Histological and Immunohistochemical (IHC) Analysis
4.11. Biophysical Skin Measurements (TEWL)
4.12. Network Pharmacology
4.13. Statistical Analysis
5. Conclusions
Author Contributions
Funding
Institutional Review Board Statement
Informed Consent Statement
Data Availability Statement
Conflicts of Interest
Abbreviations
| AKT | Protein kinase B |
| CBA | Cytometric bead array |
| DEX | Dexamethasone |
| DMSO | Dimethyl sulfoxide |
| EGFR | Epidermal growth factor receptor |
| FVS | Fixable viability stain |
| GAPDH | Glyceraldehyde-3-phosphate dehydrogenase |
| GO | Gene Ontology |
| HE | Hematoxylin and eosin staining |
| IHC | Immunohistochemistry |
| IFN-γ | Interferon gamma |
| IL | Interleukin |
| IMQ | Imiquimod |
| KEGG | Kyoto Encyclopedia of Genes and Genomes |
| MAPK | togen-activated protein kinase |
| MMP9 | Matrix metalloproteinase 9 |
| Myr | Myricetin |
| mTOR | Mammalian target of rapamycin |
| NF-κB | Nuclear factor kappa B |
| PASI | Psoriasis Area and Severity Index |
| PEG300 | Polyethylene glycol 300 |
| PI3K | Phosphatidylinositol 3-kinase |
| PPI | Protein–protein interaction |
| PTGS2 | Prostaglandin–endoperoxide synthase 2 |
| qPCR | Quantitative real-time polymerase chain reaction |
| TEWL | Transepidermal water loss |
| TNF | Tumor necrosis factor |
References
- Guo, J.; Zhang, H.; Lin, W.; Lu, L.; Su, J.; Chen, X. Signaling pathways and targeted therapies for psoriasis. Signal Transduct. Target. Ther. 2023, 8, 437. [Google Scholar] [CrossRef]
- Armstrong, A.W.; Blauvelt, A.; Callis Duffin, K.; Huang, Y.H.; Savage, L.J.; Guo, L.; Merola, J.F. Psoriasis. Nat. Rev. Dis. Primers 2025, 11, 45. [Google Scholar] [CrossRef]
- Ghoreschi, K.; Balato, A.; Enerbäck, C.; Sabat, R. Therapeutics targeting the IL-23 and IL-17 pathway in psoriasis. Lancet 2021, 397, 754–766. [Google Scholar] [CrossRef]
- Gupta, R.K.; Gracias, D.T.; Figueroa, D.S.; Miki, H.; Miller, J.; Fung, K.; Ay, F.; Burkly, L.; Croft, M. TWEAK functions with TNF and IL-17 on keratinocytes and is a potential target for psoriasis therapy. Sci. Immunol. 2021, 6, eabi8823. [Google Scholar] [CrossRef] [PubMed]
- Fu, L.; Li, M.; Wang, P.; Chen, L.; Huang, J.; Zhang, H. Tanshinone IIA, a component of the self-made Xiao-Yin decoction, ameliorates psoriasis by inhibiting IL-17/IL-23 and PTGS2/NF-κB/AP-1 pathways. Ski. Res. Technol. 2024, 30, e13577. [Google Scholar] [CrossRef] [PubMed]
- Li, X.; Han, Y.; Liang, X.; Hu, Y.; Lang, G. Exploring the Therapeutic Potential of Rutin in Psoriasis: Network Pharmacology and Experimental Validation. Comb. Chem. High Throughput Screen. 2024, 28, 2933–2943. [Google Scholar] [CrossRef]
- Springall, R.; Ortega-Springall, M.F.; Guerrero-Ponce, A.E.; Vega-Memije, M.E.; Amezcua-Guerra, L.M. Interleukin-17 and Tumor Necrosis Factor Show a Functional Hierarchy to Regulate the Production of Matrix Metalloproteases by Monocytes from Patients with Psoriasis. J. Interferon Cytokine Res. 2023, 43, 140–146. [Google Scholar] [CrossRef]
- Zhou, X.; Chen, Y.; Cui, L.; Shi, Y.; Guo, C. Advances in the pathogenesis of psoriasis: From keratinocyte perspective. Cell Death Dis. 2022, 13, 81. [Google Scholar] [CrossRef]
- Kelel, M.; Yang, R.B.; Tsai, T.F.; Liang, P.H.; Wu, F.Y.; Huang, Y.T.; Yang, M.F.; Hsiao, Y.P.; Wang, L.F.; Tu, C.F.; et al. FUT8 Remodeling of EGFR Regulates Epidermal Keratinocyte Proliferation during Psoriasis Development. J. Investig. Dermatol. 2021, 141, 512–522. [Google Scholar] [CrossRef]
- Xu, F.; Cui, Y.Z.; Yang, X.Y.; Zheng, Y.X.; Chen, X.B.; Zhou, H.; Wang, Z.Y.; Zhou, Y.; Lu, Y.; Li, Y.Y.; et al. CXCL10 secreted by SPRY1-deficient epidermal keratinocytes fuels joint inflammation in psoriatic arthritis via CD14 signaling. J. Clin. Investig. 2025, 135, e186135. [Google Scholar] [CrossRef] [PubMed]
- Chen, X.; Nie, X.; Lin, X.; Wang, Y.; Zhang, L.; Chen, Z.; Lin, M. Regulation of keratinocyte barrier function and inflammatory response by the EGFR-STAT3 Pathway: Potential therapeutic implications of osimertinib and afatinib. Cytokine 2025, 185, 156802. [Google Scholar] [CrossRef]
- Wang, S.; Zhang, Z.; Peng, H.; Zeng, K. Recent advances on the roles of epidermal growth factor receptor in psoriasis. Am. J. Transl. Res. 2019, 11, 520–528. [Google Scholar] [PubMed]
- Zhang, R.; Wang, Y.H.; Shi, X.; Ji, J.; Zhan, F.Q.; Leng, H. Sortilin regulates keratinocyte proliferation and apoptosis through the PI3K-AKT signaling pathway. Life Sci. 2021, 278, 119630. [Google Scholar] [CrossRef]
- Ebrahimi, A.; Mohammadi, P.; Mirzaei, S.Z.; Zavattaro, E.; Sadeghi, M.; Mehrabi, M.; Shabani, S.; Ranjbar, S.; Khodarahmi, R. Exploring the Interplay of PI3K/AKT/mTOR and JNK Signaling Pathways in Psoriasis: Insights from Systematic Review and Network Pharmacology Approach. Curr. Pharm. Biotechnol. 2025. [Google Scholar] [CrossRef] [PubMed]
- Almatroodi, S.A.; Rahmani, A.H. Unlocking the Pharmacological Potential of Myricetin Against Various Pathogenesis. Int. J. Mol. Sci. 2025, 26, 4188. [Google Scholar] [CrossRef] [PubMed]
- Zhang, X.; Li, J.; Liu, Y.; Ma, R.; Li, C.; Xu, Z.; Wang, R.; Zhang, L.; Zhang, Y. Myricetin alleviates DNCB-induced atopic dermatitis by modulating macrophage M1/M2 polarization. Int. Immunopharmacol. 2025, 163, 115212. [Google Scholar] [CrossRef] [PubMed]
- Semwal, D.K.; Semwal, R.B.; Combrinck, S.; Viljoen, A. Myricetin: A Dietary Molecule with Diverse Biological Activities. Nutrients 2016, 8, 90. [Google Scholar] [CrossRef]
- Park, K.-S.; Chong, Y.; Kim, M.K. Myricetin: Biological activity related to human health. Appl. Biol. Chem. 2016, 59, 259–269. [Google Scholar] [CrossRef]
- Wang, W.; Le, T.; Wang, W.W.; Yin, J.F.; Jiang, H.Y. The Effects of Structure and Oxidative Polymerization on Antioxidant Activity of Catechins and Polymers. Foods 2023, 12, 4207. [Google Scholar] [CrossRef]
- Hou, D.D.; Gu, Y.J.; Wang, D.C.; Niu, Y.; Xu, Z.R.; Jin, Z.Q.; Wang, X.X.; Li, S.J. Therapeutic effects of myricetin on atopic dermatitis in vivo and in vitro. Phytomedicine 2022, 102, 154200. [Google Scholar] [CrossRef]
- Huang, D.; Bai, S.; Qiu, G.; Jiang, C.; Huang, M.; Wang, Y.; Zhong, M.; Fang, J.; Cheng, J.; Zhao, X.; et al. Myricetin ameliorates airway inflammation and remodeling in asthma by activating Sirt1 to regulate the JNK/Smad3 pathway. Phytomedicine 2024, 135, 156044. [Google Scholar] [CrossRef]
- Ali, A.; Memon, Z.; Hameed, A.; Ul-Haq, Z.; Ali, M.; Hafizur, R.M. Myricetin Amplifies Glucose-Stimulated Insulin Secretion via the cAMP-PKA-Epac-2 Signaling Cascade. Biomedicines 2025, 13, 1447. [Google Scholar] [CrossRef]
- Javed, Z.; Khan, K.; Herrera-Bravo, J.; Naeem, S.; Iqbal, M.J.; Raza, Q.; Sadia, H.; Raza, S.; Bhinder, M.; Calina, D.; et al. Myricetin: Targeting signaling networks in cancer and its implication in chemotherapy. Cancer Cell Int. 2022, 22, 239. [Google Scholar] [CrossRef]
- Rajendran, P.; Maheshwari, U.; Muthukrishnan, A.; Muthuswamy, R.; Anand, K.; Ravindran, B.; Dhanaraj, P.; Balamuralikrishnan, B.; Chang, S.W.; Chung, W.J. Myricetin: Versatile plant based flavonoid for cancer treatment by inducing cell cycle arrest and ROS-reliant mitochondria-facilitated apoptosis in A549 lung cancer cells and in silico prediction. Mol. Cell. Biochem. 2021, 476, 57–68. [Google Scholar] [CrossRef]
- Wang, C.; Ouyang, S.; Zhu, X.; Jiang, Y.; Lu, Z.; Gong, P. Myricetin suppresses traumatic brain injury-induced inflammatory response via EGFR/AKT/STAT pathway. Sci. Rep. 2023, 13, 22764. [Google Scholar] [CrossRef]
- Lee, D.H.; Lee, C.S. Flavonoid myricetin inhibits TNF-α-stimulated production of inflammatory mediators by suppressing the Akt, mTOR and NF-κB pathways in human keratinocytes. Eur. J. Pharmacol. 2016, 784, 164–172. [Google Scholar] [CrossRef]
- Gao, J.F.; Li, T.X.; Zhang, G.Q. Myricetin enhances keratinocytes differentiation via TRPV4 channel activation in mouse primary keratinocytes. Int. J. Immunopathol. Pharmacol. 2025, 39, 3946320251317287. [Google Scholar] [CrossRef] [PubMed]
- Lee, H.J.; Kim, M. Skin Barrier Function and the Microbiome. Int. J. Mol. Sci. 2022, 23, 13071. [Google Scholar] [CrossRef] [PubMed]
- Mrowietz, U.; Lauffer, F.; Sondermann, W.; Gerdes, S.; Sewerin, P. Psoriasis as a Systemic Disease. Dtsch. Ärzteblatt Int. 2024, 121, 467–472. [Google Scholar] [CrossRef] [PubMed]
- Singh, A.; Copeland, M.M.; Kundrotas, P.J.; Vakser, I.A. GRAMM Web Server for Protein Docking. Methods Mol. Biol. 2024, 2714, 101–112. [Google Scholar] [CrossRef]
- Song, X.; Tan, L.; Wang, M.; Ren, C.; Guo, C.; Yang, B.; Ren, Y.; Cao, Z.; Li, Y.; Pei, J. Myricetin: A review of the most recent research. Biomed. Pharmacother. 2021, 134, 111017. [Google Scholar] [CrossRef]
- Bharatha, M.; Nandana, M.B.; Praveen, R.; Nayaka, S.; Velmurugan, D.; Vishwanath, B.S.; Rajaiah, R. Unconjugated bilirubin and its derivative ameliorate IMQ-induced psoriasis-like skin inflammation in mice by inhibiting MMP9 and MAPK pathway. Int. Immunopharmacol. 2024, 130, 111679. [Google Scholar] [CrossRef] [PubMed]
- Chen, Y.; Jian, X.; Zhu, L.; Yu, P.; Yi, X.; Cao, Q.; Wang, J.; Xiong, F.; Li, J. PTGS2: A potential immune regulator and therapeutic target for chronic spontaneous urticaria. Life Sci. 2024, 344, 122582. [Google Scholar] [CrossRef]
- Lin, T.C.; Yang, C.Y.; Wu, T.H.; Tseng, C.H.; Yen, F.L. Myricetin Nanofibers Enhanced Water Solubility and Skin Penetration for Increasing Antioxidant and Photoprotective Activities. Pharmaceutics 2023, 15, 906. [Google Scholar] [CrossRef]
- Qu, F.X.; Guo, X.; Liu, X.J.; Zhang, S.W.; Xin, Y.; Li, J.Y.; Wang, R.; Xu, C.J.; Li, H.Y.; Lu, C.H. Treatment with a combination of myricitrin and exercise alleviates myocardial infarction in rats via suppressing Nrf2/HO-1 antioxidant pathway. Arch. Biochem. Biophys. 2024, 761, 110153. [Google Scholar] [CrossRef]
- Wu, N.L.; Huang, D.Y.; Hsieh, S.L.; Dai, Y.S.; Lin, W.W. Decoy receptor 3 is involved in epidermal keratinocyte commitment to terminal differentiation via EGFR and PKC activation. Exp. Mol. Med. 2022, 54, 542–551. [Google Scholar] [CrossRef] [PubMed]
- Lee, K.-L.; Lai, T.-C.; Lee, W.-J.; Chen, Y.-C.; Ho, K.-H.; Hung, W.-Y.; Yang, Y.-C.; Chan, M.-H.; Hsieh, F.-K.; Chung, C.-L.; et al. Sustaining the Activation of EGFR Signal by Inflammatory Cytokine IL17A Prompts Cell Proliferation and EGFR-TKI Resistance in Lung Cancer. Cancers 2023, 15, 3288. [Google Scholar] [CrossRef]
- Tang, Z.L.; Zhang, K.; Lv, S.C.; Xu, G.W.; Zhang, J.F.; Jia, H.Y. LncRNA MEG3 suppresses PI3K/AKT/mTOR signalling pathway to enhance autophagy and inhibit inflammation in TNF-α-treated keratinocytes and psoriatic mice. Cytokine 2021, 148, 155657. [Google Scholar] [CrossRef]
- Shen, P.; Lin, W.; Deng, X.; Ba, X.; Han, L.; Chen, Z.; Qin, K.; Huang, Y.; Tu, S. Potential Implications of Quercetin in Autoimmune Diseases. Front. Immunol. 2021, 12, 689044. [Google Scholar] [CrossRef]
- Yuan, Y.; Zhai, Y.; Chen, J.; Xu, X.; Wang, H. Kaempferol Ameliorates Oxygen-Glucose Deprivation/Reoxygenation-Induced Neuronal Ferroptosis by Activating Nrf2/SLC7A11/GPX4 Axis. Biomolecules 2021, 11, 923. [Google Scholar] [CrossRef] [PubMed]
- Zhou, H.F.; Yang, C.; Li, J.Y.; He, Y.Y.; Huang, Y.; Qin, R.J.; Zhou, Q.L.; Sun, F.; Hu, D.S.; Yang, J. Quercetin serves as the major component of Xiang-lian Pill to ameliorate ulcerative colitis via tipping the balance of STAT1/PPARγ and dictating the alternative activation of macrophage. J. Ethnopharmacol. 2023, 313, 116557. [Google Scholar] [CrossRef] [PubMed]
- Li, W.; Xu, C.; Hao, C.; Zhang, Y.; Wang, Z.; Wang, S.; Wang, W. Inhibition of herpes simplex virus by myricetin through targeting viral gD protein and cellular EGFR/PI3K/Akt pathway. Antiviral. Res. 2020, 177, 104714. [Google Scholar] [CrossRef]
- Sevilla, L.M.; Pérez, P. Glucocorticoids and Glucocorticoid-Induced-Leucine-Zipper (GILZ) in Psoriasis. Front. Immunol. 2019, 10, 2220. [Google Scholar] [CrossRef]
- Vincken, N.L.A.; Balak, D.M.W.; Knulst, A.C.; Welsing, P.M.J.; van Laar, J.M. Systemic glucocorticoid use and the occurrence of flares in psoriatic arthritis and psoriasis: A systematic review. Rheumatology 2022, 61, 4232–4244. [Google Scholar] [CrossRef] [PubMed]
- Rivera-Yañez, C.R.; Ruiz-Hurtado, P.A.; Mendoza-Ramos, M.I.; Reyes-Reali, J.; García-Romo, G.S.; Pozo-Molina, G.; Reséndiz-Albor, A.A.; Nieto-Yañez, O.; Méndez-Cruz, A.R.; Méndez-Catalá, C.F.; et al. Flavonoids Present in Propolis in the Battle against Photoaging and Psoriasis. Antioxidants 2021, 10, 2014. [Google Scholar] [CrossRef] [PubMed]







Disclaimer/Publisher’s Note: The statements, opinions and data contained in all publications are solely those of the individual author(s) and contributor(s) and not of MDPI and/or the editor(s). MDPI and/or the editor(s) disclaim responsibility for any injury to people or property resulting from any ideas, methods, instructions or products referred to in the content. |
© 2025 by the authors. Licensee MDPI, Basel, Switzerland. This article is an open access article distributed under the terms and conditions of the Creative Commons Attribution (CC BY) license (https://creativecommons.org/licenses/by/4.0/).
Share and Cite
Qin, D.; Gao, R.; Wu, L.; Dong, L.; Qin, L.; Song, J. Myricetin Attenuates IMQ-Induced Psoriatic Inflammation Through Multi-Target Modulation: Evidence from Network Pharmacology and Experimental Validation. Pharmaceuticals 2025, 18, 1802. https://doi.org/10.3390/ph18121802
Qin D, Gao R, Wu L, Dong L, Qin L, Song J. Myricetin Attenuates IMQ-Induced Psoriatic Inflammation Through Multi-Target Modulation: Evidence from Network Pharmacology and Experimental Validation. Pharmaceuticals. 2025; 18(12):1802. https://doi.org/10.3390/ph18121802
Chicago/Turabian StyleQin, Deqiao, Rongfen Gao, Lijuan Wu, Lingli Dong, Li Qin, and Jingjiao Song. 2025. "Myricetin Attenuates IMQ-Induced Psoriatic Inflammation Through Multi-Target Modulation: Evidence from Network Pharmacology and Experimental Validation" Pharmaceuticals 18, no. 12: 1802. https://doi.org/10.3390/ph18121802
APA StyleQin, D., Gao, R., Wu, L., Dong, L., Qin, L., & Song, J. (2025). Myricetin Attenuates IMQ-Induced Psoriatic Inflammation Through Multi-Target Modulation: Evidence from Network Pharmacology and Experimental Validation. Pharmaceuticals, 18(12), 1802. https://doi.org/10.3390/ph18121802
