Anti-Atopic Effect of Scutellaria baicalensis and Raphanus sativus on Atopic Dermatitis-like Lesions in Mice by Experimental Verification and Compound-Target Prediction
Abstract
1. Introduction
2. Results
2.1. Protective Effects of SRE on DNCB-Induced Atopic Dermatitis on Mice Skin
2.2. Protective Effects of SRE on DNCB-Induced Histological Changes of Atopic Dermatitis Mice Skin
2.3. SRE Treatment Decreased the Production of Lymphocyte Cells, IgE, and IL-4 in Mice with DNCB-Induced Atopic Dermatitis
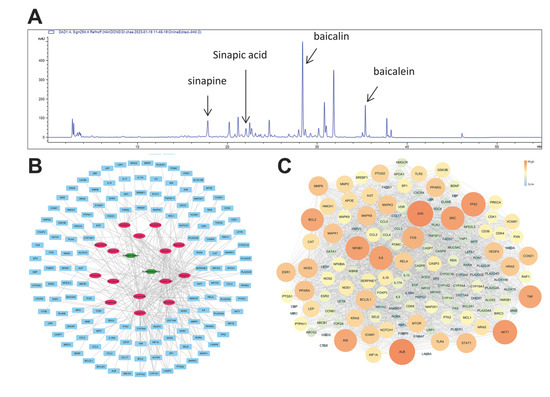
2.4. Active Small Molecules and SRE Target Genes
2.5. Potential Target Genes and PPI
2.6. Pathway Analysis Related to Atopic Dermatitis
3. Discussion
4. Materials and Methods
4.1. Preparation of the Extract
4.2. Preparation of the Animals
4.3. Treatment of Mice
4.4. Transepidermal Water Loss Assessment
4.5. Histological Analysis
4.6. Flow Cytometry
4.7. Enzyme-Linked Immunosorbent Assay (ELISA)
4.8. HPLC
4.9. Network Pharmacology Analysis
4.9.1. Active Small Molecules Screening and Target Genes
4.9.2. Potential Target Genes and Protein–Protein Interaction (PPI)
4.9.3. Signaling Pathway Analysis
4.10. Statistical Analysis
5. Conclusions
Supplementary Materials
Author Contributions
Funding
Institutional Review Board Statement
Informed Consent Statement
Data Availability Statement
Conflicts of Interest
References
- Hanifin, J.M.; Tofte, S.J. Update on therapy of atopic dermatitis. J. Allergy Clin. Immunol. 1999, 104, S123–S125. [Google Scholar] [CrossRef]
- Theoharides, T.C.; Alysandratos, K.-D.; Angelidou, A.; Delivanis, D.-A.; Sismanopoulos, N.; Zhang, B.; Asadi, S.; Vasiadi, M.; Weng, Z.; Miniati, A. Mast cells and inflammation. Biochim. Biophys. Acta (BBA)-Mol. Basis Dis. 2012, 1822, 21–33. [Google Scholar] [CrossRef]
- De Benedetto, A.; Agnihothri, R.; McGirt, L.Y.; Bankova, L.G.; Beck, L.A. Atopic dermatitis: A disease caused by innate immune defects? J. Investig. Dermatol. 2009, 129, 14–30. [Google Scholar] [CrossRef]
- Tokura, Y. Atopic dermatitis: Common extrinsic and enigmatic intrinsic types. In Immunology of the Skin: Basic and Clinical Sciences in skin Immune Responses; Springer: Tokyo, Japan, 2016; pp. 339–358. [Google Scholar]
- Hemrajani, C.; Negi, P.; Parashar, A.; Gupta, G.; Jha, N.K.; Singh, S.K.; Chellappan, D.K.; Dua, K. Overcoming drug delivery barriers and challenges in topical therapy of atopic dermatitis: A nanotechnological perspective. Biomed. Pharmacother. 2022, 147, 112633. [Google Scholar] [CrossRef] [PubMed]
- Darlenski, R.; Kazandjieva, J.; Hristakieva, E.; Fluhr, J.W. Atopic dermatitis as a systemic disease. Clin. Dermatol. 2014, 32, 409–413. [Google Scholar] [CrossRef] [PubMed]
- Poulsen, L.; Bindslev-Jensen, C.; Diamant, M.; Hansen, M.; Jepsen, K.; Reimert, C.; Bendtzen, K. Biomolecular regulation of the IgE immune response III. Cytokine profiles in atopic dermatitis, inhalant allergy and non-allergic donors. Cytokine 1996, 8, 651–657. [Google Scholar] [CrossRef] [PubMed]
- Poulsen, L.K.; Hummelshoj, L. Triggers of IgE class switching and allergy development. Ann. Med. 2007, 39, 440–456. [Google Scholar] [CrossRef] [PubMed]
- Cury Martins, J.; Martins, C.; Aoki, V.; Gois, A.; Ishii, H.; da Silva, E. Topical tacrolimus for atopic dermatitis. Cochrane Database Syst. Rev. 2015, 7, CD009864. [Google Scholar] [CrossRef] [PubMed]
- Hengge, U.R.; Ruzicka, T.; Schwartz, R.A.; Cork, M.J. Adverse effects of topical glucocorticosteroids. J. Am. Acad. Dermatol. 2006, 54, 1–15. [Google Scholar] [CrossRef] [PubMed]
- Huang, X.; Xu, B. Efficacy and safety of tacrolimus versus pimecrolimus for the treatment of atopic dermatitis in children: A network meta-analysis. Dermatology 2015, 231, 41–49. [Google Scholar] [CrossRef]
- Chen, M.M.; Jia, J.H.; Tan, Y.J.; Ren, Y.S.; Lv, J.L.; Chu, T.; Cao, X.Y.; Ma, R.; Li, D.F.; Zheng, Q.S.; et al. Shen-Qi-Jiang-Tang granule ameliorates diabetic nephropathy via modulating tumor necrosis factor signaling pathway. J. Ethnopharmacol. 2023, 303, 116031. [Google Scholar] [CrossRef]
- Cheng, Q.Q.; Mao, S.L.; Yang, L.N.; Chen, L.; Zhu, J.Z.; Liu, X.; Hou, A.J.; Zhang, R.R. Fuzheng Xiaoai Decoction 1 ameliorated cancer cachexia-induced muscle atrophy via Akt-mTOR pathway. J. Ethnopharmacol. 2023, 303, 115944. [Google Scholar] [CrossRef]
- Peng, X.M.; Wang, K.J.; Wang, Y.H.; Lu, Y.J.; Lv, F.F.; Cui, Y.; Wang, Y.; Si, H.B. Exploration of the Mechanism of the Control of Coccidiosis in Chickens Based on Network Pharmacology and Molecular Docking With the Addition of Modified Gegen Qinlian Decoction. Front. Vet. Sci. 2022, 9, 849518. [Google Scholar] [CrossRef]
- Zhao, T.; Tang, H.; Xie, L.; Zheng, Y.; Ma, Z.; Sun, Q.; Li, X. Scutellaria baicalensis Georgi. (Lamiaceae): A review of its traditional uses, botany, phytochemistry, pharmacology and toxicology. J. Pharm. Pharmacol. 2019, 71, 1353–1369. [Google Scholar] [CrossRef] [PubMed]
- Sun, G.; Dang, Y.; Lin, Y.; Zeng, W.; Wu, Z.; Zhang, X.; Dong, D.; Wu, B. Scutellaria baicalensis Georgi regulates REV-ERBα/BMAL1 to protect against skin aging in mice. Front. Pharmacol. 2022, 13, 991917. [Google Scholar] [CrossRef] [PubMed]
- Song, J.; Zheng, H.; Seo, H.J.; Ji, G.E. Effect of oral administration of Scutellaria Baicalensis root extract on atopic dermatitis-like skin lesion induced by oxazolone in hairless mice. J. Korean Soc. Appl. Biol. Chem. 2012, 55, 175–181. [Google Scholar] [CrossRef]
- Taniguchi, H.; Kobayashi-Hattori, K.; Tenmyo, C.; Kamei, T.; Uda, Y.; Sugita-Konishi, Y.; Oishi, Y.; Takita, T. Effect of Japanese radish (Raphanus sativus) sprout (Kaiware-daikon) on carbohydrate and lipid metabolisms in normal and streptozotocin-induced diabetic rats. Phytother. Res. Int. J. Devoted Pharmacol. Toxicol. Eval. Nat. Prod. Deriv. 2006, 20, 274–278. [Google Scholar] [CrossRef] [PubMed]
- Gao, L.; Li, H.; Li, B.; Shao, H.; Yu, X.; Miao, Z.; Zhang, L.; Zhu, L.; Sheng, H. Traditional uses, phytochemistry, transformation of ingredients and pharmacology of the dried seeds of Raphanus sativus L. (Raphani Semen), A comprehensive review. J. Ethnopharmacol. 2022, 294, 115387. [Google Scholar] [CrossRef]
- Im, A.R.; Nam, J.; Cha, S.; Seo, Y.K.; Chae, S.; Kim, J.Y. Wrinkle reduction using a topical herbal cream in subjects with greater yin (Tae-eumin) type: A randomized double-blind placebo-controlled study. Eur. J. Integr. Med. 2018, 20, 173–181. [Google Scholar] [CrossRef]
- Lee, S.Y.; Park, N.J.; Jegal, J.; Jo, B.G.; Choi, S.; Lee, S.W.; Uddin, M.S.; Kim, S.N.; Yang, M.H. Suppression of DNCB-Induced Atopic Skin Lesions in Mice by Wikstroemia indica Extract. Nutrients 2020, 12, 173. [Google Scholar] [CrossRef]
- Lee, S.H.; Oh, Y.; Bong, S.-K.; Lee, J.W.; Park, N.-J.; Kim, Y.-J.; Park, H.B.; Kim, Y.K.; Kim, S.H.; Kim, S.-N. Paedoksan ameliorates allergic disease through inhibition of the phosphorylation of STAT6 in DNCB-induced atopic dermatitis like mice. Appl. Biol. Chem. 2023, 66, 58. [Google Scholar] [CrossRef]
- Qi, X.-F.; Kim, D.-H.; Yoon, Y.-S.; Li, J.-H.; Jin, D.; Deung, Y.-K.; Lee, K.-J. Effects of Bambusae caulis in Liquamen on the development of atopic dermatitis-like skin lesions in hairless mice. J. Ethnopharmacol. 2009, 123, 195–200. [Google Scholar] [CrossRef] [PubMed]
- Seki, N.; Miyazaki, M.; Suzuki, W.; Hayashi, K.; Arima, K.; Myburgh, E.; Izuhara, K.; Brombacher, F.; Kubo, M. IL-4-induced GATA-3 expression is a time-restricted instruction switch for Th2 cell differentiation. J. Immunol. 2004, 172, 6158–6166. [Google Scholar] [CrossRef] [PubMed]
- Pace, L.; Pioli, C.; Doria, G. IL-4 modulation of CD4+CD25+ T regulatory cell-mediated suppression. J. Immunol. 2005, 174, 7645–7653. [Google Scholar] [CrossRef] [PubMed]
- Chen, L.; Overbergh, L.; Mathieu, C.; Chan, L.S. The development of atopic dermatitis is independent of Immunoglobulin E up-regulation in the K14-IL-4 SKH1 transgenic mouse model. Clin. Exp. Allergy 2008, 38, 1367–1380. [Google Scholar] [CrossRef]
- Wei, X.Y.; Hou, W.X.; Liang, J.J.; Fang, P.; Dou, B.; Wang, Z.S.; Sai, J.Y.; Xu, T.; Ma, C.Y.; Zhang, Q.Y.; et al. Network Pharmacology-Based Analysis on the Potential Biological Mechanisms of Sinisan Against Non-Alcoholic Fatty Liver Disease. Front. Pharmacol. 2021, 12, 693701. [Google Scholar] [CrossRef] [PubMed]
- Chen, X.; Cubillos-Ruiz, J.R. Endoplasmic reticulum stress signals in the tumour and its microenvironment. Nat. Rev. Cancer 2021, 21, 71–88. [Google Scholar] [CrossRef]
- Gao, K.; Zhu, Y.A.; Wang, H.; Gong, X.W.; Yue, Z.Y.; Lv, A.A.; Zhou, X.C. Network pharmacology reveals the potential mechanism of Baiying Qinghou decoction in treating laryngeal squamous cell carcinoma. Aging 2021, 13, 26003–26021. [Google Scholar] [CrossRef]
- Xu, J.M.; Kang, F.Q.; Wang, W.; Liu, S.J.; Xie, J.H.; Yang, X.B. Comparison between Heat-Clearing Medicine and Antirheumatic Medicine in Treatment of Gastric Cancer Based on Network Pharmacology, Molecular Docking, and Tumor Immune Infiltration Analysis. Evid.-Based Complement. Altern. Med. 2022, 2022, 7490279. [Google Scholar] [CrossRef]
- Bajgai, J.; Xingyu, J.; Fadriquela, A.; Begum, R.; Kim, D.H.; Kim, C.-S.; Kim, S.-K.; Lee, K.-J. Effects of mineral complex material treatment on 2,4- dinitrochlorobenzene-induced atopic dermatitis like-skin lesions in mice model. BMC Complement. Med. Ther. 2021, 21, 82. [Google Scholar] [CrossRef]
- Oh, S.; Chung, H.; Chang, S.; Lee, S.-H.; Seok, S.H.; Lee, H. Effect of Mechanical Stretch on the DNCB-induced Proinflammatory Cytokine Secretion in Human Keratinocytes. Sci. Rep. 2019, 9, 5156. [Google Scholar] [CrossRef] [PubMed]
- Traidl, C.; Jugert, F.; Krieg, T.; Merk, H.; Hunzelmann, N. Inhibition of allergic contact dermatitis to DNCB but not to oxazolone in interleukin-4-deficient mice. J. Investig. Dermatol. 1999, 112, 476–482. [Google Scholar] [CrossRef] [PubMed]
- Lim, J.-y.; Lee, J.-H.; Lee, D.-H.; Lee, J.-H.; Kim, D.-K. Umbelliferone reduces the expression of inflammatory chemokines in HaCaT cells and DNCB/DFE-induced atopic dermatitis symptoms in mice. Int. Immunopharmacol. 2019, 75, 105830. [Google Scholar] [CrossRef] [PubMed]
- Barnes, P.J. Role of GATA-3 in allergic diseases. Curr. Mol. Med. 2008, 8, 330–334. [Google Scholar] [CrossRef] [PubMed]
- Zhang, Y.Y.; Wang, A.X.; Xu, L.; Shen, N.; Zhu, J.; Tu, C.X. Characteristics of peripheral blood CD4+CD25+ regulatory T cells and related cytokines in severe atopic dermatitis. Eur. J. Dermatol. 2016, 26, 240–246. [Google Scholar] [CrossRef] [PubMed]
- Wang, L.; Xian, Y.F.; Loo, S.K.F.; Ip, S.P.; Yang, W.; Chan, W.Y.; Lin, Z.X.; Wu, J.C.Y. Baicalin ameliorates 2,4-dinitrochlorobenzene-induced atopic dermatitis-like skin lesions in mice through modulating skin barrier function, gut microbiota and JAK/STAT pathway. Bioorg. Chem. 2022, 119, 105538. [Google Scholar] [CrossRef] [PubMed]
- Wu, S.; Pang, Y.B.; He, Y.J.; Zhang, X.T.; Peng, L.; Guo, J.; Zeng, J.H. A comprehensive review of natural products against atopic dermatitis: Flavonoids, alkaloids, terpenes, glycosides and other compounds. Biomed. Pharmacother. 2021, 140, 111741. [Google Scholar] [CrossRef] [PubMed]
- Kim, S.S.; Kim, N.K.; Seo, S.R. Cynanchi atrati and Its Phenolic Constituent Sinapic Acid Target Regulator of Calcineurin 1 (RCAN1) to Control Skin Inflammation. Antioxidants 2022, 11, 205. [Google Scholar] [CrossRef]
- Yu, X.; Gao, L.; Miao, Z.; Zhang, L.; Wu, R.; Sun, S.; Sun, N.; Zhu, L.; Sheng, H. Qualitative and quantitative analysis of the component variations of Raphani Semen during the stir-frying process and elucidation of transformation pathways of multiple components. J. Pharm. Biomed. Anal. 2023, 236, 115726. [Google Scholar] [CrossRef]
- Saeedavi, M.; Goudarzi, M.; Mehrzadi, S.; Basir, Z.; Hasanvand, A.; Hosseinzadeh, A. Sinapic acid ameliorates airway inflammation in murine ovalbumin-induced allergic asthma by reducing Th2 cytokine production. Life Sci. 2022, 307, 120858. [Google Scholar] [CrossRef]
- Hwang, K.A.; Hwang, Y.J.; Hwang, H.J.; Lee, S.H.; Kim, Y.J. Sword Bean (Canavalia gladiata) Pod Exerts Anti-Allergic and Anti-Inflammatory Effects through Modulation of Th1/Th2 Cell Differentiation. Nutrients 2022, 14, 2853. [Google Scholar] [CrossRef] [PubMed]
- Lee, B.S.; Shim, S.M.; Heo, J.; Pae, H.O.; Seo, B.Y.; Han, S.Y.; Sohn, D.H.; Jang, S.I.; Chung, H.T. Wogonin suppresses TARC expression induced by mite antigen via heme oxygenase 1 in human keratinocytes-Suppressive effect of wogonin on mite antigen-induced TARC expression. J. Dermatol. Sci. 2007, 46, 31–40. [Google Scholar] [CrossRef]
- Choi, J.K.; Jang, Y.H.; Lee, S.; Lee, S.R.; Choi, Y.A.; Jin, M.; Choi, J.H.; Park, J.H.; Park, P.H.; Choi, H.; et al. Chrysin attenuates atopic dermatitis by suppressing inflammation of keratinocytes. Food Chem. Toxicol. 2017, 110, 142–150. [Google Scholar] [CrossRef] [PubMed]
- Park, C.H.; Min, S.Y.; Yu, H.W.; Kim, K.; Kim, S.; Lee, H.J.; Kim, J.H.; Park, Y.J. Effects of Apigenin on RBL-2H3, RAW264.7, and HaCaT Cells: Anti-Allergic, Anti-Inflammatory, and Skin-Protective Activities. Int. J. Mol. Sci. 2020, 21, 4620. [Google Scholar] [CrossRef] [PubMed]
- Li, H.B.; Kang, S.H.; Sun, L.J. A Study on the Evaluation of Polyenoic Vegetable Oils and Their Female Health Benefits Based on Time Series Analysis Model: The Case of Peony Seed Oil. J. Healthc. Eng. 2022, 2022, 3127698. [Google Scholar] [CrossRef]
- Tang, L.; Cao, X.Q.; Li, X.L.; Ding, H. Topical application with conjugated linoleic acid ameliorates 2, 4-dinitrofluorobenzene-induced atopic dermatitis-like lesions in BALB/c mice. Exp. Dermatol. 2021, 30, 237–248. [Google Scholar] [CrossRef]
- Tang, L.; Li, X.L.; Wan, L.P.; Wang, H.L.; Mai, Q.T.; Deng, Z.X.; Ding, H. Ameliorative effect of orally administered different linoleic acid/alpha-linolenic acid ratios in a mouse model of DNFB-induced atopic dermatitis. J. Funct. Foods 2020, 65, 103754. [Google Scholar] [CrossRef]
- Milani, G.B.; Camponogara, C.; Piana, M.; Silva, C.R.; Oliveira, S.M. Cariniana domestica fruit peels present topical anti-inflammatory efficacy in a mouse model of skin inflammation. Naunyn-Schmiedebergs Arch. Pharmacol. 2019, 392, 513–528. [Google Scholar] [CrossRef]
- Ferreira, M.S.; Lobo, J.M.S.; Almeida, I.F. Sensitive skin: Active ingredients on the spotlight. Int. J. Cosmet. Sci. 2022, 44, 56–73. [Google Scholar] [CrossRef]
- Wolosik, K.; Knas, M.; Zalewska, A.; Niczyporuk, M.; Przystupa, A.W. The importance and perspective of plant-based squalene in cosmetology. J. Cosmet. Sci. 2013, 64, 59–65. [Google Scholar]
- Hofmann, M.A.; Fluhr, J.W.; Ruwwe-Glösenkamp, C.; Stevanovic, K.; Bergmann, K.C.; Zuberbier, T. Role of IL-17 in atopy-A systematic review. Clin. Transl. Allergy 2021, 11, e12047. [Google Scholar] [CrossRef] [PubMed]
- Razaghian, A.; Parvaneh, N.; Amirzargar, A.A.; Gharagozlou, M. Tumor Necrosis Factor-α (-308G>A) Gene Polymorphism and Its Association with Asthma and Atopy Status. Iran. J. Allergy Asthma Immunol. 2023, 22, 337–344. [Google Scholar] [CrossRef] [PubMed]
- Hansen, S.; Probst-Hensch, N.; Bettschart, R.; Pons, M.; Leynaert, B.; Gómez Real, F.; Rochat, T.; Dratva, J.; Schneider, C.; Keidel, D.; et al. Early menarche and new onset of asthma: Results from the SAPALDIA cohort study. Maturitas 2017, 101, 57–63. [Google Scholar] [CrossRef] [PubMed]
- Miller, J.D. The Role of Dust Mites in Allergy. Clin. Rev. Allergy Immunol. 2019, 57, 312–329. [Google Scholar] [CrossRef] [PubMed]
- Yamane, Y.; Moriyama, K.; Yasuda, C.; Miyata, S.; Aihara, M.; Ikezawa, Z.; Miyazaki, K. New horny layer marker proteins for evaluating skin condition in atopic dermatitis. Int. Arch. Allergy Immunol. 2009, 150, 89–101. [Google Scholar] [CrossRef] [PubMed]
- Pastore, S.; Giustizieri, M.L.; Mascia, F.; Giannetti, A.; Kaushansky, K.; Girolomoni, G. Dysregulated activation of activator protein 1 in keratinocytes of atopic dermatitis patients with enhanced expression of granulocyte/macrophage-colony stimulating factor. J. Investig. Dermatol. 2000, 115, 1134–1143. [Google Scholar] [CrossRef] [PubMed]
- Campione, E.; Lanna, C.; Diluvio, L.; Cannizzaro, M.V.; Grelli, S.; Galluzzo, M.; Talamonti, M.; Annicchiarico-Petruzzelli, M.; Mancini, M.; Melino, G.; et al. Skin immunity and its dysregulation in atopic dermatitis, hidradenitis suppurativa and vitiligo. Cell Cycle 2020, 19, 257–267. [Google Scholar] [CrossRef] [PubMed]
- Yang, N.; Shao, H.; Deng, J.; Liu, Y. Network pharmacology-based analysis to explore the therapeutic mechanism of Cortex Dictamni on atopic dermatitis. J. Ethnopharmacol. 2023, 304, 116023. [Google Scholar] [CrossRef]
- Kamsteeg, M.; Bergers, M.; de Boer, R.; Zeeuwen, P.L.; Hato, S.V.; Schalkwijk, J.; Tjabringa, G.S. Type 2 helper T-cell cytokines induce morphologic and molecular characteristics of atopic dermatitis in human skin equivalent. Am. J. Pathol. 2011, 178, 2091–2099. [Google Scholar] [CrossRef]
- Seo, Y.S.; Kim, H.S.; Lee, A.Y.; Chun, J.M.; Kim, S.B.; Moon, B.C.; Kwon, B.I. Codonopsis lanceolata attenuates allergic lung inflammation by inhibiting Th2 cell activation and augmenting mitochondrial ROS dismutase (SOD2) expression. Sci. Rep. 2019, 9, 2312. [Google Scholar] [CrossRef]
- Nam, H.H.; Kim, J.S.; Lee, J.; Seo, Y.H.; Kim, H.S.; Ryu, S.M.; Choi, G.; Moon, B.C.; Lee, A.Y. Pharmacological Effects of Agastache rugosa against Gastritis Using a Network Pharmacology Approach. Biomolecules 2020, 10, 1298. [Google Scholar] [CrossRef]
- Chun, J.M.; Lee, A.Y.; Kim, J.S.; Choi, G.; Kim, S.H. Protective Effects of Peucedanum japonicum Extract against Osteoarthritis in an Animal Model Using a Combined Systems Approach for Compound-Target Prediction. Nutrients 2018, 10, 754. [Google Scholar] [CrossRef]
- Lee, A.Y.; Park, W.; Kang, T.W.; Cha, M.H.; Chun, J.M. Network pharmacology-based prediction of active compounds and molecular targets in Yijin-Tang acting on hyperlipidaemia and atherosclerosis. J. Ethnopharmacol. 2018, 221, 151–159. [Google Scholar] [CrossRef] [PubMed]
- Park, S.W.; Lee, A.Y.; Lim, J.O.; Lee, S.J.; Kim, W.I.; Yang, Y.G.; Kim, B.; Kim, J.S.; Chae, S.W.; Na, K.; et al. Loranthus tanakae Franch. & Say. Suppresses Inflammatory Response in Cigarette Smoke Condensate Exposed Bronchial Epithelial Cells and Mice. Antioxidants 2022, 11, 1885. [Google Scholar] [CrossRef] [PubMed]
- Lee, A.Y.; Lee, J.Y.; Chun, J.M. Exploring the Mechanism of Gyejibokryeong-hwan against Atherosclerosis Using Network Pharmacology and Molecular Docking. Plants 2020, 9, 1750. [Google Scholar] [CrossRef] [PubMed]





| Time (min) | Solvent | |
|---|---|---|
| A (%) | B (%) | |
| 0 | 90 | 10 |
| 5 | 90 | 10 |
| 20 | 75 | 25 |
| 30 | 60 | 40 |
| 35 | 30 | 70 |
| 37 | 0 | 100 |
| 42 | 0 | 100 |
| 45 | 90 | 10 |
| 55 | 90 | 10 |
Disclaimer/Publisher’s Note: The statements, opinions and data contained in all publications are solely those of the individual author(s) and contributor(s) and not of MDPI and/or the editor(s). MDPI and/or the editor(s) disclaim responsibility for any injury to people or property resulting from any ideas, methods, instructions or products referred to in the content. |
© 2024 by the authors. Licensee MDPI, Basel, Switzerland. This article is an open access article distributed under the terms and conditions of the Creative Commons Attribution (CC BY) license (https://creativecommons.org/licenses/by/4.0/).
Share and Cite
Lee, J.; Seo, Y.-S.; Lee, A.Y.; Nam, H.-H.; Ji, K.-Y.; Kim, T.; Lee, S.; Hyun, J.W.; Moon, C.; Cho, Y.; et al. Anti-Atopic Effect of Scutellaria baicalensis and Raphanus sativus on Atopic Dermatitis-like Lesions in Mice by Experimental Verification and Compound-Target Prediction. Pharmaceuticals 2024, 17, 269. https://doi.org/10.3390/ph17030269
Lee J, Seo Y-S, Lee AY, Nam H-H, Ji K-Y, Kim T, Lee S, Hyun JW, Moon C, Cho Y, et al. Anti-Atopic Effect of Scutellaria baicalensis and Raphanus sativus on Atopic Dermatitis-like Lesions in Mice by Experimental Verification and Compound-Target Prediction. Pharmaceuticals. 2024; 17(3):269. https://doi.org/10.3390/ph17030269
Chicago/Turabian StyleLee, Jeongmin, Yun-Soo Seo, A Yeong Lee, Hyeon-Hwa Nam, Kon-Young Ji, Taesoo Kim, Sanghyun Lee, Jin Won Hyun, Changjong Moon, Yongho Cho, and et al. 2024. "Anti-Atopic Effect of Scutellaria baicalensis and Raphanus sativus on Atopic Dermatitis-like Lesions in Mice by Experimental Verification and Compound-Target Prediction" Pharmaceuticals 17, no. 3: 269. https://doi.org/10.3390/ph17030269
APA StyleLee, J., Seo, Y.-S., Lee, A. Y., Nam, H.-H., Ji, K.-Y., Kim, T., Lee, S., Hyun, J. W., Moon, C., Cho, Y., Jung, B., Kim, J. S., & Chae, S. (2024). Anti-Atopic Effect of Scutellaria baicalensis and Raphanus sativus on Atopic Dermatitis-like Lesions in Mice by Experimental Verification and Compound-Target Prediction. Pharmaceuticals, 17(3), 269. https://doi.org/10.3390/ph17030269

