Osteolytic Bone Loss and Skeletal Deformities in a Mouse Model for Early-Onset Paget’s Disease of Bone with PFN1 Mutation Are Treatable by Alendronate
Abstract
1. Introduction
2. Results
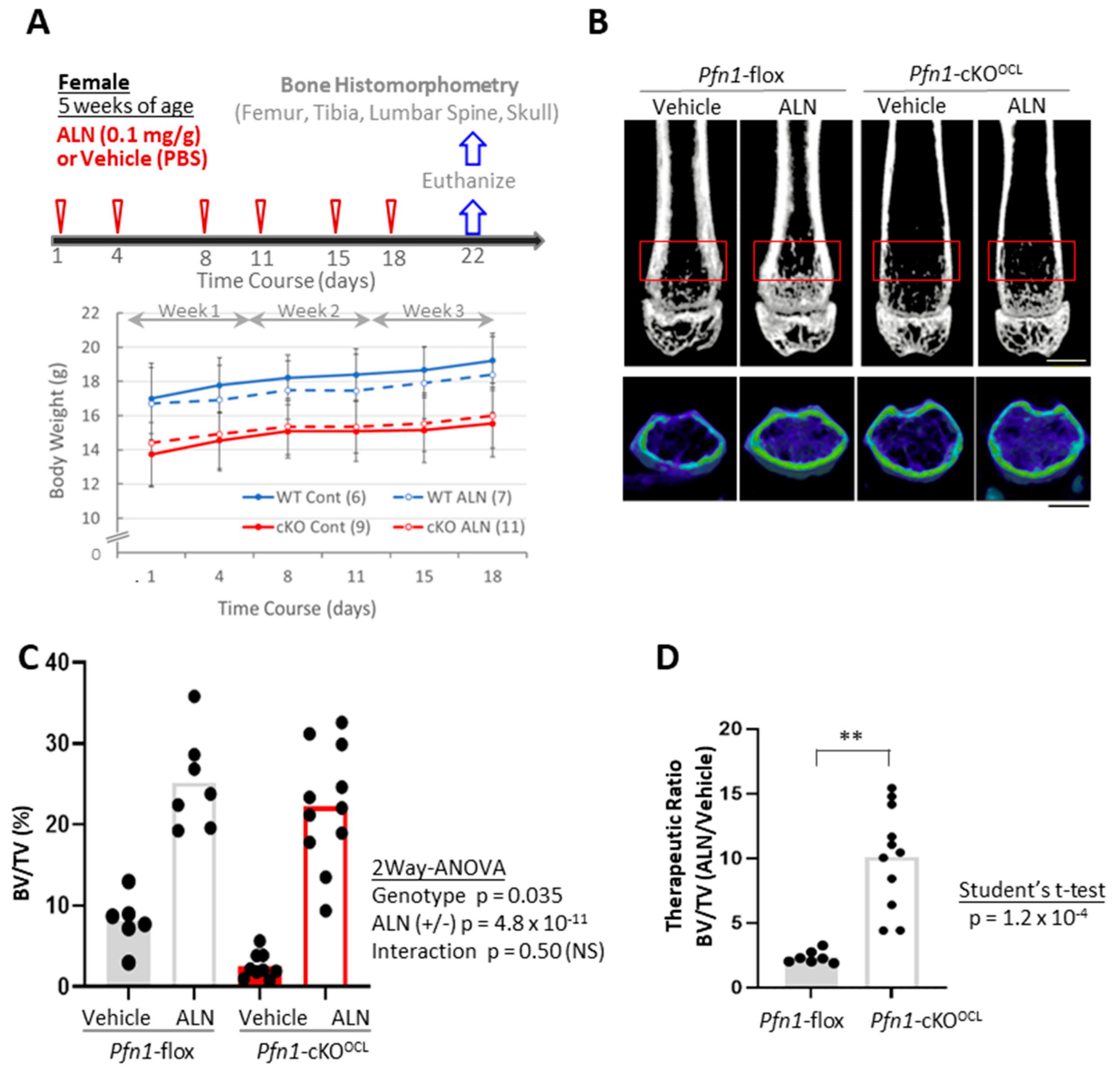
2.1. Administration of ALN Improved the Decreased Trabecular Bone Mass in the Distal Femurs of Pfn1-cKOOCL Mice
2.2. ALN Efficiently Suppressed the Increased Osteoclast Number in the Trabecular Bone Area of the Long Bones in Pfn1-cKOOCL Mice
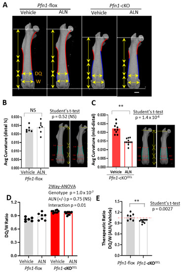
2.3. ALN Administration Partially Prevented the Progression of Long Bone Deformities in Pfn1-cKOOCL Mice
2.4. ALN Administration Improved the Decreased Trabecular Bone Mass in the L3 Vertebra and Nasal Bone of Pfn1-cKOOCL Mice but Not for Its Deformity
3. Discussion
4. Materials and Methods
4.1. Animals
4.2. 3D-μCT Analysis for Bone Mass
4.3. Quantitative Analysis of Bone Deformity
4.4. Bone Resorptive Parameters by TRAP Staining in Bone Histomorphometry
4.5. Statistical Analysis
5. Conclusions
Supplementary Materials
Author Contributions
Funding
Institutional Review Board Statement
Informed Consent Statement
Data Availability Statement
Acknowledgments
Conflicts of Interest
Abbreviations
| PDB | Paget’s disease of bone |
| ALN | alendronate |
| KO | knockout |
| Pfn1-cKOOCL | conditional Pfn1-deficient mice specifically in osteoclasts |
| BPs | bisphosphonates |
| SQSTM1 | sequestosome 1 gene (human) |
| TNFRSF11A | TNF receptor family 11A gene (human) |
| ZNF687 | zinc finger protein 687 gene (human) |
| PFN1 | profilin 1 gene (human) |
| Pfn1 | profilin 1 gene (mouse) |
| LOF | loss of function |
| WT | wild type |
| 2D | two dimensional |
| 3D | three dimensional |
| μCT | micro-computed tomography |
| BV | bone volume |
| TV | tissue volume |
| Tb.N | trabecular number |
| Tb.Th | trabecular thickness |
| Tb.Spac | trabecular spacing |
| Tb.Sp | trabecular separation |
| BS | bone surface |
| ANOVA | analysis of variance |
| NS | not significant |
| P | p-value |
| ROI | the region of interest |
| TRAP | tartrate-resistant acid phosphatase |
| Oc.N | osteoclast number |
| Oc.S | osteoclast surface |
| AP | anteroposterior |
| ML | mediolateral |
| W | the mediolateral width of the distal epiphyseal growth plate |
| DQ | the mediolateral width of the distal quartile |
| Co.Th | cortical thickness |
| Co.Peri | cortical perimeter |
| Ct.Pm | cortical perimeter |
| L3 | the third lumbar vertebral body |
| BMC | bone mineral content |
| BMD | bone mineral density |
| SD | standard deviation |
References
- Gennari, L.; Rendina, D.; Merlotti, D.; Cavati, G.; Mingiano, C.; Cosso, R.; Materozzi, M.; Pirrotta, F.; Abate, V.; Calabrese, M.; et al. Update on the pathogenesis and genetics of Paget’s disease of bone. Front. Cell Dev. Biol. 2022, 10, 932065. [Google Scholar] [CrossRef] [PubMed]
- Cundy, T. Paget’s disease of bone. Metabolism 2018, 80, 5–14. [Google Scholar] [CrossRef] [PubMed]
- Ralston, S.H. Paget’s disease of bone. N. Engl. J. Med. 2013, 368, 644–650. [Google Scholar] [CrossRef]
- Ralston, S.H.; Corral-Gudino, L.; Cooper, C.; Francis, R.M.; Fraser, W.D.; Gennari, L.; Guañabens, N.; Javaid, M.K.; Layfield, R.; O’Neill, T.W.; et al. Diagnosis and Management of Paget’s Disease of Bone in Adults: A Clinical Guideline. J. Bone Miner. Res. 2019, 34, 579–604. [Google Scholar] [CrossRef]
- Cronin, O.; Subedi, D.; Forsyth, L.; Goodman, K.; Lewis, S.C.; Keerie, C.; Walker, A.; Porteous, M.; Cetnarskyj, R.; Ranganath, L.R.; et al. Characteristics of Early Paget’s Disease in SQSTM1 Mutation Carriers: Baseline Analysis of the ZiPP Study Cohort. J. Bone Miner. Res. 2020, 35, 1246–1252. [Google Scholar] [CrossRef]
- Ralston, S.H.; Albagha, O.M. Genetics of Paget’s disease of bone. Curr. Osteoporos. Rep. 2014, 12, 263–271. [Google Scholar] [CrossRef] [PubMed][Green Version]
- Divisato, G.; Formicola, D.; Esposito, T.; Merlotti, D.; Pazzaglia, L.; Del Fattore, A.; Siris, E.; Orcel, P.; Brown, J.P.; Nuti, R.; et al. ZNF687 Mutations in Severe Paget Disease of Bone Associated with Giant Cell Tumor. Am. J. Hum. Genet. 2016, 98, 275–286. [Google Scholar] [CrossRef]
- Merlotti, D.; Materozzi, M.; Bianciardi, S.; Guarnieri, V.; Rendina, D.; Volterrani, L.; Bellan CMingiano, C.; Picchioni, T.; Frosali, A.; Orfanelli, U.; et al. Mutation of PFN1 Gene in an Early Onset, Polyostotic Paget-like Disease. J. Clin. Endocrinol. Metab. 2020, 105, 2553–2565. [Google Scholar] [CrossRef]
- Scotto di Carlo, F.; Pazzaglia, L.; Esposito, T.; Gianfrancesco, F. The Loss of Profilin 1 Causes Early Onset Paget’s Disease of Bone. J. Bone Miner. Res. 2020, 35, 1387–1398. [Google Scholar] [CrossRef]
- Wei, Z.; Li, S.; Tao, X.; Zhu, G.; Sun, Z.; Wei, Z.; Jiao, Q.; Zhang, H.; Chen, L.; Li, B.; et al. Mutations in Profilin 1 Cause Early-Onset Paget’s Disease of Bone with Giant Cell Tumors. J. Bone Miner. Res. 2021, 36, 1088–1103. [Google Scholar] [CrossRef]
- Pollard, D.T.; Borisy, G.G. Cellular motility driven by assembly and disassembly of actin filaments. Cell 2003, 112, 453–465. [Google Scholar] [CrossRef] [PubMed]
- Paul, A.S.; Pollard, T.D. The role of the FH1 domain and profilin in formin-mediated actin-filament elongation and nucleation. Curr. Biol. 2008, 18, 9–19. [Google Scholar] [CrossRef] [PubMed]
- Suarez, C.; Carroll, R.T.; Burke, T.A.; Christensen, J.R.; Bestul, A.J.; Sees, J.A.; James, M.L.; Sirotkin, V.; Kovar, D.R. Profilin regulates F-actin network homeostasis by favoring formin over Arp2/3 complex. Dev. Cell 2015, 32, 43–53. [Google Scholar] [CrossRef] [PubMed]
- Rotty, J.D.; Wu, C.; Haynes, E.M.; Suarez, C.; Winkelman, J.D.; Johnson, H.E.; Haugh, J.M.; Kovar, D.R.; Bear, J.E. Profilin-1 serves as a gatekeeper for actin assembly by Arp2/3-dependent and -independent pathways. Dev. Cell 2015, 32, 54–67. [Google Scholar] [CrossRef]
- Shirakawa, J.; Kajikawa, S.; Böttcher, R.T.; Costell, M.; Izu, Y.; Hayata, T.; Noda, M.; Ezura, Y. Profilin 1 Negatively Regulates Osteoclast Migration in Postnatal Skeletal Growth, Remodeling, and Homeostasis in Mice. JBMR Plus 2019, 3, e10130. [Google Scholar] [CrossRef]
- Kajikawa, S.; Ezura, Y.; Izu, Y.; Nakashima, K.; Noda, M.; Nifuji, A. Profilin-1 negatively controls osteoclast migration by suppressing the protrusive structures based on branched actin filaments. J. Bone Miner. Metab. 2022, 40, 561–570. [Google Scholar] [CrossRef]
- Reszka, A.A.; Rodan, G.A. Bisphosphonate mechanism of action. Curr. Rheumatol. Rep. 2003, 5, 65–74. [Google Scholar] [CrossRef] [PubMed]
- Rogers, M.J.; Crockett, J.C.; Coxon, F.P.; Mönkkönen, J. Biochemical and molecular mechanisms of action of bisphosphonates. Bone 2011, 49, 34–41. [Google Scholar] [CrossRef]
- Devogelaer, J.P.; Malghem, J.; Maldague, B.; Nagant de Deuxchaisnes, C. Radiological manifestations of bisphosphonate treatment with APD in a child suffering from osteogenesis imperfecta. Skelet. Radiol. 1987, 16, 360–363. [Google Scholar] [CrossRef]
- Evans, K.D.; Lau, S.T.; Oberbauer, A.M.; Martin, R.B. Alendronate affects the long bone length and growth plate morphology in the oim mouse model for Osteogenesis Imperfecta. Bone 2003, 32, 268–274. [Google Scholar] [CrossRef]
- Yang, W.; Wang, J.; Moore, D.C.; Liang, H.; Dooner, M.; Wu, Q.; Terek, R.; Chen, Q.; Ehrlich, M.G.; Quesenberry, P.J.; et al. Ptpn11 deletion in a novel progenitor causes metachondromatosis by inducing hedgehog signaling. Nature 2013, 499, 491–495. [Google Scholar] [CrossRef] [PubMed]
- Bouxsein, M.L.; Boyd, S.K.; Christiansen, B.A.; Guldberg, R.E.; Jepsen, K.J.; Müller, R. Guidelines for assessment of bone microstructure in rodents using micro-computed tomography. J. Bone Miner. Res. 2010, 25, 1468–1486. [Google Scholar] [CrossRef]
- Schindelin, J.; Arganda-Carreras, I.; Frise, E.; Kaynig, V.; Longair, M.; Pietzsch, T.; Preibisch, S.; Rueden, C.; Saalfeld, S.; Schmid, B.; et al. Fiji: An open-source platform for biological-image analysis. Nat. Methods 2012, 9, 676–682. [Google Scholar] [CrossRef] [PubMed]
- Dempster, D.W.; Compston, J.E.; Drezner, M.K.; Glorieux, F.H.; Kanis, J.A.; Malluche, H.; Meunier, P.J.; Ott, S.M.; Recker, R.R.; Parfitt, A.M. Standardized nomenclature, symbols, and units for bone histomorphometry: A 2012 update of the report of the ASBMR Histomorphometry Nomenclature Committee. J. Bone Miner. Res. 2013, 28, 2–17. [Google Scholar] [CrossRef] [PubMed]






| Pfn1-Flox | Pfn1-cKOOCL | p-Values/Two-Way ANOVA | |||||
|---|---|---|---|---|---|---|---|
| Vehicle (6) | ALN (7) | Vehicle (9) | ALN (11) | Genotype | ALN (+/−) | Interaction | |
| BV/TV (%) | 8.1 ± 3.2 | 25.2 ± 5.8 | 2.6 ± 1.6 | 22.2 ± 7.2 | 0.035 | 4.8 × 10−11 | 0.50 (NS) |
| Tb.N (/mm) | 0.8 ± 0.6 | 3.1 ± 0.5 | 0.2 ± 0.2 | 2.1 ± 1.6 | 0.023 | 3.0 × 10−6 | 0.49 (NS) |
| Tb.Th (μm) | 52.9 ± 2.9 | 73.9 ± 9.7 | 31.2 ± 5.3 | 69.0 ± 8.1 | 3.2 × 10−5 | 4.0 × 10−13 | 0.0028 |
| Tb.Sp (μm) | 722.9 ± 446.7 | 214.7 ± 66.2 | 1912.0 ± 1284.6 | 249.7 ± 116.4 | 0.033 | 3.3 × 10−5 | 0.029 |
| Tb.Spac (μm) | 774.9 ± 445.5 | 284.7 ± 69.1 | 1951.0 ± 1284.4 | 308.4 ± 116.6 | 0.036 | 4.1 × 10−5 | 0.029 |
| Pfn1-Flox | Pfn1-cKOOCL | p-Values/Two-Way ANOVA | |||||
|---|---|---|---|---|---|---|---|
| Vehicle (6) | ALN (7) | Vehicle (9) | ALN (11) | Genotype | ALN (+/−) | Interaction | |
| BV/TV (%) | 7.86 ± 2.36 | 13.2 ± 5.91 | 1.46 ± 0.97 | 7.99 ± 0.69 | 3.3 × 10−3 | 2.8 × 10−3 | 0.74 (NS) |
| Tb.N (/mm) | 3.87 ± 1.50 | 4.74 ± 1.42 | 0.81 ± 0.45 | 3.33 ± 0.32 | 4.3 × 10−4 | 6.3 × 10−3 | 0.13 (NS) |
| Tb.Th (μm) | 22.8 ± 0.97 | 26.7 ± 4.57 | 17.9 ± 1.41 | 23.9 ± 0.95 | 0.01 | 1.5 × 10−5 | 0.44 (NS) |
| Tb.Sp (μm) | 291.4 ± 103.8 | 205.9 ± 91.7 | 1254 ± 506.9 | 277.6 ± 28.8 | 2.4 × 10−4 | 5.2 × 10−4 | 7.7 × 10−4 |
| Tb.Spac (μm) | 314.2 ± 104.3 | 232.7 ± 88.2 | 1276 ± 504.6 | 301.5 ± 29.2 | 2.4 × 10−4 | 5.2 × 10−4 | 7.2 × 10−4 |
Disclaimer/Publisher’s Note: The statements, opinions and data contained in all publications are solely those of the individual author(s) and contributor(s) and not of MDPI and/or the editor(s). MDPI and/or the editor(s) disclaim responsibility for any injury to people or property resulting from any ideas, methods, instructions or products referred to in the content. |
© 2023 by the authors. Licensee MDPI, Basel, Switzerland. This article is an open access article distributed under the terms and conditions of the Creative Commons Attribution (CC BY) license (https://creativecommons.org/licenses/by/4.0/).
Share and Cite
Ling, Z.; Aini, H.; Kajikawa, S.; Shirakawa, J.; Tsuji, K.; Asou, Y.; Koga, H.; Sekiya, I.; Nifuji, A.; Noda, M.; et al. Osteolytic Bone Loss and Skeletal Deformities in a Mouse Model for Early-Onset Paget’s Disease of Bone with PFN1 Mutation Are Treatable by Alendronate. Pharmaceuticals 2023, 16, 1395. https://doi.org/10.3390/ph16101395
Ling Z, Aini H, Kajikawa S, Shirakawa J, Tsuji K, Asou Y, Koga H, Sekiya I, Nifuji A, Noda M, et al. Osteolytic Bone Loss and Skeletal Deformities in a Mouse Model for Early-Onset Paget’s Disease of Bone with PFN1 Mutation Are Treatable by Alendronate. Pharmaceuticals. 2023; 16(10):1395. https://doi.org/10.3390/ph16101395
Chicago/Turabian StyleLing, Zhu, Hailati Aini, Shuhei Kajikawa, Jumpei Shirakawa, Kunikazu Tsuji, Yoshinori Asou, Hideyuki Koga, Ichiro Sekiya, Akira Nifuji, Masaki Noda, and et al. 2023. "Osteolytic Bone Loss and Skeletal Deformities in a Mouse Model for Early-Onset Paget’s Disease of Bone with PFN1 Mutation Are Treatable by Alendronate" Pharmaceuticals 16, no. 10: 1395. https://doi.org/10.3390/ph16101395
APA StyleLing, Z., Aini, H., Kajikawa, S., Shirakawa, J., Tsuji, K., Asou, Y., Koga, H., Sekiya, I., Nifuji, A., Noda, M., & Ezura, Y. (2023). Osteolytic Bone Loss and Skeletal Deformities in a Mouse Model for Early-Onset Paget’s Disease of Bone with PFN1 Mutation Are Treatable by Alendronate. Pharmaceuticals, 16(10), 1395. https://doi.org/10.3390/ph16101395

