Antidiabetic Drugs in NAFLD: The Accomplishment of Two Goals at Once?
Abstract
1. Introduction
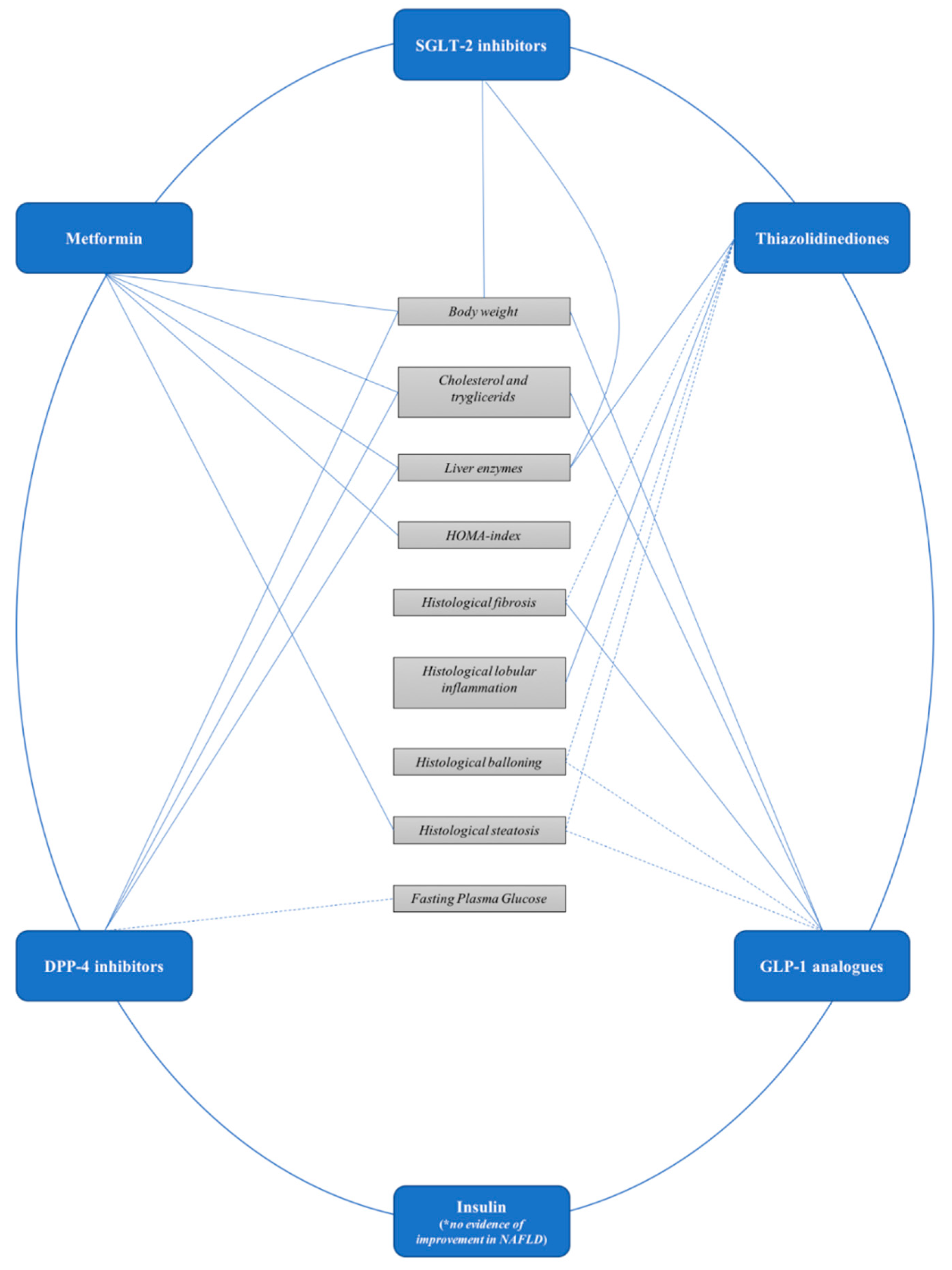
2. Insulin-Sensitizing Agents
3. Metformin
4. Thiazolidinediones
5. Glucagon-Like Peptide-1 (GLP-1) Analogues
6. Sodium-Glucose Cotransporter 2 (SGLT-2) Inhibitors
7. Dipeptidyl Peptidase-4 (DPP-4) Inhibitors
8. Meglitinides and Sulfonylureas
9. Insulin
10. Antidiabetic Drugs Use in Liver Cirrhosis
- Metformin. In the past, many clinicians were worried about prescribing metformin in diabetic patients with cirrhosis for the risk of lactic acidosis and liver injury and sometimes metformin were discontinued after diagnosis of cirrhosis. However, a large cohort study showed that the continuation of metformin use after cirrhosis diagnosis significantly improved survival in all stages of cirrhosis, suggesting that metformin is safe and well tolerated also in patients with decompensated liver disease [116]. Particularly, it was shown that metformin had a protective effect only in patients with NASH-related cirrhosis, probably due to the pleiotropic effects of metformin in cell proliferation and differentiation, in apoptosis and inflammation and in metabolic pathways of glucose and lipid homeostasis [117]. However, it should be highlighted that this study was retrospective and did not evaluated competing risk associated with other antidiabetic drugs. Although no RCT was designed to confirm the efficacy of metformin in improvement of survival of diabetic patients with cirrhosis, to date metformin is considered safe and well tolerated in patients with cirrhosis. However, it should be not used in patients with Child-Pugh class C cirrhosis and in presence of severe renal impairment for the risk of lactic acidosis.
- Glitazones, incretines, DPP-4 inhibitors and SGLT-2 inhibitors. These classes of antidiabetic drugs should not be used in Child-Pugh class C cirrhosis, while their use in patients with compensated cirrhosis is safe and could have a positive impact on liver-related outcomes, as previously showed. In patients with Child-Pugh class C cirrhosis, insulin therapy remains the treatment of choice for co-existing T2DM.
11. Conclusions
Author Contributions
Funding
Conflicts of Interest
Abbreviations
| NAFLD | non-alcoholic fatty liver disease |
| NASH | non-alcoholic steatohepatitis |
| T2DM | type 2 diabetes mellitus |
| HbA1c | glycosylated haemoglobin |
| PPAR-γ | peroxisome proliferator-activated receptor-γ |
| RCT | randomized controlled trial |
| FPG | fasting plasma glucose |
| FFA | free fatty acids |
| IR | insulin resistance |
| HCC | hepatocellular carcinoma |
| CVD | cardiovascular disease |
| ROS | reactive oxygen species |
| TZD | Thiazolidinediones |
| GLP-1 | Glucagon-like pepide-1 |
| SGLT-2 | Sodium-glucose cotransporter 2 |
| DPP-4 | Dipeptidyl peptidase-4 |
References
- Vernon, G.; Baranova, A.; Younossi, Z.M. Systematic review: The epidemiology and natural history of non-alcoholic fatty liver disease and non-alcoholic steatohepatitis in adults. Aliment. Pharmacol. Ther. 2011, 34, 274–285. [Google Scholar] [CrossRef] [PubMed]
- Petta, S.; Muratore, C.; Craxì, A. Non-alcoholic fatty liver disease pathogenesis: The present and the future. Dig. Liver Dis. 2009, 41, 615–625. [Google Scholar] [CrossRef] [PubMed]
- Bhala, N.; Younes, R.; Bugianesi, E. Epidemiology and natural history of patients with NAFLD. Curr. Pharm. Des. 2013, 19, 5169–5176. [Google Scholar] [CrossRef] [PubMed]
- Adams, L.A.; Waters, O.R.; Knuiman, M.W.; Elliott, R.R.; Olynyk, J.K. NAFLD as a risk factor for the development of diabetes and the metabolic syndrome: An eleven-year follow-up study. Am. J. Gastroenterol. 2009, 104, 861–867. [Google Scholar] [CrossRef] [PubMed]
- Ballestri, S.; Zona, S.; Targher, G.; Romagnoli, D.; Baldelli, E.; Nascimbeni, F.; Roverato, A.; Guaraldi, G.; Lonardo, A. Nonalcoholic fatty liver disease is associated with an almost twofold increased risk of incident type 2 diabetes and metabolic syndrome. Evidence from a systematic review and meta-analysis. J. Gastroenterol. Hepatol. 2016, 31, 936–944. [Google Scholar] [CrossRef] [PubMed]
- Hamaguchi, M.; Kojima, T.; Takeda, N.; Nakagawa, T.; Taniguchi, H.; Fujii, K.; Omatsu, T.; Nakajima, T.; Sarui, H.; Shimazaki, M.; et al. The metabolic syndrome as a predictor of nonalcoholic fatty liver disease. Ann. Intern. Med. 2005, 143, 722–728. [Google Scholar] [CrossRef] [PubMed]
- Pais, R.; Charlotte, F.; Fedchuk, L.; Bedossa, P.; Lebray, P.; Poynard, T.; Ratziu, V. A systematic review of follow-up biopsies reveals disease progression in patients with non-alcoholic fatty liver. J. Hepatol. 2013, 59, 550–556. [Google Scholar] [CrossRef] [PubMed]
- Ekstedt, M.; Hagström, H.; Nasr, P.; Fredrikson, M.; Stål, P.; Kechagias, S.; Hultcrantz, R. Fibrosis stage is the strongest predictor for disease-specific mortality in NAFLD after up to 33 years of follow-up. Hepatology 2015, 61, 1547–1554. [Google Scholar] [CrossRef] [PubMed]
- European Association for the Study of the Liver (EASL); European Association for the Study of Diabetes (EASD); European Association for the Study of Obesity (EASO). EASL-EASD-EASO Clinical Practice Guidelines for the management of non-alcoholic fatty liver disease. J. Hepatol. 2016, 64, 1388–1402. [Google Scholar] [CrossRef] [PubMed]
- Reaven, G. Insulin Resistance and Coronary Heart Disease in Nondiabetic Individuals. Arterioscler. Thromb. Vasc. Biol. 2012, 32, 1754–1759. [Google Scholar] [CrossRef] [PubMed]
- Caldwell, S.H.; Crespo, D.M.; Kang, H.S.; Al-Osaimi, A.M. Obesity and hepatocellular carcinoma. Gastroenterology 2004, 127, S97–S103. [Google Scholar] [CrossRef] [PubMed]
- Calle, E.E.; Rodriguez, C.; Walker-Thurmond, K.; Thun, M.J. Overweight, obesity, and mortality from cancer in a prospectively studied cohort of U.S. adults. N. Engl. J. Med. 2003, 348, 1625–1638. [Google Scholar] [CrossRef] [PubMed]
- Marchesini, G.; Brizi, M.; Bianchi, G.; Tomassetti, S.; Zoli, M.; Melchionda, N. Metformin in non-alcoholic steatohepatitis. Lancet 2001, 358, 893–894. [Google Scholar] [CrossRef]
- UK Prospective Diabetes Study (UKPDS) Group. Effect of intensive blood-glucose control with metformin on complications in overweight patients with type 2 diabetes (UKPDS 34). Lancet 1998, 352, 854–865. [Google Scholar] [CrossRef]
- Uygun, A.; Kadayifci, A.; Isik, A.T.; Ozgurtas, T.; Deveci, S.; Tuzun, A.; Yesilova, Z.; Gulsen, M.; Dagalp, K. Metformin in the treatment of patients with non-alcoholic steatohepatitis. Aliment. Pharmacol. Ther. 2004, 19, 537–544. [Google Scholar] [CrossRef] [PubMed]
- Bugianesi, E.; Gentilcore, E.; Manini, R.; Natale, S.; Vanni, E.; Villanova, N.; David, E.; Rizzetto, M.; Marchesini, G. A randomized controlled trial of metformin versus vitamin E or prescriptive diet in nonalcoholic fatty liver disease. Am. J. Gastroenterol. 2005, 100, 1082–1090. [Google Scholar] [CrossRef] [PubMed]
- Lavine, J.E.; Schwimmer, J.B.; Van Natta, M.L.; Molleston, J.P.; Murray, K.F.; Rosenthal, P.; Abrams, S.H.; Scheimann, A.O.; Sanyal, A.J.; Chalasani, N.; et al. Effect of Vitamin E or Metformin for Treatment of Nonalcoholic Fatty Liver Disease in Children and Adolescents. JAMA 2011, 305, 1659. [Google Scholar] [CrossRef] [PubMed]
- Sofer, E.; Boaz, M.; Matas, Z.; Mashavi, M.; Shargorodsky, M. Treatment with insulin sensitizer metformin improves arterial properties, metabolic parameters, and liver function in patients with nonalcoholic fatty liver disease: A randomized, placebo-controlled trial. Metabolism 2011, 60, 1278–1284. [Google Scholar] [CrossRef] [PubMed]
- Hajiaghamohammadi, A.A.; Ziaee, A.; Oveisi, S.; Masroor, H. Effects of metformin, pioglitazone, and silymarin treatment on non-alcoholic Fatty liver disease: A randomized controlled pilot study. Hepat. Mon. 2012, 12, e6099. [Google Scholar] [CrossRef] [PubMed]
- Shavakhi, A.; Minakari, M.; Firouzian, H.; Assali, R.; Hekmatdoost, A.; Ferns, G. Effect of a Probiotic and Metformin on Liver Aminotransferases in Non-alcoholic Steatohepatitis: A Double Blind Randomized Clinical Trial. Int. J. Prev. Med. 2013, 4, 531–537. [Google Scholar] [PubMed]
- Feng, W.; Gao, C.; Bi, Y.; Wu, M.; Li, P.; Shen, S.; Chen, W.; Yin, T.; Zhu, D. Randomized trial comparing the effects of gliclazide, liraglutide, and metformin on diabetes with non-alcoholic fatty liver disease. J. Diabetes 2017, 9, 800–809. [Google Scholar] [CrossRef] [PubMed]
- Idilman, R.; Mizrak, D.; Corapcioglu, D.; Bektas, M.; Doganay, B.; Sayki, M.; Coban, S.; Erden, E.; Soykan, I.; Emral, R. Clinical trial: Insulin-sensitizing agents may reduce consequences of insulin resistance in individuals with non-alcoholic steatohepatitis. Aliment. Pharmacol. Ther. 2008, 28, 200–208. [Google Scholar] [CrossRef] [PubMed]
- Haukeland, J.W.; Konopski, Z.; Eggesbø, H.B.; von Volkmann, H.L.; Raschpichler, G.; Bjøro, K.; Haaland, T.; Løberg, E.M.; Birkeland, K. Metformin in patients with non-alcoholic fatty liver disease: A randomized, controlled trial. Scand. J. Gastroenterol. 2009, 44, 853–860. [Google Scholar] [CrossRef] [PubMed]
- Shields, W.W.; Thompson, K.E.; Grice, G.A.; Harrison, S.A.; Coyle, W.J. The Effect of Metformin and Standard Therapy versus Standard Therapy alone in Nondiabetic Patients with Insulin Resistance and Nonalcoholic Steatohepatitis (NASH): A Pilot Trial. Therap. Adv. Gastroenterol. 2009, 2, 157–163. [Google Scholar] [CrossRef] [PubMed]
- Nar, A.; Gedik, O. The effect of metformin on leptin in obese patients with type 2 diabetes mellitus and nonalcoholic fatty liver disease. Acta Diabetol. 2009, 46, 113–118. [Google Scholar] [CrossRef] [PubMed]
- Omer, Z.; Cetinkalp, S.; Akyildiz, M.; Yilmaz, F.; Batur, Y.; Yilmaz, C.; Akarca, U. Efficacy of insulin-sensitizing agents in nonalcoholic fatty liver disease. Eur. J. Gastroenterol. Hepatol. 2010, 22, 18–23. [Google Scholar] [CrossRef] [PubMed]
- Krakoff, J.; Clark, J.M.; Crandall, J.P.; Wilson, C.; Molitch, M.E.; Brancati, F.L.; Edelstein, S.L.; Knowler, W.C. Diabetes Prevention Program Research Group. Effects of metformin and weight loss on serum alanine aminotransferase activity in the diabetes prevention program. Obesity 2010, 18, 1762–1767. [Google Scholar] [CrossRef] [PubMed]
- Garinis, G.A.; Fruci, B.; Mazza, A.; De Siena, M.; Abenavoli, S.; Gulletta, E.; Ventura, V.; Greco, M.; Abenavoli, L.; Belfiore, A. Metformin versus dietary treatment in nonalcoholic hepatic steatosis: A randomized study. Int. J. Obes. 2010, 34, 1255–1264. [Google Scholar] [CrossRef] [PubMed]
- Tock, L.; Dâmaso, A.R.; de Piano, A.; Carnier, J.; Sanches, P.L.; Lederman, H.M.; Ernandes, R.M.; de Mello, M.T.; Tufik, S. Long-Term Effects of Metformin and Lifestyle Modification on Nonalcoholic Fatty Liver Disease Obese Adolescents. J. Obes. 2010, 2010, 1–6. [Google Scholar] [CrossRef] [PubMed]
- Musso, G.; Cassader, M.; Rosina, F.; Gambino, R. Impact of current treatments on liver disease, glucose metabolism and cardiovascular risk in non-alcoholic fatty liver disease (NAFLD): A systematic review and meta-analysis of randomised trials. Diabetologia 2012, 55, 885–904. [Google Scholar] [CrossRef] [PubMed]
- Musso, G.; Gambino, R.; Cassader, M.; Pagano, G. A meta-analysis of randomized trials for the treatment of nonalcoholic fatty liver disease. Hepatology 2010, 52, 79–104. [Google Scholar] [CrossRef] [PubMed]
- Li, Y.; Liu, L.; Wang, B.; Wang, J.; Chen, D. Metformin in non-alcoholic fatty liver disease: A systematic review and meta-analysis. Biomed. Rep. 2013, 1, 57–64. [Google Scholar] [CrossRef] [PubMed]
- Rakoski, M.O.; Singal, A.G.; Rogers, M.A.; Conjeevaram, H. Meta-analysis: Insulin sensitizers for the treatment of non-alcoholic steatohepatitis. Aliment. Pharmacol. Ther. 2010, 32, 1211–1221. [Google Scholar] [CrossRef] [PubMed]
- Nkontchou, G.; Cosson, E.; Aout, M.; Mahmoudi, A.; Bourcier, V.; Charif, I.; Ganne-Carrie, N.; Grando-Lemaire, V.; Vicaut, E.; Trinchet, J.C.; et al. Impact of metformin on the prognosis of cirrhosis induced by viral hepatitis C in diabetic patients. J. Clin. Endocrinol. Metab. 2011, 96, 2601–2608. [Google Scholar] [CrossRef] [PubMed]
- Donadon, V.; Balbi, M.; Mas, M.D.; Casarin, P.; Zanette, G. Metformin and reduced risk of hepatocellular carcinoma in diabetic patients with chronic liver disease. Liver Int. 2010, 30, 750–758. [Google Scholar] [CrossRef] [PubMed]
- Kheirandish, M.; Mahboobi, H.; Yazdanparast, M.; Kamal, W.; Kamal, M.A. Anti-cancer Effects of Metformin: Recent Evidences for its Role in Prevention and Treatment of Cancer. Curr. Drug Metab. 2018, 19, 793–797. [Google Scholar] [CrossRef] [PubMed]
- Carulli, L.; Maurantonio, M.; Hebbard, L.; Baldelli, E.; Loria, P.; George, J. Classical and innovative insulin sensitizing drugs for the prevention and treatment of NAFLD. Curr. Pharm. Des. 2013, 19, 5280–5296. [Google Scholar] [CrossRef] [PubMed]
- Forslund, K.; Hildebrand, F.; Nielsen, T.; Falony, G.; Le Chatelier, E.; Sunagawa, S.; Prifti, E.; Vieira-Silva, S.; Gudmundsdottir, V.; Pedersen, H.K.; et al. Disentangling type 2 diabetes and metformin treatment signatures in the human gut microbiota. Nature 2015, 528, 262–266. [Google Scholar] [CrossRef] [PubMed]
- Gao, Z.; Yin, J.; Zhang, J.; Ward, R.E.; Martin, R.J.; Lefevre, M.; Cefalu, W.T.; Ye, J. Butyrate improves insulin sensitivity and increases energy expenditure in mice. Diabetes 2009, 58, 1509–1517. [Google Scholar] [CrossRef] [PubMed]
- Rumberger, J.M.; Arch, J.R.S.; Green, A. Butyrate and other short-chain fatty acids increase the rate of lipolysis in 3T3-L1 adipocytes. PeerJ 2014, 2, e611. [Google Scholar] [CrossRef] [PubMed]
- Maida, A.; Lamont, B.J.; Cao, X.; Drucker, D.J. Metformin regulates the incretin receptor axis via a pathway dependent on peroxisome proliferator-activated receptor-α in mice. Diabetologia 2011, 54, 339–349. [Google Scholar] [CrossRef] [PubMed]
- Tiikkainen, M.; Häkkinen, A.M.; Korsheninnikova, E.; Nyman, T.; Mäkimattila, S.; Yki-Järvinen, H. Effects of rosiglitazone and metformin on liver fat content, hepatic insulin resistance, insulin clearance, and gene expression in adipose tissue in patients with type 2 diabetes. Diabetes 2004, 53, 2169–2176. [Google Scholar] [CrossRef] [PubMed]
- Shah, P.K.; Mudaliar, S.; Chang, A.R.; Aroda, V.; Andre, M.; Burke, P.; Henry, R.R. Effects of intensive insulin therapy alone and in combination with pioglitazone on body weight, composition, distribution and liver fat content in patients with type 2 diabetes. Diabetes Obes. Metab. 2011, 13, 505–510. [Google Scholar] [CrossRef] [PubMed]
- Ito, D.; Shimizu, S.; Inoue, K.; Saito, D.; Yanagisawa, M.; Inukai, K.; Akiyama, Y.; Morimoto, Y.; Noda, M.; Shimada, A. Comparison of Ipragliflozin and Pioglitazone Effects on Nonalcoholic Fatty Liver Disease in Patients with Type 2 Diabetes: A Randomized, 24-Week, Open-Label, Active-Controlled Trial. Diabetes Care 2017, 40, 1364–1372. [Google Scholar] [CrossRef] [PubMed]
- Yaghoubi, M.; Jafari, S.; Sajedi, B.; Gohari, S.; Akbarieh, S.; Heydari, A.H.; Jameshoorani, M. Comparison of fenofibrate and pioglitazone effects on patients with nonalcoholic fatty liver disease. Eur. J. Gastroenterol. Hepatol. 2017, 29, 1385–1388. [Google Scholar] [CrossRef] [PubMed]
- Sanyal, A.J.; Mofrad, P.S.; Contos, M.J.; Sargeant, C.; Luketic, V.A.; Sterling, R.K.; Stravitz, R.T.; Shiffman, M.L.; Clore, J.; Mills, A.S. A pilot study of vitamin E versus vitamin E and pioglitazone for the treatment of nonalcoholic steatohepatitis. Clin. Gastroenterol. Hepatol. 2004, 2, 1107–1115. [Google Scholar] [CrossRef]
- Belfort, R.; Harrison, S.A.; Brown, K.; Darland, C.; Finch, J.; Hardies, J.; Balas, B.; Gastaldelli, A.; Tio, F.; Pulcini, J.; et al. A Placebo-Controlled Trial of Pioglitazone in Subjects with Nonalcoholic Steatohepatitis. N. Engl. J. Med. 2006, 355, 2297–2307. [Google Scholar] [CrossRef] [PubMed]
- Ratziu, V.; Giral, P.; Jacqueminet, S.; Charlotte, F.; Hartemann-Heurtier, A.; Serfaty, L.; Podevin, P.; Lacorte, J.M.; Bernhardt, C.; Bruckert, E.; et al. Rosiglitazone for nonalcoholic steatohepatitis: One-year results of the randomized placebo-controlled Fatty Liver Improvement with Rosiglitazone Therapy (FLIRT) Trial. Gastroenterology 2008, 135, 100–110. [Google Scholar] [CrossRef] [PubMed]
- Aithal, G.P.; Thomas, J.A.; Kaye, P.V.; Lawson, A.; Ryder, S.D.; Spendlove, I.; Austin, A.S.; Freeman, J.G.; Morgan, L.; Webber, J. Randomized, placebo-controlled trial of pioglitazone in nondiabetic subjects with nonalcoholic steatohepatitis. Gastroenterology 2008, 135, 1176–1184. [Google Scholar] [CrossRef] [PubMed]
- Sanyal, A.J.; Chalasani, N.; Kowdley, K.V.; McCullough, A.; Diehl, A.M.; Bass, N.M.; Neuschwander-Tetri, B.A.; Lavine, J.E.; Tonascia, J.; Unalp, A.; et al. Pioglitazone, Vitamin E, or Placebo for Nonalcoholic Steatohepatitis. N. Engl. J. Med. 2010, 362, 1675–1685. [Google Scholar] [CrossRef] [PubMed]
- Torres, D.M.; Jones, F.J.; Shaw, J.C.; Williams, C.D.; Ward, J.A.; Harrison, S.A. Rosiglitazone versus rosiglitazone and metformin versus rosiglitazone and losartan in the treatment of nonalcoholic steatohepatitis in humans: A 12-month randomized, prospective, open-label trial. Hepatology 2011, 54, 1631–1639. [Google Scholar] [CrossRef] [PubMed]
- Cusi, K.; Orsak, B.; Bril, F.; Lomonaco, R.; Hecht, J.; Ortiz-Lopez, C.; Tio, F.; Hardies, J.; Darland, C.; Musi, N.; et al. Long-term pioglitazone treatment for patients with nonalcoholic steatohepatitis and prediabetes or type 2 diabetes mellitus a randomized trial. Ann. Intern. Med. 2016, 165, 305–315. [Google Scholar] [CrossRef] [PubMed]
- Sawangjit, R.; Chongmelaxme, B.; Phisalprapa, P.; Saokaew, S.; Thakkinstian, A.; Kowdley, K.V.; Chaiyakunapruk, N. Comparative efficacy of interventions on nonalcoholic fatty liver disease (NAFLD): A PRISMA-compliant systematic review and network meta-analysis. Medicine 2016, 95, e4529. [Google Scholar] [CrossRef] [PubMed]
- He, L.; Liu, X.; Wang, L.; Yang, Z. Thiazolidinediones for nonalcoholic steatohepatitis: A meta-analysis of randomized clinical trials. Medicine 2016, 95, e4947. [Google Scholar] [CrossRef] [PubMed]
- Said, A.; Akhter, A. Meta-Analysis of Randomized Controlled Trials of Pharmacologic Agents in Non-alcoholic Steatohepatitis. Ann. Hepatol. 2017, 16, 538–547. [Google Scholar] [CrossRef] [PubMed]
- Singh, S.; Khera, R.; Allen, A.M.; Murad, M.H.; Loomba, R. Comparative effectiveness of pharmacological interventions for nonalcoholic steatohepatitis: A systematic review and network meta-analysis. Hepatology 2015, 62, 1417–1432. [Google Scholar] [CrossRef] [PubMed]
- Kahn, S.E.; Zinman, B.; Lachin, J.M.; Haffner, S.M.; Herman, W.H.; Holman, R.R.; Kravitz, B.G.; Yu, D.; Heise, M.A.; Aftring, R.P.; et al. Rosiglitazone-associated fractures in type 2 diabetes: An Analysis from a Diabetes Outcome Progression Trial (ADOPT). Diabetes Care 2008, 31, 845–851. [Google Scholar] [CrossRef] [PubMed]
- DREAM Trial Investigators; Dagenais, G.R.; Gerstein, H.C.; Holman, R.; Budaj, A.; Escalante, A.; Hedner, T.; Keltai, M.; Lonn, E.; McFarlane, S.; et al. Effects of Ramipril and Rosiglitazone on Cardiovascular and Renal Outcomes in People With Impaired Glucose Tolerance or Impaired Fasting Glucose: Results of the Diabetes REduction Assessment with ramipril and rosiglitazone Medication (DREAM) trial. Diabetes Care 2008, 31, 1007–1014. [Google Scholar] [PubMed]
- Diamond, G.A.; Bax, L.; Kaul, S. Uncertain effects of rosiglitazone on the risk for myocardial infarction and cardiovascular death. Ann. Intern. Med. 2007, 147, 578–581. [Google Scholar] [CrossRef] [PubMed]
- Nissen, S.E.; Wolski, K. Effect of Rosiglitazone on the Risk of Myocardial Infarction and Death from Cardiovascular Causes. N. Engl. J. Med. 2007, 356, 2457–2471. [Google Scholar] [CrossRef] [PubMed]
- Center for Drug Evaluation and Research. Drug Safety and Availability—FDA Drug Safety Communication: FDA Eliminates the Risk Evaluation and Mitigation Strategy (REMS) for Rosiglitazone-Containing Diabetes Medicines. 2015. Available online: https://www.fda.gov/Drugs/DrugSafety/ucm476466.htm (accessed on 17 October 2018).
- Zhu, Z.-N.; Jiang, Y.-F.; Ding, T. Risk of fracture with thiazolidinediones: An updated meta-analysis of randomized clinical trials. Bone 2014, 68, 115–123. [Google Scholar] [CrossRef] [PubMed]
- Tuccori, M.; Filion, K.B.; Yin, H.; Yu, O.H.; Platt, R.W.; Azoulay, L. Pioglitazone use and risk of bladder cancer: Population based cohort study. BMJ 2016, 352, i1541. [Google Scholar] [CrossRef] [PubMed]
- Monami, M.; Dicembrini, I.; Mannucci, E. Thiazolidinediones and cancer: Results of a meta-analysis of randomized clinical trials. Acta Diabetol. 2014, 51, 91–101. [Google Scholar] [CrossRef] [PubMed]
- Gastaldelli, A.; Marchesini, G. Time for Glucagon like peptide-1 receptor agonists treatment for patients with NAFLD? J. Hepatol. 2016, 64, 262–264. [Google Scholar] [CrossRef] [PubMed]
- Svegliati-Baroni, G.; Saccomanno, S.; Rychlicki, C.; Agostinelli, L.; De Minicis, S.; Candelaresi, C.; Faraci, G.; Pacetti, D.; Vivarelli, M.; Nicolini, D.; et al. Glucagon-like peptide-1 receptor activation stimulates hepatic lipid oxidation and restores hepatic signalling alteration induced by a high-fat diet in nonalcoholic steatohepatitis. Liver Int. 2011, 31, 1285–1297. [Google Scholar] [CrossRef] [PubMed]
- Ben-Shlomo, S.; Zvibel, I.; Shnell, M.; Shlomai, A.; Chepurko, E.; Halpern, Z.; Barzilai, N.; Oren, R.; Fishman, S. Glucagon-like peptide-1 reduces hepatic lipogenesis via activation of AMP-activated protein kinase. J. Hepatol. 2011, 54, 1214–1223. [Google Scholar] [CrossRef] [PubMed]
- Panjwani, N.; Mulvihill, E.E.; Longuet, C.; Yusta, B.; Campbell, J.E.; Brown, T.J.; Streutker, C.; Holland, D.; Cao, X.; Baggio, L.L.; et al. GLP-1 receptor activation indirectly reduces hepatic lipid accumulation but does not attenuate development of atherosclerosis in diabetic male ApoE−/− mice. Endocrinology 2013, 154, 127–139. [Google Scholar] [CrossRef] [PubMed]
- Gupta, N.A.; Mells, J.; Dunham, R.M.; Grakoui, A.; Handy, J.; Saxena, N.K.; Anania, F.A. Glucagon-like peptide-1 receptor is present on human hepatocytes and has a direct role in decreasing hepatic steatosis in vitro by modulating elements of the insulin signaling pathway. Hepatology 2010, 51, 1584–1592. [Google Scholar] [CrossRef] [PubMed]
- Buse, J.B.; Klonoff, D.C.; Nielsen, L.L.; Guan, X.; Bowlus, C.L.; Holcombe, J.H.; Maggs, D.G.; Wintle, M.E. Metabolic effects of two years of exenatide treatment on diabetes, obesity, and hepatic biomarkers in patients with type 2 diabetes: An interim analysis of data from the open-label, uncontrolled extension of three double-blind, placebo-controlled trials. Clin. Ther. 2007, 29, 139–153. [Google Scholar] [CrossRef] [PubMed]
- Shao, N.; Kuang, H.Y.; Hao, M.; Gao, X.Y.; Lin, W.J.; Zou, W. Benefits of exenatide on obesity and non-alcoholic fatty liver disease with elevated liver enzymes in patients with type 2 diabetes. Diabetes Metab. Res. Rev. 2014, 30, 521–529. [Google Scholar] [CrossRef] [PubMed]
- Armstrong, M.J.; Houlihan, D.D.; Rowe, I.A.; Clausen, W.H.; Elbrønd, B.; Gough, S.C.; Tomlinson, J.W.; Newsome, P.N. Safety and efficacy of liraglutide in patients with type 2 diabetes and elevated liver enzymes: Individual patient data meta-analysis of the LEAD program. Aliment. Pharmacol. Ther. 2013, 37, 234–242. [Google Scholar] [CrossRef] [PubMed]
- Armstrong, M.J.; Gaunt, P.; Aithal, G.P.; Barton, D.; Hull, D.; Parker, R.; Hazlehurst, J.M.; Guo, K.; LEAN Trial Team; Abouda, G.; et al. Liraglutide safety and efficacy in patients with non-alcoholic steatohepatitis (LEAN): A multicentre, double-blind, randomised, placebo-controlled phase 2 study. Lancet 2016, 387, 679–690. [Google Scholar] [CrossRef]
- Armstrong, M.J.; Hull, D.; Guo, K.; Barton, D.; Hazlehurst, J.M.; Gathercole, L.L.; Nasiri, M.; Yu, J.; Gough, S.C.; Newsome, P.N.; et al. Glucagon-like peptide 1 decreases lipotoxicity in non-alcoholic steatohepatitis. J. Hepatol. 2016, 64, 399–408. [Google Scholar] [CrossRef] [PubMed]
- Khoo, J.; Hsiang, J.; Taneja, R.; Law, N.M.; Ang, T.L. Comparative effects of liraglutide 3 mg vs structured lifestyle modification on body weight, liver fat and liver function in obese patients with non-alcoholic fatty liver disease: A pilot randomized trial. Diabetes Obes. Metab. 2017, 19, 1814–1817. [Google Scholar] [CrossRef] [PubMed]
- Honda, Y.; Imajo, K.; Kato, T.; Kessoku, T.; Ogawa, Y.; Tomeno, W.; Kato, S.; Mawatari, H.; Fujita, K.; Yoneda, M.; et al. The Selective SGLT2 Inhibitor Ipragliflozin Has a Therapeutic Effect on Nonalcoholic Steatohepatitis in Mice. PLoS ONE 2016, 11, e0146337. [Google Scholar] [CrossRef] [PubMed]
- Komiya, C.; Tsuchiya, K.; Shiba, K.; Miyachi, Y.; Furuke, S.; Shimazu, N.; Yamaguchi, S.; Kanno, K.; Ogawa, Y. Ipragliflozin Improves Hepatic Steatosis in Obese Mice and Liver Dysfunction in Type 2 Diabetic Patients Irrespective of Body Weight Reduction. PLoS ONE 2016, 11, e0151511. [Google Scholar] [CrossRef] [PubMed]
- Nakano, S.; Katsuno, K.; Isaji, M.; Nagasawa, T.; Buehrer, B.; Walker, S.; Wilkison, W.O.; Cheatham, B. Remogliflozin Etabonate Improves Fatty Liver Disease in Diet-Induced Obese Male Mice. J. Clin. Exp. Hepatol. 2015, 5, 190–198. [Google Scholar] [CrossRef] [PubMed]
- Tahara, A.; Kurosaki, E.; Yokono, M.; Yamajuku, D.; Kihara, R.; Hayashizaki, Y.; Takasu, T.; Imamura, M.; Li, Q.; Tomiyama, H.; et al. Effects of SGLT2 selective inhibitor ipragliflozin on hyperglycemia, hyperlipidemia, hepatic steatosis, oxidative stress, inflammation, and obesity in type 2 diabetic mice. Eur. J. Pharmacol. 2013, 715, 246–255. [Google Scholar] [CrossRef] [PubMed]
- Hayashizaki-Someya, Y.; Kurosaki, E.; Takasu, T.; Mitori, H.; Yamazaki, S.; Koide, K.; Takakura, S. Ipragliflozin, an SGLT2 inhibitor, exhibits a prophylactic effect on hepatic steatosis and fibrosis induced by choline-deficient l-amino acid-defined diet in rats. Eur. J. Pharmacol. 2015, 754, 19–24. [Google Scholar] [CrossRef] [PubMed]
- Qiang, S.; Nakatsu, Y.; Seno, Y.; Fujishiro, M.; Sakoda, H.; Kushiyama, A.; Mori, K.; Matsunaga, Y.; Yamamotoya, T.; Kamata, H.; et al. Treatment with the SGLT2 inhibitor luseogliflozin improves nonalcoholic steatohepatitis in a rodent model with diabetes mellitus. Diabetol. Metab. Syndr. 2015, 7, 104. [Google Scholar] [CrossRef] [PubMed]
- Ji, W.; Zhao, M.; Wang, M.; Yan, W.; Liu, Y.; Ren, S.; Lu, J.; Wang, B.; Chen, L. Effects of canagliflozin on weight loss in high-fat diet-induced obese mice. PLoS ONE 2017, 12, e0179960. [Google Scholar] [CrossRef] [PubMed]
- Jojima, T.; Tomotsune, T.; Iijima, T.; Akimoto, K.; Suzuki, K.; Aso, Y. Empagliflozin (an SGLT2 inhibitor), alone or in combination with linagliptin (a DPP-4 inhibitor), prevents steatohepatitis in a novel mouse model of non-alcoholic steatohepatitis and diabetes. Diabetol. Metab. Syndr. 2016, 8, 45. [Google Scholar] [CrossRef] [PubMed]
- Obara, K.; Shirakami, Y.; Maruta, A.; Ideta, T.; Miyazaki, T.; Kochi, T.; Sakai, H.; Tanaka, T.; Seishima, M.; Shimizu, M. Preventive effects of the sodium glucose cotransporter 2 inhibitor tofogliflozin on diethylnitrosamine-induced liver tumorigenesis in obese and diabetic mice. Oncotarget 2017, 8, 58353–58363. [Google Scholar] [CrossRef] [PubMed]
- Kuchay, M.S.; Krishan, S.; Mishra, S.K.; Farooqui, K.J.; Singh, M.K.; Wasir, J.S.; Bansal, B.; Kaur, P.; Jevalikar, G.; Gill, H.K.; et al. Effect of Empagliflozin on Liver Fat in Patients With Type 2 Diabetes and Nonalcoholic Fatty Liver Disease: A Randomized Controlled Trial (E-LIFT Trial). Diabetes Care 2018, 41, 1801–1808. [Google Scholar] [CrossRef] [PubMed]
- Vasilakou, D.; Karagiannis, T.; Athanasiadou, E.; Mainou, M.; Liakos, A.; Bekiari, E.; Sarigianni, M.; Matthews, D.R.; Tsapas, A. Sodium-glucose cotransporter 2 inhibitors for type 2 diabetes: A systematic review and meta-analysis. Ann. Intern. Med. 2013, 159, 262–274. [Google Scholar] [CrossRef] [PubMed]
- Faillie, J.-L. Pharmacological aspects of the safety of gliflozins. Pharmacol. Res. 2017, 118, 71–81. [Google Scholar] [CrossRef] [PubMed]
- Hwang, H.J.; Jung, T.W.; Kim, B.H.; Hong, H.C.; Seo, J.A.; Kim, S.G.; Kim, N.H.; Choi, K.M.; Choi, D.S.; Baik, S.H.; et al. A dipeptidyl peptidase-IV inhibitor improves hepatic steatosis and insulin resistance by AMPK-dependent and JNK-dependent inhibition of LECT2 expression. Biochem. Pharmacol. 2015, 98, 157–166. [Google Scholar] [CrossRef] [PubMed]
- Tobita, H.; Sato, S.; Yazaki, T.; Mishiro, T.; Ishimura, N.; Ishihara, S.; Kinoshita, Y. Alogliptin alleviates hepatic steatosis in a mouse model of nonalcoholic fatty liver disease by promoting CPT1a expression via Thr172 phosphorylation of AMPKα in the liver. Mol. Med. Rep. 2018, 17, 6840–6846. [Google Scholar] [CrossRef] [PubMed]
- Ideta, T.; Shirakami, Y.; Miyazaki, T.; Kochi, T.; Sakai, H.; Moriwaki, H.; Shimizu, M. The Dipeptidyl Peptidase-4 Inhibitor Teneligliptin Attenuates Hepatic Lipogenesis via AMPK Activation in Non-Alcoholic Fatty Liver Disease Model Mice. Int. J. Mol. Sci. 2015, 16, 29207–29218. [Google Scholar] [CrossRef] [PubMed]
- Shen, T.; Xu, B.; Lei, T.; Chen, L.; Zhang, C.; Ni, Z. Sitagliptin reduces insulin resistance and improves rat liver steatosis via the SIRT1/AMPKα pathway. Exp. Ther. Med. 2018, 16, 3121–3128. [Google Scholar] [CrossRef] [PubMed]
- Klein, T.; Fujii, M.; Sandel, J.; Shibazaki, Y.; Wakamatsu, K.; Mark, M.; Yoneyama, H. Linagliptin alleviates hepatic steatosis and inflammation in a mouse model of non-alcoholic steatohepatitis. Med. Mol. Morphol. 2014, 47, 137–149. [Google Scholar] [CrossRef] [PubMed]
- Itou, M.; Kawaguchi, T.; Taniguchi, E.; Sata, M. Dipeptidyl peptidase-4: A key player in chronic liver disease. World J. Gastroenterol. 2013, 19, 2298–2306. [Google Scholar] [CrossRef] [PubMed]
- Cui, J.; Philo, L.; Nguyen, P.; Hofflich, H.; Hernandez, C.; Bettencourt, R.; Richards, L.; Salotti, J.; Bhatt, A.; Hooker, J.; et al. Sitagliptin vs. placebo for non-alcoholic fatty liver disease: A randomized controlled trial. J. Hepatol. 2016, 65, 369–376. [Google Scholar] [CrossRef] [PubMed]
- Joy, T.R.; McKenzie, C.A.; Tirona, R.G.; Summers, K.; Seney, S.; Chakrabarti, S.; Malhotra, N.; Beaton, M.D. Sitagliptin in patients with non-alcoholic steatohepatitis: A randomized, placebo-controlled trial. World J. Gastroenterol. 2017, 23, 141–150. [Google Scholar] [CrossRef] [PubMed]
- Sayari, S.; Neishaboori, H.; Jameshorani, M. Combined effects of synbiotic and sitagliptin versus sitagliptin alone in patients with nonalcoholic fatty liver disease. Clin. Mol. Hepatol. 2018, 24, 331–338. [Google Scholar] [CrossRef] [PubMed]
- Hussain, M.; Majeed Babar, M.Z.; Hussain, M.S.; Akhtar, L. Vildagliptin ameliorates biochemical, metabolic and fatty changes associated with non alcoholic fatty liver disease. Pak. J. Med. Sci. 2016, 32, 1396–1401. [Google Scholar] [CrossRef] [PubMed]
- Pathak, R.; Bridgeman, M.B. Dipeptidyl Peptidase-4 (DPP-4) Inhibitors in the Management of Diabetes. Pharm. Ther. 2010, 35, 509–513. [Google Scholar]
- Groop, L.C. Sulfonylureas in NIDDM. Diabetes Care 1992, 15, 737–754. [Google Scholar] [CrossRef] [PubMed]
- Inzucchi, S.E.; Bergenstal, R.M.; Buse, J.B.; Diamant, M.; Ferrannini, E.; Nauck, M.; Peters, A.L.; Tsapas, A.; Wender, R.; Matthews, D.R.; et al. Management of hyperglycaemia in type 2 diabetes: A patient-centered approach. Position statement of the American Diabetes Association (ADA) and the European Association for the Study of Diabetes (EASD). Diabetologia 2012, 55, 1577–1596. [Google Scholar] [CrossRef] [PubMed]
- Inkster, B.; Zammitt, N.N.; Frier, B.M. Drug-induced hypoglycaemia in type 2 diabetes. Expert Opin. Drug Saf. 2012, 11, 597–614. [Google Scholar] [CrossRef] [PubMed]
- Balant, L. Clinical pharmacokinetics of sulphonylurea hypoglycaemic drugs. Clin. Pharmacokinet. 1981, 6, 215–241. [Google Scholar] [CrossRef] [PubMed]
- Scott, L.J. Repaglinide. Drugs 2012, 72, 249–272. [Google Scholar] [CrossRef] [PubMed]
- McLeod, J.F. Clinical pharmacokinetics of nateglinide: A rapidly-absorbed, short-acting insulinotropic agent. Clin. Pharmacokinet. 2004, 43, 97–120. [Google Scholar] [CrossRef] [PubMed]
- Scheen, A.J. Pharmacokinetic and toxicological considerations for the treatment of diabetes in patients with liver disease. Expert Opin. Drug Metab. Toxicol. 2014, 10, 839–857. [Google Scholar] [CrossRef] [PubMed]
- Pontiroli, A.E.; Miele, L.; Morabito, A. Increase of body weight during the first year of intensive insulin treatment in type 2 diabetes: Systematic review and meta-analysis. Diabetes Obes. Metab. 2011, 13, 1008–1019. [Google Scholar] [CrossRef] [PubMed]
- Khunti, K.; Nikolajsen, A.; Thorsted, B.L.; Andersen, M.; Davies, M.J.; Paul, S.K. Clinical inertia with regard to intensifying therapy in people with type 2 diabetes treated with basal insulin. Diabetes Obes. Metab. 2016, 18, 401–409. [Google Scholar] [CrossRef] [PubMed]
- Paul, S.K.; Shaw, J.E.; Montvida, O.; Klein, K. Weight gain in insulin-treated patients by body mass index category at treatment initiation: New evidence from real-world data in patients with type 2 diabetes. Diabetes Obes. Metab. 2016, 18, 1244–1252. [Google Scholar] [CrossRef] [PubMed]
- Calle, E.E.; Kaaks, R. Overweight, obesity and cancer: Epidemiological evidence and proposed mechanisms. Nat. Rev. Cancer 2004, 4, 579–591. [Google Scholar] [CrossRef] [PubMed]
- Yang, Y.; Hennessy, S.; Lewis, J. Insulin therapy and colorectal cancer risk among type 2 diabetes mellitus patients. Gastroenterology 2004, 127, 1044–1050. [Google Scholar] [CrossRef] [PubMed]
- Singh, S.; Singh, H.; Singh, P.P.; Murad, M.H.; Limburg, P.J. Antidiabetic Medications and the Risk of Colorectal Cancer in Patients with Diabetes Mellitus: A Systematic Review and Meta-analysis. Cancer Epidemiol. Biomark. Prev. 2013, 22, 2258–2268. [Google Scholar] [CrossRef] [PubMed]
- El–Serag, H.B.; Hampel, H.; Javadi, F. The Association Between Diabetes and Hepatocellular Carcinoma: A Systematic Review of Epidemiologic Evidence. Clin. Gastroenterol. Hepatol. 2006, 4, 369–380. [Google Scholar] [CrossRef] [PubMed]
- Davila, J.A. Diabetes increases the risk of hepatocellular carcinoma in the United States: A population based case control study. Gut 2005, 54, 533–539. [Google Scholar] [CrossRef] [PubMed]
- Hassan, M.M.; Curley, S.A.; Li, D.; Kaseb, A.; Davila, M.; Abdalla, E.K.; Javle, M.; Moghazy, D.M.; Lozano, R.D.; Abbruzzese, J.L.; et al. Association of diabetes duration and diabetes treatment with the risk of hepatocellular carcinoma. Cancer 2010, 116, 1938–1946. [Google Scholar] [CrossRef] [PubMed]
- Wlazlo, N.; Beijers, H.J.; Schoon, E.J.; Sauerwein, H.P.; Stehouwer, C.D.; Bravenboer, B. High prevalence of diabetes mellitus in patients with liver cirrhosis. Diabet. Med. 2010, 27, 1308–1311. [Google Scholar] [CrossRef] [PubMed]
- Zhang, X.; Harmsen, W.S.; Mettler, T.A.; Kim, W.R.; Roberts, R.O.; Therneau, T.M.; Roberts, L.R.; Chaiteerakij, R. Continuation of metformin use after a diagnosis of cirrhosis significantly improves survival of patients with diabetes. Hepatology 2014, 60, 2008–2016. [Google Scholar] [CrossRef] [PubMed]
- Loomba, R. Rationale for conducting a randomized trial to examine the efficacy of metformin in improving survival in cirrhosis: Pleiotropic effects hypothesis. Hepatology 2014, 60, 1818–1822. [Google Scholar] [CrossRef] [PubMed]

| Antidiabetic Class | First Name Author, Year of Publication | Trial Design | Patients | Age | Male (%) | BMI | Diabetes | Therapy Dosage and Duration | Body Weight | HOMA-Index | Liver Enzymes | Histological Steatosis | Lobular Inflammation | Hepatocellular Ballooning | Fibrosis |
|---|---|---|---|---|---|---|---|---|---|---|---|---|---|---|---|
| DPP-4 inhibitors | Cui, 2016 | Sitagliptin vs. Placebo | 25 | 52.9 | 52 | 31.9 | 48 | 100 mg/die, 24 weeks | Not Improved | Not Improved | Not Improved | Not Assessed | Not Assessed | Not Assessed | Not Assessed |
| Joi, 2017 | Sitagliptin vs. Placebo | 6 | 56.7 | 50 | 35.9 | 100 | 100 mg/die, 24 weeks | Not Improved | Not Improved | Not Improved | Not Improved | Not Improved | Not Improved | Not Improved | |
| Sayari, 2018 | Sitagliptin vs. Sitagliptin + Placebo | 138 | 42.9 | 60 | 29.6 | NA | 50 mg/die, 16 weeks | Improved | Not Assessed | Improved | Not Assessed | Not Assessed | Not Assessed | Not Assessed | |
| Hussain, 2016 | Vildagliptin vs. Placebo | 29 | 28 | 62 | 30.7 | NA | 100 mg/die, 12 weeks | Improved | Not Assessed | Improved | Not Assessed | Not Assessed | Not Assessed | Not Assessed | |
| Metformin | Uygun, 2004 | Metformin plus diet versus diet alone in NASH | 18 | 41 | 62 | 29.2 | 0 | 1.5 g, 6 months | Improved | Improved | Improved | Not Assessed | Not Improved | Not Assessed | Not Improved |
| Bugianesi, 2005 | Metformin versus vit. E versus diet in NAFLD | 55 | 42 | 73 | 28.7 | 0 | 2 g, 12 months | Improved | Improved | Improved | Improved * | Improved * | Not Assessed | Improved * | |
| Idilman, 2008 | Metformin versus Rosiglitazone vs. diet and exercise alone. 20 NASH | 74 | 47 | 59 | 31.5 | NA | 1.7 g, 12 months | Improved | Improved | Improved | Improved | Improved | Not Assessed | Not Improved | |
| Haukeland, 2009 | Metformin versus Placebo in NASH | 20 | 47 | 73 | 30.8 | 20 | 2.5–3 g, 6 months | Improved | Not Improved | Improved | Improved | Not Improved | Not Improved | Unchanged | |
| Shields, 2009 | Metformin plus diet versus diet alone in NASH | 19 | 47 | 68 | 32.6 | 0 | 0.5–1 g, 12 months | Improved | Improved | Improved | Not Improved | Not Improved | Not Improved | Not Improved | |
| Nar, 2009 | Metformin plus diet versus diet alone in NAFLD | 34 | 47 | 26 | 31 | 100 | 1.7 g, 6 months | Improved | Improved | Improved | Not Assessed | Not Assessed | Not Assessed | Not Assessed | |
| Omer, 2010 | Metformin versus Rosiglitazione versus Metformin plus Rosiglitazone in NAFLD | 44 ** | 49 | 59 | 31.6 | 70 | 1.7 g, 12 months | Improved in both | Not Improved | Improved (NS) in Metformin group. Improved in combination group | Worsed (NS) in Metformin group. Improved in combination group | Worsed (NS) in Metformin group. Improved in combination group | Worsed (NS) in Metformin group. Improved in combination group | Worsed (NS) in Metformin group. Improved in combination group | |
| Krakoff, 2010 | Metformin versus Placebo in NAFLD | 1073 | 51 | 34 | 34 | IFG | 1.7 g, 36 months | Improved | Not Assessed | Improved | Not Assessed | Not Assessed | Not Assessed | Not Assessed | |
| Garinis, 2010 | Metformin plus diet versus diet alone in NAFLD | 20 | 41 | 10 | 36.5 | 0 | 1 g, 6 months | Improved | Improved | Not Improved | Not Assessed | Not Assessed | Not Assessed | Not Assessed | |
| Tock, 2010 | Metformin plus lifestyle change versus lifestyle changes alone in NAFLD | 21 | 17 | NA | >30 | 0 | 1 g, 12 months | Improved | Improved | Not Improved | Not Assessed | Not Assessed | Not Assessed | Not Assessed | |
| Lavine, 2011 | Metformin versus Vit. E versus Placebo | 57 | 13 | 82.5 | 34 | 0 | 1 g, 24 months | Not Improved | Not Improved | Not Improved | Not Improved | Not Improved | Improved | Not Improved | |
| Sofer, 2011 | Metformin versus Placebo in NAFLD | 32 | 52 | 53 | 32.6 | 19 | 1.7 g, 4 months | Not Assessed | Not Improved | Not Improved | Not Assessed | Not Assessed | Not Assessed | Not Assessed | |
| Hajiaghamohammadi, 2012 | Metformin versus Pioglitazone versus Silymarin | 22 | 33 | 64 | 27 | 0 | 500 mg, 2 months | Improved | Improved | Improved | Not Assessed | Not Assessed | Not Assessed | Not Assessed | |
| Shavakhi, 2013 | Metformin plus probiotics versus Metformin plus Placebo | 70 | 40 | 46 | NA | 0 | 1 g, 6 months | Improved | Not Assessed | Improved | Not Assessed | Not Assessed | Not Assessed | Not Assessed | |
| Feng, 2017 | Metformin versus Liraglutide versus Gliclazide | 31 | 46 | 65.5 | 27 | 100 | 2 g, 6 months | Improved | Not Assessed | Improved | Not Assessed | Not Assessed | Not Assessed | Not Assessed | |
| Thiazolidinediones | Sanyal, 2004 | Vit.E vs. Vit.E + Pioglitazone | 10 | 47 | 60 | 32.5 | no | 30 mg/die, 6 months | Not Assessed | Not Assessed | Not Improved | Not Improved | Improved | Improved | Not Improved |
| Belfort, 2006 | Diet + Placebo vs. dieta + Pioglitazone | 26 | 51 | 53 | 33 | 30–45 mg/die, 6 months | Improved | Not Assessed | Improved | Improved | Improved | Improved | Improved | ||
| Idilman, 2008 | Diet and phisical activity vs. Diet and phisical activity + rosiglitazone | 24 | 47.9 | 77 | 31.2 | 8 mg/die, 12 months | Improved | Improved | Improved | Improved | Improved | Improved | Not Improved | ||
| Ratziu, 2008 | rosiglitazone vs. Placebo | 32 | 53 | 59 | 31.5 | 28 | 4–8 mg/die, 12 months | Not Improved | Improved | Improved | Not Improved | Not Improved | Not Improved | Not Improved | |
| Aithal, 2008 | lifestyle + Placebo vs. lifestyle + piglitazone | 37 | 52 | 70 | 30.5 | 0 | 30 mg/die, 12 months | Not Improved | Not Assessed | Improved | Improved | Improved | Improved | Not Improved | |
| Sanyal, 2010 | Placebo vs. vit.E vs. Pioglitazone | 80 | 41 | 34 | 0 | 20 mg/die, 24 months | Not Improved | Not Assessed | Improved | Improved | Improved | Not Improved | Not Improved | ||
| Torres, 2011 | rosiglitazone vs. rosiglitazone + Metformin vs. rosiglitazone + losartan | 108 | 49.7 | 63 | 33 | 16 | 8 mg/die, 12 months | Improved in pio+met | Improved | Improved | Improved | Improved | Improved | Improved | |
| Cusi, 2016 | diet vs. diet + Pioglitazone | 50 | 52 | 72 | 34.3 | 48 | 45 mg/die, 18 months | Improved | Improved | Not Improved | Improved | Improved | Improved | Improved | |
| Tikkainene, 2004 | rosiglitazone vs. Metformin | 9 | 50 | 30 | 30.6 | 100 | 8 mg/die, 4 months | Not Improved | Not Assessed | Improved | Not Assessed | Not Assessed | Not Assessed | Not Assessed | |
| Omer, 2010 | Metformin vs. Rosglitazone vs. Metformin + Rosglitazone | 62 | 48.9 | 48.4 | 30.6 | 100 | 4 mg/day, 12 months | Improved in Met+Ros | Improved in Ros | Improved | Improved | Not Assessed | Not Assessed | Not Improved | |
| Gupta, 2010 | Pioglitazone vs. Pioglitazone + diet vs. Metformin | 6 | 57 | 45 | 35 | 100 | 30 mg/die, 4 months | Improved in pio+dieta | Not Assessed | Improved | Not Assessed | Not Assessed | Not Assessed | Not Assessed | |
| Shah, 2011 | Insulin + Pioglitazone vs. Insulin + Placebo | 12 | na | na | 35 | 100 | 45 mg/die, 4 months | Not Improved | Not Assessed | Not Assessed | Not Assessed | Not Assessed | Not Assessed | Not Assessed | |
| Hajiaghamohammadi, 2012 | Pioglitazone vs. Metformin vs. silimarin | 22 | 33 | 63.4 | 27.36 | na | 15 mg/die | Not Improved | Improved | Not Improved | Not Assessed | Not Assessed | Not Assessed | Not Assessed | |
| Ito, 2017 | Pioglitazone vs. ipragliflozin | 34 | 59 | 53 | 29.9 | 100 | 15 mg/die, 6 months | Not Improved | Improved | Improved | Not Assessed | Not Assessed | Not Assessed | Not Assessed | |
| Yaghoubi, 2017 | lifestyle vs. Pioglitazone vs. fenofibrate | 30 | 35 | NA | 26 | NA | 30 mg/die, 12 weeks | Improved | Not Assessed | Improved | Not Assessed | Not Assessed | Not Assessed | Not Assessed | |
| SGLT-2 inhibitors | Ito, 2017 | ipragliflozin vs. Pioglitazone | 32 | 57.3 | 44 | 30.7 | 100 | 50 mg/die, 24 weeks | Improved | Not Improved | Improved | Not Assessed | Not Assessed | Not Assessed | Not Assessed |
| Kuchay, 2018 | Empagliflozin plus standard treatment for diabetes vs. only standard treatment | 22 | 50.7 | 59 | 30 | 100 | 10 mg/die, 20 weeks | Improved | Not Assessed | Improved | Not Assessed | Not Assessed | Not Assessed | Not Assessed | |
| GLP-1 analogues | Armstrong, 2016 | Liraglutide versus Placebo in NASH | 26 | 50 | 69 | 34.2 | 35 | 1.8 mg/day for 48 weeks | Improved | Not Improved | Not Improved | Improved | Not Improved | Improved | Improved |
| Smits, 2016 | Liraglutide versus Sitagliptin versus Placebo in NAFLD | 17 | 61 | 70.6 | 32.8 | 100 | 1.8 mg/day for 12 weeks | Not Improved | Not Assessed | Not Improved | Not Assessed | Not Assessed | Not Assessed | Not Assessed | |
| Khoo, 2017 | Liraglutide versus lifestyle changes in NAFLD | 24 | 44 | 100 | 32.2 | 0 | 3 mg/day for 26 weeks | Improved | Improved | Improved | Not Assessed | Not Assessed | Not Assessed | Not Assessed | |
| Feng, 2017 | Liraglutide versus Gliclazide versus Metformin | 29 | 47 | 72.4 | 28.1 | 100 | 1.8 mg/day for 24 weeks | Improved | Not Assessed | Improved | Not Assessed | Not Assessed | Not Assessed | Not Assessed | |
| Fan, 2013 | Exenatide versus Metformin | 49 | 51 | 57.1 | 28.2 | 100 | 10 microg twice a day for 12 weeks | Improved | Not Improved | Improved | Not Assessed | Not Assessed | Not Assessed | Not Assessed | |
| Shao, 2014 | Exenatide plus insulin versus intensive insulin therapy | 15 | 42 | 50 | 30.6 | 100 | 10 microg twice a day for 12 weeks | Improved | Not Assessed | Improved | Not Assessed | Not Assessed | Not Assessed | Not Assessed |
© 2018 by the authors. Licensee MDPI, Basel, Switzerland. This article is an open access article distributed under the terms and conditions of the Creative Commons Attribution (CC BY) license (http://creativecommons.org/licenses/by/4.0/).
Share and Cite
Tacelli, M.; Celsa, C.; Magro, B.; Giannetti, A.; Pennisi, G.; Spatola, F.; Petta, S. Antidiabetic Drugs in NAFLD: The Accomplishment of Two Goals at Once? Pharmaceuticals 2018, 11, 121. https://doi.org/10.3390/ph11040121
Tacelli M, Celsa C, Magro B, Giannetti A, Pennisi G, Spatola F, Petta S. Antidiabetic Drugs in NAFLD: The Accomplishment of Two Goals at Once? Pharmaceuticals. 2018; 11(4):121. https://doi.org/10.3390/ph11040121
Chicago/Turabian StyleTacelli, Matteo, Ciro Celsa, Bianca Magro, Aurora Giannetti, Grazia Pennisi, Federica Spatola, and Salvatore Petta. 2018. "Antidiabetic Drugs in NAFLD: The Accomplishment of Two Goals at Once?" Pharmaceuticals 11, no. 4: 121. https://doi.org/10.3390/ph11040121
APA StyleTacelli, M., Celsa, C., Magro, B., Giannetti, A., Pennisi, G., Spatola, F., & Petta, S. (2018). Antidiabetic Drugs in NAFLD: The Accomplishment of Two Goals at Once? Pharmaceuticals, 11(4), 121. https://doi.org/10.3390/ph11040121

