A Novel Neural Network-Based Technique for Smart Gas Sensors Operating in a Dynamic Environment
Abstract
:1. Introduction
2. Sensor Characteristics
2.1. The sensor's use
- VC can be 5, 6, 12 or 24 V.
- VH heating voltage has to be 5 V ± 0.2 V.
- The power supply on the sensor maximum 15 mW.
- Atmospheric conditions: temperature 20 °C ± 2 °C and relative humidity 65% ± 5%
- VC: 10 ± 0.1 V, VH: 5 ± 0.05 V, RL: 10 K ± 1%
- Time for the sensor's supply maintenance: seven days or more
- Testing gas: ethanol
2.2. Sensor parameters
- Heating resistance: 38.0 Ω ± 3 Ω
- Sensor's resistance: 1∼10 KΩ at 300 ppm ethanol
- Resistance ratio:
3. Neural Network Model
- S: Selecting the gas
- T: Absolute temperature
- RH: Relative humidity
- C: Gas concentration
- RS: Sensor resistance
- We suppose that Ro = 10 kΩ
- Yd: Desired output
- Y: Network output
- e: Modeling error
3.1. Model test
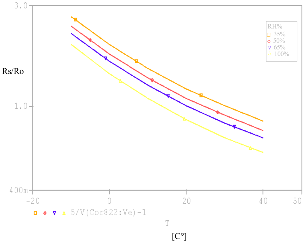
3.2. Implementation of TGS822 model
3.3. Simulation results
- R1 = Ro = 10 kΩ
4. Corrector
- T: Absolute temperature
- RH: Relative humidity
- VRL: Sensor's output voltage
- Vs: Corrector's output voltage
4.1. Corrector test
4.2. Implementation of the TGS822 corrector
4.3. Simulation results
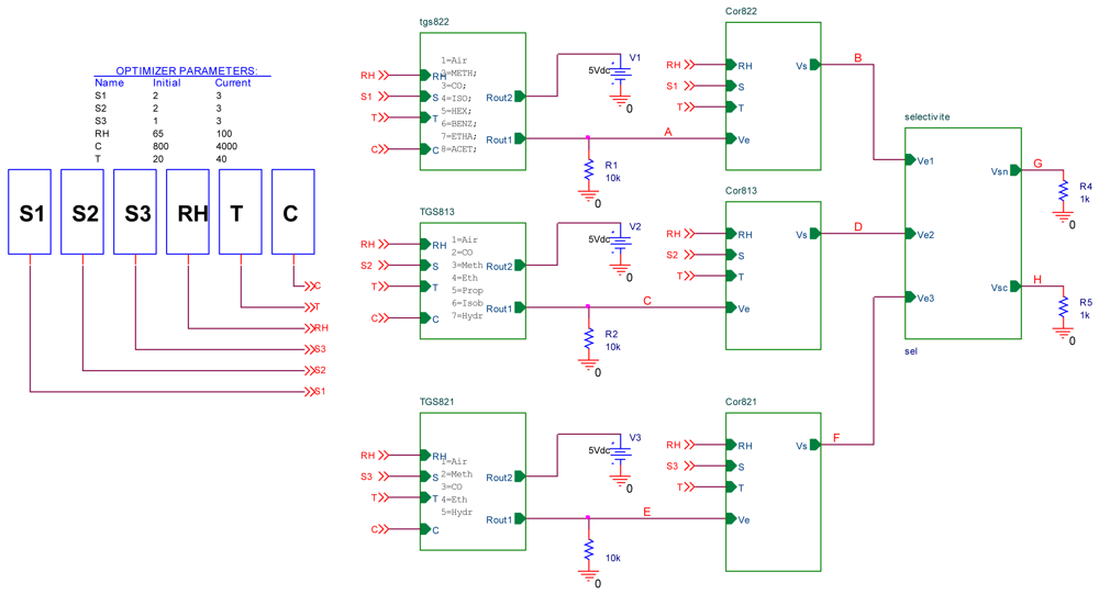
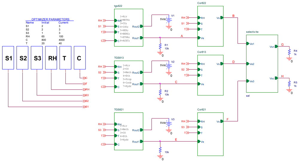
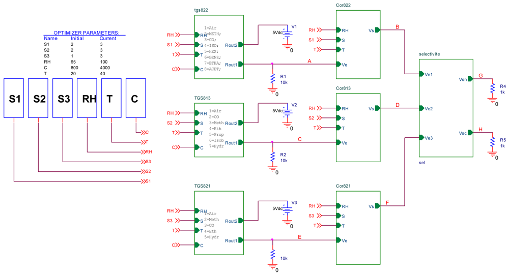
5. The Selective Module
- Vcon is a voltage varing linearly from 0.4 to 5 V corresponding to a concentration variation from 400 to 5,000 ppm.
- Vsc is a voltage varing from 1 V to 10 V, the table 3 indicates their matched gases.
5.1. Implementation of the selective module
5.2. Simulation results
5.2.1. Concentration effect
5.2.2. Temperature effect
5.2.3. Relative humidity effect
6. Conclusions
References and Notes
- Leonard, M. Neural Network Applications in Device and Subcircuit Modeling for Circuit Simulation. Thesis, Philips Research Laboratories, Eindhoven, the Netherlands, 2003. [Google Scholar]
- Patra, J.C.; Van den Bos, A.; Kot, A.C. An ANN-based smart capacitive pressure sensor in dynamic environment. Sens. Actuat. 2000, 86, 26–38. [Google Scholar]
- Jung, Y.K.; Sung, W.K.; Tae, Z.S.; Myung, K.Y.; Kyu, S.L. Design of a smart gas sensor system for room air- cleaner of automobile -thick-film metal oxide semiconductor gas sensor. IEEE 2006, 20, 72–75. [Google Scholar]
- Kieu, A.N. Etude d'un systeme multicapteur pour la detection selective des gaz. Thèse de doctorat, Paul Cezanne University, Aix-Marseille III, France, 2006. [Google Scholar]
- Elena, G.; Robert, M.N. Smart intelligent and cogent microsensors intelligence for sensors and sensors for intelligence. NSTI Nanotechnol 2004, 1, 443–446. [Google Scholar]
- Serge, Z. Gas sensor applications of oxygen-ionic electrolytes development of their electron model. Sens. Actuat. B 2007, 130, 488–496. [Google Scholar]
- Andrei, P.; Fields, L.L.; Zheng, J.P.; Cheng, Y.; Xiong, P. Modeling and simulation of single nanobelt SnO2 gas sensors with FET structure. Sens. Actuat. 2007, 128, 226–234. [Google Scholar]
- Fort, A.; Rocchi, S.; Santos, S.; Spinicci, R.; Vignoli, V. Electronic noses based on metal oxide gas sensors the problem of selectivity enhancement. Proceedings of the IEEE Instrumentation and Measurement Technology Conference, Como, Italy, May 18-20, 2004; pp. 599–604.
- Bendahan, M.; Guerin, J.; Boulmani, R.; Aguir, K. WO3 sensor response according to operating temperature: Experiment and modeling. Sens. Actuat. 2007, 124, 24–29. [Google Scholar]
- Iglesias, G.E.; Iglesias, E.A. Linearization of transducer signal using an analog to digital converter. IEEE Trans. Instrum. Meas. 1988, 37, 53–57. [Google Scholar]
- Vargha, B.; Zoltán, I. Calibration algorithm for current-output R-2R ladders. IEEE Trans. Instrum. Meas. 2001, 50, 1216–1220. [Google Scholar]
- Kaliyugavaradan, S.; Sankaran, P.; Murti, V.G.K. A new compensation scheme for thermistors and its implementation for response linearization over a wide temperature range. Sensors 2007, 7, 15–27. [Google Scholar]
- Cristaldi, L.; Ferro, A.; Lazzaroni, M.; Ottoboni, R. A linearization method for comercial hall- effect current transducer. IEEE Trans. Instrum. Meas. 2001, 50, 1149–1153. [Google Scholar]
- James, H.T.; Antoniotti, A.J. Linearisation algorithm for computer aided control engineering. IEEE Contr. Syst. 1993, 13, 58–64. [Google Scholar]
- Patranbis, D.; Gosh, D. A novell software based transducer linearizer. IEEE Trans. Instrum. Meas. 1989, 38, 1122–1126. [Google Scholar]
- Malcovati, P.; Leme, C.A.; O'Leary, P.; Maloberti, F.; Baltes, H. Smart sensor interface with A/D conversion and programmable calibration. IEEE J. Solid-State Circuits 1994, 29, 963–966. [Google Scholar]
- Bin, G.; Bermak, A.; Philip, C.H.C.; Guizhen, Y. A monolithic integrated 4 × 4 tin oxide gas sensor array with on-chip multiplexing and differential readout circuits. Solid State Electron. 2007, 51, 47–54. [Google Scholar]
- Ivanov, P.; Llobet, E.; Blanco, F.; Vergara, A.; Brezmes, J.; Vilanova, X.; Gracia, I.; Cané, C.; Correig, X. On the effects of the materials and the noble metal doping to NO2 detection. Sens. Actuat. B 2006, 118, 311–317. [Google Scholar]
- Flitti, F.; Guo, B.; Far, A.; Bermak, A. A new gas recognition technique using on chip sensor array measurements. Proceedings of the 14th IEEE International Conference on Electronics, Circuits and Systems, Marrakech, Morocco, December 11–14, 2007; pp. 50–53.
- Ding, H.; Ge, H.; Liu, J. High performance of gas identification by wavelet transform based fast feature extraction from temperature modulated semiconductor gas sensor. Sens. Actuat. B 2005, 107, 749–755. [Google Scholar]
- Vergara, A.; Llobet, E.; Brezmes, J.; Ivanov, P.; Vilanova, X.; Gràcia, I.; Cané, C.; Correig, X. Optimised temperature modulation of metal oxide micro-hotplates gas sensors through multi-level pseudo random sequences. Sens. Actuat. B 2005, 111-112, 271–280. [Google Scholar]
- Ionescu, R.; Hoel, A.; Granqvist, C.G.; Llobet, E.; Heszler, P. Low level detection of ethanol and H2S with temperature modulated WO3 nanoparticle gas sensors. Sens. Actuat. B 2005, 104, 132–139. [Google Scholar]
- Figaro Gas Sensor Company. Technical Information on Usage of TGS Sensors for Toxic and Explosive Gas Leak Detectors; Figaro Gas Sensor Company: Osaka, Japan, 2000. [Google Scholar]

















| Property | Characteristic | |
|---|---|---|
| Database | Training base | 3,800 |
| Test base | 504 | |
| Architecture | 9-5-1 Feed-forward MLP | |
| Activation functions | Logsig-Logsig- linear | |
| Training rule | Retropropagation error | |
| Training MSE | <0.0001 | |
| Iterations number | 3,000 | |
| Property | Characteristic | |
|---|---|---|
| Database | Training base | 3,800 |
| Test base | 504 | |
| Architecture | 9-8-1 Feed-forward MLP | |
| Activation functions | Logsig-Logsig- linear | |
| Training rule | Retropropagation error | |
| Training MSE | <0.00001 | |
| Iterations number | 5,000 | |
| Gas | Voltage [V] |
|---|---|
| Air | 1 |
| Methane | 2 |
| CO | 3 |
| Isobutane | 4 |
| Ethanol | 5 |
| Benzene | 6 |
| n-Hexane | 7 |
| Acetone | 8 |
| Hydrogen | 9 |
| Propane | 10 |
| Property | Characteristic | |
|---|---|---|
| Database | Training base | 250 |
| Test base | 50 | |
| Architecture | 5-2-2 Feed-forward MLP | |
| Activation functions | Logsig-Logsig- linear | |
| Training rule | Retropropagation error | |
| Training MSE | <10−6 | |
| Iterations number | 1,000 | |
© 2009 by the authors; licensee Molecular Diversity Preservation International, Basel, Switzerland. This article is an open access article distributed under the terms and conditions of the Creative Commons Attribution license (http://creativecommons.org/licenses/by/3.0/).
Share and Cite
Baha, H.; Dibi, Z. A Novel Neural Network-Based Technique for Smart Gas Sensors Operating in a Dynamic Environment. Sensors 2009, 9, 8944-8960. https://doi.org/10.3390/s91108944
Baha H, Dibi Z. A Novel Neural Network-Based Technique for Smart Gas Sensors Operating in a Dynamic Environment. Sensors. 2009; 9(11):8944-8960. https://doi.org/10.3390/s91108944
Chicago/Turabian StyleBaha, Hakim, and Zohir Dibi. 2009. "A Novel Neural Network-Based Technique for Smart Gas Sensors Operating in a Dynamic Environment" Sensors 9, no. 11: 8944-8960. https://doi.org/10.3390/s91108944
APA StyleBaha, H., & Dibi, Z. (2009). A Novel Neural Network-Based Technique for Smart Gas Sensors Operating in a Dynamic Environment. Sensors, 9(11), 8944-8960. https://doi.org/10.3390/s91108944
