Next Article in Journal / Special Issue
In-situ LIF Analysis of Biological and Petroleum-based Hydraulic Oils on Soil
Previous Article in Journal / Special Issue
Automated Ground-Water Sampling and Analysis of Hexavalent Chromium using a “Universal” Sampling/Analytical System
 
 
Font Type:
Arial Georgia Verdana
Font Size:
Aa Aa Aa
Line Spacing:
Column Width:
Background:
Article

Cerenkov Counter for In-Situ Groundwater Monitoring of 90Sr

by
Robert C. Runkle
*,
Ronald L. Brodzinski
,
David V. Jordan
,
John S. Hartman
,
Walter K. Hensley
,
Melody A. Maynard
,
William A. Sliger
,
John E. Smart
and
Lindsay C. Todd
Pacific Northwest National Laboratory, 902 Battelle Boulevard, P.O. Box 999, Richland, WA, 99352, USA
*
Author to whom correspondence should be addressed.
Sensors 2005, 5(1), 51-60; https://doi.org/10.3390/s5010051
Submission received: 7 September 2004 / Accepted: 3 December 2004 / Published: 28 February 2005
(This article belongs to the Special Issue Sensors for Environmental Monitoring)

Abstract

:
Groundwater contamination from 90Sr is an environmental challenge posed to present and former nuclear weapons related sites. Traditional methods of extracting groundwater samples and performing laboratory analyses are expensive, time-consuming and induce significant disposal challenges. The authors present here a prototype counter capable of measuring 90Sr groundwater concentrations in-situ at or below the drinking water limit of 8 pCi/liter. The 90Y daughter of 90Sr produces high-energy electrons, which can create Cerenkov light. Photomultiplier tubes convert the Cerenkov light into an electronic pulse, which then undergoes signal processing with standard electronics. Strontium-90 concentrations near the drinking water limit can be measured in a matter of hours if it is in secular equilibrium with the 90Y daughter. The prototype counter is compact, can be deployed in an American Standard 6-inch, well while operated by a single person, and transmits the results to a central monitoring location.

Introduction

The radionuclide 90Sr is a common fission product with a half-life of 28.78 years. Large quantities of 90Sr exist in effluent produced by fuel reprocessing and reactor operation. Because it concentrates in the skeletal system of humans, it presents an environmental challenge to the Department of Energy (DOE) at nuclear weapons related sites such as: Savannah River, South Carolina; Oak Ridge, Tennessee; Los Alamos, New Mexico; and Hanford, Washington. This issue is especially pertinent to the Hanford site where plumes of 90Sr effluent present in ground water enter the Columbia River.
Groundwater concentrations are presently monitored in areas where known 90Sr plumes reside. The goal is to ensure that the concentrations entering the Columbia River remain well below the free-release limit of 8 pCi/liter and to assess the performance of remediation efforts. Current monitoring practices are time-consuming and expensive. They require extracting down well samples, performing laboratory analysis, and waste disposal.
The authors present here a significantly more efficient method for monitoring 90Sr groundwater concentrations, which can be performed in-situ and on a daily basis. This method also provides immediate results and creates no disposal problems. The prototype counter described below is an improvement over previous designs [1] that measure 90Sr concentrations via the Cerenkov light produced from beta-decays.

Detector concept

Strontium-90 decays via beta-decay and emits an electron with a maximum energy of 546 keV. The daughter nucleus, 90Y, has a half-life of only 64.10 hours and also undergoes beta-decay with a maximum electron energy of 2282 keV. The decay of 90Y produces the stable isotope 90Zr. Figure 1 shows the relative intensity of the emitted electrons as a function of energy. Note that the majority of 90Y decays have electron energies above the 90Sr endpoint.
High energy charged particles (electrons above ∼250 keV in water) traveling through optically transparent materials with an index of refraction greater than unity produce Cerenkov light. The particle's momentum restricts this light emission to a cone centered along the direction of the particle's path. The Cerenkov light that reaches the photocathode of a photomultiplier tube (PMT) can be converted into an electronic signal. The pulse height of this signal is proportional to the energy of the charged particle.
Since water is transparent to Cerenkov light and can easily be confined to a known volume, measurement of Cerenkov light provides a simple technique for measuring high-energy beta decays occurring in a groundwater sample. The majority of 90Sr decays will not produce Cerenkov light since their energy will be below the ∼ 250-keV threshold. In contrast, 90Y is a prolific producer of Cerenkov light, due to its higher mean beta-decay energy. An unambiguous measurement of decays from 90Y results from only counting events recorded above the 90Sr endpoint. A sample's 90Y activity is a function of the initial 90Sr and 90Y activities, A 90 S r o and A 90 Y o, and the decay constants, λ, for each nuclei:
A 90 Y = A 90 Y o e λ 90 Y t + λ 90 Y A 90 S r o λ 90 Y λ 90 S r ( e λ 90 S r t e λ 90 Y t )
The 90Sr concentration of samples in secular equilibrium can be deduced from a single measurement of the 90Y activity, since secular equilibrium implies a 90Sr to 90Y initial activity ratio ( A 90 S r o : A 90 Y o) of unity, which is temporally constant. But there is no assurance that samples collected in the field exist in secular equilibrium, since the chemical interactions in soil and other permeable barriers may affect the movement/retention of strontium and yttrium differently. Samples not in secular equilibrium may have an initial activity ratio of Sr/Y greater or less than one. Those with a ratio greater than unity correspond to environments where 90Sr more freely enters the groundwater, or, alternatively, where the 90Y would be preferentially removed from the groundwater by the soil. However, because soil generally has a larger affinity for 90Sr, an initial activity ratio less than unity is more common. In this case, the 90Y activity will decrease with time and asymptotically approach the point of secular equilibrium, where the two activities are equal.
Figure 2 shows the behavior of the 90Y activity for various initial activity ratios where the 90Y activity exceeds the 90Sr activity and has an initial value of unity (in arbitrary units). By securing the sample in the chemically stable environment of the counter, one ensures that 90Sr and 90Y are lost only via beta-decays. After measuring the 90Y activity at two or more points in time, the data can be fit to the decay curves of Figure 2; the 90Sr concentration can then be deduced.
Beta decay is not the only process that produces Cerenkov light; cosmic rays and terrestrial γ-rays may also contribute. Background from cosmic rays primarily results from high-energy (GeV) muons created in the upper atmosphere. These muons interact in the same way high-energy electrons do. Similarly, terrestrial γ-rays above approximately 410 keV can Compton scatter in water producing electrons of varying energies, which themselves then can create Cerenkov light. The principle sources of terrestrial radioactivity stem from nuclei in the 232Th and 238U decay chains along with 40K, all of which are present in soil.
The contributions from these sources of background vary depending on the field environment. Bowyer, et al., [1] reported cosmic rays as the dominant source of background. However, for down-well applications, where the counter is surrounded by soil containing terrestrial radioactivity, γ-rays present the largest background.

Physical modeling and conceptual design

The chief constraints on the detector design presented here derive from two factors. First, it has to fit down-well, which in our specific application implies a diameter of less than 15 cm and a maximum total length of 1.8 m. Second, the counter must accurately measure concentrations down to 8 pCi/liter, the drinking water limit, in a reasonable amount of time, i.e. hours. This requires maximizing the counter's detection efficiency. With these general parameters in mind, the authors investigated various geometries using the simulation code GEANT4 [2] which modeled all aspects of the detector from the energy distribution of electrons produced during beta-decay to the photomultiplier tube response.
Figure 3 displays a typical simulation geometry in which the counter is immersed in a volume of soil. Model calculations varied the inner diameter and length of the water cavity within the limits mentioned above. The top and bottom end of the cavity were fit with quartz windows while the inside surface was lined with Teflon (95% reflectivity). Calculations included light attenuation and internal reflections. All beta-decays were produced at points randomly distributed throughout the water volume. Although the simulation results were only used in constraining the design parameters discussed below, prior to counter construction their accuracy was partially validated by reproducing the detection efficiency of the Bowyer counter [1].
The most important design parameter influencing the detection efficiency, i.e. count rate, is the water cavity volume. For a fixed diameter, the count rate increases with the counter length due to the presence of more beta-decays. The relationship is asymptotic due to the attenuation of light traveling through large distances of water. A further complexity is the existence of dark current in PMTs. PMT dark currents create electronic noise and false signals. One technique for dramatically reducing this effect is to require a coincidence between two PMTs. Since the propagation of Cerenkov light is restricted to a cone in the direction of the electron's momentum, requiring a coincidence between multiple PMTs installed on one of the counter's ends is one option for reducing noise, i.e. single-ended coincidence. A second option is to employ one PMT on each end surrounded by a Teflon reflecting ring.
As shown in Figure 4, light that is emitted towards one end of the tube will reflect and, if not attenuated, create a coincidence at the opposite end, i.e. two-end coincidence.
Figure 5 compares the signal rate for various PMT configurations as a function of water cavity length and coincidence requirements. Single-ended coincidence schemes have an asymptotic behavior while configurations with an opposite-end coincidence requirement have an optimal length. This peaked behavior results from a balance of having more signal events in a longer counter with the attenuation of the reflected light over the length of the counter.
The second crucial design parameter is the background shielding configuration. Both terrestrial gamma rays and cosmic rays were included in the background simulation. The soil served as a generator of the γ-ray background, and the model assumed soil activity concentrations of 0.7 pCi/g for 232Th, 0.4 pCi/g for 238U, and 10 pCi/g for 40K [3]. The cosmic-ray generator consisted of muons with initial positions uniformly distributed on a disk-shaped surface above the counter with a momentum distribution given by Kremer, et al., [4] and an angular distribution of cos2(θ), where θ is the angle normal to the soil. The resulting event rates in an 8.9-cm diameter by 40-cm long cylinder with no shielding were 1800 Hz for gamma rays and 5 Hz for cosmic rays. This result focused the design on eliminating the terrestrial γ-ray background.
To this end, the authors considered both active and passive configurations for background reduction. The goal of active shielding is to detect the penetrating radiations so that coincident signals in the Cerenkov counter can be vetoed and not misidentified as beta-decay events; passive configurations attempt to absorb penetrating radiations before they enter the counter. The active method modeled here was a veto shield surrounding the sample cylinder composed of BGO, NaI(Tl) or CsI(Na). Both gamma rays and cosmic rays have a high probability of depositing some energy in these materials, especially BGO. The authors also considered passive shields of lead and tungsten, which absorb gamma rays from the surrounding soil but have little impact on cosmic rays because of their enormous energy. Another background reduction strategy is to reject cosmic-ray events depositing large energies. An upper-level pulse height cut applied to the PMT signal above the maximum 90Y energy greatly assists in reducing the cosmic-ray background rate. The count rates for a 1.27 cm thick annulus surrounding the water cavity from each approach are displayed in Figure 6. The active veto shields are significantly more effective in rejecting background radiation.

Counter design

Based on the simulation results discussed above and costs associated with design, materials, and electronics, the decision to build a prototype counter with a single PMT on each end and passive tungsten shielding was made. The prototype counter design consists of a cylindrical water cavity, 8.9 cm in diameter and 40 cm long, defined by a tungsten annulus of thickness 2.1 cm, as shown in Figure 7. Two quartz windows provide a water tight and transparent seal for 5.08-cm diameter PMTs on each end. The 40-cm cavity length is optimal for this PMT configuration. The inside of the tungsten cavity is coated with a Teflon reflector including the annular area adjacent to the PMTs. A stainless-steel housing encloses the tungsten annulus, PMTs, and space for a water pump, vent line, and electronics.
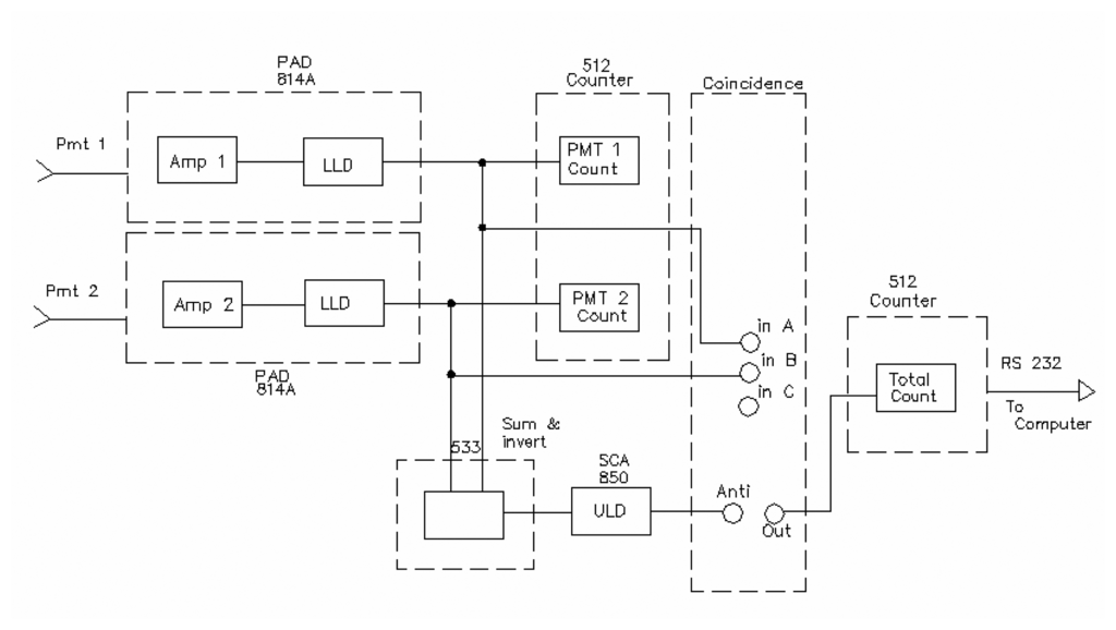
In the prototype design reported here, all signal processing occurs at the surface of the well is using standard NIM electronics. High voltage enters, and signals exit, the counter through water-tight connections on its top. The signal processing electronics shown in Figure 8 have two principal features: 1) a lower level discriminator on each PMT and a coincidence requirement between both PMTs to prevent triggering on electronic noise; and 2) an upper level discriminator on the sum of both PMT signals to reject cosmic-ray events above the maximum 90Y electron energy. Signals remaining after applying these criteria are counted as potential 90Y decays and sent to a laptop computer.
The authors tested this counter with samples from a Hanford site well whose 90Sr concentrations were ∼1000 pCi/liter, and which are in secular equilibrium. The authors counted the samples in an above ground laboratory environment where background from soil was reduced relative to down well operation. Figure 9 displays a pulse height spectrum for this sample. The region to the right of the vertical dashed line corresponds to the region above the lower level discriminator of Figure 8 while the right end of the graph marks the upper level cosmic-ray discriminator.

Field operation

The ultimate use of this counter is for unmanned field measurements. The prototype presented here can be deployed from the back of a pickup truck and lowered into a well. (Future incarnations will contain all signal processing inside the stainless steel shell located down-well.) In either case, a power supply and transmitter located above ground feed the results via cellular communications to a central monitoring station. Water samples will be pumped into and out of the counter through an in-counter pump and particulate filter.

Conclusions

The authors constructed and calibrated a prototype counter for monitoring 90Sr contamination in ground water. It consists of a cylindrical water cavity, 8.9 cm in diameter and 40 cm long. Groundwater samples with 90Sr concentrations down to the drinking water limit of 8 pCi/liter can be analyzed on a daily basis. The detector is a field-deployable device and is equipped with wireless communications for remote monitoring.

Acknowledgments

This work is funded by the US DOE Office of Environmental Management's Advanced Monitoring System Initiative (AMSI), which is managed the DOE Nevada Operations Office with assistance from Bechtel Nevada and the Nevada Test Site. The Pacific Northwest National Laboratory is a multiprogram national laboratory operated for the U.S. Department of Energy by Battelle Memorial Institute. The authors wish to thank Fluor Hanford for providing groundwater samples. This report is PNNL-SA-42973.

References

  1. Bowyer, T.W; Geelhood, B.D.; Hossbach, T.W.; Hansen, R.; Wilcox, W.A. In situ, high sensitivity, measurement of 90Sr in ground water using Cerenkov light. Nuclear Instruments and Methods in Physics Research A. 2000, 441, 577. [Google Scholar]
  2. Agostinelli, S.; Allison, J.; Amako, K.; Apostolakis, J.; Araujo, H.; Arce, P.; Asai, M.; Axen, D.; Banerjee, S.; Barrand, G.; et al. GEANT4 -- a simulation toolkit. Nuclear Instruments and Methods in Physics Research A. 2003, 506, 250. [Google Scholar]
  3. Lide, D.R. (Ed.) Handbook of Chemistry and Physics.CRC Press, 1978-1979, 59th edition; p. F-199.
  4. Kremer, J. Measurements of ground-level muons at two geomagnetic locations. Physics Review Letters 1999, 83, 4241. [Google Scholar]
Figure 1. Graph of relative intensity for electrons emitted by 90Sr and 90Y.
Figure 1. Graph of relative intensity for electrons emitted by 90Sr and 90Y.
Sensors 05 00051f1
Figure 2. Graph of the relative 90Y activity as a function of the initial activity ratio ( A 90 S r o : A 90 Y o). The four ratios plotted above are 1, 0.5, 0.2, and 0. The top line, corresponding to an initial activity ratio of unity, results from a sample initially existing in secular equilibrium. The remaining curves asymptotically approach secular equilibrium. The bottom curve, representing the case where no 90Sr is present, asymptotically approaches zero and is simply the 90Y decay curve with a 64.1 hour half-life. Not shown here are curves that would increase if the initial 90Sr concentration exceeded that of 90Y.
Figure 2. Graph of the relative 90Y activity as a function of the initial activity ratio ( A 90 S r o : A 90 Y o). The four ratios plotted above are 1, 0.5, 0.2, and 0. The top line, corresponding to an initial activity ratio of unity, results from a sample initially existing in secular equilibrium. The remaining curves asymptotically approach secular equilibrium. The bottom curve, representing the case where no 90Sr is present, asymptotically approaches zero and is simply the 90Y decay curve with a 64.1 hour half-life. Not shown here are curves that would increase if the initial 90Sr concentration exceeded that of 90Y.
Sensors 05 00051f2
Figure 3. The simulation geometry includes a water cavity, shielding (active or passive), and surrounding soil. Essentially all of the gamma-ray flux entering the counter is accounted for with the 1-m right circular cylinder of soil shown here. Not shown in the figure is a disk above the counter from which trajectories of cosmic rays were calculated.
Figure 3. The simulation geometry includes a water cavity, shielding (active or passive), and surrounding soil. Essentially all of the gamma-ray flux entering the counter is accounted for with the 1-m right circular cylinder of soil shown here. Not shown in the figure is a disk above the counter from which trajectories of cosmic rays were calculated.
Sensors 05 00051f3
Figure 4. Two possible coincidence techniques that serve to reject PMT dark current events.
Figure 4. Two possible coincidence techniques that serve to reject PMT dark current events.
Sensors 05 00051f4
Figure 5. Graph of the relative event rate in the water cavity as a function of counter length and number of PMTs on each end. Configurations with more than one PMT per end have single-end coincidence requirements while those with only one PMT have a two-end requirement.
Figure 5. Graph of the relative event rate in the water cavity as a function of counter length and number of PMTs on each end. Configurations with more than one PMT per end have single-end coincidence requirements while those with only one PMT have a two-end requirement.
Sensors 05 00051f5
Figure 6. Background count rates for a cylindrical water cavity 40 cm long and 8.9 cm in diameter with 4 PMTs at each end operated in a single-ended coincidence mode. In each case, the shield is an annulus 1.27 cm in diameter. The three active shields considered were the scintillators BGO, NaI(Tl) and CsI(Na); lead and tungsten are passive shields.
Figure 6. Background count rates for a cylindrical water cavity 40 cm long and 8.9 cm in diameter with 4 PMTs at each end operated in a single-ended coincidence mode. In each case, the shield is an annulus 1.27 cm in diameter. The three active shields considered were the scintillators BGO, NaI(Tl) and CsI(Na); lead and tungsten are passive shields.
Sensors 05 00051f6
Figure 7. Schematic of the 90Sr final design which includes a passive tungsten shield and two 5.1-cm diameter PMTs.
Figure 7. Schematic of the 90Sr final design which includes a passive tungsten shield and two 5.1-cm diameter PMTs.
Sensors 05 00051f7
Figure 8. The signal processing electronics, presently located above ground, incorporate the Canberra modules noted above. The two essential criteria are the coincidence requirement between each phototube and an anti-coincidence veto if the signal exceeds an upper level discriminator.
Figure 8. The signal processing electronics, presently located above ground, incorporate the Canberra modules noted above. The two essential criteria are the coincidence requirement between each phototube and an anti-coincidence veto if the signal exceeds an upper level discriminator.
Sensors 05 00051f8
Figure 9. Pulse height spectrum for PMTs in two-end coincidence mode. The pulse height represents the sum of both PMTs.
Figure 9. Pulse height spectrum for PMTs in two-end coincidence mode. The pulse height represents the sum of both PMTs.
Sensors 05 00051f9

Share and Cite

MDPI and ACS Style

Runkle, R.C.; Brodzinski, R.L.; Jordan, D.V.; Hartman, J.S.; Hensley, W.K.; Maynard, M.A.; Sliger, W.A.; Smart, J.E.; Todd, L.C. Cerenkov Counter for In-Situ Groundwater Monitoring of 90Sr. Sensors 2005, 5, 51-60. https://doi.org/10.3390/s5010051

AMA Style

Runkle RC, Brodzinski RL, Jordan DV, Hartman JS, Hensley WK, Maynard MA, Sliger WA, Smart JE, Todd LC. Cerenkov Counter for In-Situ Groundwater Monitoring of 90Sr. Sensors. 2005; 5(1):51-60. https://doi.org/10.3390/s5010051

Chicago/Turabian Style

Runkle, Robert C., Ronald L. Brodzinski, David V. Jordan, John S. Hartman, Walter K. Hensley, Melody A. Maynard, William A. Sliger, John E. Smart, and Lindsay C. Todd. 2005. "Cerenkov Counter for In-Situ Groundwater Monitoring of 90Sr" Sensors 5, no. 1: 51-60. https://doi.org/10.3390/s5010051

APA Style

Runkle, R. C., Brodzinski, R. L., Jordan, D. V., Hartman, J. S., Hensley, W. K., Maynard, M. A., Sliger, W. A., Smart, J. E., & Todd, L. C. (2005). Cerenkov Counter for In-Situ Groundwater Monitoring of 90Sr. Sensors, 5(1), 51-60. https://doi.org/10.3390/s5010051

Article Metrics

Back to TopTop