Hybrid Offline–Online Configuration Planning Approach for Continuum Robots Based on Real-Time Shape Estimation
Abstract
1. Introduction
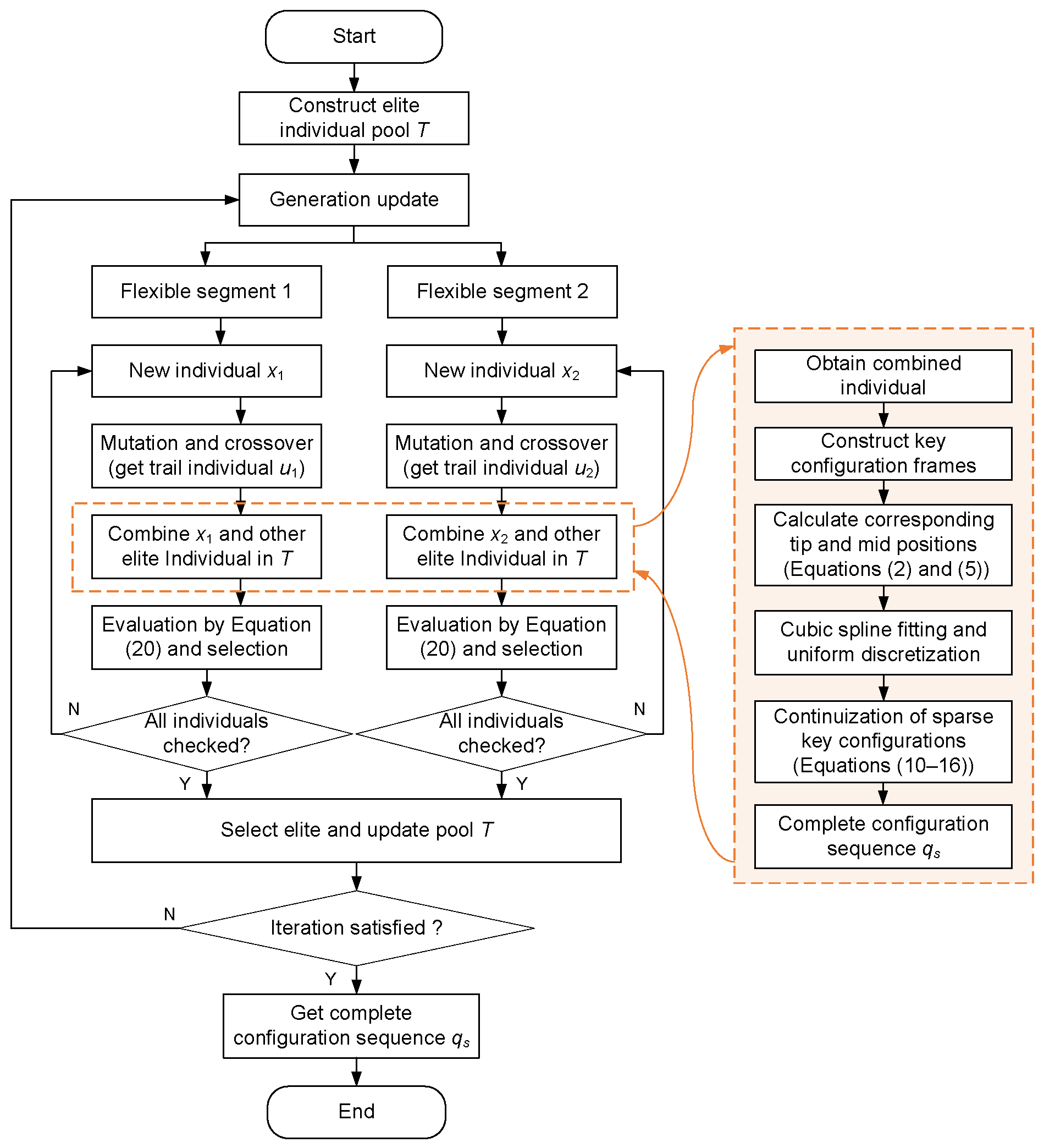
- A configuration pre-planning method based on the co-evolutionary improved DE (CoDE) is proposed, where each flexible segment is modeled as a sub-population sharing elite solutions to enhance exploration and overall planning quality.
- A UKF-based real-time shape estimation strategy is presented to reconstruct the manipulator’s shape under friction and deformation effects, enabling reliable feedback for configuration refinement and collision avoidance.
- An online refiner is designed within the hybrid framework for local configuration adjustment, leveraging the global perspective advantage of offline planning for guidance and achieving improved collision avoidance performance.
- Validation and comparative experiments in different constrained environments demonstrate its effectiveness and performance benefits in continuum robot configuration planning tasks.
2. Kinematic Modeling for Continuum Robot
3. Co-Evolutionary DE-Based Offline Configuration Planning
3.1. Continuization of Sparse Key Configurations
3.1.1. Segment 1 Configuration via Mid-Segment Position
3.1.2. Segment 2 Configuration via Tip Position
| Algorithm 1 Configuration for the Second Flexible Segment | |
| 1: | Input: Desired position , current configuration , tolerance , step size , maximum iteration K. |
| 2: | Output: Configuration parameter for the second flexible segment. |
| 3: | Calculate current tip position: . |
| 4: | Calculate current error: . |
| 5: | Initialization . |
| 6: | while and do |
| 7: | Calculate local Jacobian matrix . |
| 8: | Calculate new by (16). |
| 9: | Update and e. |
| 10: | . |
| 11: | end while |
| 12: | Set . |
3.2. Evaluation of Configuration Planning Solution
3.3. Co-Evolutionary Improved DE Algorithm for Configuration Planning
3.3.1. Standard DE Algorithm
- (1)
- Initialization operation: Initialize the population by randomly generating individuals within the predefined parameter search space:where the value for each parameter dimension is generated by uniform random sampling within its defined domain.
- (2)
- Mutation operation: For the target individual in the g-th generation, apply the differential mutation strategy to generate the corresponding mutant vector :where , , and are distinct randomly selected individual indices; F is the scaling factor controlling the differential perturbation magnitude.
- (3)
- Crossover operation: Recombine the target individual and the mutant individual with a certain probability to generate the trial one :where is the crossover probability, j denotes the index of the current individual in the population, and is a randomly selected dimension index.
- (4)
- Selection operation: Select new individual between and based on the fitness value obtained by (20):
3.3.2. Co-Evolutionary Strategy
4. UKF-Based Real-Time Shape Estimation
5. Online Refinement of Manipulator Configuration
5.1. Linearized and Discretized Model for Configuration Refinement
5.2. Design of the Online Configuration Refiner
6. Experiments and Results
6.1. Structure and Platform
6.2. Performance Evaluation and Comparison in Simulated Environments
6.2.1. Effectiveness Validation of CoDE for Configuration Planning
6.2.2. Validation and Comparative Analysis in Constrained Environments
6.3. Performance Evaluation and Comparison in Real-World Environments
6.3.1. Effectiveness and Accuracy Evaluation of Shape Estimation
6.3.2. Real-Time Computational Performance Evaluation
6.3.3. Validation and Comparison of Collision Avoidance in Constrained Environments
6.3.4. Performance Comparison Under Different Configuration Adjustment Mechanisms
7. Conclusions
Author Contributions
Funding
Data Availability Statement
Conflicts of Interest
Abbreviations
| CoDE | Co-evolutionary improved DE |
| C-Space | Configuration space |
| DE | Differential evolution |
| DOF | Degree of freedom |
| IK-based | Inverse-kinematics-based |
| MAE | Mean absolute error |
| MPC | Model predictive control |
| NSP | Null space projection |
| PSO | Particle Swarm Optimization |
| QP | Quadratic programming |
| RMSE | Root mean square error |
| RRT | Rapidly exploring random tree |
| SQP | Sequential quadratic programming |
| UDP | User datagram protocol |
| UKF | Unscented Kalman filter |
| W-Space RRT* | Workspace-based RRT* |
References
- Zhang, S.; Li, Q.; Yang, H.; Zhao, J.; Xu, K. Configuration Transition Control of a Continuum Surgical Manipulator for Improved Kinematic Performance. IEEE Robot. Autom. Lett. 2019, 4, 3750–3757. [Google Scholar] [CrossRef]
- Wang, H.; Wang, X.; Yang, W.; Du, Z.; Yan, Z. Construction of Controller Model of Notch Continuum Manipulator for Laryngeal Surgery Based on Hybrid Method. IEEE/ASME Trans. Mechatronics 2021, 26, 1022–1032. [Google Scholar] [CrossRef]
- Barrientos-Diez, J.; Dong, X.; Axinte, D.; Kell, J. Real-Time Kinematics of Continuum Robots: Modelling and Validation. Robot. Comput. Integr. Manuf. 2021, 67, 102019. [Google Scholar] [CrossRef]
- Ba, W.; Dong, X.; Mohammad, A.; Wang, M.; Axinte, D.; Norton, A. Design and Validation of a Novel Fuzzy-Logic-Based Static Feedback Controller for Tendon-Driven Continuum Robots. IEEE/ASME Trans. Mechatronics 2021, 26, 3010–3021. [Google Scholar] [CrossRef]
- Qi, Q.; Qin, G.; Yang, Z.; Chen, G.; Xu, J.; Lv, Z.; Ji, A. Design and motion control of a tendon-driven continuum robot for aerospace applications. Proc. Inst. Mech. Eng. Part G J. Aerosp. Eng. 2024, 238, 1296–1310. [Google Scholar] [CrossRef]
- Qin, G.; Cheng, Y.; Ji, A.; Pan, H.; Yang, Y.; Yao, Z.; Song, Y. Research on the cable-driven endoscopic manipulator for fusion reactors. Nucl. Eng. Technol. 2024, 56, 498–505. [Google Scholar] [CrossRef]
- Pan, Q.; Wang, H.; Feng, Y.; Guo, S.; Luo, J. RRT-based CPC: A configuration planning method for continuum robots using Rapidly-exploring Random Tree algorithm. Robot. Auton. Syst. 2026, 195, 105190. [Google Scholar] [CrossRef]
- Gao, G.; Li, D.; Liu, K.; Ge, Y.; Song, C. A study on path-planning algorithm for a multi-section continuum robot in confined multi-obstacle environments. Robotica 2024, 42, 3324–3347. [Google Scholar] [CrossRef]
- Lang, Y.; Liu, J.; Xiao, Q.; Tang, J.; Chen, Y.; Dian, S. Obstacle-Avoidance Planning in C-Space for Continuum Manipulator Based on IRRT-Connect. Sensors 2025, 25, 3081. [Google Scholar] [CrossRef]
- Meng, B.H.; Godage, I.S.; Kanj, I. RRT*-Based Path Planning for Continuum Arms. IEEE Robot. Autom. Lett. 2022, 7, 6830–6837. [Google Scholar] [CrossRef] [PubMed]
- Tao, S.; Yang, Y. Collision-free motion planning of a virtual arm based on the FABRIK algorithm. Robotica 2017, 35, 1431–1450. [Google Scholar] [CrossRef]
- Xie, Y.; Zhang, Z.; Wu, X.; Shi, Z.; Chen, Y.; Wu, B.; Mantey, K.A. Obstacle Avoidance and Path Planning for Multi-Joint Manipulator in a Space Robot. IEEE Access 2020, 8, 3511–3526. [Google Scholar] [CrossRef]
- Shen, H.; Xie, W.F.; Tang, J.; Zhou, T. Adaptive Manipulability-Based Path Planning Strategy for Industrial Robot Manipulators. IEEE/ASME Trans. Mechatronics 2023, 28, 1742–1753. [Google Scholar] [CrossRef]
- Qin, G.; Zhang, H.; Zheng, L.; Liu, S.; Chen, Q.; Hu, H.; Zhang, D.; Cheng, Y.; Zuo, C.; Ji, A. Research on 3D information collection path planning for hyper-redundant space robots (HSRs). Mech. Sci. 2024, 15, 531–539. [Google Scholar] [CrossRef]
- Wang, T.; Ma, G.; Xu, L.; Yu, R. CP-QRRT*: A Path Planning Algorithm for Hyper-Redundant Manipulators Considering Joint Angle Constraints. Sensors 2025, 25, 1490. [Google Scholar] [CrossRef]
- Santoso, J.; Onal, C.D. An Origami Continuum Robot Capable of Precise Motion Through Torsionally Stiff Body and Smooth Inverse Kinematics. Soft Robot. 2021, 8, 371–386. [Google Scholar] [CrossRef] [PubMed]
- Bai, Z.; Niu, Y.; Kong, Q. Kinematic Analysis and Trajectory Planning of Multi-Segment Continuum Manipulator. J. Mech. Robot. 2025, 17, 061008. [Google Scholar] [CrossRef]
- Yang, J.; Peng, H.; Wu, S.; Zhang, J.; Wu, Z.; Wu, J. A combined kinodynamic motion planning method for multisegment continuum manipulators in confined spaces. Nonlinear Dyn. 2023, 112, 2721–2744. [Google Scholar] [CrossRef]
- Niu, G.; Zheng, Z.; Gao, Q. Collision free path planning based on region clipping for aircraft fuel tank inspection robot. In Proceedings of the 2014 IEEE International Conference on Robotics and Automation (ICRA), Hong Kong, China, 31 May–7 June 2014; pp. 3227–3233. [Google Scholar] [CrossRef]
- Wu, H.; Yu, J.; Pan, J.; Pei, X. A novel obstacle avoidance heuristic algorithm of continuum robot based on FABRIK. Sci. China Technol. Sci. 2022, 65, 2952–2966. [Google Scholar] [CrossRef]
- Li, J.; Li, D.; Wang, C.; Guo, W.; Wang, Z.; Zhang, Z.; Liu, H. Active collision avoidance for teleoperated multi-segment continuum robots toward minimally invasive surgery. Int. J. Robot. Res. 2024, 43, 918–941. [Google Scholar] [CrossRef]
- Lai, J.; Lu, B.; Zhao, Q.; Chu, H.K. Constrained Motion Planning of a Cable-Driven Soft Robot with Compressible Curvature Modeling. IEEE Robot. Autom. Lett. 2022, 7, 4813–4820. [Google Scholar] [CrossRef]
- Tian, Y.; Zhu, X.; Meng, D.; Wang, X.; Liang, B. An Overall Configuration Planning Method of Continuum Hyper-Redundant Manipulators Based on Improved Artificial Potential Field Method. IEEE Robot. Autom. Lett. 2021, 6, 4867–4874. [Google Scholar] [CrossRef]
- Wei, X.; Ju, F.; Bai, D.; Guo, H.; Lu, C.; Wu, H.; Chen, B. Design and Compensation Control of Modular Variable Stiffness Continuum Manipulator for Nasal Surgery. IEEE Trans. Instrum. Meas. 2024, 73, 1–13. [Google Scholar] [CrossRef]
- Zhong, G.; Peng, B.; Dou, W. Kinematics analysis and trajectory planning of a continuum manipulator. Int. J. Mech. Sci. 2022, 222, 107206. [Google Scholar] [CrossRef]
- Lai, J.; Huang, K.; Lu, B.; Zhao, Q.; Chu, H.K. Verticalized-Tip Trajectory Tracking of a 3D-Printable Soft Continuum Robot: Enabling Surgical Blood Suction Automation. IEEE/ASME Trans. Mechatronics 2022, 27, 1545–1556. [Google Scholar] [CrossRef]
- Li, M.; Wang, J.; Cao, R.; Li, Y. A differential evolution framework based on the fluid model for feature selection. Eng. Appl. Artif. Intell. 2024, 133, 108560. [Google Scholar] [CrossRef]
- Wang, M.; Ma, Y. A differential evolution algorithm based on accompanying population and piecewise evolution strategy. Appl. Soft Comput. 2023, 143, 110390. [Google Scholar] [CrossRef]
- Rao, P.; Peyron, Q.; Burgner-Kahrs, J. Using Euler Curves to Model Continuum Robots. In Proceedings of the 2021 IEEE International Conference on Robotics and Automation (ICRA), Xi’an, China, 30 May–5 June 2021; pp. 1402–1408. [Google Scholar] [CrossRef]
- Wan, E.; Van Der Merwe, R. The unscented Kalman filter for nonlinear estimation. In Proceedings of the IEEE 2000 Adaptive Systems for Signal Processing, Communications, and Control Symposium (Cat. No.00EX373), Lake Louise, AB, Canada, 4 October 2000; pp. 153–158. [Google Scholar] [CrossRef]
- Murray, W. Some Aspects of Sequential Quadratic Programming Methods. In Large-Scale Optimization with Applications: Part II: Optimal Design and Control; Biegler, L.T., Coleman, T.F., Conn, A.R., Santosa, F.N., Eds.; Springer: New York, NY, USA, 1997; pp. 21–35. [Google Scholar] [CrossRef]
- Hasan, M.S.; Chowdhury, M.M.U.T.; Kamalasadan, S. Sequential Quadratic Programming (SQP) Based Optimal Power Flow Methodologies for Electric Distribution System with High Penetration of DERs. IEEE Trans. Ind. Appl. 2024, 60, 4810–4820. [Google Scholar] [CrossRef]
- Zhao, Q.; Lai, J.; Huang, K.; Hu, X.; Chu, H.K. Shape Estimation and Control of a Soft Continuum Robot Under External Payloads. IEEE/ASME Trans. Mechatronics 2022, 27, 2511–2522. [Google Scholar] [CrossRef]
- Li, Q.; Wang, W.; Liu, J.; Jain, A.; Armand, M. Data-driven Shape Sensing of Continuum Dexterous Manipulators Using Embedded Capacitive Sensor. In Proceedings of the 2023 IEEE SENSORS, Vienna, Austria, 29 October–1 November 2023; pp. 1–4. [Google Scholar] [CrossRef]
- Baibo, W.U.; Chang, Z.; Xiang, W.; Dawei, S.; Kai, X.U. Active compliance and force estimation of a continuum surgical manipulator based on the tip-pose feedback. Sci. China Technol. Sci. 2023, 66, 2517–2529. [Google Scholar] [CrossRef]
- Northern Digital Inc. Aurora Technical Specifications, 2025. Available online: https://www.ndigital.cn/products/aurora/ (accessed on 3 January 2026).
- Wu, Y.; Jia, X.; Li, T.; Xu, C.; Liu, J. Collision avoidance control for redundant manipulators in construction operations: A null-space-based task-priority adjustment approach. Ind. Robot. Int. J. Robot. Res. Appl. 2023, 51, 73–90. [Google Scholar] [CrossRef]
- Li, M.; Kang, R.; Branson, D.T.; Dai, J.S. Model-Free Control for Continuum Robots Based on an Adaptive Kalman Filter. IEEE/ASME Trans. Mechatronics 2018, 23, 286–297. [Google Scholar] [CrossRef]














| Parameter Name | Value |
|---|---|
| Population size | |
| Scaling factor | |
| Crossover probability | |
| Iteration number | |
| Weighting coefficient | , |
| Penalty term |
| Methods | Best Fitness | Worst Fitness | Average | RMS |
|---|---|---|---|---|
| DE | 228.6 | 251.6 | 245.9 | 246.2 |
| CoDE | 179.3 | 188.6 | 183.6 | 183.6 |
| Environment Settings | Method | Tip Path Length | Curvature Std | Computation Time | Metric |
|---|---|---|---|---|---|
| Case 1 | W-Space RRT* | 210.8 mm | 11.2 s | 4.23 | |
| Proposed | 201.9 mm | 18.4 s | 2.69 | ||
| Case 2 | W-Space RRT* | 249.8 mm | 42.3 s | 0.95 | |
| Proposed | 170.4 mm | 27.2 s | 2.16 | ||
| Case 3 | W-Space RRT* | 207.3 mm | 33.1 s | 1.46 | |
| Proposed | 176.9 mm | 37.5 s | 1.51 |
| Error Metrics | Value |
|---|---|
| MinE (mm) | 1.20 |
| MaxE (mm) | 2.64 |
| MAE (mm) | 1.90 |
| RMSE (mm) | 1.94 |
| RMSE/ | 1.18% |
| Methods | Collision Status | Number of Interference Zones |
|---|---|---|
| W-Space RRT* | Collided | 2 |
| Proposed without refinement | Collided | 1 |
| Proposed hybrid framework | Safe | 0 |
Disclaimer/Publisher’s Note: The statements, opinions and data contained in all publications are solely those of the individual author(s) and contributor(s) and not of MDPI and/or the editor(s). MDPI and/or the editor(s) disclaim responsibility for any injury to people or property resulting from any ideas, methods, instructions or products referred to in the content. |
© 2026 by the authors. Licensee MDPI, Basel, Switzerland. This article is an open access article distributed under the terms and conditions of the Creative Commons Attribution (CC BY) license.
Share and Cite
Yuan, H.; Jing, Z.; He, Y.; Han, J.; Zhang, J. Hybrid Offline–Online Configuration Planning Approach for Continuum Robots Based on Real-Time Shape Estimation. Sensors 2026, 26, 1129. https://doi.org/10.3390/s26041129
Yuan H, Jing Z, He Y, Han J, Zhang J. Hybrid Offline–Online Configuration Planning Approach for Continuum Robots Based on Real-Time Shape Estimation. Sensors. 2026; 26(4):1129. https://doi.org/10.3390/s26041129
Chicago/Turabian StyleYuan, Hexiang, Zhibo Jing, Yibo He, Jianda Han, and Juanjuan Zhang. 2026. "Hybrid Offline–Online Configuration Planning Approach for Continuum Robots Based on Real-Time Shape Estimation" Sensors 26, no. 4: 1129. https://doi.org/10.3390/s26041129
APA StyleYuan, H., Jing, Z., He, Y., Han, J., & Zhang, J. (2026). Hybrid Offline–Online Configuration Planning Approach for Continuum Robots Based on Real-Time Shape Estimation. Sensors, 26(4), 1129. https://doi.org/10.3390/s26041129

