Multi-Factor Cost Function-Based Interference-Aware Clustering with Voronoi Cell Partitioning for Dense WSNs
Abstract
1. Introduction
1.1. Motivation
1.2. Challenge
1.3. Contribution
- Cluster heads are selected using a composite metric that combines residual energy and link quality, along with the active node density in the network which is estimated on each round.
- Unlike traditional circular clusters, Voronoi-based partitioning ensures the network to be interference-aware and have spatially adaptive coverage.
- Additionally, the proposed model incorporates minimum inter-CH distance constraints and hierarchical extension, to manage extremely dense area with a secondary CH.
- The work triggers re-clustering in observation from the energy depletion and load variation on the CHs and the network nodes.
2. Literature Survey
2.1. Metaheuristic and Learning-Based Clustering Approaches
2.2. Multi-Hop, Fuzzy, and Swarm Intelligence-Based Clustering
2.3. Energy-Efficient, Hybrid, and Deep Learning-Based Clustering Approaches
2.4. Research Gap
- Optimization-based algorithms are noted with a premature convergence and local optima trapping while making the cluster and CH selection process, where it limits their adaptability in a high dynamic network condition.
- The metaheuristic algorithms were found to be computationally intensive, and that may not perform well when the number of nodes increases, which limits their adaptability in real-time implementation with large-scale deployments.
- Dual clustering algorithms are effective in avoiding frequent re-clustering, but they increase communication delay due to complexity in the CH selection process.
- The multi-hop clustering algorithms exist with a hotspot problem, where the energy on the sink nodes drains faster than the usual nodes.
- The use of bio-inspired algorithms is found to optimize the CHs in a better way, but it is not suitable for any generalized applications, as it requires frequent adjustments on multiple tuning parameters.
- The machine learning-based approaches seem to be faster and more active than the traditional methods, but its preparation of training data incurs additional overhead, and that makes it unsuitable for real-world dynamic situations.
- The hybrid metaheuristics demonstrate a superior throughput, but they raise the implementation cost and other general factors in the network scenario.
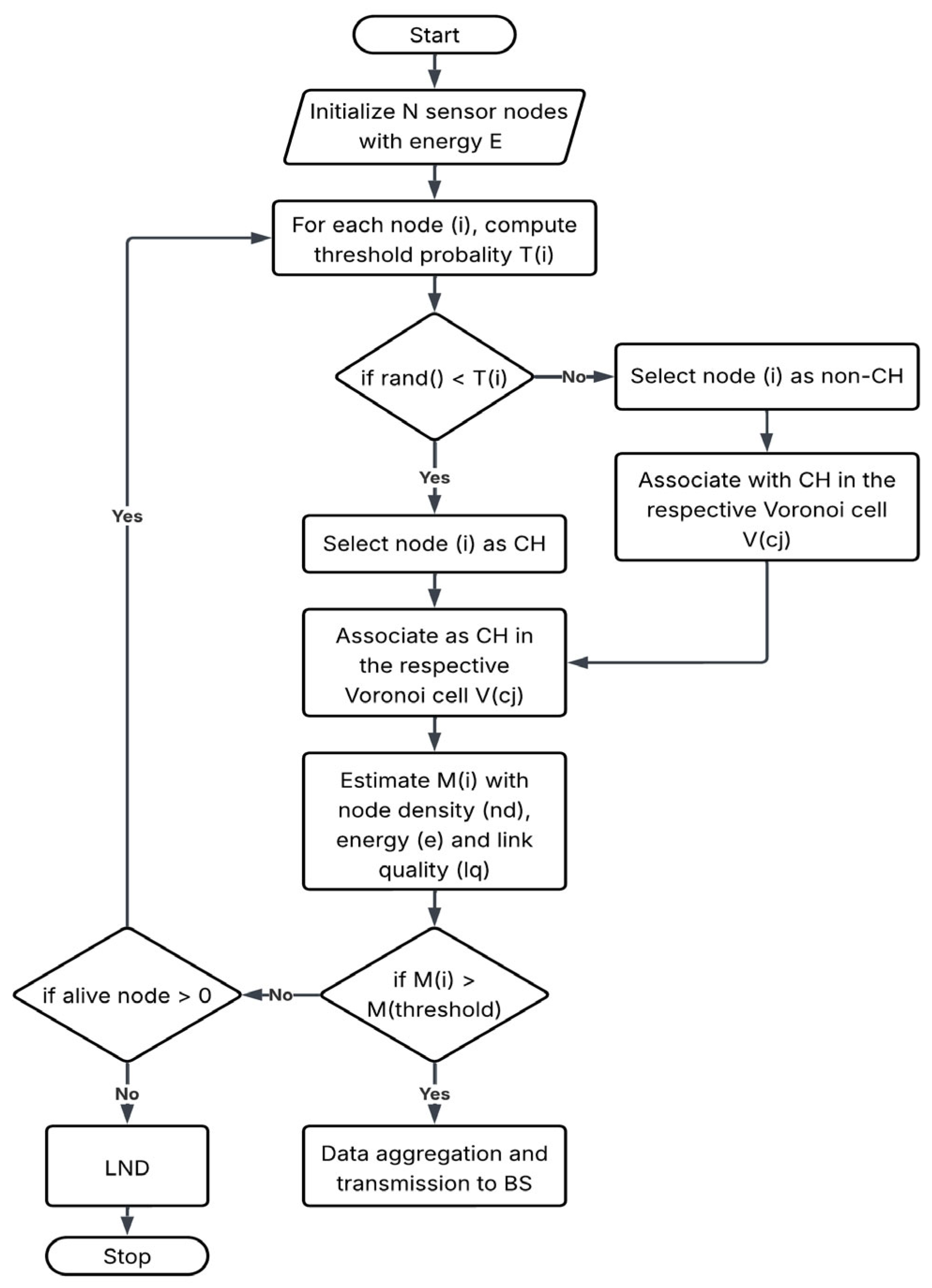
3. Methodology
3.1. Proposed DAAC+VC
3.1.1. DAAC
- Its energy is above zero;
- It is at least distance away from any already selected CH.
3.1.2. VC
3.2. LEACH
3.3. HEED
4. Experimental Analysis
4.1. Network Setup
4.2. Results
5. Conclusions
Author Contributions
Funding
Institutional Review Board Statement
Informed Consent Statement
Data Availability Statement
Conflicts of Interest
References
- Kandris, D.; Anastasiadis, E. Advanced wireless sensor networks: Applications, challenges and research trends. Electronics 2024, 13, 2268. [Google Scholar] [CrossRef]
- Kenyeres, M.; Kenyeres, J.; Dolatabadi, S.H. Distributed consensus gossip-based data fusion for suppressing incorrect sensor readings in wireless sensor networks. J. Low Power Electron. Appl. 2025, 15, 6. [Google Scholar] [CrossRef]
- Hudda, S.; Haribabu, K. A review on WSN based resource constrained smart IoT systems. Discov. Internet Things 2025, 5, 56. [Google Scholar] [CrossRef]
- Uthayakumar, C.; Jayaraman, R.; Raja, H.A.; Daniel, K. Implementation and Performance Evaluation of Quantum-Inspired Clustering Scheme for Energy-Efficient WSNs. Sensors 2025, 25, 5872. [Google Scholar] [CrossRef]
- Zhang, S.; Liu, X.; Trik, M. Energy efficient multi hop clustering using Artificial Bee Colony metaheuristic in WSN. Sci. Rep. 2025, 15, 26803. [Google Scholar] [CrossRef]
- Juwaied, A.; Jackowska-Strumillo, L.; Sierszeń, A. Enhancing Clustering Efficiency in Heterogeneous Wireless Sensor Network Protocols Using the K-Nearest Neighbours Algorithm. Sensors 2025, 25, 1029. [Google Scholar] [CrossRef]
- Rajaram, V.; Pandimurugan, V.; Rajasoundaran, S.; Rodrigues, P.; Kumar, S.V.N.S.; Selvi, M.; Loganathan, V. Enriched energy optimized LEACH protocol for efficient data transmission in wireless sensor network. Wirel. Netw. 2025, 31, 825–840. [Google Scholar] [CrossRef]
- Juwaied, A.; Jackowska-Strumillo, L. DL-HEED: A Deep Learning Approach to Energy-Efficient Clustering in Heterogeneous Wireless Sensor Networks. Appl. Sci. 2025, 15, 8996. [Google Scholar] [CrossRef]
- Haris, M.; Nam, H. Enhancing Energy Efficiency in IoT-WSNs Through Optimized PSO Cluster Head Selection. IEEE Access 2025, 13, 126496–126512. [Google Scholar] [CrossRef]
- Lonkar, B.; Kuthe, A.; Charde, P.; Dehankar, A.; Kolte, R. Optimal hybrid energy-saving cluster head selection for wireless sensor networks: An empirical study. Peer-to-Peer Netw. Appl. 2025, 18, 182. [Google Scholar] [CrossRef]
- Kumar, S.; Chinthaginjala, R.; Ahmad, S.; Kim, T. Energy-efficient unequal multi-level clustering for underwater wireless sensor networks. Alex. Eng. J. 2025, 111, 33–46. [Google Scholar] [CrossRef]
- Joon, R.; Tomar, P.; Kumar, G.; Balusamy, B.; Nayyar, A. Unequal clustering energy hole avoidance (UCEHA) algorithm in cognitive radio wireless sensor networks (CRWSNs). Wirel. Netw. 2025, 31, 735–757. [Google Scholar] [CrossRef]
- Madireddy, B.; Yarrabothu, R.S. A Stable Cluster Head Selection Algorithm to Minimize the Frequent Failure of the Cluster Head Nodes in Cognitive WSNs. Wirel. Pers. Commun. 2025, 140, 635–657. [Google Scholar] [CrossRef]
- Alimohammadi, E.; Klidbary, S.H.; Javadian, M. Energy-aware clustering method for cluster head selection to increasing lifetime in wireless sensor network. J. Supercomput. 2025, 81, 2. [Google Scholar] [CrossRef]
- Alshammri, G.H. Enhancing wireless sensor network lifespan and efficiency through improved cluster head selection using improved squirrel search algorithm. Artif. Intell. Rev. 2025, 58, 79. [Google Scholar] [CrossRef]
- Alsuwat, H.; Alsuwat, E. Energy-aware and efficient cluster head selection and routing in wireless sensor networks using improved artificial bee Colony algorithm. Peer-to-Peer Netw. Appl. 2025, 18, 65. [Google Scholar] [CrossRef]
- Zeng, W.; Wang, Z.; Yang, S.; He, D.; Chan, S. ICMH-CHR: An intra-cluster multi-hop based cluster head rotation protocol for wireless sensor networks. Ad Hoc Netw. 2025, 173, 103829. [Google Scholar] [CrossRef]
- Koyalil, A.; Rajalingam, S. Enhanced Multi-level K-means Clustering and Cluster Head Selection Using a Modernized Pufferfish Optimization Algorithm for Lifetime Maximization in Wireless Sensor Networks. Results Eng. 2025, 27, 105836. [Google Scholar] [CrossRef]
- Kalyanasundaram, P.; Arunachalam, R.; Mohan, E.; Sherubha, P. A Hybrid Meta-Heuristic Approach-Aided Optimal Cluster Head Selection and Multi-Objective Derivation for Energy Efficient Routing Protocol in Wireless Sensor Network. Trans. Emerg. Telecommun. Technol. 2025, 36, e70198. [Google Scholar] [CrossRef]
- Sharma, N.; Gupta, V.; Johri, P.; Elngar, A.A. SHO-CH: Spotted hyena optimization for cluster head selection to optimize energy in wireless sensor network. Peer-to-Peer Netw. Appl. 2025, 18, 144. [Google Scholar] [CrossRef]
- Subramanian, S.; Muthusamy, D.; Kulandaivelu, G.; Subramanian, K.S. An efficient cluster head selection in WSNs using transient search optimization (TSO) algorithm. Int. J. Commun. Syst. 2025, 38, e5970. [Google Scholar] [CrossRef]
- Prince, B.; Kumar, P.; Singh, S.K. Multi-level clustering and Prediction based energy efficient routing protocol to eliminate Hotspot problem in Wireless Sensor Networks. Sci. Rep. 2025, 15, 1122. [Google Scholar] [CrossRef] [PubMed]
- Wang, Z.; Yang, Y.; Luo, X.; He, D.; Sammy, C. Energy efficient clustering and routing for wireless sensor networks by applying a spider wasp optimizer. Ad Hoc Netw. 2025, 174, 103841. [Google Scholar] [CrossRef]
- Senturk, A. Artificial Neural Networks-Based LEACH Algorithm for Fast and Efficient Cluster Head Selection in Wireless Sensor Networks. Int. J. Commun. Syst. 2025, 38, e6127. [Google Scholar] [CrossRef]
- Reddy, M.K.; Veluswamy, A.S.; Selvanayaki, S.; Harini, C.; Kumar, P.; Shameem, S. Modeling of metaheuristic-based dual cluster head selection with routing protocol for energy-efficient wireless sensor networks. Soft Comput. 2025, 29, 2999–3020. [Google Scholar] [CrossRef]
- Poonguzhali, P.K.; Geetha, P.; Vidhya, R. Multi-objective cluster head based energy efficient routing using THDCNN with hybrid capuchin search and woodpecker mating algorithm in WSN. Wirel. Netw. 2025, 31, 2495–2511. [Google Scholar] [CrossRef]
- Kundu, M.; Kanjilal, R.; Uysal, I. Intelligent Clustering and Adaptive Energy Management in Wireless Sensor Networks with KDE-Based Deployment. Sensors 2025, 25, 2588. [Google Scholar] [CrossRef] [PubMed]







| Ref | Technique/Model | Energy Consumption per Round | Network Lifetime Improvement | Throughput | Major Contribution/Limitation |
|---|---|---|---|---|---|
| [9] | PSO-based Adaptive Clustering | Reduced | ↑ 20% vs. Fuzzy, ↑ 10% vs. K-means PSO | Moderate | Improved network longevity; suffers from premature convergence |
| [13] | Whale Optimization for CRSN | Reduced | Not explicitly reported | ↑ 15% | Optimized energy and cluster size; overhead still exists |
| [14] | Ink Drop Spread Energy-Aware Clustering | Reduced | ↑ 17% vs. LEACH and PEGASIS | Moderate | Better residual energy and active nodes; dynamic clustering overhead |
| [15] | Improved Squirrel Search Algorithm | Low (210 mJ) | Indirectly improved | Moderate | High PDR (88%); cluster formation still computation-intensive |
| [16] | Q-learning + Artificial Bee Colony | Very Low (0.253 units) | Improved vs. LEACH and HEED | Moderate | Better routing reliability; training overhead exists |
| [17] | Intra-Cluster Multi-hop CH Rotation | Reduced | Improved | Moderate | Reduced re-clustering; threshold tuning is critical |
| [18] | Multi-level Clustering + Pufferfish Optimization | ↓ 29% | ↑ 62.5% | Moderate | Handles premature convergence; complexity increases |
| [19] | Fuzzy C-Means + Sailfish–Whale Optimization | ↓ 50% vs. WOA | Improved | High | Better PDR and throughput; parameter tuning dependency |
| [20] | Spotted Hyena Optimization | Reduced | First node failure at 1300 rounds | Moderate | Improved stability; deployment cost still exists |
| [21] | Transient Search Optimization | Reduced | ↑ 56.37% | Moderate | Efficient lifetime extension; limited scalability study |
| [22] | Mega-Cluster-Based Routing | Reduced | ↑ 34.5% | Moderate | Hotspot mitigation; centralized clustering overhead |
| [23] | Spider Wasp Optimizer-Based Multi-hop Routing | Reduced | ↑ 32.7% | Moderate | Improved lifespan; relay dependency exists |
| [24] | ANN-Integrated LEACH | Reduced | Indirect improvement | Moderate | Fast CH classification (85% accuracy); training overhead |
| [25] | Dual CH + Hybrid Metaheuristics (Cheetah + FPA + CPA) | Reduced | 1270 rounds | Moderate | High residual energy; high implementation complexity |
| [26] | Multi-objective Deep CNN + Hybrid Optimization | Reduced | ↑ 50% alive nodes | High | Superior performance; very high computational overhead |
| Parameter | Value |
|---|---|
| Number of sensor nodes | 200 |
| Deployment area | 100 m × 100 m |
| Initial energy per node | 0.5 J |
| Data packet size | 4000 bits |
| Energy consumed in transmission (ETX) | 50 nJ/bit |
| Energy consumed in reception (ERX) | 50 nJ/bit |
| Data aggregation energy (EDA) | 5 nJ/bit/signal |
| Free space amplifier (εfs) | 10 pJ/bit/m2 |
| Multipath amplifier (εmp) | 0.0013 pJ/bit/m4 |
| Simulation rounds | Until all nodes are dead (lifetime) |
| Clustering Model | FND | HND | LND | Lifetime | Avg. PDR | Total Throughput Packets |
|---|---|---|---|---|---|---|
| LEACH | 927 | 1146 | 1461 | 1461 | 0.86 | 11,710 |
| HEED | 725 | 1168 | 1329 | 1329 | 0.74 | 2857 |
| DAAC | 1203 | 1344 | 1621 | 1621 | 0.91 | 18,708 |
| DAAC+VC | 1198 | 1353 | 1761 | 1761 | 0.93 | 28,121 |
Disclaimer/Publisher’s Note: The statements, opinions and data contained in all publications are solely those of the individual author(s) and contributor(s) and not of MDPI and/or the editor(s). MDPI and/or the editor(s) disclaim responsibility for any injury to people or property resulting from any ideas, methods, instructions or products referred to in the content. |
© 2026 by the authors. Licensee MDPI, Basel, Switzerland. This article is an open access article distributed under the terms and conditions of the Creative Commons Attribution (CC BY) license.
Share and Cite
Sam Peter, S.; Jayarajan, P.; Maheswar, R.; Maheswaran, S. Multi-Factor Cost Function-Based Interference-Aware Clustering with Voronoi Cell Partitioning for Dense WSNs. Sensors 2026, 26, 546. https://doi.org/10.3390/s26020546
Sam Peter S, Jayarajan P, Maheswar R, Maheswaran S. Multi-Factor Cost Function-Based Interference-Aware Clustering with Voronoi Cell Partitioning for Dense WSNs. Sensors. 2026; 26(2):546. https://doi.org/10.3390/s26020546
Chicago/Turabian StyleSam Peter, Soundrarajan, Parimanam Jayarajan, Rajagopal Maheswar, and Shanmugam Maheswaran. 2026. "Multi-Factor Cost Function-Based Interference-Aware Clustering with Voronoi Cell Partitioning for Dense WSNs" Sensors 26, no. 2: 546. https://doi.org/10.3390/s26020546
APA StyleSam Peter, S., Jayarajan, P., Maheswar, R., & Maheswaran, S. (2026). Multi-Factor Cost Function-Based Interference-Aware Clustering with Voronoi Cell Partitioning for Dense WSNs. Sensors, 26(2), 546. https://doi.org/10.3390/s26020546

