Fusing Multi-Temporal Context for Image Super-Resolution Reconstruction in Cultural Heritage Monitoring
Highlights
- A novel multi-branch, temporal change-aware super-resolution model is proposed, which explicitly leverages landscape evolution patterns from adjacent years to reconstruct high-quality imagery for a target year with missing data.
- The proposed model significantly outperforms both single-image super-resolution baselines and a multi-temporal ablation model, achieving superior results on a real-world heritage dataset of the Weiyang Palace site.
- This study transforms super-resolution from a simple image enhancement tool into a data-repair engine for dynamic monitoring, generating reconstructions that are consistent with the site’s temporal evolution logic.
- The method provides a practical solution to the “temporal data gap” problem in heritage monitoring, establishing a reliable data foundation for high-precision tasks like change detection and long-term preservation planning.
Abstract
1. Introduction
2. Materials and Methods
2.1. Study Area and Data
2.1.1. Data Source and Preprocessing
2.1.2. Experimental Data Configuration
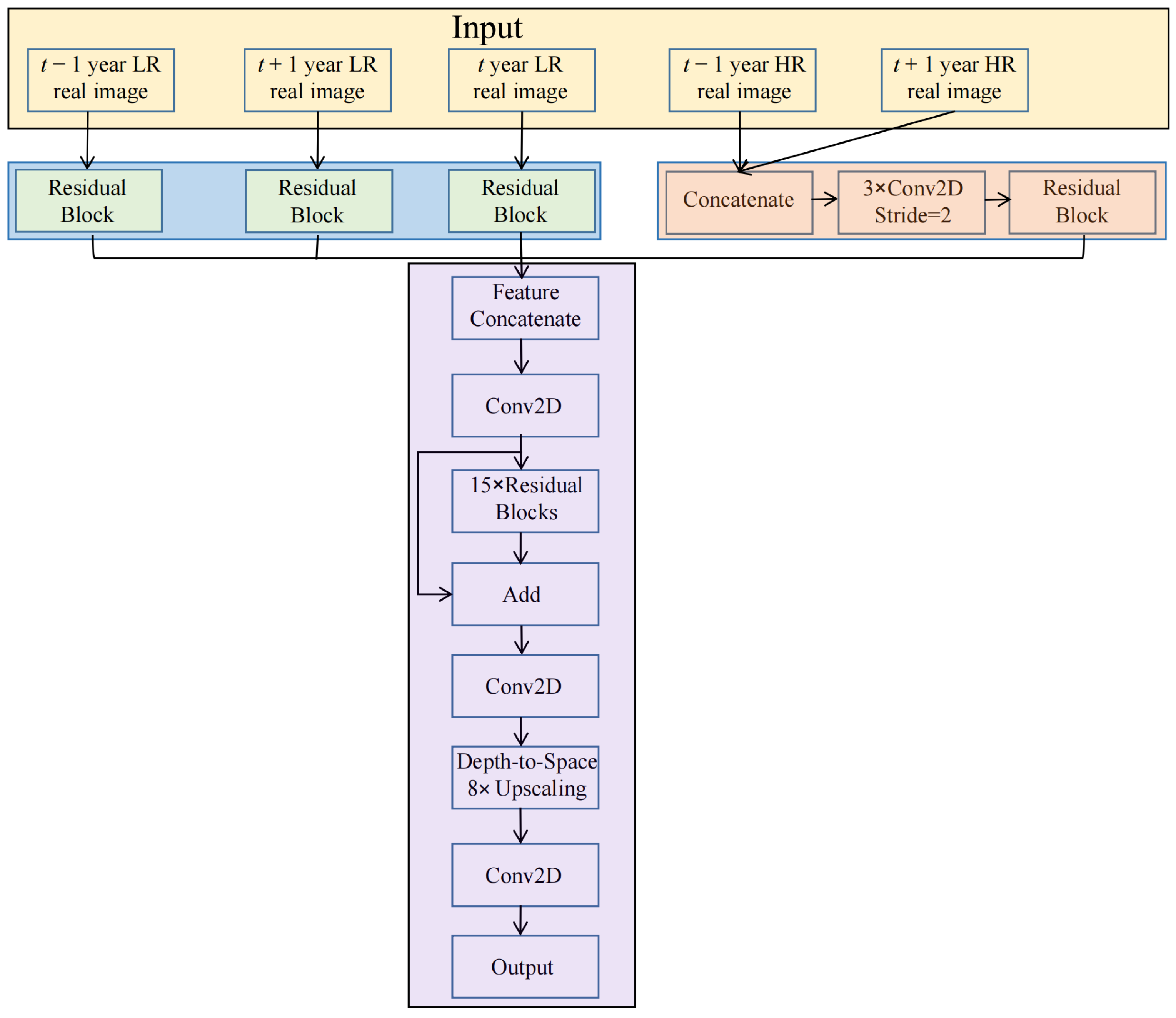
2.2. Temporal Change-Aware Multi-Branch Model
2.3. Loss Function and Training Strategy
2.3.1. Composite Loss Function
2.3.2. Training Strategy and Optimization Details
2.4. Experimental Setup and Evaluation Protocol
2.4.1. Compared Models
2.4.2. Evaluation Metrics
3. Results
3.1. Quantitative Analysis
3.1.1. Training Results
3.1.2. Test Set Performance
3.2. Qualitative Analysis
3.2.1. Overall Visual Fidelity and Residual Analysis
3.2.2. Detailed Comparison
4. Discussion
4.1. Efficacy and Quantitative Assessment of the Proposed Model
4.2. Practical Implications, Limitations, and Generalizability
5. Conclusions
Author Contributions
Funding
Data Availability Statement
Conflicts of Interest
References
- Rössler, M. World heritage cultural landscapes: A UNESCO flagship programme 1992–2006. Landsc. Res. 2006, 31, 333–353. [Google Scholar] [CrossRef]
- Seila, F.; Selim, G.; Newisar, M. A systematic review of factors contributing to ineffective cultural heritage management. Sustainability 2025, 17, 366. [Google Scholar] [CrossRef]
- Fatoric, S.; Seekamp, E. Are cultural heritage and resources threatened by climate change? A systematic literature review. Clim. Change 2017, 142, 227–254. [Google Scholar] [CrossRef]
- Sesana, E.; Gagnon, A.S.; Ciantelli, C.; Cassar, J.; Hughes, J.J. Climate change impacts on cultural heritage: A literature review. Wiley Interdiscip. Rev.-Clim. Change 2021, 12, e710. [Google Scholar] [CrossRef]
- Marzeion, B.; Levermann, A. Loss of cultural world heritage and currently inhabited places to sea-level rise. Environ. Res. Lett. 2014, 9, 034001. [Google Scholar] [CrossRef]
- González, M.E.P.; Revilla, J.I.G. A new environmental and spatial approach to the Tiwanaku World Heritage site (Bolivia) using remote sensing (UAV and satellite images). Geoarchaeol.-Int. J. 2020, 35, 416–429. [Google Scholar] [CrossRef]
- Argyrou, A.; Agapiou, A. A review of artificial intelligence and remote sensing for archaeological research. Remote Sens. 2022, 14, 6000. [Google Scholar] [CrossRef]
- Luo, L.; Wang, X.Y.; Guo, H.D.; Lasaponara, R.; Zong, X.; Masini, N.; Wang, G.Z.; Shi, P.L.; Khatteli, H.; Chen, F.L.; et al. Airborne and spaceborne remote sensing for archaeological and cultural heritage applications: A review of the century (1907–2017). Remote Sens. Environ. 2019, 232, 111280. [Google Scholar] [CrossRef]
- Agapiou, A. Remote sensing heritage in a petabyte-scale: Satellite data and heritage Earth Engine© applications. Int. J. Digit. Earth 2017, 10, 85–102. [Google Scholar] [CrossRef]
- Hadjimitsis, D.; Agapiou, A.; Alexakis, D.; Sarris, A. Exploring natural and anthropogenic risk for cultural heritage in Cyprus using remote sensing and GIS. Int. J. Digit. Earth 2013, 6, 115–142. [Google Scholar] [CrossRef]
- Remondino, F. Heritage recording and 3D modeling with photogrammetry and 3D scanning. Remote Sens. 2011, 3, 1104–1138. [Google Scholar] [CrossRef]
- Megahed, Y.; Cabral, P.; Silva, J.; Caetano, M. Land cover mapping analysis and urban growth modelling using remote sensing techniques in Greater Cairo Region-Egypt. ISPRS Int. J. Geo-Inf. 2015, 4, 1750–1769. [Google Scholar] [CrossRef]
- Aboulnaga, M.; Abouaiana, A.; Puma, P.; Elsharkawy, M.; Farid, M.; Gamal, S.; Lucchi, E. Climate change and cultural heritage: A global mapping of the UNESCO thematic indicators in Conjunction with advanced technologies for cultural sustainability. Sustainability 2024, 16, 4650. [Google Scholar] [CrossRef]
- Ji, W.; Li, L.; Yang, J.; Hao, Y.Q.; Luo, L. Remote sensing archaeology of the Xixia Imperial Tombs: Analyzing burial landscapes and geomantic layouts. Remote Sens. 2025, 17, 2395. [Google Scholar] [CrossRef]
- Negula, I.D.; Moise, C.; Lazar, A.M.; Riscuta, N.C.; Cristescu, C.; Dedulescu, A.L.; Mihalache, C.E.; Badea, A. Satellite remote sensing for the analysis of the Micia and Germisara archaeological sites. Remote Sens. 2020, 12, 2003. [Google Scholar] [CrossRef]
- Bai, X.Y.; Du, P.J.; Guo, S.C.; Zhang, P.; Lin, C.; Tang, P.F.; Zhang, C. Monitoring land cover change and disturbance of the mount Wutai world cultural landscape heritage protected area, based on remote sensing time-series images from 1987 to 2018. Remote Sens. 2019, 11, 1332. [Google Scholar] [CrossRef]
- Levin, N.; Ali, S.; Crandall, D.; Kark, S. World Heritage in danger: Big data and remote sensing can help protect sites in conflict zones. Glob. Environ. Change-Hum. Policy Dimens. 2019, 55, 97–104. [Google Scholar] [CrossRef]
- Orengo, H.A.; Garcia-Molsosa, A. A brave new world for archaeological survey: Automated machine learning-based potsherd detection using high-resolution drone imagery. J. Archaeol. Sci. 2019, 112, 105013. [Google Scholar] [CrossRef]
- Deroin, J.P.; Kheir, R.B.; Abdallah, C. Geoarchaeological remote sensing survey for cultural heritage management. Case study from Byblos (Jbail, Lebanon). J. Cult. Herit 2017, 23, 37–43. [Google Scholar] [CrossRef]
- El-Behaedi, R. Detection and 3D modeling of potential buried archaeological structures using WorldView-3 satellite imagery. Remote Sens. 2022, 14, 92. [Google Scholar] [CrossRef]
- Chicchon, M.; Colosi, F.; Malinverni, E.S.; Trujillo, F.J.L. Urban sprawl monitoring by VHR images using active contour loss and improved U-Net with Mix Transformer encoders. Remote Sens. 2025, 17, 1593. [Google Scholar] [CrossRef]
- Alexopoulou, C.; Karathanassi, V.; Kremezi, M. Coastal erosion assessment for protecting cultural heritage. In Proceedings of the IGARSS 2024—2024 IEEE International Geoscience and Remote Sensing Symposium, Athens, Greece, 7–12 July 2024; pp. 2203–2207. [Google Scholar]
- Hussain, M.; Chen, D.M.; Cheng, A.; Wei, H.; Stanley, D. Change detection from remotely sensed images: From pixel-based to object-based approaches. ISPRS J. Photogramm. Remote Sens. 2013, 80, 91–106. [Google Scholar] [CrossRef]
- Adao, T.; Hruska, J.; Pádua, L.; Bessa, J.; Peres, E.; Morais, R.; Sousa, J.J. Hyperspectral imaging: A review on UAV-Based sensors, data processing and applications for agriculture and forestry. Remote Sens. 2017, 9, 1110. [Google Scholar] [CrossRef]
- Paoletti, M.E.; Haut, J.M.; Plaza, J.; Plaza, A. Deep learning classifiers for hyperspectral imaging: A review. ISPRS J. Photogramm. Remote Sens. 2019, 158, 279–317. [Google Scholar] [CrossRef]
- Wang, Z.; Zhao, Y.W.; Chen, J.C. Multi-scale fast Fourier transform based attention network for remote-sensing image super-resolution. IEEE J. Sel. Top. Appl. Earth Obs. Remote Sens. 2023, 16, 2728–2740. [Google Scholar] [CrossRef]
- Tarolli, P. High-resolution topography for understanding Earth surface processes: Opportunities and challenges. Geomorphology 2014, 216, 295–312. [Google Scholar] [CrossRef]
- Yan, W.Y.; Shaker, A.; El-Ashmawy, N. Urban land cover classification using airborne LiDAR data: A review. Remote Sens. Environ. 2015, 158, 295–310. [Google Scholar] [CrossRef]
- Dong, C.; Loy, C.C.; He, K.; Tang, X. Image super-resolution using deep convolutional networks. IEEE Trans. Pattern Anal. Mach. Intell. 2016, 38, 295–307. [Google Scholar] [CrossRef]
- Lim, B.; Son, S.; Kim, H.; Nah, S.; Lee, K.M. Enhanced deep residual networks for single image super-resolution. In Proceedings of the IEEE Conference on Computer Vision and Pattern Recognition Workshops (CVPRW), Honolulu, HI, USA, 21–26 July 2017; pp. 1132–1140. [Google Scholar]
- Zhang, Y.; Li, K.; Li, K.; Wang, L.; Zhong, B.; Fu, Y. Image super-resolution using very deep residual channel attention networks. In Proceedings of the European Conference on Computer Vision (ECCV), Munich, Germany, 8–14 September 2018. [Google Scholar]
- Lei, S.; Shi, Z.W.; Zou, Z.X. Super-resolution for remote sensing images via local-global combined network. IEEE Geosci. Remote Sens. Lett. 2017, 14, 1243–1247. [Google Scholar] [CrossRef]
- Yang, J.C.; Wright, J.; Huang, T.S.; Ma, Y. Image super-resolution via sparse representation. IEEE Trans. Image Process. 2010, 19, 2861–2873. [Google Scholar] [CrossRef]
- Dong, C.; Loy, C.C.; Tang, X.O. Accelerating the super-resolution convolutional neural network. In Proceedings of the Computer Vision—ECCV 2016, PT II; Springer: Berlin/Heidelberg, Germany, 2016; Volume 9906, pp. 391–407. [Google Scholar]
- Park, S.C.; Park, M.K.; Kang, M.G. Super-resolution image reconstruction: A technical overview. IEEE Signal Process. Mag. 2003, 20, 21–36. [Google Scholar] [CrossRef]
- Zhao, Y.Q.; Yi, C.; Yang, J.X.; Chan, J.C.W. Coupled hyperspectral super-resolution and unmixing. In Proceedings of the 2014 IEEE International Geoscience and Remote Sensing Symposium (IGARSS), Quebec City, QC, Canada, 13–18 July 2014; pp. 2641–2644. [Google Scholar]
- Greeshma, M.S.; Bindu, V.R. Single image super resolution using Fuzzy deep convolutional networks. In Proceedings of the 2017 International Conference on Technological Advancements in Power and Energy (Tap Energy): Exploring Energy Solutions for an Intelligent Power Grid, Kollam, India, 21–23 December 2017. [Google Scholar]
- Ledig, C.; Theis, L.; Huszár, F.; Caballero, J.; Cunningham, A.; Acosta, A.; Aitken, A.; Tejani, A.; Totz, J.; Wang, Z.H.; et al. Photo-realistic single image super-resolution using a generative adversarial network. In Proceedings of the 30th IEEE Conference on Computer Vision and Pattern Recognition (CVPR 2017), Honolulu, HI, USA, 21–26 July 2017; pp. 105–114. [Google Scholar]
- Dai, T.; Cai, J.R.; Zhang, Y.B.; Xia, S.T.; Zhang, L.; Soc, I.C. Second-order attention network for single image super-resolution. In Proceedings of the 2019 IEEE/CVF Conference on Computer Vision and Pattern Recognition (CVPR 2019), Long Beach, CA, USA, 16–20 June 2019; pp. 11057–11066. [Google Scholar]
- Mao, X.J.; Shen, C.H.; Yang, Y.B. image restoration using very deep convolutional encoder-decoder networks with symmetric skip connections. In Proceedings of the Advances in Neural Information Processing Systems 29 (NIPS 2016), Barcelona, Spain, 5–10 December 2016. [Google Scholar]
- Mei, S.H.; Yuan, X.; Ji, J.Y.; Zhang, Y.F.; Wan, S.; Du, Q. Hyperspectral image spatial super-resolution via 3D full convolutional neural network. Remote Sens. 2017, 9, 1139. [Google Scholar] [CrossRef]
- Lanaras, C.; Bioucas-Dias, J.; Galliani, S.; Baltsavias, E.; Schindler, K. Super-resolution of Sentinel-2 images: Learning a globally applicable deep neural network. ISPRS J. Photogramm. Remote Sens. 2018, 146, 305–319. [Google Scholar] [CrossRef]
- Xiao, Y.; Yuan, Q.Q.; Jiang, K.; He, J.; Wang, Y.; Zhang, L.P. From degrade to upgrade: Learning a self-supervised degradation guided adaptive network for blind remote sensing image super-resolution. Inf. Fusion 2023, 96, 297–311. [Google Scholar] [CrossRef]
- Chauhan, K.; Patel, S.N.; Kumhar, M.; Bhatia, J.; Tanwar, S.; Davidson, I.E.; Mazibuko, T.F.; Sharma, R. Deep learning-based single-image super-resolution: A comprehensive review. IEEE Access 2023, 11, 21811–21830. [Google Scholar] [CrossRef]
- Wang, P.J.; Bayram, B.; Sertel, E. A comprehensive review on deep learning based remote sensing image super-resolution methods. Earth-Sci. Rev. 2022, 232, 104110. [Google Scholar] [CrossRef]
- Caballero, J.; Ledig, C.; Aitken, A.; Acosta, A.; Totz, J.; Wang, Z.H.; Shi, W.Z. Real-time video super-resolution with spatio-temporal networks and motion compensation. In Proceedings of the 30th IEEE Conference on Computer Vision and Pattern Recognition (CVPR 2017), Honolulu, HI, USA, 21–26 July 2017; pp. 2848–2857. [Google Scholar]
- Haris, M.; Shakhnarovich, G.; Ukita, N.; Soc, I.C. Recurrent back-projection network for video super-resolution. In Proceedings of the 2019 IEEE/CVF Conference on Computer Vision and Pattern Recognition (CVPR 2019), Long Beach, CA, USA, 16–20 June 2019; pp. 3892–3901. [Google Scholar]
- Shi, W.Z.; Caballero, J.; Huszár, F.; Totz, J.; Aitken, A.P.; Bishop, R.; Rueckert, D.; Wang, Z.H. Real-time single image and video super-resolution using an efficient sub-pixel convolutional neural network. In Proceedings of the 2016 IEEE Conference on Computer Vision and Pattern Recognition (CVPR), Las Vegas, NV, USA, 27–30 June 2016; pp. 1874–1883. [Google Scholar]
- Luttrell, S.P. The theory of bayesian superresolution of coherent images—A review. Int. J. Remote Sens. 1991, 12, 303–314. [Google Scholar] [CrossRef]
- Lepcha, D.C.; Goyal, B.; Dogra, A.; Goyal, V. Image super-resolution: A comprehensive review, recent trends, challenges and applications. Inf. Fusion 2023, 91, 230–260. [Google Scholar] [CrossRef]
- Kim, J.; Lee, J.K.; Lee, K.M. Deeply-recursive convolutional network for image super-resolution. In Proceedings of the 2016 IEEE Conference on Computer Vision and Pattern Recognition (CVPR), Las Vegas, NV, USA, 27–30 June 2016; pp. 1637–1645. [Google Scholar]






| Model | PSNR | SSIM | MSE |
|---|---|---|---|
| MultiBranch_Net | 28.9775 | 0.8417 | 0.0015 |
| MultiBranch_Net-LR3 | 28.1596 | 0.8315 | 0.0017 |
| MultiBranch_Net-SLR | 28.2058 | 0.8302 | 0.0017 |
| DRCN | 23.8621 | 0.7921 | 0.0076 |
| EDSR | 28.0291 | 0.8180 | 0.0018 |
| Model | PSNR | SSIM | MSE |
|---|---|---|---|
| MultiBranch_Net | 29.5394 | 0.8413 | 0.0013 |
| MultiBranch_Net-LR3 | 24.2766 | 0.8106 | 0.0043 |
| MultiBranch_Net-SLR | 27.8612 | 0.8241 | 0.0018 |
| SimpleAverage_Baseline | 18.0618 | 0.5649 | 0.0186 |
| DRCN | 17.9934 | 0.7659 | 0.0159 |
| EDSR | 27.6192 | 0.8082 | 0.0019 |
Disclaimer/Publisher’s Note: The statements, opinions and data contained in all publications are solely those of the individual author(s) and contributor(s) and not of MDPI and/or the editor(s). MDPI and/or the editor(s) disclaim responsibility for any injury to people or property resulting from any ideas, methods, instructions or products referred to in the content. |
© 2025 by the authors. Licensee MDPI, Basel, Switzerland. This article is an open access article distributed under the terms and conditions of the Creative Commons Attribution (CC BY) license.
Share and Cite
Chen, C.; Chen, F.; Gao, S.; Li, H.; Zhang, X.; Cheng, Y. Fusing Multi-Temporal Context for Image Super-Resolution Reconstruction in Cultural Heritage Monitoring. Sensors 2026, 26, 228. https://doi.org/10.3390/s26010228
Chen C, Chen F, Gao S, Li H, Zhang X, Cheng Y. Fusing Multi-Temporal Context for Image Super-Resolution Reconstruction in Cultural Heritage Monitoring. Sensors. 2026; 26(1):228. https://doi.org/10.3390/s26010228
Chicago/Turabian StyleChen, Caiyan, Fulong Chen, Sheng Gao, Hongqiang Li, Xinru Zhang, and Yanni Cheng. 2026. "Fusing Multi-Temporal Context for Image Super-Resolution Reconstruction in Cultural Heritage Monitoring" Sensors 26, no. 1: 228. https://doi.org/10.3390/s26010228
APA StyleChen, C., Chen, F., Gao, S., Li, H., Zhang, X., & Cheng, Y. (2026). Fusing Multi-Temporal Context for Image Super-Resolution Reconstruction in Cultural Heritage Monitoring. Sensors, 26(1), 228. https://doi.org/10.3390/s26010228

