Electronic Noise Measurement of a Magnetoresistive Sensor: A Comparative Study
Abstract
1. Introduction
2. Materials and Methods
- Grounding. The PCB stackup was structured into four layers. The inner layers were dedicated to the power and ground planes. The ground plane reduces electromagnetic interference pickups. To minimize radiated emission [28], the top and bottom layers were filled with a solid ground plane around the signals. A continuous ground plane across the PCB reduces the loop area for signals, and correctly routing the ground with minimal resistance and inductance provides a path for EMI dissipation.
- Shielding. The sample was connected to the inputs of the two identical and symmetrical stages of the voltage amplifier. To limit the perturbation of useful signals due to the emission of interfering signals, a shielding (guarding) technique was implemented [29]. The purpose of guarding is to ensure that sensitive signals, such as analog signals, are less susceptible to interference, thereby ensuring a more reliable and accurate performance of the PCB. The procedure is realized with stitching vias (0.3 mm drill) connected to the ground plane and placed on both sides of the susceptible traces on a 1.27 mm grid. The entire surface of the PCB was shielded by grounded vias (2.54 mm grid) that acted as a Faraday cage enclosure.
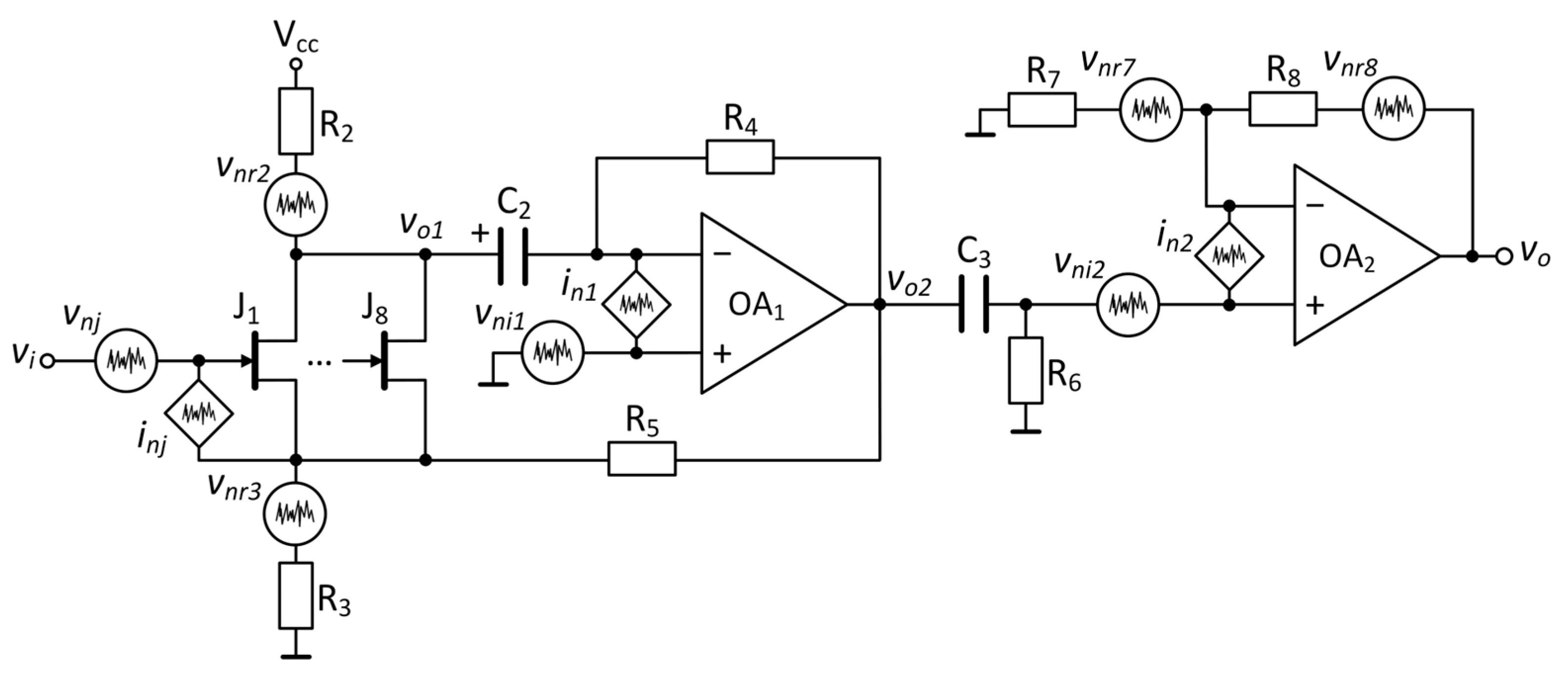
- Layout Optimization. The passive components were placed very close to the ICs, which minimized parasitic capacitance. The inputs and feedback loops were routed as short as possible with rounded corners to avoid reflection [30]. The voltage amplifiers have a high common-mode rejection ratio (CMRR > 100 dB) to ensure the amplification of the noise signal of the sample and the attenuation of the unwanted common-mode signals. The output voltage of the instrumentation amplifiers was measured with respect to the potential of the reference pin, which was connected to the ground plane through a via placed close to it.
- Decoupling. To provide a stable supply voltage and prevent spikes on the power supply line of the ICs, 22 μF tantalum capacitors with a low ESR value (100 mΩ) were used. The decoupling capacitors were placed near the power supply pins of the operational amplifiers and routed using a short trace. The amplifiers operate with a 24 V supply voltage and a typical 4 mA quiescent current. Under these conditions, the junction temperature reaches 30 °C. To improve the thermal management, the junction temperature was reduced to the ambient temperature by soldering the exposed pad of the ADA4625 (Analog Devices) operational amplifier to the ground plane. Thermal vias placed on the thermal pad were used to decrease the chip junction temperature and ensure good thermal dissipation.
3. Noise Analysis of the Measurement Configurations
3.1. Voltage Divider Configuration
3.1.1. Voltage Divider
3.1.2. R1C1 Filter
3.1.3. Low-Noise Amplifier
3.1.4. Ultra-Low-Noise Amplifier
3.2. Wheatstone Bridge Configuration
3.2.1. Wheatstone Bridge
3.2.2. Instrumentation Amplifier
4. Results and Discussion
4.1. Measurement System Performance
4.2. Magnetic Field Response of the GMR Sensor
4.3. Electronic Noise of the GMR Sensor
5. Conclusions
Supplementary Materials
Author Contributions
Funding
Data Availability Statement
Acknowledgments
Conflicts of Interest
Abbreviations
| GMR | Giant magnetoresistive |
| LNA | Low-noise amplifier |
| ULNA | Ultra-low-noise amplifier |
| INA | Instrumentation amplifier |
| VD | Voltage divider |
| WB | Wheatstone bridge |
| VSD | Voltage spectral density |
References
- Lei, Z.Q.; Li, G.J.; Egelhoff, W.F.; Lai, P.T.; Pong, P.W.T. Review of Noise Sources in Magnetic Tunnel Junction Sensors. IEEE Trans. Magn. 2011, 47, 602–612. [Google Scholar] [CrossRef]
- Deak, J.G.; Zhou, Z.; Shen, W. Tunneling Magnetoresistance Sensor with pT Level 1/f Magnetic Noise. AIP Adv. 2017, 7, 056676. [Google Scholar] [CrossRef]
- Ozbay, A.; Nowak, E.R.; Edelstein, A.S.; Fischer, G.A.; Nordman, C.A.; Cheng, S.F. Magnetic-Field Dependence of the Noise in a Magnetoresistive Sensor Having MEMS Flux Concentrators. IEEE Trans. Magn. 2006, 42, 3306–3308. [Google Scholar] [CrossRef]
- Davies, J.E.; Watts, J.D.; Novotny, J.; Huang, D.; Eames, P.G. Magnetoresistive Sensor Detectivity: A Comparative Analysis. Appl. Phys. Lett. 2021, 118, 062401. [Google Scholar] [CrossRef]
- Almeida, J.M.; Ferreira, R.; Freitas, P.P.; Langer, J.; Ocker, B.; Maass, W. 1/f Noise in Linearized Low Resistance MgO Magnetic Tunnel Junctions. J. Appl. Phys. 2006, 99, 08B314. [Google Scholar] [CrossRef]
- van de Veerdonk, R.J.M.; Beliën, P.J.L.; Schep, K.M.; Kools, J.C.S.; de Nooijer, M.C.; Gijs, M.A.M.; Coehoorn, R.; de Jonge, W.J.M. 1/f Noise in Anisotropic and Giant Magnetoresistive Elements. J. Appl. Phys. 1997, 82, 6152–6164. [Google Scholar] [CrossRef]
- Jiang, L.; Nowak, E.R.; Scott, P.E.; Johnson, J.; Slaughter, J.M.; Sun, J.J.; Dave, R.W. Low-Frequency Magnetic and Resistance Noise in Magnetic Tunnel Junctions. Phys. Rev. B 2004, 69, 054407. [Google Scholar] [CrossRef]
- Weitensfelder, H.; Brueckl, H.; Satz, A.; Suess, D. Noise Characterization of Vortex-State GMR Sensors with Different Free Layer Thicknesses. Proceedings 2018, 2, 1013. [Google Scholar] [CrossRef]
- He, G.; Zhang, Y.; Qian, L.; Xiao, G.; Zhang, Q.; Santamarina, J.C.; Patzek, T.W.; Zhang, X. PicoTesla Magnetic Tunneling Junction Sensors Integrated with Double Staged Magnetic Flux Concentrators. Appl. Phys. Lett. 2018, 113, 242401. [Google Scholar] [CrossRef]
- Edelstein, A.S.; Fischer, G.A.; Pedersen, M.; Nowak, E.R.; Cheng, S.F.; Nordman, C.A. Progress toward a Thousandfold Reduction in 1/f Noise in Magnetic Sensors Using an Ac Microelectromechanical System Flux Concentrator (Invited). J. Appl. Phys. 2006, 99, 08B317. [Google Scholar] [CrossRef]
- Achtenberg, K.; Mikołajczyk, J.; Ciofi, C.; Scandurra, G.; Michalczewski, K.; Bielecki, Z. Low-Frequency Noise Measurements of IR Photodetectors with Voltage Cross Correlation System. Measurement 2021, 183, 109867. [Google Scholar] [CrossRef]
- Roldán, A.; Roldán, J.B.; Reig, C.; Cardoso, S.; Cardoso, F.; Ferreira, R.; Freitas, P.P. An In-Depth Noise Model for Giant Magnetoresistance Current Sensors for Circuit Design and Complementary Metal–Oxide–Semiconductor Integration. J. Appl. Phys. 2014, 115, 17E514. [Google Scholar] [CrossRef]
- Enikov, E.T.; Edes, G.; Skoch, J.; Anton, R. Application of GMR Sensors to Liquid Flow Sensing. J. Microelectromech. Syst. 2015, 24, 914–921. [Google Scholar] [CrossRef]
- Jonker, R.J.W.; Briaire, J.; Vandamme, L.K.J. Automated System for Noise-Measurements on Low-Ohmic Samples and Magnetic Sensors. IEEE Trans. Instrum. Meas. 1999, 48, 730–735. [Google Scholar] [CrossRef][Green Version]
- Egelhoff, W.F.; Pong, P.W.T.; Unguris, J.; McMichael, R.D.; Nowak, E.R.; Edelstein, A.S.; Burnette, J.E.; Fischer, G.A. Critical Challenges for picoTesla Magnetic-Tunnel-Junction Sensors. Sens. Actuators A Phys. 2009, 155, 217–225. [Google Scholar] [CrossRef]
- Liou, S.H.; Zhang, R.; Russek, S.E.; Yuan, L.; Halloran, S.T.; Pappas, D.P. Dependence of Noise in Magnetic Tunnel Junction Sensors on Annealing Field and Temperature. J. Appl. Phys. 2008, 103, 07E920. [Google Scholar] [CrossRef]
- Gao, J.; Wang, J.; Shen, Y.; Jiang, Z.; Huang, Y.; Yu, Q. Equivalent Magnetic Noise Analysis for a Tunneling Magnetoresistive Magnetometer. IEEE Electron Device Lett. 2020, 41, 1400–1403. [Google Scholar] [CrossRef]
- Liu, X.; Zheng, C.; Liu, C.; Pong, P.W.T. Experimental Investigation of a Johnson Noise Thermometry Using GMR Sensor for Electric Vehicle Applications. IEEE Sens. J. 2018, 18, 3098–3107. [Google Scholar] [CrossRef]
- Xiao, M.; Klaassen, K.B.; Van Peppen, J.C.L.; Kryder, M.H. Extra-Low-Frequency Noise in Giant Magnetoresistance Recording Heads. J. Appl. Phys. 1999, 85, 5855–5857. [Google Scholar] [CrossRef]
- Allegre, G.; Timofeeva, M.; Thomas, J.; Flament, S.; Robbes, D. Input Referred Noise of Magneto-Resistor Based Current Conditioners. In Proceedings of the 2013 22nd International Conference on Noise and Fluctuations (ICNF), Montpellier, France, 24–28 June 2013; pp. 1–4. [Google Scholar] [CrossRef]
- Stutzke, N.A.; Russek, S.E.; Pappas, D.P.; Tondra, M. Low-Frequency Noise Measurements on Commercial Magnetoresistive Magnetic Field Sensors. J. Appl. Phys. 2005, 97, 10Q107. [Google Scholar] [CrossRef]
- Fermon, C.; Pannetier-Lecoeur, M. Noise in GMR and TMR Sensors. In Giant Magnetoresistance (GMR) Sensors; Springer: Berlin/Heidelberg, Germany, 2013; Volume 6, pp. 47–70. [Google Scholar] [CrossRef]
- Nor, A.F.M.; Hill, E.W. Noise Power Spectral Density in Single-Strip NiFeCo-Cu GMR Sensors. IEEE Trans. Magn. 2002, 38, 2697–2699. [Google Scholar] [CrossRef]
- Liou, S.H.; Yin, X.; Russek, S.E.; Heindl, R.; Da Silva, F.C.S.; Moreland, J.; Pappas, D.P.; Yuan, L.; Shen, J. Picotesla Magnetic Sensors for Low-Frequency Applications. IEEE Trans. Magn. 2011, 47, 3740–3743. [Google Scholar] [CrossRef]
- Dutta, S.; Sen, T.; Anoop, C.S. Study and Noise Analysis of a Linearizing Front-End Circuit for GMR Sensors. In Proceedings of the TENCON 2019—2019 IEEE Region 10 Conference (TENCON), Kochi, India, 17–20 October 2019; IEEE: New York, NY, USA; pp. 2275–2279. [Google Scholar] [CrossRef]
- Weitensfelder, H.; Brueckl, H.; Satz, A.; Suess, D. Temperature Dependence of Noise in Giant- and Tunneling Magnetoresistive Vortex Sensors. IEEE Trans. Magn. 2019, 55, 1–5. [Google Scholar] [CrossRef]
- Stetco, E.-M.; Davidas, A.-C.; Petrisor, T.; Gabor, M.; Pop, O.A. Design and Characterization of a Micrometric Magnetoresistive Sensor. In Proceedings of the 2019 IEEE 25th International Symposium for Design and Technology in Electronic Packaging (SIITME), Cluj-Napoca, Romania, 23–26 October 2019; IEEE: New York, NY, USA; pp. 54–57. [Google Scholar] [CrossRef]
- Keller, R.B. Design for Electromagnetic Compatibility—In a Nutshell; Theory and Practice; Springer International Publishing: Cham, Switzerland, 2023; ISBN 978-3-031-14185-0. [Google Scholar] [CrossRef]
- Microchip AN1258—Op Amp Precision Design: PCB Layout Techniques. Available online: https://ww1.microchip.com/downloads/aemDocuments/documents/OTH/ApplicationNotes/ApplicationNotes/01258B.pdf (accessed on 30 September 2025).
- Tyas, D.G. Optimised for Audio Analogue PCB Design for the Digital Era. Available online: http://www.ikonavs.com/OptimisedForAudio.pdf (accessed on 30 September 2025).
- Davidas, C.; Pop, O.A.; Viman, L.; Stetco, E.M.; Petrisor, T. Noise Measurement System Based on Cross-Correlation Method. In Proceedings of the 2024 47th International Spring Seminar on Electronics Technology (ISSE), Prague, Czech Republic, 15–19 May 2024; Volume 2024, pp. 1–5. [Google Scholar] [CrossRef]
- LaMacchia, B.; Swanson, B. Measuring and Evaluating Excess Noise in Resistors. In Proceedings of the 145th Audio Engineering Society (AES) Convention, Engineering Brief, New York, NY, USA, 17–20 October 2018; Volume 486. Available online: https://secure.aes.org/forum/pubs/ebriefs/?ID=802 (accessed on 30 September 2025).
- Seifert, F. Resistor Current Noise Measurements. LIGO-T0900200-v1 2009. Volume 14. Available online: https://dcc.ligo.org/public/0002/T0900200/001/current_noise.pdf (accessed on 30 September 2025).
- Miyaoka, Y.; Kurosawa, M.K. Measurement of Current Noise and Distortion in Resistors. In Proceedings of the 23rd International Congress on Acoustics (ICA), Aachen, Germany, 9–13 September 2019; pp. 3120–3125. Available online: https://d-nb.info/1215166087/34 (accessed on 30 September 2025).
- Beev, N. Measurement of Excess Noise in Thin Film and Metal Foil Resistor Networks. In Proceedings of the 2022 IEEE International Instrumentation and Measurement Technology Conference (I2MTC), Ottawa, ON, Canada, 16–19 May 2022; pp. 1–6. [Google Scholar] [CrossRef]
- Achtenberg, K.; Mikołajczyk, J.; Bielecki, Z. FET Input Voltage Amplifier for Low Frequency Noise Measurements. Metrol. Meas. Syst. 2020, 27, 531–540. [Google Scholar] [CrossRef]
- Levinzon, F.A. Noise of the JFET Amplifier. IEEE Trans. Circuits Syst. I 2000, 47, 981–985. [Google Scholar] [CrossRef]
- Vasilescu, G. Electronic Noise and Interfering Signals: Principles and Applications; Springer Science & Business Media: Berlin/Heidelberg, Germany, 2006; ISBN 978-3-540-26510-8. [Google Scholar]
- Motchenbacher, C.D.; Connelly, J.A. Low-Noise Electronic System Design; Wiley: New York, NY, USA, 1993; ISBN 978-0-471-57742-3. [Google Scholar]
- Levinzon, F.A.; Vandamme, L.K.J. Comparison of 1/f Noise in JFETs and MOSFETs with Several Figures of Merit. Fluct. Noise Lett. 2011, 10, 447–465. [Google Scholar] [CrossRef]
- Horowitz, P.; Hill, W. The Art of Electronics, 3rd ed.; Cambridge University Press: New York, NY, USA, 2015; ISBN 978-0-521-80926-9. [Google Scholar]
- Scandurra, G.; Giusi, G.; Ciofi, C. Single JFET Front-End Amplifier for Low Frequency Noise Measurements with Cross Correlation-Based Gain Calibration. Electronics 2019, 8, 1197. [Google Scholar] [CrossRef]
- Stadler, A.W.; Zawiślak, Z.; Dziedzic, A.; Nowak, D. Noise Spectroscopy of Resistive Components at Elevated Temperature. Metrol. Meas. Syst. 2014, 21, 15–26. [Google Scholar] [CrossRef]
- Ozbay, A.; Gokce, A.; Flanagan, T.; Stearrett, R.A.; Nowak, E.R.; Nordman, C. Low Frequency Magnetoresistive Noise in Spin-Valve Structures. Appl. Phys. Lett. 2009, 94, 202506. [Google Scholar] [CrossRef]
- Pannetier-Lecoeur, M.; Parkkonen, L.; Sergeeva-Chollet, N.; Polovy, H.; Fermon, C.; Fowley, C. Magnetocardiography with Sensors Based on Giant Magnetoresistance. Appl. Phys. Lett. 2011, 98, 153705. [Google Scholar] [CrossRef]
- Texas Instruments INA103—Low Noise, Low Distortion Instrumentation Amplifier Data Sheet. Available online: https://www.ti.com/lit/ds/symlink/ina103.pdf?ts=1759530557124 (accessed on 30 September 2025).
- Weitensfelder, H.; Brueckl, H.; Satz, A.; Pruegl, K.; Zimmer, J.; Luber, S.; Raberg, W.; Abert, C.; Bruckner, F.; Bachleitner-Hofmann, A.; et al. Comparison of Sensitivity and Low-Frequency Noise Contributions in Giant-Magnetoresistive and Tunneling-Magnetoresistive Spin-Valve Sensors with a Vortex-State Free Layer. Phys. Rev. Appl. 2018, 10, 054056. [Google Scholar] [CrossRef]
- Scandurra, G.; Cannatà, G.; Ciofi, C. Differential Ultra Low Noise Amplifier for Low Frequency Noise Measurements. AIP Adv. 2011, 1, 022144. [Google Scholar] [CrossRef]
- Liu, X.; Pong, P.W.T.; Liu, C. Dual Measurement of Current and Temperature Using a Single Tunneling Magnetoresistive Sensor. In Proceedings of the 2018 IEEE SENSORS, New Delhi, India, 28–31 October 2018; pp. 1–4. [Google Scholar] [CrossRef]
- Resistivity and Hall Measurements. Available online: https://www.nist.gov/pml/nanoscale-device-characterization-division/popular-links/hall-effect/resistivity-and-hall (accessed on 24 September 2025).
- Almeida, J.M.; Wisniowski, P.; Freitas, P.P. Low-Frequency Noise in MgO Magnetic Tunnel Junctions: Hooge’s Parameter Dependence on Bias Voltage. IEEE Trans. Magn. 2008, 44, 2569–2572. [Google Scholar] [CrossRef]
- Diao, Z.; Nowak, E.R.; Haughey, K.M.; Coey, J.M.D. Nanoscale Dissipation and Magnetoresistive 1/f Noise in Spin Valves. Phys. Rev. B 2011, 84, 094412. [Google Scholar] [CrossRef]
- Guedes, A.; Macedo, R.; Jaramillo, G.; Cardoso, S.; Freitas, P.P.; Horsley, D.A. Hybrid GMR Sensor Detecting 950 pT/Sqrt(Hz) at 1 Hz and Room Temperature. Sensors 2018, 18, 790. [Google Scholar] [CrossRef]
- Fermon, C.; Pannetier-Lecoeur, M.; Biziere, N.; Cousin, B. Optimised GMR Sensors for Low and High Frequencies Applications. Sens. Actuators A Phys. 2006, 129, 203–206. [Google Scholar] [CrossRef]



















| Amplifier | Passband | Amplification (Exp., Sim., Cal.) | ||
|---|---|---|---|---|
| INA | DC—11 kHz | 60 dB | 59.88 dB | 59.9 dB |
| LNA [31] | 12 mHz–220 kHz | 61.36 dB | 60.87 dB | 60.64 dB |
| ULNA | 24 mHz–178 kHz | 66.27 dB | 65.95 dB | 65.88 dB |
| Reference | Sample | Amplifier | VSD (Single Channel) | VSD (Cross-Correlation) |
|---|---|---|---|---|
| Stutzke et al. [21] | AMR, GMR, TMR | not specified | 4.4 nV/√Hz | 0.7 nV/√Hz |
| Jonker et al. [14] | magnetoresistive | INA103 | 1.3 nV/√Hz | 0.41 nV/√Hz |
| Brookdeal 5004 | 0.86 nV/√Hz | |||
| Pannetier-Lecoeur et al. [45] | GMR | INA103 | 1.2 nV/√Hz | |
| Allegre et al. [20] | GMR | INA163 | 1 nV/√Hz | |
| Liu et al. [49] | TMR | JFET IF3602, LT1028 | 3.1 nV/√Hz | |
| Weitensfelder et al. [47] | GMR, TMR | JFET IF3602, INA131 | ~0.6 nV/√Hz | |
| This work: | ||||
| INA | GMR—bridge | LT1167 | 8.9 nV/√Hz | 1.59 nV/√Hz |
| LNA | GMR—divider | ADA4625 | 3.2 nV/√Hz | 0.6 nV/√Hz |
| ULNA | GMR—divider | JFET 2SK3557, LT1028, ADA4625 | 0.54 nV/√Hz | 0.1 nV/√Hz |
Disclaimer/Publisher’s Note: The statements, opinions and data contained in all publications are solely those of the individual author(s) and contributor(s) and not of MDPI and/or the editor(s). MDPI and/or the editor(s) disclaim responsibility for any injury to people or property resulting from any ideas, methods, instructions or products referred to in the content. |
© 2025 by the authors. Licensee MDPI, Basel, Switzerland. This article is an open access article distributed under the terms and conditions of the Creative Commons Attribution (CC BY) license (https://creativecommons.org/licenses/by/4.0/).
Share and Cite
Davidaș, C.; Ștețco, E.M.; Viman, L.M.; Gabor, M.S.; Pop, O.A.; Petrișor, T., Jr. Electronic Noise Measurement of a Magnetoresistive Sensor: A Comparative Study. Sensors 2025, 25, 6182. https://doi.org/10.3390/s25196182
Davidaș C, Ștețco EM, Viman LM, Gabor MS, Pop OA, Petrișor T Jr. Electronic Noise Measurement of a Magnetoresistive Sensor: A Comparative Study. Sensors. 2025; 25(19):6182. https://doi.org/10.3390/s25196182
Chicago/Turabian StyleDavidaș, Cristina, Elena Mirela Ștețco, Liviu Marin Viman, Mihai Sebastian Gabor, Ovidiu Aurel Pop, and Traian Petrișor, Jr. 2025. "Electronic Noise Measurement of a Magnetoresistive Sensor: A Comparative Study" Sensors 25, no. 19: 6182. https://doi.org/10.3390/s25196182
APA StyleDavidaș, C., Ștețco, E. M., Viman, L. M., Gabor, M. S., Pop, O. A., & Petrișor, T., Jr. (2025). Electronic Noise Measurement of a Magnetoresistive Sensor: A Comparative Study. Sensors, 25(19), 6182. https://doi.org/10.3390/s25196182

