A Fusion Model for Intelligent Diagnosis of Gear Faults with Small Sample Sizes
Abstract
1. Introduction
- The integration of CBAM into the TCN allows the fusion model to adaptively focus on channels with critical information, thereby enhancing the feature extractions and reducing the reliance on prior knowledge for manual feature engineering.
- The proposed hybrid model leverages SVM’s superior performance in handling small sample sizes, which improves the model’s generalizability and robustness when dealing with limited training data, enhancing the overall diagnostic accuracy.
- The fusion model addresses the limitations of both the shallow and deep models, providing a more effective and efficient approach for intelligent gear fault diagnosis, especially in scenarios with small sample sizes.
2. Theory and Modeling
2.1. Basic Theory of the TCN
2.2. Basic Theory of CBAM
2.3. Support Vector Machine
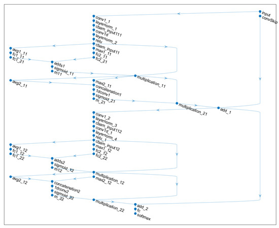
2.4. Model Establishment
3. Testing Platform
4. Results and Analysis
4.1. Model Analysis
4.2. Experimental Results and Analysis
4.3. Ablation Experiments
5. Conclusions
Author Contributions
Funding
Institutional Review Board Statement
Informed Consent Statement
Data Availability Statement
Conflicts of Interest
References
- Yu, R.; He, B.; Qian, S. Prediction of gear degradation trend under failure modes based on accelerated life test. Eng. Fail. Anal. 2025, 170, 109290. [Google Scholar] [CrossRef]
- Tang, S.; Ma, J.; Yan, Z.; Zhu, Y.; Khoo, B. Deep transfer learning strategy in intelligent fault diagnosis of rotating machinery. Eng. Appl. Artif. Intell. 2024, 134, 108678. [Google Scholar] [CrossRef]
- Wang, Q.; Huang, R.; Xiong, J.; Yang, J.; Dong, X.; Wu, Y.; Wu, Y.; Lu, T. A survey on fault diagnosis of rotating machinery based on machine learning. Meas. Sci. Technol. 2024, 35, 102001. [Google Scholar] [CrossRef]
- Shi, J.; Peng, D.; Peng, Z.; Zhang, Z.; Goebel, K.; Wu, D. Planetary gearbox fault diagnosis using bidirectional-convolutional LSTM networks. Mech. Syst. Signal Process. 2022, 162, 107996. [Google Scholar] [CrossRef]
- Surucu, O.; Gadsden, S.; Yawney, J. Condition monitoring using machine learning: A review of theory, applications, and recent advances. Expert Syst. Appl. 2023, 221, 119738. [Google Scholar] [CrossRef]
- Wang, Y.; Cui, X. An ensemble model with convolutional neural network by DS evidence fusion for bearing fault diagnosis. J. Vibroengineering 2025, 27, 608–618. [Google Scholar] [CrossRef]
- Li, X.; Wu, S.; Li, X.; Yuan, H.; Zhao, D. Particle swarm optimization-support vector machine model for machinery fault diagnoses in high-voltage circuit breakers. Chin. J. Mech. Eng. 2020, 33, 6. [Google Scholar] [CrossRef]
- Li, Z.; Deng, S.; Hong, Y.; Wei, Z.; Cai, L. A novel hybrid CNN-SVM method for lithology identification in shale reservoirs based on logging measurements. J. Appl. Geophys. 2024, 223, 105346. [Google Scholar] [CrossRef]
- Cheng, X.; Dou, S.; Du, Y.; Wang, Z. Gearbox fault diagnosis method based on lightweight channel attention mechanism and transfer learning. Sci. Rep. 2024, 14, 743. [Google Scholar] [CrossRef]
- Moshrefzadeh, A. Condition monitoring and intelligent diagnosis of rolling element bearings under constant/variable load and speed conditions. Mech. Syst. Signal Process. 2021, 149, 107153. [Google Scholar] [CrossRef]
- Li, X.; Zheng, X.; Zhang, T.; Guo, W.; Wu, Z. Robust fault diagnosis of a high-voltage circuit breaker via an ensemble echo state network with evidence fusion. Complex Intell. Syst. 2023, 9, 5991–6007. [Google Scholar] [CrossRef]
- Dao, F.; Zeng, Y.; Qian, J. Fault diagnosis of hydro-turbine via the incorporation of bayesian algorithm optimized CNN-LSTM neural network. Energy 2024, 290, 130326. [Google Scholar] [CrossRef]
- Liu, F.; Dai, Y. Product quality prediction method in small sample data environment. Adv. Eng. Inform. 2023, 56, 101975. [Google Scholar] [CrossRef]
- Liu, S.; Xu, T.; Du, X.; Zhang, Y.; Wu, J. A hybrid deep learning model based on parallel architecture TCN-LSTM with Savitzky-Golay filter for wind power prediction. Energy Convers. Manag. 2024, 302, 118122. [Google Scholar] [CrossRef]
- Yuan, Y.; Ma, G.; Cheng, C.; Zhou, B.; Zhao, H.; Zhang, H.-T.; Ding, H. A general end-to-end diagnosis framework for manufacturing systems. Natl. Sci. Rev. 2020, 7, 418–429. [Google Scholar] [CrossRef]
- Yang, Z.; Duan, Y.; She, D.; Pecht, M.G. A meta transfer learning fault diagnosis method for gearbox with few-shot data. Meas. Sci. Technol. 2025, 36, 025007. [Google Scholar] [CrossRef]
- Jiang, F.; Lin, W.; Wu, Z.; Zhang, S.; Chen, Z.; Li, W. Fault diagnosis of gearbox driven by vibration response mechanism and enhanced unsupervised domain adaptation. Adv. Eng. Inform. 2024, 61, 102460. [Google Scholar] [CrossRef]
- Li, R.; Li, S.; Xu, K.; Zeng, M.; Li, X.; Gu, J.; Chen, Y. Auxiliary generative mutual adversarial networks for class-imbalanced fault diagnosis under small samples. Chin. J. Aeronaut. 2023, 36, 464–478. [Google Scholar] [CrossRef]
- Liu, B.; Wang, X.; Zhang, Z.; Zhao, Z.; Wang, X.; Liu, T. Fault Prediction of Hydropower Station Based On CNN-LSTM-GAN with Biased. Data Energ. 2025, 18, 3772. [Google Scholar] [CrossRef]
- Zhang, S.; Qiu, Z.; Zhao, L.; Huang, X.; Wang, F.; Kang, Y. Research on Few-Shot Sample Fault Prediction Method for Electric Drive Systems Based on Transfer Learning. In Proceedings of the TEPEN International Workshop on Fault Diagnostic and Prognostic, Qingdao, China, 8–11 May 2024; Springer Nature: Cham, Switzerland, 2024; Volume 4, pp. 285–295. [Google Scholar] [CrossRef]
- Ma, X.; Zhai, K.; Luo, N.; Zhao, Y.; Wang, G. Gearbox Fault Diagnosis Under Noise and Variable Operating Conditions Using Multiscale Depthwise Separable Convolution and Bidirectional Gated Recurrent Unit with a Squeeze-and-Excitation Attention Mechanism. Sensors 2025, 25, 2978. [Google Scholar] [CrossRef] [PubMed]
- Sun, Q.; Zhang, Y.; Chu, L.; Tang, Y.; Xu, L.; Li, Q. Fault diagnosis of gearbox based on cross-domain transfer learning with fine-tuning mechanism using unbalanced samples. IEEE. Trans. Instrum. Meas. 2024, 73, 24310. [Google Scholar] [CrossRef]
- Li, X.; Chen, H.; Xie, F.; Cao, C.; Wang, S.; Shuai, C. Hybrid model of multiple echo state network integrated by evidence fusion for fault diagnosis of a high-voltage circuit breaker. IEEE Trans. Consum. Electron. 2024, 70, 5269–5277. [Google Scholar] [CrossRef]
- Ding, L.; Li, Q. Fault diagnosis of rotating machinery using novel self-attention mechanism TCN with soft thresholding method. Meas. Sci. Technol. 2024, 35, 047001. [Google Scholar] [CrossRef]
- Han, X.; Zhu, X.; Pedrycz, W.; Mostafa, A.M.; Li, Z. A design of fuzzy rule-based classifier optimized through softmax function and information entropy. Appl. Soft Comput. 2024, 156, 111498. [Google Scholar] [CrossRef]
- Zhang, L.; Ren, G.; Li, S.; Du, J.; Xu, D.; Li, Y. A novel soft sensor approach for industrial quality prediction based TCN with spatial and temporal attention. Chemom. Intell. Lab. Syst. 2025, 257, 105272. [Google Scholar] [CrossRef]
- Lai, Z.; Liang, G.; Zhou, J.; Kong, H.; Lu, Y. A joint learning framework for optimal feature extraction and multi-class SVM. Inf. Sci. 2024, 671, 120656. [Google Scholar] [CrossRef]
- Ke, T.; Ge, X.; Yin, F.; Zhang, L.; Zheng, Y.; Zhang, C.; Li, J.; Wang, B.; Wang, W. A general maximal margin hyper-sphere SVM for multi-class classification. Expert Syst. Appl. 2024, 237, 121647. [Google Scholar] [CrossRef]
- An, W.; Gao, B.; Liu, J.; Ni, J.; Liu, J. Predicting hourly heating load in residential buildings using a hybrid SSA-CNN-SVM approach. Case Stud. Therm. Eng. 2024, 59, 110998. [Google Scholar] [CrossRef]
- Wang, H.; Zhou, W.; Shao, Y. A new fast ADMM for kernelless SVM classifier with truncated fraction loss. Knowl. Based Syst. 2024, 283, 111214. [Google Scholar] [CrossRef]
- Bai, S.; Kolter, J.Z.; Koltun, V. An empirical evaluation of generic convolutional and recurrent networks for sequence modeling. arXiv 2018, arXiv:1803.01271. [Google Scholar] [CrossRef]
- Matania, O.; Bachar, L.; Khemani, V.; Das, D.; Azarian, M.; Bortman, J. One-fault-shot learning for fault severity estimation of gears that addresses differences between simulation and experimental signals and transfer function effects. Adv. Eng. Inform. 2023, 56, 101945. [Google Scholar] [CrossRef]









| Model Hyperparameter | Parameter Setting | Model Hyperparameter | Parameter Setting |
|---|---|---|---|
| Optimization algorithm | Adam | Activation function | Leaky ReLU |
| Loss function | Categorical entropy | Expansion factor | 1, 1 |
| Convolution kernel | 64 | Convolution kernel size | 10 |
| Random inactivation factor | 0.1 | Learning rate | 0.001 |
| Parameter Setting | Values/Range | Optimization Result/Objective |
|---|---|---|
| Penalty Factor C | C ∈ [2−5, 210] | Best c: 0.031 |
| Kernel Parameter g | g ∈ [2−5, 210] | Best g: 0.250 |
| Cross-Validation Folds | 5 | Evaluates generalization capability |
| Kernel Function Type | RBF | Adapts to data linear separability |
| Model Name | Accuracy | Precision | Recall | F1 Score |
|---|---|---|---|---|
| BP | 33.2% | 0.331 | 0.332 | 0.333 |
| RBF | 35.2% | 0.351 | 0.353 | 0.352 |
| ELM | 36.4% | 0.366 | 0.365 | 0.364 |
| RF | 32.8% | 0.330 | 0.326 | 0.328 |
| SVM | 33.6% | 0.329 | 0.336 | 0.332 |
| CNN | 83.3% | 0.840 | 0.839 | 0.840 |
| CNN-SVM | 85.0% | 0.868 | 0.855 | 0.861 |
| CNN-LSTM | 52.5% | 0.518 | 0.525 | 0.521 |
| MCNN-BiGRU-Attention | 78.8% | 0.823 | 0.788 | 0.805 |
| TCN | 90.8% | 0.916 | 0.916 | 0.916 |
| TCN-SVM | 91.6% | 0.917 | 0.921 | 0.919 |
| CBAM-TCN | 96.6% | 0.958 | 0.968 | 0.963 |
| CBAM-TCN-SVM | 98.3% | 0.980 | 0.984 | 0.982 |
| Evaluation Index | TCN | TCN-SVM | CBAM-TCN | CBAM-TCN-SVM |
|---|---|---|---|---|
| Training time | 64.251 | 63.965 | 101.275 | 97.956 |
| F1 score | 0.916 | 0.919 | 0.963 | 0.982 |
| Recall | 0.916 | 0.921 | 0.968 | 0.984 |
| Accuracy rate | 90.8% | 91.6% | 96.6% | 98.3% |
| Number | TCN | CBAM | SVM | Accuracy | Precision | Recall | F1 Score |
|---|---|---|---|---|---|---|---|
| 1 | × | × | √ | 0.336 | 0.332 | 0.338 | 0.335 |
| 2 | √ | × | × | 0.908 | 0.916 | 0.916 | 0.916 |
| 3 | √ | × | √ | 0.916 | 0.917 | 0.921 | 0.919 |
| 4 | √ | √ | × | 0.966 | 0.958 | 0.968 | 0.963 |
| 5 | √ | √ | √ | 0.983 | 0.980 | 0.984 | 0.982 |
Disclaimer/Publisher’s Note: The statements, opinions and data contained in all publications are solely those of the individual author(s) and contributor(s) and not of MDPI and/or the editor(s). MDPI and/or the editor(s) disclaim responsibility for any injury to people or property resulting from any ideas, methods, instructions or products referred to in the content. |
© 2025 by the authors. Licensee MDPI, Basel, Switzerland. This article is an open access article distributed under the terms and conditions of the Creative Commons Attribution (CC BY) license (https://creativecommons.org/licenses/by/4.0/).
Share and Cite
Huang, J.; Liu, Z.; Han, J.; Cao, C.; Li, X. A Fusion Model for Intelligent Diagnosis of Gear Faults with Small Sample Sizes. Sensors 2025, 25, 5230. https://doi.org/10.3390/s25175230
Huang J, Liu Z, Han J, Cao C, Li X. A Fusion Model for Intelligent Diagnosis of Gear Faults with Small Sample Sizes. Sensors. 2025; 25(17):5230. https://doi.org/10.3390/s25175230
Chicago/Turabian StyleHuang, Jianing, Zikang Liu, Jianggui Han, Chenghao Cao, and Xiaofeng Li. 2025. "A Fusion Model for Intelligent Diagnosis of Gear Faults with Small Sample Sizes" Sensors 25, no. 17: 5230. https://doi.org/10.3390/s25175230
APA StyleHuang, J., Liu, Z., Han, J., Cao, C., & Li, X. (2025). A Fusion Model for Intelligent Diagnosis of Gear Faults with Small Sample Sizes. Sensors, 25(17), 5230. https://doi.org/10.3390/s25175230
