Energy-Efficient Resource Allocation for Near-Field MIMO Communication Networks
Abstract
1. Introduction
- We formulate a joint optimization problem for the design of transmit power and antenna number to maximize the energy efficiency of the system, incorporating near-field beamforming resolution constraints to mitigate inter-user interference.
- Particularly, we propose a detailed analysis of the resolution constraints. Utilizing the Fresnel approximation and Taylor series expansion, a closed-form expression for the near-field resolution parameter is derived to reduce the analytical complexity. By simplifying the resolution parameter, the resolution constraints in the formulated optimization problem can be effectively addressed.
- To address this optimization problem, we iteratively optimize the transmit power and antenna number and propose a two-stage alternating optimization algorithm. In the first stage, with a given number of antennas, we transform the power allocation subproblem into a convex problem via the Dinkelbach algorithm. Then, based on the optimized power allocation, we further utilize the monotonicity of the objective function to determine the optimized number of antennas in closed form.
- Finally, simulation results demonstrate the significant impact of the near-field beamforming resolution threshold on energy efficiency and the optimized number of antennas.
2. System Model and Problem Formulation
2.1. System Model
2.2. Problem Formulation
3. The Joint Design of Power and Antenna Number
3.1. The Analysis of the Near-Field Beamforming Resolution
3.2. The Optimization of Power to Maximize Energy Efficiency
| Algorithm 1 The optimization of power allocation. |
| Require: Initial value , , precision , constants , , Ensure: Optimal and optimal solutions and
|
3.3. The Optimization of Antenna Number to Maximize Energy Efficiency
| Algorithm 2 The alternating iteration optimization for energy efficiency. |
| Require: Initial value , iteration count k, precision Ensure: Optimal solution , and |
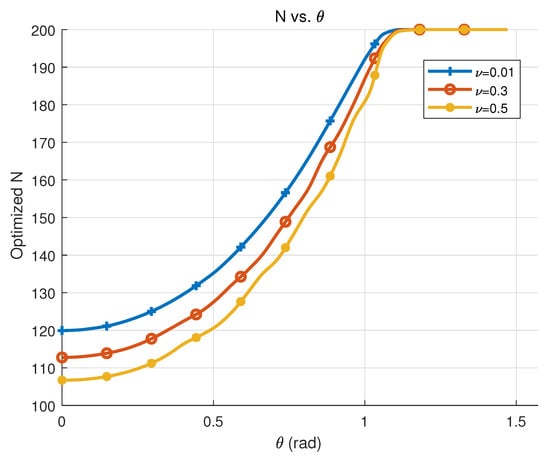
4. Simulation Results
5. Conclusions
Author Contributions
Funding
Data Availability Statement
Conflicts of Interest
Appendix A. Proof of Proposition 1
Appendix B. Proof of Proposition 2

Appendix C. Proof of Proposition 3
Appendix D. Proof of Proposition 4
References
- Tataria, H.; Shafi, M.; Molisch, A.F.; Dohler, M.; Sjöland, H.; Tufvesson, F. 6G wireless systems: Vision, requirements, challenges, insights, and opportunities. Proc. IEEE 2021, 109, 1166–1199. [Google Scholar]
- Liu, Y.; Wang, Z.; Xu, J.; Ouyang, C.; Mu, X.; Schober, R. Near-Field Communications: A Tutorial Review. IEEE Open J. Commun. Soc. 2023, 4, 1999–2049. [Google Scholar]
- Rao, C.; Ding, Z.; Dobre, O.A.; Dai, X. A General Analytical Framework for the Resolution of Near-Field Beamforming. IEEE Commun. Lett. 2024, 28, 1171–1175. [Google Scholar]
- Zhang, H.; Shlezinger, N.; Guidi, F.; Dardari, D.; Eldar, Y.C. 6G wireless communications: From far-field beam steering to near-field beam focusing. IEEE Commun. Mag. 2023, 61, 72–77. [Google Scholar]
- Zhang, H.; Shlezinger, N.; Guidi, F.; Dardari, D.; Imani, M.F.; Eldar, Y.C. Beam focusing for near-field multiuser MIMO communications. IEEE Trans. Wirel. Commun. 2022, 21, 7476–7490. [Google Scholar]
- Liu, Y.; Ouyang, C.; Wang, Z.; Xu, J.; Mu, X.; Swindlehurst, A.L. Near-field communications: A comprehensive survey. IEEE Commun. Surv. Tutor. 2025, 27, 1687–1728. [Google Scholar]
- Xu, J.; You, L.; Alexandropoulos, G.C.; Yi, X.; Wang, W.; Gao, X. Near-field wideband extremely large-scale MIMO transmissions with holographic metasurface-based antenna arrays. IEEE Trans. Wirel. Commun. 2024, 23, 12054–12067. [Google Scholar]
- Chen, Y.; Li, R.; Han, C.; Sun, S.; Tao, M. Hybrid spherical-and planar-wave channel modeling and estimation for terahertz integrated UM-MIMO and IRS systems. IEEE Trans. Wirel. Commun. 2023, 22, 9746–9761. [Google Scholar]
- Zhi, K.; Pan, C.; Ren, H.; Chai, K.K.; Wang, C.X.; Schober, R.; You, X. Performance analysis and low-complexity design for XL-MIMO with near-field spatial non-stationarities. IEEE J. Sel. Areas Commun. 2024, 42, 1656–1672. [Google Scholar]
- Chen, H.; Zeng, S.; Guo, H.; Svensson, T.; Zhang, H. Near-far field channel modeling for holographic MIMO using expectation-maximization methods. In Proceedings of the IEEE Wireless Communications and Networking Conference (WCNC), Dubai, United Arab Emirates, 21–24 April 2024; pp. 1–6. [Google Scholar]
- Lu, H.; Zeng, Y.; You, C.; Han, Y.; Zhang, J.; Wang, Z.; Dong, Z.; Jin, S.; Wang, C.X.; Jiang, T.; et al. A tutorial on near-field XL-MIMO communications towards 6G. IEEE Commun. Surv. Tutor. 2024, 26, 2213–2257. [Google Scholar]
- Zhang, Z.; Liu, Y.; Wang, Z.; Chen, J. Dynamic Metasurface Antenna-Enabled Near-Field NOMA Communications. In Proceedings of the IEEE Global Communications Conference (GLOBECOM), Cape Town, South Africa, 8–12 December 2024; pp. 3757–3762. [Google Scholar]
- Guo, S.; Qu, K. Beamspace modulation for near field capacity improvement in XL-MIMO communications. IEEE Wirel. Commun. Lett. 2023, 12, 1434–1438. [Google Scholar]
- Yang, S.; Xie, C.; Lyu, W.; Ning, B.; Zhang, Z.; Yuen, C. Near-field channel estimation for extremely large-scale reconfigurable intelligent surface (XL-RIS)-aided wideband mmWave systems. IEEE J. Sel. Areas Commun. 2024, 42, 1567–1582. [Google Scholar]
- Chen, W.; Yang, Z.; Wei, Z.; Ng, D.W.K.; Matthaiou, M. RIS-aided MIMO Beamforming: Piecewise Near-field Channel Model. IEEE Trans. Commun. 2025. early access. [Google Scholar] [CrossRef]
- Huang, W.; Lei, B.; He, S.; Kai, C.; Li, C. Condition number improvement of IRS-aided near-field MIMO channels. In Proceedings of the IEEE International Conference on Communications Workshops (ICC Workshops), Rome, Italy, 28 May–1 June 2023; pp. 1210–1215. [Google Scholar]
- Chen, A.; Chen, L.; Chen, Y.; You, C.; Wei, G.; Yu, F.R. Cramér-Rao bounds of near-field positioning based on electromagnetic propagation model. IEEE Trans. Veh. Technol. 2023, 72, 13808–13825. [Google Scholar]
- Di Renzo, M.; Ntontin, K.; Song, J.; Danufane, F.H.; Qian, X.; Lazarakis, F.; De Rosny, J.; Phan-Huy, D.T.; Simeone, O.; Zhang, R.; et al. Reconfigurable intelligent surfaces vs. relaying: Differences, similarities, and performance comparison. IEEE Open J. Commun. Soc. 2020, 1, 798–807. [Google Scholar]
- Zhou, J.; Zhou, C.; Mao, Y.; Tellambura, C. Joint Beam Scheduling and Resource Allocation for Flexible RSMA-Aided Near-Field Communications. IEEE Wirel. Commun. Lett. 2025, 14, 554–558. [Google Scholar]
- Zhou, J.; Zhou, C.; Zeng, C.; Tellambura, C. Flexible Rate-Splitting Multiple Access for Near-Field Integrated Sensing and Communications. IEEE Trans. Veh. Technol. 2025. early access. [Google Scholar] [CrossRef]
- Ding, Z.; Schober, R.; Poor, H.V. NOMA-based coexistence of near-field and far-field massive MIMO communications. IEEE Wirel. Commun. Lett. 2023, 12, 1429–1433. [Google Scholar]
- Dizdar, O.; Mao, Y.; Xu, Y.; Zhu, P.; Clerckx, B. Rate-splitting multiple access for enhanced URLLC and eMBB in 6G. In Proceedings of the International Symposium on Wireless Communication Systems (ISWCS), Berlin, Germany, 6–9 September 2021; pp. 1–6. [Google Scholar]
- Ding, Z.; Poor, H.V. Utilizing imperfect resolution of near-field beamforming: A hybrid-NOMA perspective. IEEE Commun. Lett. 2024, 28, 1718–1722. [Google Scholar]
- Al-Abbasi, Z.Q. Optimizing Connectivity and Scheduling of Near/Far Field Users in Massive MIMO NOMA System. arXiv 2025, arXiv:2505.23259. [Google Scholar]
- Xiu, Y.; Zhao, Y.; Yang, S.; Zhang, Y.; Niyato, D.; Du, H.; Wei, N. Robust Beamforming Design for Near-Field DMA-NOMA mmWave Communications With Imperfect Position Information. IEEE Trans. Wirel. Commun. 2025, 24, 1678–1692. [Google Scholar]
- Xu, B.; Zhang, J.; Du, H.; Wang, Z.; Liu, Y.; Niyato, D.; Ai, B.; Letaief, K.B. Resource allocation for near-field communications: Fundamentals, tools, and outlooks. IEEE Wirel. Commun. 2024, 31, 42–50. [Google Scholar]
- Yang, J.; Zhang, J.; Xu, B.; Xiao, H.; Ai, B. Precoding and Power Control Design for Cell-Free XL-MIMO: From Far-Field to Near-Field. In Proceedings of the International Conference on Ubiquitous Communication (Ucom), Xi’an, China, 5–7 July 2024; pp. 63–67. [Google Scholar]
- Li, H.; Cheng, J.; Wang, Z.; Wang, H. Joint Antenna Selection and Power Allocation for an Energy-efficient Massive MIMO System. IEEE Wirel. Commun. Lett. 2019, 8, 257–260. [Google Scholar]
- Ding, J.; Zhou, Z.; Shao, X.; Jiao, B.; Zhang, R. Movable Antenna-Aided Near-Field Integrated Sensing and Communication. arXiv 2024, arXiv:2412.19470. [Google Scholar]
- Zhu, L.; Ma, W.; Xiao, Z.; Zhang, R. Movable antenna enabled near-field communications: Channel modeling and performance optimization. IEEE Trans. Commun. 2025. early access. [Google Scholar] [CrossRef]
- Ding, Z. Resolution of near-field beamforming and its impact on NOMA. IEEE Wirel. Commun. Lett. 2024, 13, 456–460. [Google Scholar]
- Chen, T.; Kim, H.; Yang, Y. Energy efficiency metrics for green wireless communications. In Proceedings of the International Conference on Wireless Communications & Signal Processing (WCSP), Suzhou, China, 21–23 October 2010; pp. 1–6. [Google Scholar]
- Zhu, J.; Wang, J.; Huang, Y.; He, S.; You, X.; Yang, L. On Optimal Power Allocation for Downlink Non-Orthogonal Multiple Access Systems. IEEE J. Sel. Areas Commun. 2017, 35, 2744–2757. [Google Scholar]
- Shen, K.; Yu, W. Fractional programming for communication systems—Part I: Power control and beamforming. IEEE Trans. Signal Process. 2018, 66, 2616–2630. [Google Scholar]






Disclaimer/Publisher’s Note: The statements, opinions and data contained in all publications are solely those of the individual author(s) and contributor(s) and not of MDPI and/or the editor(s). MDPI and/or the editor(s) disclaim responsibility for any injury to people or property resulting from any ideas, methods, instructions or products referred to in the content. |
© 2025 by the authors. Licensee MDPI, Basel, Switzerland. This article is an open access article distributed under the terms and conditions of the Creative Commons Attribution (CC BY) license (https://creativecommons.org/licenses/by/4.0/).
Share and Cite
Lin, T.; Zhu, J.; Zhu, J.; Xie, Y.; Xu, Y.; Chen, X. Energy-Efficient Resource Allocation for Near-Field MIMO Communication Networks. Sensors 2025, 25, 4293. https://doi.org/10.3390/s25144293
Lin T, Zhu J, Zhu J, Xie Y, Xu Y, Chen X. Energy-Efficient Resource Allocation for Near-Field MIMO Communication Networks. Sensors. 2025; 25(14):4293. https://doi.org/10.3390/s25144293
Chicago/Turabian StyleLin, Tong, Jianyue Zhu, Junfan Zhu, Yaqin Xie, Yao Xu, and Xiao Chen. 2025. "Energy-Efficient Resource Allocation for Near-Field MIMO Communication Networks" Sensors 25, no. 14: 4293. https://doi.org/10.3390/s25144293
APA StyleLin, T., Zhu, J., Zhu, J., Xie, Y., Xu, Y., & Chen, X. (2025). Energy-Efficient Resource Allocation for Near-Field MIMO Communication Networks. Sensors, 25(14), 4293. https://doi.org/10.3390/s25144293

