Camera Calibration Optimization Algorithm Based on Nutcracker Optimization Algorithm
Abstract
1. Introduction
2. NCS Algorithm Principle
2.1. NOA Algorithm Principle
2.2. Basic Principles of Chaos Mapping Algorithms
2.3. Basic Principles of the Sine and Cosine Optimization Strategy
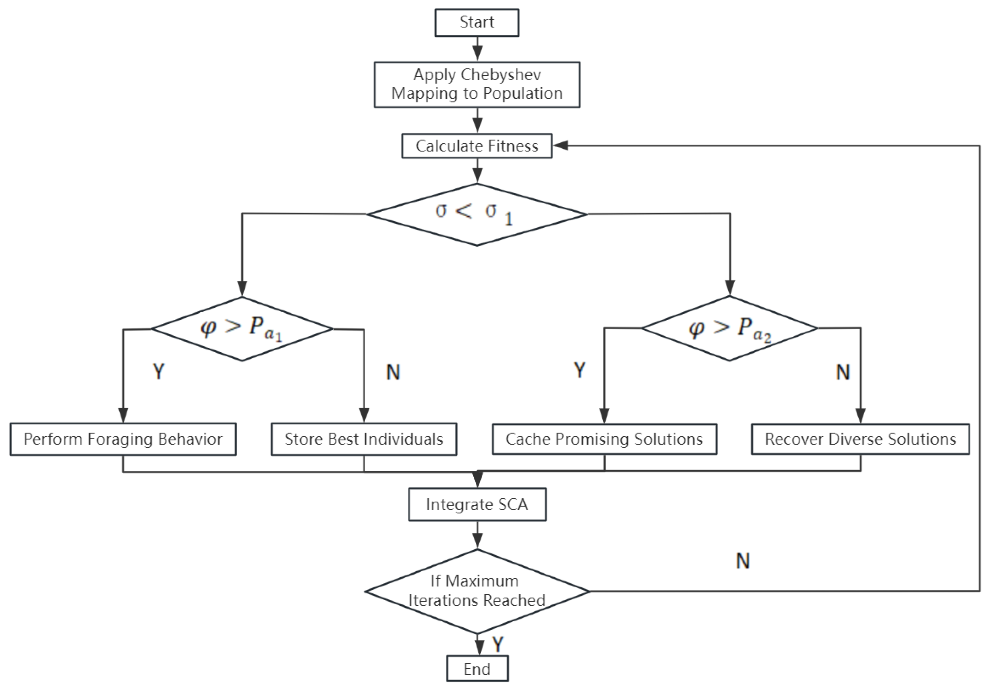
3. Design and Application of Camera Internal Parameter Optimization Based on NOA
3.1. Camera Imaging Model and Parameter Definition
3.1.1. Intrinsic Parameters
3.1.2. Extrinsic Parameters
3.1.3. Distortion Parameters
3.1.4. Distortion Parameters
3.2. The Objective Function Is Established
3.3. Hybrid Algorithm Application
| Algorithm 1 Algorithm NCS Hybrid |
|
4. Experiment
4.1. Protocol Design
4.2. Analysis of Experimental Results
5. Conclusions
Author Contributions
Funding
Institutional Review Board Statement
Informed Consent Statement
Data Availability Statement
Conflicts of Interest
References
- Sun, C.; Ma, Y.; Zhang, G.; Gao, Y.; Yu, Q. Calibration of Telephoto Camera Based on Affine Approximation Projection Model. Acta Opt. Sin. 2023, 43, 0412002. [Google Scholar]
- Zhang, X.; Lv, T.; Wang, D.; Zhang, M. High-precision binocular camera calibration method based on a 3D calibration object. Appl. Opt. 2024, 63, 2667–2682. [Google Scholar] [CrossRef] [PubMed]
- Lai, X.; Yang, X.; Zhang, Q. Adaptive EKF-Based Camera Calibration Optimization Method. Acta Opt. Sin. 2023, 43, 2315002. [Google Scholar]
- Ma, L.; Chen, Y.Q.; Moore, K.L. Analytical piecewise radial distortion model for precision camera calibration. IEEE Proc. Vis. Image Signal Process. 2006, 153, 468–474. [Google Scholar] [CrossRef][Green Version]
- Jetsu, T.; Heikkinen, V.; Parkkinen, J.; Hauta-Kasari, M.; Martinkauppi, B.; Lee, S.D.; Ok, H.W.; Kim, C.Y. Color calibration of digital camera using polynomial transformation. J. Imaging Sci. Technol. 2012, 56, 010501-1-8. [Google Scholar] [CrossRef]
- Liao, K.; Nie, L.; Huang, S.; Lin, C.; Zhang, J.; Zhao, Y.; Gabbouj, M.; Tao, D. Deep learning for camera calibration and beyond: A survey. arXiv 2023, arXiv:2303.10559. [Google Scholar]
- Li, J.; Yang, Y.; Fu, G. Camera self-calibration method based on GA-PSO algorithm. In Proceedings of the 2011 IEEE International Conference on Cloud Computing and Intelligence Systems, Beijing, China, 15–17 September 2011; pp. 149–152. [Google Scholar]
- Zhang, Z. Flexible Camera Calibration by Viewing a Plane from Unknown Orientations. In Proceedings of the Seventh IEEE International Conference on Computer Vision, Kerkyra, Greece, 20–27 September 1999; Volume 1, pp. 666–673. [Google Scholar]
- Kennedy, J.; Eberhart, R. Particle Swarm Optimization. In Proceedings of the International Conference on Neural Networks, Perth, Australia, 27 November–1 December 1995; Volume 4, pp. 1942–1948. [Google Scholar]
- Shi, Y.; Gao, H.; Wu, D. An improved differential evolution algorithm with novel mutation strategy. In Proceedings of the 2014 IEEE Symposium on Differential Evolution (SDE), Orlando, FL, USA, 9–12 December 2014; pp. 1–8. [Google Scholar]
- Wilczewski, J.M.; Sahin, F. A hybrid genetic scatter search algorithm using genetic screening. In Proceedings of the 2009 Fifth International Conference on Soft Computing, Computing with Words and Perceptions in System Analysis, Decision and Control, Famagusta, North Cyprus, 2–4 September 2009; pp. 1–5. [Google Scholar]
- Wu, C.; Cong, M. A Multi Strategy Improved Sparrow Search Algorithm. In Proceedings of the IEEE 3rd International Conference on Electronic Technology, Communication and Information, Changchun, China, 26–28 May 2023; pp. 930–933. [Google Scholar]
- Wang, C.; Wang, S.; He, X. An Improved Sine Cosine Algorithm. In Proceedings of the 2023 3rd International Conference on Intelligent Communications and Computing, Nanchang, China, 24–26 November 2023; pp. 248–252. [Google Scholar]
- Qi, Z.-S.; Wang, Z.; Huang, J.-H.; Xue, Q.; Gao, J.-M. Research on System Calibration of Structured-Light Measurement Based on Neural Network. Acta Photonica Sin. 2016, 45, 512002. [Google Scholar]
- Du, S.; Wang, J.; Guo, J. Multicamera Calibration Optimization Method Based on Improved Seagull Algorithm. Secur. Commun. Netw. 2021, 6974757. [Google Scholar] [CrossRef]
- Guan, C.; Wang, X.; Guan, S.; Ding, J.; He, Z.; Tang, G. Research on Camera Calibration Optimization Method Based on Chaotic Sparrow Search Algorithm. Int. Conf. Biomed. Intell. Syst. 2022, 12458, 124583C. [Google Scholar]
- Wei, F.; Wu, L. Camera Calibration Based on Improved Differential Evolution Particle Swarm. Meas. Control 2023, 56, 002029402211018. [Google Scholar]
- Sha, X.; Qian, F.; He, H. Research on Improved Differential Evolution Particle Swarm Hybrid Optimization Method and Its Application in Camera Calibration. Mathematics 2024, 12, 870. [Google Scholar] [CrossRef]
- Abdel-Basset, M.; Mohamed, R.; Jameel, M.; Abouhawwash, M. Nutcracker Optimizer: A Novel Nature-Inspired Metaheuristic Algorithm for Global Optimization and Engineering Design Problems. Knowl.-Based Syst. 2023, 262, 110248. [Google Scholar] [CrossRef]
- Mirjalili, S. SCA: A Sine Cosine Algorithm for Solving Optimization Problems. Knowl.-Based Syst. 2016, 96, 120–133. [Google Scholar] [CrossRef]
- Zhang, Z. A flexible new technique for camera calibration. IEEE Trans. Pattern Anal. Mach. Intell. 2000, 22, 1330–1334. [Google Scholar] [CrossRef]
- OpenCV Documentation: Camera Calibration. Available online: https://docs.opencv.org (accessed on 28 March 2025).






| Parameter | Zhang’s Calibration Method |
|---|---|
| (pixel) | 1219.2580 |
| (pixel) | 1291.4706 |
| (pixel) | 1010.4831 |
| (pixel) | 514.4578 |
| −0.2854 | |
| 0.1147 | |
| −0.0022 | |
| −0.0027 | |
| −0.0027 | |
| Error (pixel) | 18.9793 |
| Parameter | Algorithm | |||||
|---|---|---|---|---|---|---|
| SSA | NCS | NOA | PSO | SMA | ORSMA | |
| (pixel) | 1215.6746 | 1220.5062 | 1220.7717 | 1215.7684 | 1209.3621 | 1219.7476 |
| (pixel) | 1288.2704 | 1292.5917 | 1293.4156 | 1290.4112 | 1286.5391 | 1289.1343 |
| (pixel) | 1005.7919 | 1010.5557 | 1010.3238 | 1011.9349 | 1009.2207 | 1010.6172 |
| (pixel) | 507.1347 | 514.2224 | 514.2952 | 513.758 | 515.0496 | 514.5245 |
| −0.2465 | −0.2916 | −0.2956 | −0.2917 | −0.2826 | −0.2846 | |
| 0.055 | 0.1266 | 0.1258 | 0.1208 | 0.1156 | 0.1049 | |
| 0.0129 | −0.0018 | −0.0025 | −0.0017 | −0.0004 | −0.0011 | |
| 0.002 | −0.0027 | −0.0024 | −0.003 | −0.0001 | −0.0026 | |
| −0.0246 | −0.0411 | −0.0239 | −0.0409 | −0.0257 | −0.0242 | |
| error | 0.7586 | 0.0714 | 0.0841 | 0.1787 | 0.2584 | 0.0793 |
| Parameter | Algorithm | |||||
|---|---|---|---|---|---|---|
| SSA | NCS | NOA | PSO | SMA | ORSMA | |
| (pixel) | 1217.6056 | 1219.1188 | 1217.2234 | 1220.3455 | 1215.6967 | 1220.2164 |
| (pixel) | 1290.3167 | 1291.3983 | 1289.9667 | 1294.2341 | 1283.6624 | 1293.1258 |
| (pixel) | 1007.3895 | 1010.4631 | 1010.3379 | 1010.3434 | 1009.9515 | 1010.5354 |
| (pixel) | 507.9402 | 514.4933 | 514.7585 | 512.9969 | 514.253 | 514.1173 |
| −0.3519 | −0.2854 | −0.2745 | −0.2825 | −0.2755 | −0.2923 | |
| 0.2485 | 0.1149 | 0.1015 | 0.0655 | 0.0939 | 0.1222 | |
| 0.0222 | −0.0024 | −0.0031 | −0.0001 | 0.003 | −0.0018 | |
| 0.0073 | −0.0027 | −0.0026 | −0.0029 | −0.0009 | −0.0027 | |
| −0.0239 | −0.033 | −0.0361 | 0.0257 | −0.0252 | −0.0309 | |
| error | 0.8104 | 0.069 | 0.0761 | 0.1241 | 0.1665 | 0.0732 |
| Parameter | Algorithm | |||||
|---|---|---|---|---|---|---|
| SSA | NCS | NOA | PSO | SMA | ORSMA | |
| (pixel) | 1221.7508 | 1219.1898 | 1219.3101 | 1221.0396 | 1214.1091 | 1219.596 |
| (pixel) | 1294.3923 | 1291.4735 | 1291.6169 | 1285.6581 | 1285.3101 | 1291.8986 |
| (pixel) | 1012.3229 | 1010.4797 | 1010.4771 | 1010.5006 | 1009.8975 | 1010.4832 |
| (pixel) | 510.3657 | 514.4491 | 514.4371 | 514.467 | 514.1085 | 514.4296 |
| −0.322 | −0.2851 | −0.2862 | −0.3006 | −0.2567 | −0.2884 | |
| 0.1585 | 0.114 | 0.1173 | 0.196 | 0.0603 | 0.123 | |
| 0.0019 | −0.0023 | −0.0023 | 0.0008 | −0.0001 | −0.0023 | |
| −0.0077 | −0.0027 | −0.0027 | −0.0016 | −0.0007 | −0.0027 | |
| −0.0388 | −0.0331 | −0.036 | −0.1282 | −0.0242 | −0.0402 | |
| error | 0.4483 | 0.0687 | 0.0687 | 0.171 | 0.1453 | 0.0688 |
| Parameter | Algorithm | |||||
|---|---|---|---|---|---|---|
| SSA | NCS | NOA | PSO | SMA | ORSMA | |
| (pixel) | 1219.6206 | 1219.1565 | 1219.5507 | 1218.5311 | 1209.2597 | 1219.513 |
| (pixel) | 1292.452 | 1291.4275 | 1291.8728 | 1295.4789 | 1281.4706 | 1291.8806 |
| (pixel) | 1009.0566 | 1010.4806 | 1010.4773 | 1010.4614 | 1009.8382 | 1010.4817 |
| (pixel) | 508.7808 | 514.4473 | 514.431 | 516.0571 | 514.7698 | 514.4296 |
| −0.3419 | −0.2847 | −0.2887 | −0.3043 | −0.2199 | −0.2885 | |
| 0.162 | 0.1123 | 0.1256 | 0.1707 | 0.0008 | 0.1249 | |
| 0.0172 | −0.0023 | −0.0023 | −0.0055 | −0.0018 | −0.0023 | |
| 0.007 | −0.0027 | −0.0027 | −0.0027 | −0.0008 | −0.0027 | |
| −0.0239 | −0.0316 | −0.0437 | −0.0566 | −0.0239 | −0.0432 | |
| error | 0.5854 | 0.0687 | 0.0688 | 0.1788 | 0.1869 | 0.0688 |
Disclaimer/Publisher’s Note: The statements, opinions and data contained in all publications are solely those of the individual author(s) and contributor(s) and not of MDPI and/or the editor(s). MDPI and/or the editor(s) disclaim responsibility for any injury to people or property resulting from any ideas, methods, instructions or products referred to in the content. |
© 2025 by the authors. Licensee MDPI, Basel, Switzerland. This article is an open access article distributed under the terms and conditions of the Creative Commons Attribution (CC BY) license (https://creativecommons.org/licenses/by/4.0/).
Share and Cite
Li, L.; Xiao, Z.; Hu, T. Camera Calibration Optimization Algorithm Based on Nutcracker Optimization Algorithm. Sensors 2025, 25, 3521. https://doi.org/10.3390/s25113521
Li L, Xiao Z, Hu T. Camera Calibration Optimization Algorithm Based on Nutcracker Optimization Algorithm. Sensors. 2025; 25(11):3521. https://doi.org/10.3390/s25113521
Chicago/Turabian StyleLi, Lei, Zelong Xiao, and Taiyang Hu. 2025. "Camera Calibration Optimization Algorithm Based on Nutcracker Optimization Algorithm" Sensors 25, no. 11: 3521. https://doi.org/10.3390/s25113521
APA StyleLi, L., Xiao, Z., & Hu, T. (2025). Camera Calibration Optimization Algorithm Based on Nutcracker Optimization Algorithm. Sensors, 25(11), 3521. https://doi.org/10.3390/s25113521

