LiDAR Sensor Parameter Augmentation and Data-Driven Influence Analysis on Deep-Learning-Based People Detection
Abstract
1. Introduction
2. State of the Art
2.1. ToF LiDAR Sensors
2.2. Qb2 Operating Principle
2.3. Artificial Neural Networks for 3D Object Detection
2.3.1. Feedforward Neural Networks
2.3.2. Convolutional Neural Networks
2.3.3. SECOND
2.3.4. PV-RCNN
2.4. Validation Metrics
3. Augmentation of the LiDAR Dataset
3.1. Resolution Augmentation
3.1.1. Reduction in the Azimuth Resolution
3.1.2. Reduction in the Elevation Resolution
3.2. Distance Augmentation
3.2.1. Reduction in the Resolution
3.2.2. Expanding the Measured Point Cloud
3.3. Noise Augmentation
3.4. Shading Augmentation
4. Dataset for the Influence Analysis
5. Artificial Neural Network Training
6. Results
6.1. Results for Azimuth Resolution Augmentation
6.2. Results for Elevation Resolution Augmentation
6.3. Results for Distance Augmentation
6.4. Results for Noise Augmentation
6.5. Results for Shading Augmentation
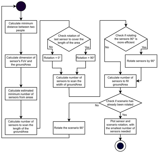
7. Optimum Number of Sensors and Sensor Position
8. Conclusions
9. Outlook
Author Contributions
Funding
Data Availability Statement
Conflicts of Interest
References
- Blickfeld GmbH. 3D-LiDAR-Basierter Perimeterschutz. Available online: https://www.blickfeld.com/de/anwendungen/security/ (accessed on 17 December 2024).
- Blickfeld GmbH. Datenschutzkonforme Personenzählung und Analyse von Menschenmengen. Available online: https://www.blickfeld.com/de/anwendungen/crowd-analytics/ (accessed on 17 December 2024).
- IBM Deutschland GmbH. What is Edge AI? Available online: https://www.ibm.com/topics/edge-ai (accessed on 17 December 2024).
- Borel-Donohue, C.; Young, S.S. Image quality and super resolution effects on object recognition using deep neural networks. In Artificial Intelligence and Machine Learning for Multi-Domain Operations Applications; SPIE: Baltimore, MD, USA, 2019; Volume 11006, pp. 596–604. [Google Scholar]
- University of Michigan. AI’s Mysterious ‘Black Box’ Problem, Explained. Available online: https://umdearborn.edu/news/ais-mysterious-black-box-problem-explained (accessed on 17 December 2024).
- Wu, Y.; Tsotsos, J. Active control of camera parameters for object detection algorithms. arXiv 2017, arXiv:1705.05685. [Google Scholar]
- Rodríguez-Rodríguez, J.A.; López-Rubio, E.; Ángel-Ruiz, J.A.; Molina-Cabello, M.A. The Impact of Noise and Brightness on Object Detection Methods. Sensors 2024, 24, 821. [Google Scholar] [CrossRef] [PubMed]
- Engels, G.; Aranjuelo, N.; Arganda-Carreras, I.; Nieto, M.; Otaegui, O. 3D object detection from lidar data using distance dependent feature extraction. arXiv 2020, arXiv:2003.00888. [Google Scholar]
- Corral-Soto, E.R.; Grandhi, A.; He, Y.Y.; Rochan, M.; Liu, B. Effects of Range-based LiDAR Point Cloud Density Manipulation on 3D Object Detection. In Proceedings of the 2024 IEEE Intelligent Vehicles Symposium (IV), Jeju Island, Republic of Korea, 2–5 June 2024; pp. 3166–3172. [Google Scholar]
- Richter, J.; Faion, F.; Feng, D.; Becker, P.B.; Sielecki, P.; Glaeser, C. Understanding the Domain Gap in LiDAR Object Detection Networks. arXiv 2022, arXiv:2204.10024. [Google Scholar]
- Theodose, R.; Denis, D.; Chateau, T.; Frémont, V.; Checchin, P. A deep learning approach for LiDAR resolution-agnostic object detection. IEEE Trans. Intell. Transp. Syst. 2021, 23, 14582–14593. [Google Scholar] [CrossRef]
- Haider, A.; Haas, L.; Koyama, S.; Elster, L.; Köhler, M.H.; Schardt, M.; Zeh, T.; Inoue, H.; Jakobi, M.; Koch, A.M.; et al. Modeling of Motion Distortion Effect of Scanning LiDAR Sensors for Simulation-based Testing. IEEE Access 2024, 12, 13020–13036. [Google Scholar] [CrossRef]
- Haas, L.; Zedelmeier, J.; Bindges, F.; Kuba, M.; Zeh, T.; Jakobi, M.; Koch, A.W. Data Protection Regulation Compliant Dataset Generation for LiDAR-Based People Detection Using Neural Networks. In Proceedings of the 2024 Conference on AI, Science, Engineering, and Technology (AIxSET), Laguna Hills, CA, USA, 30 September–2 October 2024; pp. 98–105. [Google Scholar] [CrossRef]
- Zhang, C.; Li, A.; Zhang, D.; Lv, C. PCAlign: A general data augmentation framework for point clouds. Sci. Rep. 2024, 14, 21344. [Google Scholar] [CrossRef] [PubMed]
- Morin-Duchesne, X.; Langer, M.S. Simulated lidar repositioning: A novel point cloud data augmentation method. arXiv 2021, arXiv:2111.10650. [Google Scholar]
- Chen, Y.; Hu, V.T.; Gavves, E.; Mensink, T.; Mettes, P.; Yang, P.; Snoek, C.G. Pointmixup: Augmentation for point clouds. In Computer Vision–ECCV 2020: 16th European Conference, Glasgow, UK, August 23–28, 2020, Proceedings, Part III 16; Springer International Publishing: Berlin/Heidelberg, Germany, 2020; pp. 330–345. [Google Scholar]
- Xiao, A.; Huang, J.; Guan, D.; Cui, K.; Lu, S.; Shao, L. Polarmix: A general data augmentation technique for lidar point clouds. Adv. Neural Inf. Process. Syst. 2022, 35, 11035–11048. [Google Scholar]
- Zhu, Q.; Fan, L.; Weng, N. Advancements in point cloud data augmentation for deep learning: A survey. Pattern Recognit. 2024, 153, 110532. [Google Scholar] [CrossRef]
- Zhang, Z.; Girdhar, R.; Joulin, A.; Misra, I. Self-supervised pretraining of 3D features on any point-cloud. In Proceedings of the IEEE/CVF International Conference on Computer Vision, Online, 19–25 June 2021; pp. 10252–10263. [Google Scholar]
- He, Y.; Zhang, Z.; Wang, Z.; Luo, Y.; Su, L.; Li, W.; Wang, P.; Zhang, W. IPC-Net: Incomplete point cloud classification network based on data augmentation and similarity measurement. J. Vis. Commun. Image Represent. 2023, 91, 103769. [Google Scholar] [CrossRef]
- Ma, W.; Chen, J.; Du, Q.; Jia, W. PointDrop: Improving object detection from sparse point clouds via adversarial data augmentation. In Proceedings of the 2020 25th International Conference on Pattern Recognition (ICPR), Milan, Italy, 10–15 January 2021; pp. 10004–10009. [Google Scholar]
- Li, D.; Shi, G.; Li, J.; Chen, Y.; Zhang, S.; Xiang, S.; Jin, S. PlantNet: A dual-function point cloud segmentation network for multiple plant species. ISPRS J. Photogramm. Remote Sens. 2022, 184, 243–263. [Google Scholar] [CrossRef]
- Lehner, A.; Gasperini, S.; Marcos-Ramiro, A.; Schmidt, M.; Mahani, M.A.N.; Navab, N.; Busam, B.; Tombari, F. 3D-VField: Adversarial augmentation of point clouds for domain generalization in 3d object detection. In Proceedings of the IEEE/CVF Conference on Computer Vision and Pattern Recognition, New Orleans, LA, USA, 18–24 June 2022; pp. 17295–17304. [Google Scholar]
- Kong, L.; Liu, Y.; Chen, R.; Ma, Y.; Zhu, X.; Li, Y.; Hou, Y.; Qiao, Y.; Liu, Z. Rethinking range view representation for lidar segmentation. In Proceedings of the IEEE/CVF International Conference on Computer Vision, Paris, France, 2–6 October 2023; pp. 228–240. [Google Scholar]
- Zhang, W.; Xu, X.; Liu, F.; Zhang, L.; Foo, C.S. On automatic data augmentation for 3D point cloud classification. arXiv 2021, arXiv:2112.06029. [Google Scholar]
- Blickfeld GmbH. Qb2 Documentation. Available online: https://docs.blickfeld.com/qb2/Qb2/index.html (accessed on 29 September 2024).
- Wang, C.; Yang, X.; Xi, X.; Nie, S.; Dong, P. Introduction to LiDAR Remote Sensing; CRC Press: Boca Raton, FL, USA, 2024. [Google Scholar]
- Gotzig, H.; Geduld, G.O. LIDAR-Sensorik; Springer Fachmedien Wiesbaden: Wiesbaden, Germany, 2015; pp. 317–334. [Google Scholar]
- Haas, L.; Leuze, N.; Haider, A.; Kuba, M.; Zeh, T.; Schöttl, A.; Jakobi, M.; Koch, A.W. VelObPoints: A Neural Network for Vehicle Object Detection and Velocity Estimation for Scanning LiDAR Sensors. In 2024 IEEE SENSORS; IEEE: New York, NY, USA; pp. 1–4.
- Blickfeld GmbH. Scan Pattern. Available online: https://docs.blickfeld.com/qb2/Qb2/working_principles/scan_pattern.html (accessed on 18 December 2024).
- Traeger, M.; Eberhart, A.; Geldner, G.; Morin, A.M.; Putzke, C.; Wulf, H.; Eberhart, L.H.J. Künstliche neuronale Netze. Der Anaesthesist 2003, 52, 1055–1061. [Google Scholar] [CrossRef] [PubMed]
- Paetz, J. Neuronale Netze: Grundlagen; Springer: Berlin/Heidelberg, Germany, 2006; pp. 27–41. [Google Scholar]
- Krauss, P. Wie Lernt Künstliche Intelligenz? Springer: Berlin/Heidelberg, Germany, 2023; pp. 125–138. [Google Scholar]
- Lippe, W.-M. Künstliche Neuronale Netze; Springer: Berlin/Heidelberg, Germany, 2006; pp. 45–243. [Google Scholar]
- Dörn, S. Neuronale Netze; Springer: Berlin/Heidelberg, Germany, 2017; pp. 89–148. [Google Scholar]
- Yan, Y.; Mao, Y.; Li, B. SECOND: Sparsely Embedded Convolutional Detection. Sensors 2018, 18, 3337. [Google Scholar] [CrossRef] [PubMed]
- Shi, S.; Guo, C.; Jiang, L.; Wang, Z.; Shi, J.; Wang, X.; Li, H. PV-RCNN: Point-voxel feature set abstraction for 3D object detection. In Proceedings of the IEEE/CVF Conference on Computer Vision and Pattern Recognition, Washington, DC, USA, 14–19 June 2020; pp. 10529–10538. [Google Scholar]
- Everingham, M.; Van Gool, L.; Williams, C.K.; Winn, J.; Zisserman, A. The Pascal Visual Object Classes (VOC) Challenge. Int. J. Comput. Vis. 2010, 88, 303–338. [Google Scholar] [CrossRef]
- Geiger, A.; Lenz, P.; Stiller, C.; Urtasun, R. 3D Object Detection Evaluation 2017. Available online: https://www.cvlibs.net/datasets/kitti/eval_object.php?obj_benchmark=3d (accessed on 18 December 2024).
- OpenPCDet Development Team. OpenPCDet: An Open-source Toolbox for 3D Object Detection from Point Clouds. Available online: https://github.com/open-mmlab/OpenPCDet (accessed on 22 May 2024).
- Blickfeld GmbH. Qb2—Datasheet. Datasheet. Available online: https://www.blickfeld.com/lidar-sensor-products/qb2/ (accessed on 22 May 2024).
- Haider, A.; Pigniczki, M.; Köhler, M.H.; Fink, M.; Schardt, M.; Cichy, Y.; Zeh, T.; Haas, L.; Poguntke, T.; Jakobi, M.; et al. Development of High-Fidelity Automotive LiDAR Sensor Model with Standardized Interfaces. Sensors 2022, 19, 7556. [Google Scholar] [CrossRef] [PubMed]
- Zeh, T.; Haas, L.; Haider, A.; Kastner, L.; Kuba, M.; Jakobi, M.; Koch, A.W. Data-Driven Performance Evaluation of Machine Learning for Velocity Estimation Based on Scan Artifacts from LiDAR Sensors. SAE Int. J. CAV 2025, 8, 11. [Google Scholar] [CrossRef]
- Jiang, Y.; Zhu, J.; Jiang, C.; Xie, T.; Liu, R.; Wang, Y. Adaptive Suppression Method of LiDAR Background Noise Based on Threshold Detection. Appl. Sci. 2003, 13, 3772. [Google Scholar] [CrossRef]
- Belhedi, A.; Bartoli, A.; Bourgeois, S.; Gay-Bellile, V.; Hamrouni, K.; Sayd, P. Noise modelling in time-of-flight sensors with application to depth noise removal and uncertainty estimation in three-dimensional measurement. IET Comput. Vis. 2015, 9, 967–977. [Google Scholar] [CrossRef]
- Chugani, V. Gaussian Distribution; A Comprehensive Guide. Available online: https://www.datacamp.com/tutorial/gaussian-distribution?dc_referrer=https%3A%2F%2Fchatgpt.com%2F (accessed on 22 January 2025).
- Statista GmbH. Mittelwerte von Körpergröße, -gewicht und BMI bei Männern in Deutschland nach Altersgruppe im Jahr 2021. Available online: https://de.statista.com/statistik/daten/studie/260920/umfrage/mittelwerte-von-groesse-gewicht-und-bmi-bei-maennern-nach-alter/ (accessed on 28 April 2025).
- Xu, Q.; Zhong, Y.; Neumann, U. Behind the curtain: Learning occluded shapes for 3d object detection. In Proceedings of the AAAI Conference on Artificial Intelligence, Online, 22 February–1 March 2022; Volume 36, pp. 2893–2901. [Google Scholar]
- Galaktionow, B. Wie Viel Nähe Schickt Sich. Available online: https://www.sueddeutsche.de/wissen/frage-der-woche-wie-viel-naehe-schickt-sich-1.584878 (accessed on 22 May 2024).





















| 0 | 0 | 0 | 0.3 | 0.3 | 0.3 | 0.3 | 0.5 | 0.5 | 0.5 | 0.5 | |
| 0.02 | 0.04 | 0.07 | 0 | 0.02 | 0.04 | 0.07 | 0 | 0.02 | 0.04 | 0.07 |
| Dataset | Size |
|---|---|
| Train | 10,373 |
| Test | 3111 |
| Validation | 1334 |
Disclaimer/Publisher’s Note: The statements, opinions and data contained in all publications are solely those of the individual author(s) and contributor(s) and not of MDPI and/or the editor(s). MDPI and/or the editor(s) disclaim responsibility for any injury to people or property resulting from any ideas, methods, instructions or products referred to in the content. |
© 2025 by the authors. Licensee MDPI, Basel, Switzerland. This article is an open access article distributed under the terms and conditions of the Creative Commons Attribution (CC BY) license (https://creativecommons.org/licenses/by/4.0/).
Share and Cite
Haas, L.; Sanne, F.; Zedelmeier, J.; Das, S.; Zeh, T.; Kuba, M.; Bindges, F.; Jakobi, M.; Koch, A.W. LiDAR Sensor Parameter Augmentation and Data-Driven Influence Analysis on Deep-Learning-Based People Detection. Sensors 2025, 25, 3114. https://doi.org/10.3390/s25103114
Haas L, Sanne F, Zedelmeier J, Das S, Zeh T, Kuba M, Bindges F, Jakobi M, Koch AW. LiDAR Sensor Parameter Augmentation and Data-Driven Influence Analysis on Deep-Learning-Based People Detection. Sensors. 2025; 25(10):3114. https://doi.org/10.3390/s25103114
Chicago/Turabian StyleHaas, Lukas, Florian Sanne, Johann Zedelmeier, Subir Das, Thomas Zeh, Matthias Kuba, Florian Bindges, Martin Jakobi, and Alexander W. Koch. 2025. "LiDAR Sensor Parameter Augmentation and Data-Driven Influence Analysis on Deep-Learning-Based People Detection" Sensors 25, no. 10: 3114. https://doi.org/10.3390/s25103114
APA StyleHaas, L., Sanne, F., Zedelmeier, J., Das, S., Zeh, T., Kuba, M., Bindges, F., Jakobi, M., & Koch, A. W. (2025). LiDAR Sensor Parameter Augmentation and Data-Driven Influence Analysis on Deep-Learning-Based People Detection. Sensors, 25(10), 3114. https://doi.org/10.3390/s25103114

