Impact of IoT System Imperfections and Passenger Errors on Cruise Ship Evacuation Delay
Abstract
1. Introduction
- Errors that the passengers may make in following instructions. Such errors can be caused by panic, human error or the lack of visibility of direction panels, and the difficulty of understanding loudspeaker announcements due to noise.
Related Work
2. The Simulation Framework
- The first part is the simulation software AnyLogic 8.8-8.8.2: Please state the version number of the software. I have added the version number. in which the layout of the physical where the evacuation occurs is incorporated. The “pedestrian” software library of AnyLogic adopts the Social Potential Field model to determine the direction of the movement of each evacuee.
- Secondly, we add a path-planning module written in Python that computes the evacuation direction for evacuees based on ANS, which is described below. This module transfers the computed instructions to the AnyLogic simulation software at each simulation step when the movement instructions need to be updated.
- ANS is implemented in our simulator to move evacuees along the path with minimum delay, avoiding the harmful effects caused by dynamic hazards. ANS assumes knowledge about the propagation of hazards (velocity and direction), and the average and maximum delay across each edge in the paths.
- As hazards progress in the simulation, ANS calculates the direction each evacuee should take to avoid hazards. In a real evacuation, this direction should be computed and then communicated to each evacuee via a wired or wireless network. In previous work, the possible delays of this communication were not taken into account.
- However, wireless or wired networks and computational servers that are used for decision making are likely to experience congestion, especially in emergency situations when decisions and communications are frequently updated and many messages are sent to evacuees and to the staff in the ship. This congestion can cause delays in updates regarding the navigation direction, and transmitting network packets and hence messages can be lost, and decisions may lead to errors due to the arrival of delayed instructions or facts, used by decision algorithms, that have been modified by events [43,44]. While most prior work neglects these effects, the present paper specifically evaluates their effect on the time required for the evacuation.
- Also, the passengers being evacuated may themselves be unable to follow the instructions they receive due to noise, panic, or misunderstanding.
- Thus, these delays and possible errors due to Information and Communication Technology (ICT), including network packet losses, as well as the possible effects of panic or misunderstandings by the evacuees, will be simulated and evaluated in this paper.
2.1. The Supporting IoT System
- Delays in the reception of the EMRs at the locations of the EDPs throughout the vessel. These delays can be caused by LAN delays and congestion, and DC delay and congestion during an emergency.
- Errors made by evacuees in following instructions from the EDPs during an emergency evacuation due to confusion and panic.
2.2. System Parameters for the Simulation
2.3. Layout of the Simulation Framework
3. Impact of Delays in Computing and Communications on Passenger Evacuation
Evaluation of the Average Evacuation Time
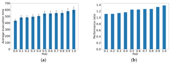
4. The Effect of Uncertain Passenger Behaviour
The Average Evacuation Time
5. Conclusions and Future Work
Author Contributions
Funding
Institutional Review Board Statement
Informed Consent Statement
Data Availability Statement
Acknowledgments
Conflicts of Interest
References
- Chu, H.; Yu, J.; Wen, J.; Yi, M.; Chen, Y. Emergency evacuation simulation and management optimization in urban residential communities. Sustainability 2019, 11, 795. [Google Scholar] [CrossRef]
- Luo, L.; Zhang, B.; Guo, B.; Zhong, J.; Cai, W. Why they escape: Mining prioritized fuzzy decision rule in crowd evacuation. IEEE Trans. Intell. Transp. Syst. 2022, 23, 19456–19470. [Google Scholar] [CrossRef]
- Birajdar, G.S.; Singh, R.; Gehlot, A.; Thakur, A.K. Development in building fire detection and evacuation system—A comprehensive review. Int. J. Electr. Comput. Eng. (IJECE) 2020, 10, 6644–6654. [Google Scholar] [CrossRef]
- Singh, U.; Determe, J.F.; Horlin, F.; De Doncker, P. Crowd monitoring: State-of-the-art and future directions. IETE Tech. Rev. 2021, 38, 578–594. [Google Scholar] [CrossRef]
- Choi, M.; Chi, S. Optimal route selection model for fire evacuations based on hazard prediction data. Simul. Model. Pract. Theory 2019, 94, 321–333. [Google Scholar] [CrossRef]
- Ibrahim, A.M.; Venkat, I.; Subramanian, K.; Khader, A.T.; Wilde, P.D. Intelligent evacuation management systems: A review. ACM Trans. Intell. Syst. Technol. (TIST) 2016, 7, 1–27. [Google Scholar] [CrossRef]
- Gelenbe, E.; Bi, H. Emergency Navigation without an Infrastructure. Sensors 2014, 14, 15142–15162. [Google Scholar] [CrossRef] [PubMed]
- Meschini, S.; Accardo, D.; Locatelli, M.; Pellegrini, L.; Tagliabue, L.C.; Di Giuda, G.M. BIM-GIS integration and crowd simulation for fire emergency management in a large diffused university. In Proceedings of the 40th International Symposium on Automation and Robotics in Construction, Chennai, India, 4–7 July 2023; pp. 357–364. [Google Scholar]
- Chu, H.; Yu, J.; Wen, J.; Huang, Y. Evacuation simulation and emergency management optimization in urban residential communities. In IOP Conference Series: Earth and Environmental Science; IOP Publishing: Bristol, UK, 2019; Volume 234, p. 012040. [Google Scholar]
- Fang, S.; Liu, Z.; Zhang, S.; Wang, X.; Wang, Y.; Ni, S. Evacuation simulation of an Ro-Ro passenger ship considering the effects of inclination and crew’s guidance. Proc. Inst. Mech. Eng. Part M J. Eng. Marit. Environ. 2023, 237, 192–205. [Google Scholar] [CrossRef]
- Liu, K.; Ma, Y.; Chen, M.; Wang, K.; Zheng, K. A survey of crowd evacuation on passenger ships: Recent advances and future challenges. Ocean. Eng. 2022, 263, 112403. [Google Scholar] [CrossRef]
- Kim, S.K. The Sewol ferry disaster in Korea and maritime safety management. In Maritime Disputes in Northeast Asia; Brill Nijhoff: Leiden, The Netherlands, 2017; pp. 183–199. [Google Scholar]
- Suo, X.; Fu, G.; Wang, C.; Jia, Q. An application of 24 Model to analyse capsizing of the Eastern Star ferry. Pol. Marit. Res. 2017, 24, 116–122. [Google Scholar] [CrossRef]
- Abdullah, A.; Mia, M.J. Inland waterway transport accident analysis of Bangladesh: Based on location, time, and regression approach. arXiv 2023, arXiv:2305.10279. [Google Scholar]
- Sarvari, P.A.; Cevikcan, E.; Ustundag, A.; Celik, M. Studies on emergency evacuation management for maritime transportation. Marit. Policy Manag. 2018, 45, 622–648. [Google Scholar] [CrossRef]
- Li, H.; Ren, X.; Yang, Z. Data-driven Bayesian network for risk analysis of global maritime accidents. Reliab. Eng. Syst. Saf. 2023, 230, 108938. [Google Scholar] [CrossRef]
- Nasso, C.; Bertagna, S.; Mauro, F.; Marinò, A.; Bucci, V. Simplified and advanced approaches for evacuation analysis of passenger ships in the early stage of design. Brodogr. Teor. Praksa Brodogr. Pomor. Teh. 2019, 70, 43–59. [Google Scholar] [CrossRef]
- Wang, X.; Liu, Z.; Loughney, S.; Yang, Z.; Wang, Y.; Wang, J. Numerical analysis and staircase layout optimisation for a Ro-Ro passenger ship during emergency evacuation. Reliab. Eng. Syst. Saf. 2022, 217, 108056. [Google Scholar] [CrossRef]
- Arshad, H.; Emblemsvåg, J.; Li, G.; Ostnes, R. Determinants, methods, and solutions of evacuation models for passenger ships: A systematic literature review. Ocean. Eng. 2022, 263, 112371. [Google Scholar] [CrossRef]
- International Maritime Organization. Revised Guidelines for Evacuation Analysis for New and Existing Passenger Ships; MSC. 1/Circ. 1533. 2016. Available online: https://www.imorules.com/MSCCIRC_1533.html (accessed on 6 June 2016).
- Fang, S.; Liu, Z.; Wang, X.; Wang, J.; Yang, Z. Simulation of evacuation in an inclined passenger vessel based on an improved social force model. Saf. Sci. 2022, 148, 105675. [Google Scholar] [CrossRef]
- Wang, X.; Xia, G.; Zhao, J.; Wang, J.; Yang, Z.; Loughney, S.; Fang, S.; Zhang, S.; Xing, Y.; Liu, Z. A novel method for the risk assessment of human evacuation from cruise ships in maritime transportation. Reliab. Eng. Syst. Saf. 2023, 230, 108887. [Google Scholar] [CrossRef]
- Niu, C.; Wang, W.; Guo, H.; Li, K. Emergency Evacuation Simulation Study Based on Improved YOLOv5s and Anylogic. Appl. Sci. 2023, 13, 5812. [Google Scholar] [CrossRef]
- Xie, Q.; Guo, S.; Zhang, Y.; Wang, C.; Ma, C.; Li, Q. An integrated method for assessing passenger evacuation performance in ship fires. Ocean. Eng. 2022, 262, 112256. [Google Scholar] [CrossRef]
- Ray, P.P.; Mukherjee, M.; Shu, L. Internet of things for disaster management: State-of-the-art and prospects. IEEE Access 2017, 5, 18818–18835. [Google Scholar] [CrossRef]
- Alawad, W.; Halima, N.B.; Aziz, L. An Unmanned Aerial Vehicle (UAV) System for Disaster and Crisis Management in Smart Cities. Electronics 2023, 12, 1051. [Google Scholar] [CrossRef]
- Ghorpade, S.N.; Zennaro, M.; Chaudhari, B.S. IoT-based hybrid optimized fuzzy threshold ELM model for localization of elderly persons. Expert Syst. Appl. 2021, 184, 115500. [Google Scholar] [CrossRef]
- Bi, H.; Gelenbe, E. A Survey of Algorithms and Systems for Evacuating People in Confined Spaces. Electronics 2019, 8, 711. [Google Scholar] [CrossRef]
- Desmet, A. A Modelling Approach to Human Navigation in Constrained Spaces. Ph.D. Thesis, Department of Electrical & Electronic Engineering, Imperial College London, London, UK, 2014. [Google Scholar]
- Wiandt, B.; Kokuti, A.; Simon, V. Application of Collective Movement in Real Life Scenarios: Overview of Current Flocking Solutions. Scalable Comput. Pract. Exp. 2015, 16, 233–248. [Google Scholar] [CrossRef][Green Version]
- Wang, L.; He, Y.; Liu, W.; Jing, N.; Wang, J.; Liu, Y. On oscillation-free emergency navigation via wireless sensor networks. IEEE Trans. Mob. Comput. 2014, 14, 2086–2100. [Google Scholar] [CrossRef]
- Filippoupolitis, A.; Hey, L.; Loukas, G.; Gelenbe, E.; Timotheou, S. Emergency response simulation using wireless sensor networks. In Proceedings of the Ambi-Sys ’08: 1st International Conference on Ambient Media and Systems, Brussels, Belgium, 11–14 February 2008; Ambi-Sys ’08. pp. 1–7. [Google Scholar]
- Reif, J.; Wang, H.; Fields, S.P. A Distributed Behavior Control for Autonomous Robots; Duke University: Durham, NC, USA, 1995. [Google Scholar]
- Tseng, Y.C.; Pan, M.S.; Tsai, Y.Y. Wireless sensor networks for emergency navigation. Computer 2006, 39, 55–62. [Google Scholar] [CrossRef]
- Kokuti, A.; Gelenbe, E. Directional Navigation Improves Opportunistic Communication for Emergencies. Sensors 2014, 14, 15387–15399. [Google Scholar] [CrossRef]
- Baruah, S. Rapid routing with guaranteed delay bounds. In Proceedings of the 2018 IEEE Real-Time Systems Symposium (RTSS), Nashville, TN, USA, 11–14 December 2018; IEEE: Piscataway, NJ, USA, 2018; pp. 13–22. [Google Scholar]
- Ma, Y.; Liu, K.; Chen, M.; Ma, J.; Zeng, X.; Wang, K.; Liu, C. ANT: Deadline-aware adaptive emergency navigation strategy for dynamic hazardous ship evacuation with wireless sensor networks. IEEE Access 2020, 8, 135758–135769. [Google Scholar] [CrossRef]
- Filippoupolitis, A. An adaptive system for movement decision support in building evacuation. In Computer and Information Sciences, Proceedings of the 25th International Symposium on Computer and Information Sciences, London, UK, 22–24 September 2010; Springer: Berlin/Heidelberg, Germany, 2010; pp. 389–392. [Google Scholar]
- Akinwande, O.J.; Bi, H.; Gelenbe, E. Managing crowds in hazards with dynamic grouping. IEEE Access 2015, 3, 1060–1070. [Google Scholar] [CrossRef]
- Li, S.; Zhan, A.; Wu, X.; Chen, G. ERN: Emergence rescue navigation with wireless sensor networks. In Proceedings of the 2009 15th International Conference on Parallel and Distributed Systems, Shenzhen, China, 8–11 December 2009; IEEE: Piscataway Township, NJ, USA, 2009; pp. 361–368. [Google Scholar]
- Pan, M.S.; Tsai, C.H.; Tseng, Y.C. Emergency guiding and monitoring applications in indoor 3D environments by wireless sensor networks. Int. J. Sens. Netw. 2006, 1, 2–10. [Google Scholar] [CrossRef]
- Wang, C.; Lin, H.; Zhang, R.; Jiang, H. SEND: A situation-aware emergency navigation algorithm with sensor networks. IEEE Trans. Mob. Comput. 2016, 16, 1149–1162. [Google Scholar] [CrossRef]
- Shi, E.; Zhang, J.; Chen, S.; Zheng, J.; Zhang, Y.; Ng, D.W.K.; Ai, B. Wireless energy transfer in RIS-aided cell-free massive MIMO systems: Opportunities and challenges. IEEE Commun. Mag. 2022, 60, 26–32. [Google Scholar] [CrossRef]
- Dong, J.; Zhang, J.; Shi, Y.; Wang, J.H. Faster activity and data detection in massive random access: A multiarmed bandit approach. IEEE Internet Things J. 2022, 9, 13664–13678. [Google Scholar] [CrossRef]










| Evacuation Review | Focus | Related work |
| Crowd monitoring | [4,6,25] | |
| Disaster detection & prediction | [3,6,25] | |
| Evacuation modelling | [6,11,15,19] | |
| Evacuation path planning | [6,11,15,28,30] | |
| Ship Accident | Accident type | Related work |
| Ship sinking | [12,13] | |
| Ship collision | [14] | |
| Evacuation Simulation | Simulation model | Related work |
| Agent-based model | [1,8,9,17,20,32] | |
| Social force model | [10,21,23,24] | |
| Social potential field model | [33] | |
| Flow model | [17,20] | |
| Path Planning | Planning method | Related work |
| A* | [5] | |
| Swarm optimization algorithm | [26] | |
| Proactiv & reactive method | [29] | |
| Cognitive packet network-based method | [7,38,39] | |
| OPEN | [31] | |
| Social potential field | [7] | |
| Temporally ordered routing algorithm | [34] | |
| Directional pathfinding method | [35] | |
| Table-driven method | [36] | |
| ANS | [37] | |
| Dinic algorithm | [40] | |
| Minimum spanning tree | [41] | |
| Hazard potential field | [42] | |
| Risk Analysis | Analysis method | Related work |
| Bayesian network | [16] | |
| Failure modes and effects analysis & analytic hierarchy process & fuzzy rule-based Bayesian reasoning & ER | [22] | |
| Person Localization | Method | Related work |
| Hybrid optimized fuzzy threshold extreme learning machine | [27] | |
| Decision Rule Learning | Method | Related work |
| Coevolutionary fuzzy rule miner | [2] | |
| Evacuation Analysis & Layout Optimization | Method | Related work |
| FDS+EVAC | [18] | |
| Wireless Energy Transmission | Method | Related work |
| Four-stage transmission | [43] | |
| Activity & Data Detection | Method | Related work |
| Multi-armed bandit | [44] |
Disclaimer/Publisher’s Note: The statements, opinions and data contained in all publications are solely those of the individual author(s) and contributor(s) and not of MDPI and/or the editor(s). MDPI and/or the editor(s) disclaim responsibility for any injury to people or property resulting from any ideas, methods, instructions or products referred to in the content. |
© 2024 by the authors. Licensee MDPI, Basel, Switzerland. This article is an open access article distributed under the terms and conditions of the Creative Commons Attribution (CC BY) license (https://creativecommons.org/licenses/by/4.0/).
Share and Cite
Ma, Y.; Gelenbe, E.; Liu, K. Impact of IoT System Imperfections and Passenger Errors on Cruise Ship Evacuation Delay. Sensors 2024, 24, 1850. https://doi.org/10.3390/s24061850
Ma Y, Gelenbe E, Liu K. Impact of IoT System Imperfections and Passenger Errors on Cruise Ship Evacuation Delay. Sensors. 2024; 24(6):1850. https://doi.org/10.3390/s24061850
Chicago/Turabian StyleMa, Yuting, Erol Gelenbe, and Kezhong Liu. 2024. "Impact of IoT System Imperfections and Passenger Errors on Cruise Ship Evacuation Delay" Sensors 24, no. 6: 1850. https://doi.org/10.3390/s24061850
APA StyleMa, Y., Gelenbe, E., & Liu, K. (2024). Impact of IoT System Imperfections and Passenger Errors on Cruise Ship Evacuation Delay. Sensors, 24(6), 1850. https://doi.org/10.3390/s24061850

