Generating a 30 m Hourly Land Surface Temperatures Based on Spatial Fusion Model and Machine Learning Algorithm
Abstract
1. Introduction
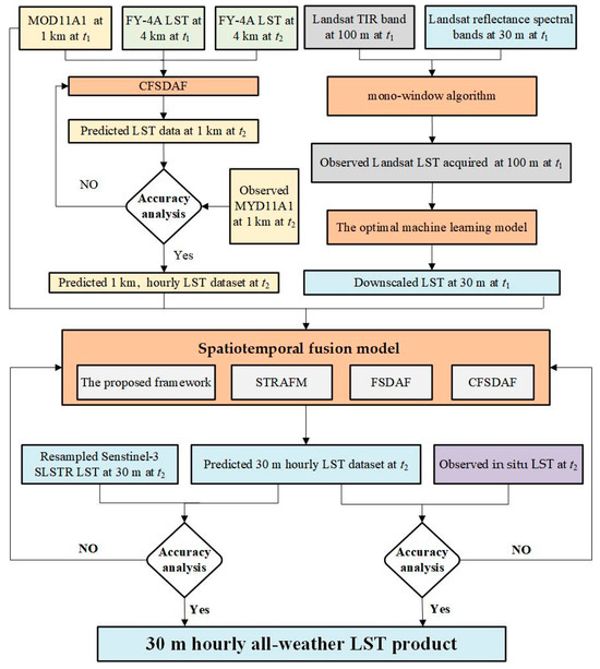
2. Data and Methods
2.1. Study Area
2.2. Data Description and Preprocessing
2.3. Methods
2.3.1. Comprehensive Flexible Spatiotemporal Data Fusion (CFSDAF)
2.3.2. Downscaling LST Using Machine Learning Algorithm
3. Results
3.1. Spatiotemporal Fusion of FY-4A LST and MOD11A1 Data
3.2. Spatiotemporal Fusion of Downscaled LST Data, FY-4A LST, and MOD11A1
4. Discussion
4.1. Predicted Hourly LST Data for Different Land Cover Types
4.2. The Applicability of the Proposed Framework in Other Regions
4.3. Limitations and Prospects of the Proposed Framework
5. Conclusions
Author Contributions
Funding
Institutional Review Board Statement
Informed Consent Statement
Data Availability Statement
Acknowledgments
Conflicts of Interest
References
- Li, Z.-L.; Tang, B.-H.; Wu, H.; Ren, H.; Yan, G.; Wan, Z.; Trigo, I.F.; Sobrino, J.A. Satellite-derived land surface temperature: Current status and perspectives. Remote Sens. Environ. 2013, 131, 14–37. [Google Scholar] [CrossRef]
- Neukermans, G.; Oziel, L.; Babin, M. Increased intrusion of warming Atlantic water leads to rapid expansion of temperate phytoplankton in the Arctic. Glob. Chang. Biol. 2018, 24, 2545–2553. [Google Scholar] [CrossRef] [PubMed]
- Ghosh, S.; Kumar, D.; Kumari, R. Assessing spatiotemporal variations in land surface temperature and SUHI intensity with a cloud based computational system over five major cities of India. Sustain. Cities Soc. 2022, 85, 104060. [Google Scholar] [CrossRef]
- Sekertekin, A.; Zadbagher, E. Simulation of future land surface temperature distribution and evaluating surface urban heat island based on impervious surface area. Ecol. Indic. 2021, 122, 107230. [Google Scholar] [CrossRef]
- Jiao, W.; Wang, L.; McCabe, M.F. Multi-sensor remote sensing for drought characterization: Current status, opportunities and a roadmap for the future. Remote Sens. Environ. 2021, 256, 112313. [Google Scholar] [CrossRef]
- Zink, M.; Mai, J.; Cuntz, M.; Samaniego, L. Conditioning a hydrologic model using patterns of remotely sensed land surface temperature. Water Resour. Res. 2018, 54, 2976–2998. [Google Scholar] [CrossRef]
- Shen, Y.; Shen, H.; Cheng, Q.; Zhang, L. Generating comparable and fine-scale time series of summer land surface temperature for thermal environment monitoring. IEEE J. Sel. Top. Appl. Earth Obs. Remote Sens. 2020, 14, 2136–2147. [Google Scholar] [CrossRef]
- Li, Y.; Li, Z.-L.; Wu, H.; Zhou, C.; Liu, X.; Leng, P.; Yang, P.; Wu, W.; Tang, R.; Shang, G.-F. Biophysical impacts of earth greening can substantially mitigate regional land surface temperature warming. Nat. Commun. 2023, 14, 121. [Google Scholar] [CrossRef]
- Li, J.; Zhan, W.; Chakraborty, T.; Liu, Z.; Du, H.; Liao, W.; Luo, M.; Li, L.; Miao, S.; Fu, H. Satellite-Based Ranking of the World’s Hottest and Coldest Cities Reveals Inequitable Distribution of Temperature Extremes. Bull. Am. Meteorol. Soc. 2023, 104, E1268–E1281. [Google Scholar] [CrossRef]
- Stoyanova, J.S.; Georgiev, C.G.; Neytchev, P.N. Satellite observations of fire activity in relation to biophysical forcing effect of land surface temperature in mediterranean climate. Remote Sens. 2022, 14, 1747. [Google Scholar] [CrossRef]
- Tajfar, E.; Bateni, S.; Lakshmi, V.; Ek, M. Estimation of surface heat fluxes via variational assimilation of land surface temperature, air temperature and specific humidity into a coupled land surface-atmospheric boundary layer model. J. Hydrol. 2020, 583, 124577. [Google Scholar] [CrossRef]
- Raoufi, R.; Beighley, E. Estimating daily global evapotranspiration using Penman–Monteith equation and remotely sensed land surface temperature. Remote Sens. 2017, 9, 1138. [Google Scholar] [CrossRef]
- Taheri, M.; Mohammadian, A.; Ganji, F.; Bigdeli, M.; Nasseri, M. Energy-based approaches in estimating actual evapotranspiration focusing on land surface temperature: A review of methods, concepts, and challenges. Energies 2022, 15, 1264. [Google Scholar] [CrossRef]
- Kitsara, G.; Papaioannou, G.; Retalis, A.; Paronis, D.; Kerkides, P. Estimation of air temperature and reference evapotranspiration using MODIS land surface temperature over Greece. Int. J. Remote Sens. 2018, 39, 924–948. [Google Scholar] [CrossRef]
- Holmes, T.; Crow, W.; Hain, C. Spatial patterns in timing of the diurnal temperature cycle. Hydrol. Earth Syst. Sci. 2013, 17, 3695–3706. [Google Scholar] [CrossRef]
- Hu, L.; Brunsell, N.A. The impact of temporal aggregation of land surface temperature data for surface urban heat island (SUHI) monitoring. Remote Sens. Environ. 2013, 134, 162–174. [Google Scholar] [CrossRef]
- Sánchez-Ruiz, S.; Piles, M.; Sánchez, N.; Martínez-Fernández, J.; Vall-llossera, M.; Camps, A. Combining SMOS with visible and near/shortwave/thermal infrared satellite data for high resolution soil moisture estimates. J. Hydrol. 2014, 516, 273–283. [Google Scholar] [CrossRef]
- Cotlier, G.I.; Jimenez, J.C. The extreme heat wave over western North America in 2021: An assessment by means of land surface temperature. Remote Sens. 2022, 14, 561. [Google Scholar] [CrossRef]
- Wu, M.; Niu, Z.; Wang, C.; Wu, C.; Wang, L. Use of MODIS and Landsat time series data to generate high-resolution temporal synthetic Landsat data using a spatial and temporal reflectance fusion model. J. Appl. Remote Sens. 2012, 6, 063507. [Google Scholar]
- Januar, T.W.; Lin, T.-H.; Huang, C.-Y.; Chang, K.-E. Modifying an image fusion approach for high spatiotemporal LST retrieval in surface dryness and evapotranspiration estimations. Remote Sens. 2020, 12, 498. [Google Scholar] [CrossRef]
- Xia, H.; Chen, Y.; Zhao, Y.; Chen, Z. “Regression-then-fusion” or “fusion-then-regression”? A theoretical analysis for generating high spatiotemporal resolution land surface temperatures. Remote Sens. 2018, 10, 1382. [Google Scholar] [CrossRef]
- Yu, F.; Wu, X.; Raja, M.R.V.; Li, Y.; Wang, L.; Goldberg, M. Diurnal and scan angle variations in the calibration of GOES imager infrared channels. IEEE Trans. Geosci. Remote Sens. 2012, 51, 671–683. [Google Scholar] [CrossRef]
- Gunshor, M.M.; Schmit, T.J.; Menzel, W.P.; Tobin, D.C. Intercalibration of broadband geostationary imagers using AIRS. J. Atmos. Ocean. Technol. 2009, 26, 746–758. [Google Scholar] [CrossRef]
- Raja, M.R.V.; Wu, X.; Yu, F.; Wang, L. Assessment of midnight blackbody calibration correction (MBCC) using the global space-based inter-calibration system (GSICS). In Proceedings of the Atmospheric and Environmental Remote Sensing Data Processing and Utilization V: Readiness for GEOSS III, San Diego, CA, USA, 2–6 August 2009; Volume 7456, pp. 17–24. [Google Scholar]
- Chen, B.; Ye, Q.; Zhou, X.; Song, Z.; Ren, Y. Aerosol classification under non-clear sky conditions based on geostationary satellite FY-4A and machine learning models. Atmos. Environ. 2024, 339, 120891. [Google Scholar] [CrossRef]
- Dong, L.; Tang, S.; Wang, F.; Cosh, M.; Li, X.; Min, M. Inversion and validation of FY-4A official land surface temperature product. Remote Sens. 2023, 15, 2437. [Google Scholar] [CrossRef]
- Li, Y.; Zhu, S.; Luo, Y.; Zhang, G.; Xu, Y. Reconstruction of Land Surface Temperature Derived from FY-4A AGRI Data Based on Two-Point Machine Learning Method. Remote Sens. 2023, 15, 5179. [Google Scholar] [CrossRef]
- Nie, S.; Jia, X.; Deng, W.; Lu, Y.; He, D.; Zhao, L.; Cao, W.; Deng, X. The Influence of FY-4A High-Frequency LST Data on Data Assimilation in a Climate Model. Remote Sens. 2022, 15, 59. [Google Scholar] [CrossRef]
- Yin, Z.; Wu, P.; Foody, G.M.; Wu, Y.; Liu, Z.; Du, Y.; Ling, F. Spatiotemporal fusion of land surface temperature based on a convolutional neural network. IEEE Trans. Geosci. Remote Sens. 2020, 59, 1808–1822. [Google Scholar] [CrossRef]
- Weng, Q.; Fu, P.; Gao, F. Generating daily land surface temperature at Landsat resolution by fusing Landsat and MODIS data. Remote Sens. Environ. 2014, 145, 55–67. [Google Scholar] [CrossRef]
- Yu, Y.; Renzullo, L.J.; McVicar, T.R.; Malone, B.P.; Tian, S. Generating daily 100 m resolution land surface temperature estimates continentally using an unbiased spatiotemporal fusion approach. Remote Sens. Environ. 2023, 297, 113784. [Google Scholar] [CrossRef]
- Gao, F.; Masek, J.; Schwaller, M.; Hall, F. On the blending of the Landsat and MODIS surface reflectance: Predicting daily Landsat surface reflectance. IEEE Trans. Geosci. Remote Sens. 2006, 44, 2207–2218. [Google Scholar]
- Huang, B.; Wang, J.; Song, H.; Fu, D.; Wong, K. Generating high spatiotemporal resolution land surface temperature for urban heat island monitoring. IEEE Geosci. Remote Sens. Lett. 2013, 10, 1011–1015. [Google Scholar] [CrossRef]
- Wu, P.; Shen, H.; Zhang, L.; Göttsche, F.-M. Integrated fusion of multi-scale polar-orbiting and geostationary satellite observations for the mapping of high spatial and temporal resolution land surface temperature. Remote Sens. Environ. 2015, 156, 169–181. [Google Scholar] [CrossRef]
- Wang, Q.; Atkinson, P.M. Spatio-temporal fusion for daily Sentinel-2 images. Remote Sens. Environ. 2018, 204, 31–42. [Google Scholar] [CrossRef]
- Zhukov, B.; Oertel, D.; Lanzl, F.; Reinhackel, G. Unmixing-based multisensor multiresolution image fusion. IEEE Trans. Geosci. Remote Sens. 1999, 37, 1212–1226. [Google Scholar] [CrossRef]
- Wu, M.; Huang, W.; Niu, Z.; Wang, C. Generating daily synthetic Landsat imagery by combining Landsat and MODIS data. Sensors 2015, 15, 24002–24025. [Google Scholar] [CrossRef]
- Zhao, G.; Zhang, Y.; Tan, J.; Li, C.; Ren, Y. A data fusion modeling framework for retrieval of land surface temperature from Landsat-8 and MODIS data. Sensors 2020, 20, 4337. [Google Scholar] [CrossRef]
- Li, A.; Bo, Y.; Zhu, Y.; Guo, P.; Bi, J.; He, Y. Blending multi-resolution satellite sea surface temperature (SST) products using Bayesian maximum entropy method. Remote Sens. Environ. 2013, 135, 52–63. [Google Scholar] [CrossRef]
- Huang, B.; Zhang, H.; Song, H.; Wang, J.; Song, C. Unified fusion of remote-sensing imagery: Generating simultaneously high-resolution synthetic spatial–temporal–spectral earth observations. Remote Sens. Lett. 2013, 4, 561–569. [Google Scholar] [CrossRef]
- Xue, J.; Leung, Y.; Fung, T. A Bayesian data fusion approach to spatio-temporal fusion of remotely sensed images. Remote Sens. 2017, 9, 1310. [Google Scholar] [CrossRef]
- Cai, J.; Huang, B.; Fung, T. Progressive spatiotemporal image fusion with deep neural networks. Int. J. Appl. Earth Obs. Geoinf. 2022, 108, 102745. [Google Scholar] [CrossRef]
- Huang, B.; Song, H. Spatiotemporal reflectance fusion via sparse representation. IEEE Trans. Geosci. Remote Sens. 2012, 50, 3707–3716. [Google Scholar] [CrossRef]
- Zhu, Z.; Tao, Y.; Luo, X. HCNNet: A hybrid convolutional neural network for spatiotemporal image fusion. IEEE Trans. Geosci. Remote Sens. 2022, 60, 2005716. [Google Scholar] [CrossRef]
- Song, H.; Liu, Q.; Wang, G.; Hang, R.; Huang, B. Spatiotemporal satellite image fusion using deep convolutional neural networks. IEEE J. Sel. Top. Appl. Earth Obs. Remote Sens. 2018, 11, 821–829. [Google Scholar] [CrossRef]
- Gevaert, C.M.; García-Haro, F. A comparison of STARFM and an unmixing-based algorithm for Landsat and MODIS data fusion. Remote Sens. Environ. 2015, 156, 34–44. [Google Scholar] [CrossRef]
- Li, X.; Ling, F.; Foody, G.M.; Ge, Y.; Zhang, Y.; Du, Y. Generating a series of fine spatial and temporal resolution land cover maps by fusing coarse spatial resolution remotely sensed images and fine spatial resolution land cover maps. Remote Sens. Environ. 2017, 196, 293–311. [Google Scholar] [CrossRef]
- Zhu, X.; Helmer, E.H.; Gao, F.; Liu, D.; Chen, J.; Lefsky, M.A. A flexible spatiotemporal method for fusing satellite images with different resolutions. Remote Sens. Environ. 2016, 172, 165–177. [Google Scholar] [CrossRef]
- Zhu, X.; Chen, J.; Gao, F.; Chen, X.; Masek, J.G. An enhanced spatial and temporal adaptive reflectance fusion model for complex heterogeneous regions. Remote Sens. Environ. 2010, 114, 2610–2623. [Google Scholar] [CrossRef]
- Chen, S.; Zhang, L.; Hu, X.; Meng, Q.; Qian, J.; Gao, J. A Spatiotemporal Fusion Model of Land Surface Temperature Based on Pixel Long Time-Series Regression: Expanding Inputs for Efficient Generation of Robust Fused Results. Remote Sens. 2023, 15, 5211. [Google Scholar] [CrossRef]
- Xu, F.; Hu, C.; Li, J.; Plaza, A.; Datcu, M. Special focus on deep learning in remote sensing image processing. Sci. China Inf. Sci. 2020, 63, 140300. [Google Scholar] [CrossRef]
- Yao, Y.; Chang, C.; Ndayisaba, F.; Wang, S. A new approach for surface urban heat island monitoring based on machine learning algorithm and spatiotemporal fusion model. IEEE Access 2020, 8, 164268–164281. [Google Scholar] [CrossRef]
- Bai, Y.; Wong, M.S.; Shi, W.-Z.; Wu, L.-X.; Qin, K. Advancing of land surface temperature retrieval using extreme learning machine and spatio-temporal adaptive data fusion algorithm. Remote Sens. 2015, 7, 4424–4441. [Google Scholar] [CrossRef]
- Long, D.; Yan, L.; Bai, L.; Zhang, C.; Li, X.; Lei, H.; Yang, H.; Tian, F.; Zeng, C.; Meng, X. Generation of MODIS-like land surface temperatures under all-weather conditions based on a data fusion approach. Remote Sens. Environ. 2020, 246, 111863. [Google Scholar] [CrossRef]
- Zhong, L.; Ma, Y.; Hu, Z.; Fu, Y.; Hu, Y.; Wang, X.; Cheng, M.; Ge, N. Estimation of hourly land surface heat fluxes over the Tibetan Plateau by the combined use of geostationary and polar-orbiting satellites. Atmos. Chem. Phys. 2019, 19, 5529–5541. [Google Scholar] [CrossRef]
- Fang, L.; Yu, Y.; Xu, H.; Sun, D. New retrieval algorithm for deriving land surface temperature from geostationary orbiting satellite observations. IEEE Trans. Geosci. Remote Sens. 2013, 52, 819–828. [Google Scholar] [CrossRef]
- Yu, W.; Shi, J.; Fang, Y.; Xiang, A.; Li, X.; Hu, C.; Ma, M. Exploration of urbanization characteristics and their effect on the urban thermal environment in Chengdu, China. Build. Environ. 2022, 219, 109150. [Google Scholar] [CrossRef]
- Liu, Y.; Zhang, B.; Wang, L.-M.; Wang, N. A self-trained semisupervised SVM approach to the remote sensing land cover classification. Comput. Geosci. 2013, 59, 98–107. [Google Scholar] [CrossRef]
- Cho, K.; Kim, Y.; Kim, Y. Disaggregation of Landsat-8 thermal data using guided SWIR imagery on the scene of a wildfire. Remote Sens. 2018, 10, 105. [Google Scholar] [CrossRef]
- Wan, Z. New refinements and validation of the collection-6 MODIS land-surface temperature/emissivity product. Remote Sens. Environ. 2014, 140, 36–45. [Google Scholar] [CrossRef]
- Qin, Z.; Karnieli, A.; Berliner, P. A mono-window algorithm for retrieving land surface temperature from Landsat TM data and its application to the Israel-Egypt border region. Int. J. Remote Sens. 2001, 22, 3719–3746. [Google Scholar] [CrossRef]
- Duan, S.-B.; Li, Z.-L.; Wang, C.; Zhang, S.; Tang, B.-H.; Leng, P.; Gao, M.-F. Land-surface temperature retrieval from Landsat 8 single-channel thermal infrared data in combination with NCEP reanalysis data and ASTER GED product. Int. J. Remote Sens. 2019, 40, 1763–1778. [Google Scholar] [CrossRef]
- Li, Y.; Gao, M.; Tan, Z.; Wang, B.; Li, Z. Exploring the optimal sequences for fusing land surface temperature via spatiotemporal fusion: ‘retrieval-then-fusion’or ‘fusion-then-retrieval’? Remote Sens. Lett. 2024, 15, 951–963. [Google Scholar] [CrossRef]
- Tang, Y.; Wang, Q.; Atkinson, P.M. Filling then spatio-temporal fusion for all-sky MODIS land surface temperature generation. IEEE J. Sel. Top. Appl. Earth Observ. Remote Sens. 2023, 16, 1350–1364. [Google Scholar] [CrossRef]
- Li, S.; Wang, J.; Li, D.; Ran, Z.; Yang, B. Evaluation of Landsat 8-like land surface temperature by fusing Landsat 8 and MODIS land surface temperature product. Processes 2021, 9, 2262. [Google Scholar] [CrossRef]
- Shi, C.; Wang, N.; Zhang, Q.; Liu, Z.; Zhu, X. A comprehensive flexible spatiotemporal data fusion method (CFSDAF) for generating high spatiotemporal resolution land surface temperature in urban area. IEEE J. Sel. Top. Appl. Earth Obs. Remote Sens. 2022, 15, 9885–9899. [Google Scholar] [CrossRef]
- Wang, R.; Gao, W.; Peng, W. Downscale MODIS land surface temperature based on three different models to analyze surface urban heat island: A case study of Hangzhou. Remote Sens. 2020, 12, 2134. [Google Scholar] [CrossRef]
- Hutengs, C.; Vohland, M. Downscaling land surface temperatures at regional scales with random forest regression. Remote Sens. Environ. 2016, 178, 127–141. [Google Scholar] [CrossRef]
- Li, W.; Ni, L.; Li, Z.-l.; Duan, S.-B.; Wu, H. Evaluation of machine learning algorithms in spatial downscaling of MODIS land surface temperature. IEEE J. Sel. Top. Appl. Earth Obs. Remote Sens. 2019, 12, 2299–2307. [Google Scholar] [CrossRef]
- Mountrakis, G.; Im, J.; Ogole, C. Support vector machines in remote sensing: A review. ISPRS J. Photogramm. Remote Sens. 2011, 66, 247–259. [Google Scholar] [CrossRef]
- Ebrahimy, H.; Azadbakht, M. Downscaling MODIS land surface temperature over a heterogeneous area: An investigation of machine learning techniques, feature selection, and impacts of mixed pixels. Comput. Geosci. 2019, 124, 93–102. [Google Scholar] [CrossRef]
- Sismanidis, P.; Keramitsoglou, I.; Bechtel, B.; Kiranoudis, C.T. Improving the downscaling of diurnal land surface temperatures using the annual cycle parameters as disaggregation kernels. Remote Sens. 2016, 9, 23. [Google Scholar] [CrossRef]
- Yang, Y.; Cao, C.; Pan, X.; Li, X.; Zhu, X. Downscaling land surface temperature in an arid area by using multiple remote sensing indices with random forest regression. Remote Sens. 2017, 9, 789. [Google Scholar] [CrossRef]
- Yang, G.; Pu, R.; Zhao, C.; Huang, W.; Wang, J. Estimation of subpixel land surface temperature using an endmember index based technique: A case examination on ASTER and MODIS temperature products over a heterogeneous area. Remote Sens. Environ. 2011, 115, 1202–1219. [Google Scholar] [CrossRef]
- Abrahart, R.J.; Anctil, F.; Coulibaly, P.; Dawson, C.W.; Mount, N.J.; See, L.M.; Shamseldin, A.Y.; Solomatine, D.P.; Toth, E.; Wilby, R.L. Two decades of anarchy? Emerging themes and outstanding challenges for neural network river forecasting. Prog. Phys. Geogr. 2012, 36, 480–513. [Google Scholar] [CrossRef]
- Pu, R. Assessing scaling effect in downscaling land surface temperature in a heterogenous urban environment. Int. J. Appl. Earth Obs. Geoinf. 2021, 96, 102256. [Google Scholar] [CrossRef]
- Zhang, S.; Duan, S.-B.; Li, Z.-L.; Huang, C.; Wu, H.; Han, X.-J.; Leng, P.; Gao, M. Improvement of split-window algorithm for land surface temperature retrieval from Sentinel-3A SLSTR data over barren surfaces using ASTER GED product. Remote Sens. 2019, 11, 3025. [Google Scholar] [CrossRef]
- Pérez-Planells, L.; Niclòs, R.; Puchades, J.; Coll, C.; Göttsche, F.-M.; Valiente, J.A.; Valor, E.; Galve, J.M. Validation of sentinel-3 SLSTR land surface temperature retrieved by the operational product and comparison with explicitly emissivity-dependent algorithms. Remote Sens. 2021, 13, 2228. [Google Scholar] [CrossRef]
- Ghent, D.; Anand, J.S.; Veal, K.; Remedios, J. The Operational and Climate Land Surface Temperature Products from the Sea and Land Surface Temperature Radiometers on Sentinel-3A and 3B. Remote Sens. 2024, 16, 3403. [Google Scholar] [CrossRef]
- Zarei, A.; Shah-Hosseini, R.; Ranjbar, S.; Hasanlou, M. Validation of non-linear split window algorithm for land surface temperature estimation using Sentinel-3 satellite imagery: Case study; Tehran Province, Iran. Adv. Space Res. 2021, 67, 3979–3993. [Google Scholar] [CrossRef]
- Liu, K.; Su, H.; Li, X. Estimating high-resolution urban surface temperature using a hyperspectral thermal mixing (HTM) approach. IEEE J. Sel. Top. Appl. Earth Obs. Remote Sens. 2015, 9, 804–815. [Google Scholar] [CrossRef]
- Li, T.; Meng, Q. A mixture emissivity analysis method for urban land surface temperature retrieval from Landsat 8 data. Landsc. Urban Plan. 2018, 179, 63–71. [Google Scholar] [CrossRef]
- Wang, S.; Wang, C.; Zhang, C.; Xue, J.; Wang, P.; Wang, X.; Wang, W.; Zhang, X.; Li, W.; Huang, G. A classification-based spatiotemporal adaptive fusion model for the evaluation of remotely sensed evapotranspiration in heterogeneous irrigated agricultural area. Remote Sens. Environ. 2022, 273, 112962. [Google Scholar] [CrossRef]
- Sun, M.; Qiu, J.; Wang, N.; Ye, J.; Li, M. Predicting Land Surface Temperature and Land Cover Changes Based on Multi-Source Remote Sensing Spatio-Temporal Fusion in Hefei, Eastern China. IEEE J. Sel. Top. Appl. Earth Obs. Remote Sens. 2023, 16, 8764–8781. [Google Scholar] [CrossRef]
- Liu, H.; Weng, Q. Enhancing temporal resolution of satellite imagery for public health studies: A case study of West Nile Virus outbreak in Los Angeles in 2007. Remote Sens. Environ. 2012, 117, 57–71. [Google Scholar] [CrossRef]
- Xu, L.; Li, Y.; Yu, J.; Li, Q.; Shi, S. Prediction of sea surface temperature using a multiscale deep combination neural network. Remote Sens. Lett. 2020, 11, 611–619. [Google Scholar] [CrossRef]
- Zhao, W.; Duan, S.-B. Reconstruction of Daytime Land Surface Temperatures under Cloud-Covered Conditions Using Integrated MODIS/Terra Land Products and MSG Geostationary Satellite Data. Remote Sens. Environ. 2020, 247, 111931. [Google Scholar] [CrossRef]
- Zhang, G.; Xiao, X.; Dong, J.; Kou, W.; Jin, C.; Qin, Y.; Zhou, Y.; Wang, J.; Menarguez, M.A.; Biradar, C. Mapping paddy rice planting areas through time series analysis of MODIS land surface temperature and vegetation index data. ISPRS J. Photogramm. Remote Sens. 2015, 106, 157–171. [Google Scholar] [CrossRef]
- Wu, P.; Yin, Z.; Yang, H.; Wu, Y.; Ma, X. Reconstructing geostationary satellite land surface temperature imagery based on a multiscale feature connected convolutional neural network. Remote Sens. 2019, 11, 300. [Google Scholar] [CrossRef]
- Yu, W.; Ma, M.; Wang, X.; Tan, J. Estimating the land-surface temperature of pixels covered by clouds in MODIS products. J. Appl. Remote Sens. 2014, 8, 083525. [Google Scholar] [CrossRef]
- Kou, X.; Jiang, L.; Bo, Y.; Yan, S.; Chai, L. Estimation of land surface temperature through blending MODIS and AMSR-E data with the Bayesian maximum entropy method. Remote Sens. 2016, 8, 105. [Google Scholar] [CrossRef]

















| Land Cover Type | 2019 | 2022 | ||||||
|---|---|---|---|---|---|---|---|---|
| User’s Accuracy | Producer’s Accuracy | Area (km2) | Percentage (%) | User’s Accuracy | Producer’s Accuracy | Area (km2) | Percentage (%) | |
| Vegetation | 0.92 | 0.94 | 253.00 | 49.30 | 0.93 | 0.95 | 203.00 | 39.60 |
| Water body | 0.90 | 0.93 | 5.00 | 1.00 | 0.92 | 0.94 | 4.00 | 0.80 |
| Bare soil | 0.89 | 0.92 | 19.00 | 3.70 | 0.90 | 0.93 | 10.00 | 1.90 |
| ISA | 0.87 | 0.90 | 236.00 | 46.00 | 0.88 | 0.91 | 296.00 | 57.70 |
| Overall accuracy | 0.92 | 0.94 | ||||||
| Kappa statistics | 0.87 | 0.90 | ||||||
| Total | / | / | 513.00 | 100.00 | / | / | 513.00 | 100.00 |
| Data | Spatial Resolution | Temporal Resolution | Acquisition Data | Acquisition Time (Local Time) |
|---|---|---|---|---|
| FY-4A | 4 km | 1 h | 11 August 2019/ 21 April 2022 | Starting at 00:00 and every hour thereafter |
| MOD11A1 | 1 km | 1 day | 11 August 2019/ 21 April 2022 | 11:00 |
| Landsat 8 | 100 m | 16 days | 11 August 2019 | 11:30 |
| Landsat 9 | 100 m | 16 days | 21 April 2022 | 11:30 |
| In situ measured LST | / | 1 h | 11 August 2019/ 21 April 2022 | Starting at 00:00 and every hour thereafter |
| Area | SVM (11 August 2019/ 21 April 2022) | RF (11 August 2019/ 21 April 2022) | ANN (11 August 2019/ 21 April 2022) | |||
|---|---|---|---|---|---|---|
| R2 | RMSE | R2 | RMSE | R2 | RMSE | |
| Study area | 0.88/0.90 | 1.10/1.14 | 0.90/0.89 | 1.05/1.12 | 0.86/0.91 | 1.20/1.12 |
| Vegetation | 0.92/0.89 | 0.75/1.02 | 0.93/0.92 | 0.65/1.03 | 0.91/0.89 | 0.80/0.97 |
| Water body | 0.89/0.88 | 0.85/0.96 | 0.90/0.93 | 0.78/0.98 | 0.87/0.87 | 0.90/0.91 |
| Bare soil | 0.84/0.88 | 1.25/1.21 | 0.86/0.89 | 1.15/1.21 | 0.87/0.90 | 1.10/1.21 |
| ISA | 0.85/0.89 | 1.20/1.14 | 0.88/0.86 | 0.91/0.97 | 0.83/0.88 | 1.30/1.24 |
| Time (Local Time) | R2 | RMSE | Bias | |||||||||
|---|---|---|---|---|---|---|---|---|---|---|---|---|
| A | B | C | D | A | B | C | D | A | B | C | D | |
| 00:00 | 0.89 | 0.88 | 0.87 | 0.88 | 1.01 | 1.16 | 1.21 | 1.17 | 0.23 | 0.33 | −0.29 | 0.31 |
| 01:00 | 0.90 | 0.87 | 0.86 | 0.87 | 1.06 | 1.11 | 1.16 | 1.21 | 0.27 | −0.37 | 0.34 | 0.33 |
| 02:00 | 0.88 | 0.86 | 0.85 | 0.86 | 1.03 | 1.18 | 1.22 | 1.23 | −0.24 | 0.33 | 0.36 | 0.34 |
| 03:00 | 0.89 | 0.87 | 0.88 | 0.88 | 0.98 | 1.16 | 1.15 | 1.19 | 0.21 | 0.36 | −0.31 | −0.29 |
| 04:00 | 0.88 | 0.85 | 0.87 | 0.86 | 1.03 | 1.21 | 1.08 | 1.16 | 0.23 | 0.32 | −0.27 | −0.28 |
| 05:00 | 0.91 | 0.87 | 0.88 | 0.86 | 0.94 | 1.19 | 1.12 | 1.17 | 0.26 | −0.28 | 0.29 | −0.31 |
| 06:00 | 0.92 | 0.86 | 0.85 | 0.87 | 0.91 | 1.21 | 1.09 | 1.13 | −0.19 | 0.33 | 0.31 | 0.26 |
| 07:00 | 0.89 | 0.88 | 0.86 | 0.86 | 0.99 | 1.25 | 1.26 | 1.07 | 0.20 | −0.35 | −0.33 | 0.28 |
| 08:00 | 0.90 | 0.87 | 0.87 | 0.88 | 1.04 | 1.17 | 1.22 | 1.18 | 0.16 | −0.37 | −0.34 | −0.31 |
| 09:00 | 0.88 | 0.88 | 0.84 | 0.85 | 1.13 | 1.26 | 1.28 | 1.22 | 0.25 | 0.29 | −0.29 | −0.32 |
| 10:00 | 0.90 | 0.86 | 0.85 | 0.86 | 1.17 | 1.28 | 1.31 | 1.24 | −0.29 | 0.36 | 0.35 | −0.31 |
| 11:00 | 0.88 | 0.85 | 0.83 | 0.84 | 1.21 | 1.31 | 1.34 | 1.17 | −0.31 | −0.38 | 0.37 | 0.36 |
| 12:00 | 0.90 | 0.83 | 0.82 | 0.85 | 1.09 | 1.34 | 1.38 | 1.25 | 0.34 | −0.33 | −0.34 | 0.41 |
| 13:00 | 0.89 | 0.81 | 0.82 | 0.83 | 1.16 | 1.32 | 1.28 | 1.32 | 0.29 | −0.41 | −0.41 | −0.39 |
| 14:00 | 0.87 | 0.84 | 0.85 | 0.82 | 1.23 | 1.36 | 1.33 | 1.35 | 0.33 | 0.43 | 0.43 | −0.42 |
| 15:00 | 0.88 | 0.85 | 0.84 | 0.84 | 1.17 | 1.38 | 1.36 | 1.26 | 0.37 | 0.39 | 0.46 | 0.36 |
| 16:00 | 0.89 | 0.87 | 0.83 | 0.86 | 1.08 | 1.35 | 1.29 | 1.28 | 0.34 | 0.40 | −0.42 | 0.38 |
| 17:00 | 0.89 | 0.84 | 0.85 | 0.85 | 1.05 | 1.34 | 1.33 | 1.16 | −0.28 | −0.38 | 0.39 | 0.33 |
| 18:00 | 0.91 | 0.87 | 0.87 | 0.87 | 1.04 | 1.31 | 1.26 | 1.21 | −0.27 | −0.36 | 0.37 | −0.34 |
| 19:00 | 0.90 | 0.88 | 0.88 | 0.88 | 0.98 | 1.28 | 1.29 | 1.23 | −0.29 | 0.39 | 0.41 | −0.26 |
| 20:00 | 0.89 | 0.86 | 0.87 | 0.89 | 0.95 | 1.26 | 1.22 | 1.28 | 0.18 | 0.27 | −0.36 | −0.33 |
| 21:00 | 0.92 | 0.89 | 0.89 | 0.88 | 1.02 | 1.21 | 1.19 | 1.27 | 0.31 | 0.35 | 0.33 | 0.31 |
| 22:00 | 0.93 | 0.88 | 0.90 | 0.87 | 0.89 | 1.16 | 1.17 | 1.19 | 0.24 | −0.29 | −0.35 | −0.27 |
| 23:00 | 0.91 | 0.89 | 0.89 | 0.89 | 1.01 | 1.14 | 1.21 | 1.12 | −0.17 | −0.28 | −0.31 | −0.29 |
| Time (Local Time) | R2 | RMSE | AAD | Bias |
|---|---|---|---|---|
| 11:00 on 7 April 2022 | 0.90 | 1.25 | 0.85 | 0.38 |
| 23:00 on 7 April 2022 | 0.89 | 1.33 | 0.74 | −0.31 |
Disclaimer/Publisher’s Note: The statements, opinions and data contained in all publications are solely those of the individual author(s) and contributor(s) and not of MDPI and/or the editor(s). MDPI and/or the editor(s) disclaim responsibility for any injury to people or property resulting from any ideas, methods, instructions or products referred to in the content. |
© 2024 by the authors. Licensee MDPI, Basel, Switzerland. This article is an open access article distributed under the terms and conditions of the Creative Commons Attribution (CC BY) license (https://creativecommons.org/licenses/by/4.0/).
Share and Cite
Su, Q.; Yao, Y.; Chen, C.; Chen, B. Generating a 30 m Hourly Land Surface Temperatures Based on Spatial Fusion Model and Machine Learning Algorithm. Sensors 2024, 24, 7424. https://doi.org/10.3390/s24237424
Su Q, Yao Y, Chen C, Chen B. Generating a 30 m Hourly Land Surface Temperatures Based on Spatial Fusion Model and Machine Learning Algorithm. Sensors. 2024; 24(23):7424. https://doi.org/10.3390/s24237424
Chicago/Turabian StyleSu, Qin, Yuan Yao, Cheng Chen, and Bo Chen. 2024. "Generating a 30 m Hourly Land Surface Temperatures Based on Spatial Fusion Model and Machine Learning Algorithm" Sensors 24, no. 23: 7424. https://doi.org/10.3390/s24237424
APA StyleSu, Q., Yao, Y., Chen, C., & Chen, B. (2024). Generating a 30 m Hourly Land Surface Temperatures Based on Spatial Fusion Model and Machine Learning Algorithm. Sensors, 24(23), 7424. https://doi.org/10.3390/s24237424

