Adaptive FPGA-Based Accelerators for Human–Robot Interaction in Indoor Environments
Abstract
1. Introduction
- Novel Hardware Schemes are presented for static and adaptive human localization analyses in indoor environments.
- The proposed accelerator is a novel heuristic-triangulation-based navigation algorithm for achieving adaptive SLAM.
- FPGA-based accelerators are proposed for establishing interactions between human localization and robot systems.
2. Hardware-Based Algorithms
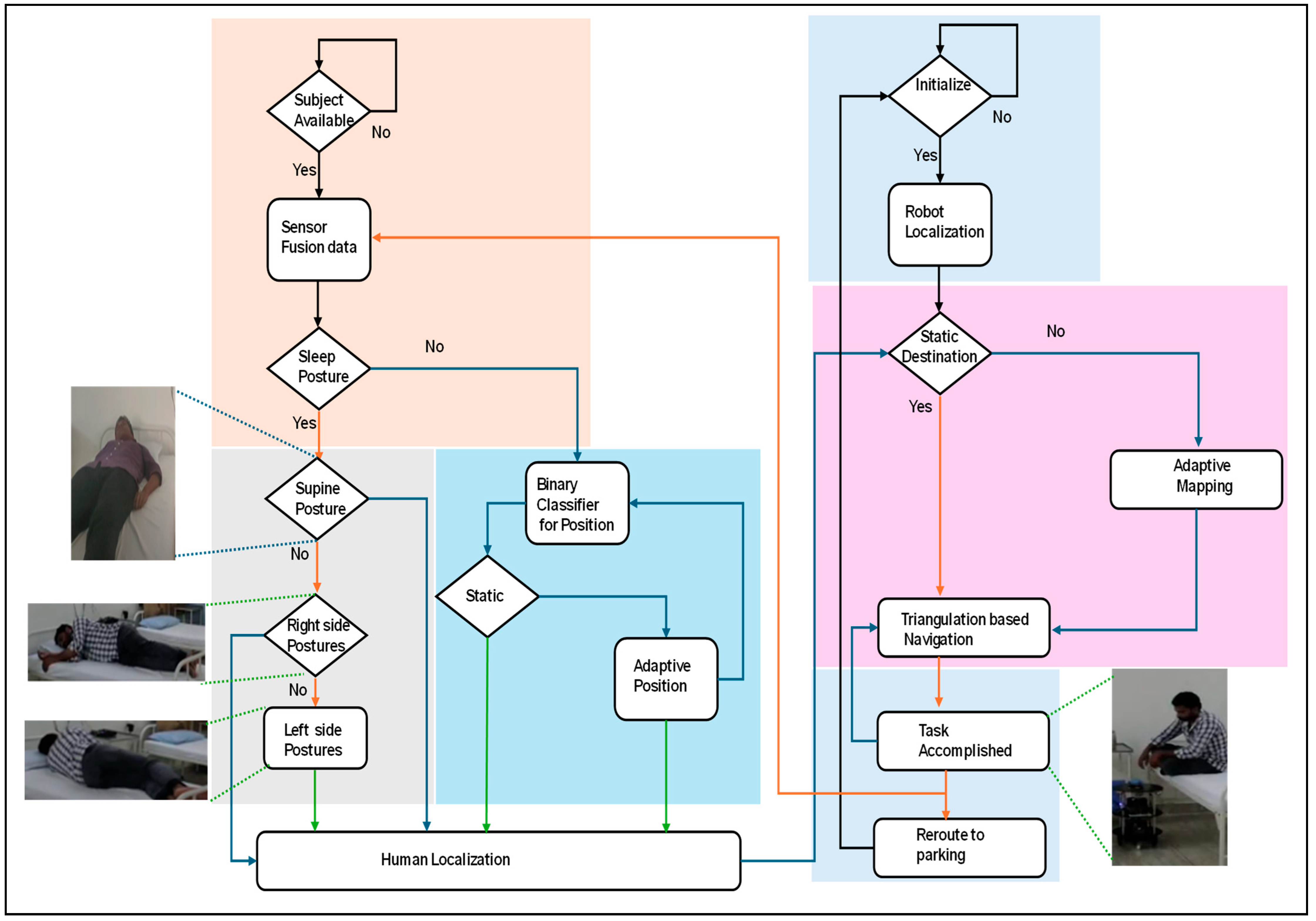
2.1. Hardware-Based Algorithm for Human–Robot Interaction
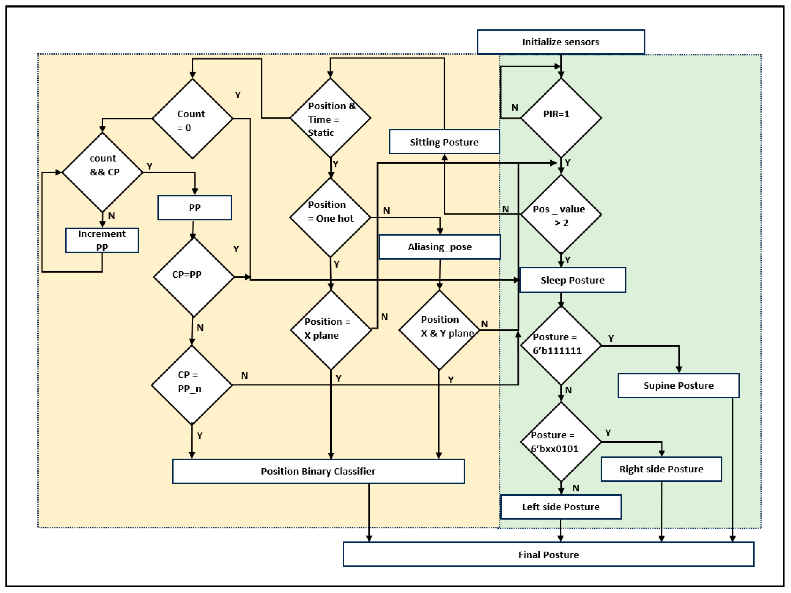
2.1.1. Hardware-Based Algorithm for Human Localization in an Indoor Environment
| Algorithm 1: Pseudo code for Hardware-Based human localization |
|
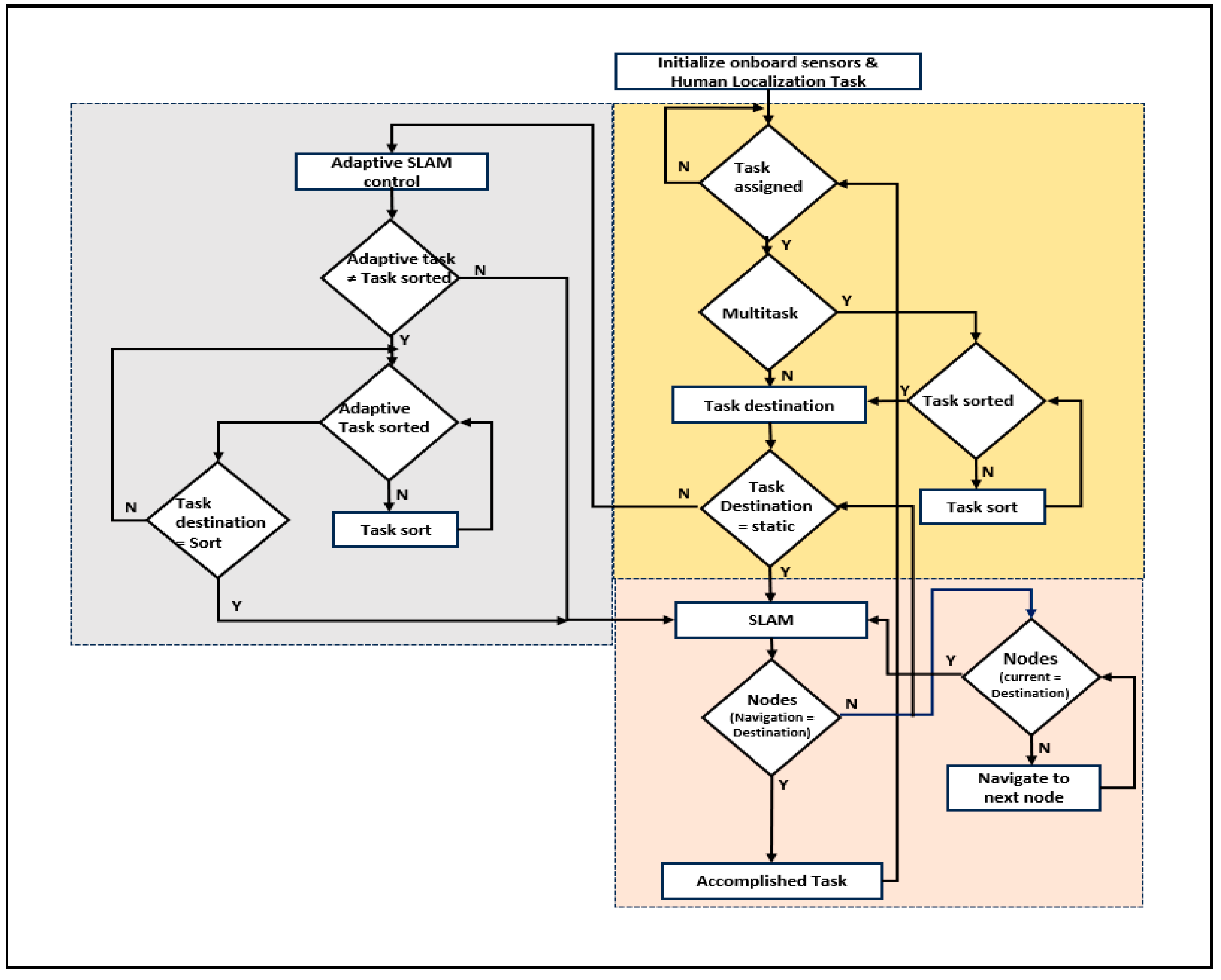
2.1.2. Hardware-Based Adaptive SLAM
| Algorithm 2: Pseudo code of hardware based Adaptive SLAM for robotic services |
|
3. Hardware Schemes for Human–Robot Interaction in an Indoor Environment
3.1. Hardware Accelerator for Human–Robot Interaction
3.2. Hardware Schemes for Human Localization
3.3. Hardware Schemes of Robot Localization and Triangulation-Based Navigation
4. Results
4.1. Resource Utilization
4.2. Experimental Results
4.2.1. Experimental Setup
4.2.2. Experimental Results of Human and Robot Interaction at Static Position
4.2.3. Experimental Results of Human and Robot Interaction at Adaptive Position
5. Conclusions
Author Contributions
Funding
Institutional Review Board Statement
Informed Consent Statement
Data Availability Statement
Acknowledgments
Conflicts of Interest
References
- Koumakis, L.; Chatzaki, C.; Kazantzaki, E.; Maniadi, E.; Tsiknakis, M. Dementia Care Frameworks and Assistive Technologies for Their Implementation: A Review. IEEE Rev. Biomed. Eng. 2019, 12, 4–18. [Google Scholar] [CrossRef] [PubMed]
- Wu, C.; Yang, Z.; Zhou, Z.; Liu, X.; Liu, Y.; Cao, J. Non-Invasive Detection of Moving and Stationary Human with Wi-Fi. IEEE J. Sel. Areas Commun. 2015, 33, 2329–2342. [Google Scholar] [CrossRef]
- Senaratna, C.V.; Perret, J.L.; Lodge, C.J.; Lowe, A.J.; Campbell, B.E.; Matheson, M.C.; Hamilton, G.S.; Dharmage, S.C. Prevalence of obstructive sleep apnea in the general population: A systematic review. Sleep Med. Rev. 2017, 34, 70–81. [Google Scholar] [CrossRef]
- Zafari, F.; Gkelias, A.; Leung, K. A Survey of Indoor Localization Systems and Technologies. IEEE Commun. Surv. Tutor. 2019, 21, 2568–2599. [Google Scholar] [CrossRef]
- Global AI in Health-Care Market Analysis Overview. Available online: https://radixweb.com/blog/ai-in-healthcare-statistics (accessed on 14 September 2024).
- Liu, S.; Huang, X.; Marcenaro, L.; Ostadabbas, S. Privacy-Preserving in-Bed Human Pose Estimation: Highlights from the IEEE Video and Image Processing Cup 2021 Student Competition [SP Competitions]. IEEE Signal Process. Mag. 2022, 39, 121–129. [Google Scholar] [CrossRef]
- Fallmann, S.; Chen, L. Computational Sleep Behavior Analysis: A Survey. IEEE Access 2019, 7, 142421–142440. [Google Scholar] [CrossRef]
- Leelaarporn, P.; Wachiraphan, P.; Kaewlee, T.; Udsa, T.; Chaisaen, R.; Choksatchawathi, T.; Laosirirat, R.; Lakhan, P.; Natnithikarat, P.; Thanontip, K.; et al. Sensor-Driven Achieving of Smart Living: A Review. IEEE Sens. J. 2021, 21, 10369–10391. [Google Scholar] [CrossRef]
- Lluvia, I.; Lazkano, E.; Ansuategi, A. Active Mapping and Robot Exploration: A Survey. Sensors 2021, 21, 2445. [Google Scholar] [CrossRef]
- Cao, T.; Armin, M.A.; Denman, S.; Petersson, L. In-Bed Human Pose Estimation from Unseen and Privacy-Preserving Image Domains. In Proceedings of the 2022 IEEE 19th International Symposium on Biomedical Imaging (ISBI), Kolkata, India, 28–31 March 2022. [Google Scholar] [CrossRef]
- Liu, M.; Ye, S. A Novel Body Posture Recognition System on Bed. In Proceedings of the 2018 IEEE 3rd International Conference on Signal and Image Processing (ICSIP), Shenzhen, China, 13–15 July 2018. [Google Scholar] [CrossRef]
- Roshini, A.; Kiran, K.V.D. An Enhanced Posture Prediction-Bayesian Network Algorithm for Sleep Posture Recognition in Wireless Body Area Networks. Int. J. Telemed. Appl. 2022, 2022, 3102545. [Google Scholar] [CrossRef]
- Luo, B.; Yang, Z.; Chu, P.; Zhou, J. Human Sleep Posture Recognition Method Based on Interactive Learning of Ultra-Long Short-Term Information. IEEE Sens. J. 2023, 23, 13399–13410. [Google Scholar] [CrossRef]
- Fallmann, S.; van Veen, R.; Chen, L.; Walker, D.; Chen, F.; Pan, C. Wearable accelerometer based extended sleep position recognition. In Proceedings of the 2017 IEEE 19th International Conference on e-Health Networking, Applications and Services (Healthcom), Dalian, China, 12–15 October 2017; pp. 1–6. [Google Scholar]
- Chung, K.; Song, K.; Shin, K.; Sohn, J.; Cho, S.H.; Chang, J.-H. Noncontact sleep study by multi-modal sensor fusion. Sensors 2017, 17, 1685. [Google Scholar] [CrossRef] [PubMed]
- Collecchia, G.; De Gobbi, R. The robotic assistance system. In AI in Clinical Practice: A Guide to Artificial Intelligence and Digital Medicine; Academic Press: Cambridge, MA, USA, 2024. [Google Scholar] [CrossRef]
- Kalpana, G.; Poojitha, S.R.; Varun, M.; Sriharsha, P. MEDROBO: Automated Medicine Delivery and Patient Monitoring System. J. Electron Inform. 2024, 6, 212–226. [Google Scholar] [CrossRef]
- Zhao, D.; Wu, Y.; Yang, C.; Yang, J.; Liu, H.; Wang, S.; Jiang, Y.; Hiroshi, Y. A novel multifunctional intelligent bed integrated with multimodal human–robot interaction approach and safe nursing methods. IET Cyber-Syst. Robot. 2023, 5, e12097. [Google Scholar] [CrossRef]
- Selvaraj, S.; Dhanalakshmi, B.; Prabha, P.S.; Verma, A.; Muniyandy, E.; Sridhar, S. An IoT Intelligent Approach for Safety and Efficiency of Robotic Medicine Delivery in Hospitals. J. Electr. Syst. 2024, 20, 820–827. [Google Scholar] [CrossRef]
- Hu, Q.; Tang, X.; Tang, W. A Real-Time Patient-Specific Sleeping Posture Recognition System Using Pressure Sensitive Conductive Sheet and Transfer Learning. IEEE Sens. J. 2021, 21, 6869–6879. [Google Scholar] [CrossRef]
- Naik, U.; Bhuatara, S.; Chougala, B. An Experimental Framework for Automated Bed Localization and Drug Identification Using ZigBee Signal Strength and Mobile Robot. In Proceedings of the 2019 IEEE International Conference on Distributed Computing, VLSI, Electrical Circuits and Robotics (DISCOVER), Manipal, India, 11–12 August 2019. [Google Scholar] [CrossRef]
- Saunders, J.; Syrdal, D.S.; Koay, K.L.; Burke, N.; Dautenhahn, K. “Teach Me–Show Me”—End-User Personalization of a Smart Home and Companion Robot. IEEE Trans. Hum.-Mach. Syst. 2016, 46, 27–40. [Google Scholar] [CrossRef]
- Cahn, D.F.; Phillips, S.R. ROBNAV: A Range-Based Robot Navigation and Obstacle Avoidance Algorithm. IEEE Trans. Syst. Man Cybern. 1975, 5, 544–551. [Google Scholar] [CrossRef]
- Durrant-Whyte, H.; Bailey, T. Simultaneous localization and mapping: Part I. IEEE Robot. Autom. Mag. 2016, 13, 99–110. [Google Scholar] [CrossRef]
- Bresson, G.; Alsayed, Z.; Yu, L.; Glaser, S. Simultaneous Localization and Mapping: A Survey of Current Trends in Autonomous Driving. IEEE Trans. Intell. Veh. 2017, 2194–2220. [Google Scholar] [CrossRef]
- Zhang, C.Z.; Li, Z.H.; Chen, M.S.; Lin, Y.C.; Wang, G.Q.; Wang, Q.; Zeng, W.D. Advanced Multi-Sensor Person-Following System on a Mobile Robot: Design, Construction and Measurements. IEEE Instrum. Meas. Mag. 2024, 27, 38–44. [Google Scholar] [CrossRef]
- Sakthi Ram, T.; Yogesh, L.; Vetriashwath, S.; Nishanth, G.; Swathika, O.G. FPGA-Based Smart Delivery Bot. In Smart Grids as Cyber Physical Systems: Artificial Intelligence, Cybersecurity, and Clean Energy for Next Generation Smart Grids; Wiley: Hoboken, NJ, USA, 2014. [Google Scholar] [CrossRef]
- Basha, M.; Vamshi, K.; Bhavana, K.; Bhavitha, M. Command Control Robot using Internet of Things on Field Programmable Gate Array. In Proceedings of the 2020 International Conference on Electronics and Sustainable Communication Systems (ICESC), Coimbatore, India, 2–4 July 2020; pp. 1068–1073. [Google Scholar] [CrossRef]
- Qasaimeh, M.; Denolf, K.; Lo, J.; Vissers, K.; Zambreno, J.; Jones, P.H. Comparing energy efficiency of CPU, GPU and FPGA implementations for vision kernels. In Proceedings of the 2019 IEEE International Conference on Embedded Software and Systems (ICESS), Las Vegas, NV, USA, 2–3 June 2019; pp. 1–8. [Google Scholar]
- Ulusel, O.; Picardo, C.; Harris, C.B.; Reda, S.; Bahar, R.I. Hardware acceleration of feature detection and description algorithms on lowpower embedded platforms. In Proceedings of the 2016 26th International Conference on Field Programmable Logic and Applications (FPL), Lausanne, Switzerland, 19 August–2 September 2016; pp. 1–9. [Google Scholar]
- Wan, Z.; Yu, B.; Li, T.Y.; Tang, J.; Zhu, Y.; Wang, Y.; Raychowdhury, A.; Liu, S. A Survey of FPGA-Based Robotic Computing. IEEE Circuits Syst. Mag. 2021, 21, 48–74. [Google Scholar] [CrossRef]
- Thathsara, M.; Lam, S.K.; Kawshan, D.; Piyasena, D. Hardware Accelerator for Feature Matching with Binary Search Tree. In Proceedings of the 2024 IEEE International Symposium on Circuits and Systems (ISCAS), Singapore, 19–22 May 2024; pp. 1–5. [Google Scholar]
- Schlegel, D.; Grisetti, G. Hbst: A hamming distance embedding binary search tree for feature-based visual place recognition. IEEE Robot. Autom. Lett. 2018, 3, 3741–3748. [Google Scholar] [CrossRef]
- Nurvitadhi, E.; Sheffield, D.; Sim, J.; Mishra, A.; Venkatesh, G.; Marr, D. Accelerating Binarized Neural Networks: Comparison of FPGA, CPU, GPU, and ASIC. In Proceedings of the 2016 International Conference on Field-Programmable Technology (FPT), Xi’an, China, 7–9 December 2016; pp. 77–84. [Google Scholar]
- Basha, M.; Siva Kumar, M.; Chinnaiah, M.C.; Lam, S.-K.; Srikanthan, T.; Narambhatla, J.; Dodde, H.K.; Dubey, S. Hardware Schemes for Smarter Indoor Robotics to Prevent the Backing Crash Framework Using Field Programmable Gate Array-Based Multi-Robots. Sensors 2024, 24, 1724. [Google Scholar] [CrossRef] [PubMed]
- Karumuri, S.R.; Lam, S.K.; Narambhatlu, J.; Dubey, S. Hardware-Efficient Scheme for Trailer Robot Parking by Truck Robot in an Indoor Environment with Rendezvous. Sensors 2023, 23, 5097. [Google Scholar] [CrossRef]
- Matar, G.; Lina, J.-M.; Kaddoum, G. Artificial neural network for in-bed posture classification using bed-sheet pressure sensors. IEEE J. Biomed. Health Informat. 2020, 24, 101–110. [Google Scholar] [CrossRef]
- Tapwal, R.; Misra, S.; Deb, P.K. i-Sheet: A Low-Cost Bedsheet Sensor for Remote Diagnosis of Isolated Individuals. IEEE Sens. J. 2023, 23, 906–913. [Google Scholar] [CrossRef]
- Hu, D.; Gao, W.; Ang, K.K.; Hu, M.; Chuai, G.; Huang, R. Smart Sleep Monitoring: Sparse Sensor-Based Spatiotemporal CNN for Sleep Posture Detection. Sensors 2024, 24, 4833. [Google Scholar] [CrossRef]
- Tanaka, Y.; Morie, T.; Tamukoh, H. An Amygdala-Inspired Classical Conditioning Model Implemented on an FPGA for Home Service Robots. IEEE Access 2020, 8, 212066–212078. [Google Scholar] [CrossRef]
- Kim, T.; Kang, G.; Lee, D.; Shim, D.H. Development of an Indoor Delivery Mobile Robot for a Multi-Floor Environment. IEEE Access 2024, 12, 45202–45215. [Google Scholar] [CrossRef]


















| Symbol | Abbreviation |
|---|---|
| SPR | S: ultrasonic sensors, as {H_R, H_L, A_R, A_L, R_L & L_L} P: Position of sensor at Head (H), Abdomen (A), Limb(L) R: Position at sides as Right ®, left(L) |
| PP | Past Position |
| CP | Current Position |
| SR | Service Robot |
| Dest_ Node | Destination Node |
| Subject Seated at | Head_Right (HR) | Head_Left (HL) | Abdomen_Right (AR) | Abdomen_Left (AL) | Right Lower Limb_(RL) | Left Lower Limb_(LL) |
|---|---|---|---|---|---|---|
| Top position of right | 1 | 0 | 0 | 0 | 0 | 0 |
| Top position of left | 0 | 1 | 0 | 0 | 0 | 0 |
| Middle position of right | 0 | 0 | 1 | 0 | 0 | 0 |
| Middle position of left | 0 | 0 | 0 | 1 | 0 | 0 |
| Lower position of right | 0 | 0 | 0 | 0 | 1 | 0 |
| Lower position of left | 0 | 0 | 0 | 0 | 0 | 1 |
| Aliasing top of right | 1 | 0 | 1 | 0 | 0 | 0 |
| Aliasing top of head | 1 | 1 | 0 | 0 | 0 | 0 |
| Aliasing top of left | 0 | 1 | 0 | 1 | 0 | 0 |
| Aliasing middle of right | X | 0 | 1 | 0 | X | 0 |
| Aliasing middle of left | 0 | X | 0 | 1 | 0 | X |
| Aliasing lower of right | 0 | 0 | 1 | 0 | 1 | 0 |
| Aliasing lower of limbs | 0 | 0 | 0 | 0 | 1 | 1 |
| Aliasing lower of left | 0 | 0 | 0 | 1 | 0 | 1 |
| Module | LUT | BRAM | DSP Slice |
|---|---|---|---|
| External modules and pose control unit | 5246 | 14 | 22 |
| Sleep posture PE | 2714 | 06 | 08 |
| Position binary classifier PE | 1846 | 06 | 10 |
| Adaptive sitting position PE | 6330 | 18 | 18 |
| Static and aliasing sitting position PE | 4702 | 08 | 16 |
| Execution modules, UART, and display | 4342 | 6 | 08 |
| Total | 25180 | 58 | 82 |
| Module | LUT | BRAM | DSP Slice |
|---|---|---|---|
| External modules and robot control unit | 5246 | 14 | 22 |
| Human localization PE | 4404 | 10 | 12 |
| Task assignment and sort PE | 3916 | 12 | 10 |
| Robot localization PE | 5140 | 08 | 18 |
| Triangulation navigation PE | 7268 | 14 | 16 |
| Execution modules, UART, and display | 4342 | 6 | 08 |
| Total | 30,316 | 64 | 86 |
| Reference Papers | Sensory Approach | Algorithm | Hardware | Number of Postures/Position | Pros | Accuracy | Cons | |
|---|---|---|---|---|---|---|---|---|
| Method | Fusion | |||||||
| Q. Hu et al. 2021 [20] | 1024 sensors Pressure sensor | Yes | HOG, SVM, and CNN | Arduino Nano and CPU | 6 | <400 ms, sampling and processing | 86.94% to 91.24% | Contact approach |
| Matar et al. 2020 [37] | 1728 FSR sensors | Yes | HOG + LBP, FFANN | CPU | 4 | Health monitoring | 97% | More usage of sensors |
| R. Tapwal et al. 2023 [38] | Two flex force sensors | Yes | K-means | Arduino Uno and CPU | 4 | Health monitoring | ~99.3% | consumes 17.5 W, contact approach |
| Hu, D et al. 2024 [39] | 32 Piezoelectric sensor | Yes | S3CNN | N/A | 4 | Effectively detects nuanced pressure disturbances | 93.0% | not applicable |
| Y. Tanaka et al. 2020 [40] | Camera | No | Amygdala | FPGA | _ | Interaction with subject based face recognition | >90% | not applicable |
| T.Kim et al. 2024 [41] | Multi sensors and Camera | Yes | DFS, 3D routes, Vision algorithms | Intel NUC and Nvidia Jetson Xavier | Multi floor service and mapping | N/A | Costlier in implementation | |
| Proposed | 10 Ultrasonic sensors | Yes | Human Localization, Triangulation Navigation algorithm | FPGA | Parallel computing, <200 ns, sampling, and computation. Adaptive localization-based robot services | 98.4% | PR flow will be preferred in future usage | |
Disclaimer/Publisher’s Note: The statements, opinions and data contained in all publications are solely those of the individual author(s) and contributor(s) and not of MDPI and/or the editor(s). MDPI and/or the editor(s) disclaim responsibility for any injury to people or property resulting from any ideas, methods, instructions or products referred to in the content. |
© 2024 by the authors. Licensee MDPI, Basel, Switzerland. This article is an open access article distributed under the terms and conditions of the Creative Commons Attribution (CC BY) license (https://creativecommons.org/licenses/by/4.0/).
Share and Cite
Sravanthi, M.; Gunturi, S.K.; Chinnaiah, M.C.; Lam, S.-K.; Vani, G.D.; Basha, M.; Janardhan, N.; Krishna, D.H.; Dubey, S. Adaptive FPGA-Based Accelerators for Human–Robot Interaction in Indoor Environments. Sensors 2024, 24, 6986. https://doi.org/10.3390/s24216986
Sravanthi M, Gunturi SK, Chinnaiah MC, Lam S-K, Vani GD, Basha M, Janardhan N, Krishna DH, Dubey S. Adaptive FPGA-Based Accelerators for Human–Robot Interaction in Indoor Environments. Sensors. 2024; 24(21):6986. https://doi.org/10.3390/s24216986
Chicago/Turabian StyleSravanthi, Mangali, Sravan Kumar Gunturi, Mangali Chinna Chinnaiah, Siew-Kei Lam, G. Divya Vani, Mudasar Basha, Narambhatla Janardhan, Dodde Hari Krishna, and Sanjay Dubey. 2024. "Adaptive FPGA-Based Accelerators for Human–Robot Interaction in Indoor Environments" Sensors 24, no. 21: 6986. https://doi.org/10.3390/s24216986
APA StyleSravanthi, M., Gunturi, S. K., Chinnaiah, M. C., Lam, S.-K., Vani, G. D., Basha, M., Janardhan, N., Krishna, D. H., & Dubey, S. (2024). Adaptive FPGA-Based Accelerators for Human–Robot Interaction in Indoor Environments. Sensors, 24(21), 6986. https://doi.org/10.3390/s24216986

