Deep Visual Computing of Behavioral Characteristics in Complex Scenarios and Embedded Object Recognition Applications
Abstract
1. Introduction
2. Algorithm Principles
2.1. Face Recognition Process
2.1.1. Face Detection
2.1.2. Face Recognition
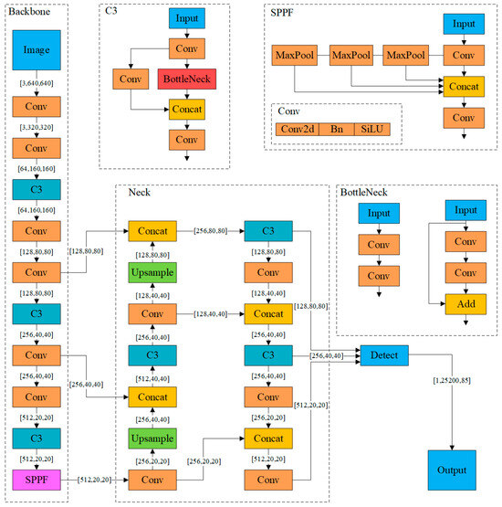
2.2. Objection Detection
2.3. Face Recognition-Based Student Authentication Algorithm
2.3.1. Constraints on the Head–Body Relationship in Frontal-Facing Person Recognition
2.3.2. Classroom Student Identification Algorithm
| Algorithm 1: Student identity verification algorithm based on face recognition |
| Input: List of face information containing multiple student identities Lstface Output: List of Face Information Containing Individual Student Identities Lstface 1. FUNCTION Student_Identity_Verify(Lstface) 2. filteredFaces <- [] 3. FOR face IN Lstface DO 4. x1, y1, x2, y2 <- face[‘box’] 5. x1_other, y1_other, x2_other, y2_other <- Lstface[−1][‘box’] 6. // Preservation of faces located on the upper part of the body 7. IF x1 ≥ x1_other AND y1 ≥ y1_other AND x2 ≤ x2_other AND y2 ≤ (0.5 × y2_other) THEN 8. filteredFaces <- filteredFaces + [face] 9. END IF 10. END FOR 11. Lstface <- filteredFaces 12. IF LENGTH(Lstface) > 1 THEN 13. maxArea <- 0 14. maxAreaIndex <- 0 15. // Preserve the face with the largest area in close proximity 16. FOR i, face IN INDEXED Lstface DO 17. area <- (face[‘box’][2] − face[‘box’][0]) × (face[‘box’][3] − face[‘box’][1]) 18. IF area > maxArea THEN 19. maxArea <- area 20. maxAreaIndex <- i 21. END IF 22. END FOR 23. Lstface <- [Lstface[maxAreaIndex]] 24. END IF 25. RETURN Lstface 26. END FUNCTION |
3. Case Study
3.1. Experimental Platforms
3.2. Dataset
3.2.1. Classroom Face Dataset
3.2.2. Classroom Behavior Dataset
- Image Classification Dataset
- 2.
- Object Detection Dataset
3.3. Model Training
3.3.1. Face Recognition Model Training
3.3.2. Training of the Classroom Behavior Classification Model
3.4. Embedded Device
3.5. Program Design
3.6. Application Development
3.6.1. Model Optimization
3.6.2. Debugging Process
3.7. On-Site Testing of the Embedded Device
4. Results Analysis
4.1. Model Training Result
4.1.1. Face Recognition Results
4.1.2. Behavioral Recognition Results
4.2. Comparison of Different Labeling Scenarios
4.3. Embedded Device Test Results
5. Conclusions
Author Contributions
Funding
Institutional Review Board Statement
Informed Consent Statement
Data Availability Statement
Conflicts of Interest
References
- Yang, X.; Kuang, Y.; Bai, G.; Li, Y. Student classroom behavior recognition method based on deep Learning. Comput. Eng. 2023, 49, 251–258. [Google Scholar] [CrossRef]
- Huang, K.; Liang, M.; Wang, X.; Chen, Z.; Cao, X. Multi-person classroom action recognition in classroom teaching videos based on deep spaiotemporal residual convolution neural network. J. Comput. Appl. 2022, 42, 736–742. [Google Scholar]
- Shou, Z.; Zhu, N.; Wen, H.; Liu, J.; Mo, J.; Zhang, H. A Method for Analyzing Learning Sentiment Based on Classroom Time-Series Images. Math. Probl. Eng. 2023, 2023, 6955772. [Google Scholar] [CrossRef]
- Wang, N.; Wang, Q. Evaluating Student Engagement with Deep Learning. Data Anal. Knowl. Discov. 2023, 7, 123–133. [Google Scholar]
- Zheng, Y.; Wang, Y.; Zheng, N.; Yang, J. Digital Transformation of Teaching: Representation Patterns and Practical Paths. E-Educ. Res. 2023, 44, 5–11. [Google Scholar] [CrossRef]
- Wang, H.; Wang, Y.; Zhou, Z.; Ji, X.; Gong, D.; Zhou, J.; Li, Z.; Liu, W. Cosface: Large Margin Cosine Loss for Deep Face Recognition. In Proceedings of the IEEE Conference on Computer Vision and Pattern Recognition, Salt Lake City, UT, USA, 18–22 June 2018; pp. 5265–5274. [Google Scholar]
- Deng, J.; Guo, J.; Xue, N.; Zafeiriou, S. Arcface: Additive Angular Margin Loss for Deep Face Recognition. In Proceedings of the IEEE/CVF Conference on Computer Vision and Pattern Recognition, Long Beach, CA, USA, 16–20 June 2019; pp. 4690–4699. [Google Scholar]
- Meng, Q.; Zhao, S.; Huang, Z.; Zhou, F. Magface: A Universal Representation for Face Recognition and Quality Assessment. In Proceedings of the IEEE/CVF Conference on Computer Vision and Pattern Recognition, Nashville, TN, USA, 19–25 June 2021; pp. 14225–14234. [Google Scholar]
- Kim, M.; Jain, A.K.; Liu, X. Adaface: Quality Adaptive Margin for Face Recognition. In Proceedings of the IEEE/CVF Conference on Computer Vision and Pattern Recognition, New Orleans, LA, USA, 19–24 June 2022; pp. 18750–18759. [Google Scholar]
- Lu, C.; Tang, X. Surpassing Human-Level Face Verification Performance on LFW with GaussianFace. In Proceedings of the AAAI Conference on Artificial Intelligence, Austin, TX, USA, 25–30 January 2015; Volume 29. [Google Scholar]
- Dang, T.-V. Smart Attendance System Based on Improved Facial Recognition. J. Robot. Control JRC 2023, 4, 46–53. [Google Scholar] [CrossRef]
- Feng, J.; Gu, M.; Liu, X.; Cui, L. Classroom face recognition based on improved MoblieNetv3. Foreign Electron. Meas. Technol. 2022, 41, 47–55. [Google Scholar] [CrossRef]
- Tian, X.; Su, H.; Liu, G.; Liu, T. Improved Classroom Face Recognition Algorithm Based on InsightFace and Its Application. Laser Optoelectron. Prog. 2020, 57, 304–314. [Google Scholar]
- Deng, J.; Guo, J.; Ververas, E.; Kotsia, I.; Zafeiriou, S. Retinaface: Single-Shot Multi-Level Face Localisation in the Wild. In Proceedings of the IEEE/CVF Conference on Computer Vision and Pattern Recognition, Seattle, WA, USA, 14–19 June 2020; pp. 5203–5212. [Google Scholar]
- He, K.; Zhang, X.; Ren, S.; Sun, J. Deep Residual Learning for Image Recognition. In Proceedings of the IEEE Conference on Computer Vision and Pattern Recognition, Las Vegas, NV, USA, 27–30 June 2016; pp. 770–778. [Google Scholar]
- Thakur, R.S.; Yadav, R.N.; Gupta, L. PReLU and Edge-Aware Filter-Based Image Denoiser Using Convolutional Neural Network. IET Image Process. 2020, 14, 3869–3879. [Google Scholar] [CrossRef]
- Bochkovskiy, A.; Wang, C.-Y.; Liao, H.-Y.M. Yolov4: Optimal Speed and Accuracy of Object Detection. arXiv 2020, arXiv:2004.10934. [Google Scholar]
- Zheng, Z.; Wang, P.; Ren, D.; Liu, W.; Ye, R.; Hu, Q.; Zuo, W. Enhancing Geometric Factors in Model Learning and Inference for Object Detection and Instance Segmentation. IEEE Trans. Cybern. 2021, 52, 8574–8586. [Google Scholar] [CrossRef] [PubMed]
- Yi, D.; Lei, Z.; Liao, S.; Li, S.Z. Learning Face Representation from Scratch. arXiv 2014, arXiv:1411.7923. [Google Scholar]
- Cheng, S.; Ma, P.; Tzimiropoulos, G.; Petridis, S.; Bulat, A.; Shen, J.; Pantic, M. Towards Pose-Invariant Lip-Reading. In Proceedings of the ICASSP 2020-2020 IEEE International Conference on Acoustics, Speech and Signal Processing (ICASSP), Barcelona, Spain, 4–8 May 2020; pp. 4357–4361. [Google Scholar]
- Zhu, X.; Liu, X.; Lei, Z.; Li, S.Z. Face Alignment in Full Pose Range: A 3d Total Solution. IEEE Trans. Pattern Anal. Mach. Intell. 2017, 41, 78–92. [Google Scholar] [CrossRef] [PubMed]
- Huang, G.B.; Learned-Miller, E. Labeled Faces in the Wild: Updates and New Reporting Procedures; Department of Computer Science, University of Massachusetts: Amherst, MA, USA, 2014; Volume 14. [Google Scholar]
- Sengupta, S.; Chen, J.-C.; Castillo, C.; Patel, V.M.; Chellappa, R.; Jacobs, D.W. Frontal to Profile Face Verification in the Wild. In Proceedings of the 2016 IEEE winter Conference on Applications of Computer Vision (WACV), Lake Placid, NY, USA, 7–10 March 2016; pp. 1–9. [Google Scholar]
- Moschoglou, S.; Papaioannou, A.; Sagonas, C.; Deng, J.; Kotsia, I.; Zafeiriou, S. Agedb: The First Manually Collected, in-the-Wild Age Database. In Proceedings of the IEEE Conference on Computer Vision and Pattern Recognition Workshops, Honolulu, HI, USA, 21–26 July 2017; pp. 51–59. [Google Scholar]
- Krizhevsky, A.; Sutskever, I.; Hinton, G.E. ImageNet Classification with Deep Convolutional Neural Networks. Commun. ACM 2017, 60, 84–90. [Google Scholar] [CrossRef]
- Tan, M.; Le, Q. Efficientnet: Rethinking Model Scaling for Convolutional Neural Networks. In Proceedings of the International Conference on Machine Learning, PMLR, Long Beach, CA, USA, 9–15 June 2019; pp. 6105–6114. [Google Scholar]
- Liu, Z.; Mao, H.; Wu, C.-Y.; Feichtenhofer, C.; Darrell, T.; Xie, S. A Convnet for the 2020s. In Proceedings of the IEEE/CVF Conference on Computer Vision and Pattern Recognition, New Orleans, LA, USA, 19–24 June 2022; pp. 11976–11986. [Google Scholar]






















| Layer Name | Output Size | 18-Layer | 34-Layer | 50-Layer | 100-Layer |
|---|---|---|---|---|---|
| Conv1 | 112 × 112 | 3 × 3, 64, stride 1 | |||
| Conv2_x | 56 × 56 | 3 × 3 max pool, stride 2 | |||
| Conv3_x | 28 × 28 | ||||
| Conv4_x | 14 × 14 | ||||
| Conv5_x | 7 × 7 | ||||
| Behavior | State |
|---|---|
| look up | Head up and in line with body direction |
| look down | Head tilt down |
| use phone | Head tilted down and hands in contact with cell phone |
| write | Sitting upright with hands in contact with books and pens |
| sleep | Arms support the head and eyes are closed. |
| yawn | Mouth wide open or covered with hand at the same time |
| Behavior | Labels |
|---|---|
| look up | lookup |
| look down | lookdown |
| use phone | lookdown, usephone |
| write | lookdown, write |
| sleep | sleep |
| yawn | lookdown or lookup, yawn |
| Condition | Description |
|---|---|
| Number of Facial Features in the Database | 79 |
| Maximum Number of Faces Exposed in Real Scene | 39 |
| Duration of the Course | 45 min |
| Number of Course Instances | 2 |
| Raspberry Pi Camera Parameters | 5 million pixels |
| Image Resolution | 1280 × 720 |
| Network Architecture | Accuracy-Highest (%) | ||
|---|---|---|---|
| LFW | CFP | AgeDB-30 | |
| R18 | 99.16 | 91.15 | 92.06 |
| R34 | 99.15 | 92.77 | 92.66 |
| R50 | 99.21 | 93.58 | 92.26 |
| Mobileface | 99.20 | 93.61 | 92.70 |
| R100 | 99.31 | 94.28 | 93.31 |
| Name | Accuracy |
|---|---|
| Alexnet [25] | 0.649 |
| Yolov5s-cls | 0.865 |
| Resnet-34 [15] | 0.850 |
| Mobilenet | 0.824 |
| efficientNet-B0 [26] | 0.814 |
| ConvNeXt-T [27] | 0.848 |
| Class | Precision | Recall | mAP50 |
|---|---|---|---|
| lookdown | 0.932 | 0.927 | 0.97 |
| lookup | 0.941 | 0.924 | 0.968 |
| sleep | 0.964 | 0.867 | 0.963 |
| usephone | 0.924 | 0.918 | 0.951 |
| write | 0.945 | 0.831 | 0.904 |
| yawn | 0.952 | 0.933 | 0.939 |
| Model | Precision | Recall | mAP50 | Parameters | GFLOPs | Size (MB) |
|---|---|---|---|---|---|---|
| YOLOv5s | 0.938 | 0.914 | 0.961 | 7,026,307 | 15.8 | 14.3 |
| YOLOv7-tiny | 0.894 | 0.849 | 0.907 | 6,028,518 | 13.2 | 12.3 |
| YOLOv8s | 0.971 | 0.945 | 0.966 | 11,127,906 | 28.4 | 22.5 |
| YOLOv9s | 0.939 | 0.892 | 0.944 | 97,447,236 | 39.6 | 20.3 |
| YOLOv10s | 0.965 | 0.913 | 0.958 | 8,039,604 | 24.5 | 16.5 |
| Class | Precision | Recall |
|---|---|---|
| lookdown | 0.791 | 0.785 |
| lookup | 0.818 | 0.803 |
| sleep | 0.783 | 0.628 |
| usephone | 0.697 | 0.428 |
| write | 0.674 | 0.514 |
| yawn | 0.678 | 0.62 |
Disclaimer/Publisher’s Note: The statements, opinions and data contained in all publications are solely those of the individual author(s) and contributor(s) and not of MDPI and/or the editor(s). MDPI and/or the editor(s) disclaim responsibility for any injury to people or property resulting from any ideas, methods, instructions or products referred to in the content. |
© 2024 by the authors. Licensee MDPI, Basel, Switzerland. This article is an open access article distributed under the terms and conditions of the Creative Commons Attribution (CC BY) license (https://creativecommons.org/licenses/by/4.0/).
Share and Cite
Zong, L.; Fang, J. Deep Visual Computing of Behavioral Characteristics in Complex Scenarios and Embedded Object Recognition Applications. Sensors 2024, 24, 4582. https://doi.org/10.3390/s24144582
Zong L, Fang J. Deep Visual Computing of Behavioral Characteristics in Complex Scenarios and Embedded Object Recognition Applications. Sensors. 2024; 24(14):4582. https://doi.org/10.3390/s24144582
Chicago/Turabian StyleZong, Libo, and Jiandong Fang. 2024. "Deep Visual Computing of Behavioral Characteristics in Complex Scenarios and Embedded Object Recognition Applications" Sensors 24, no. 14: 4582. https://doi.org/10.3390/s24144582
APA StyleZong, L., & Fang, J. (2024). Deep Visual Computing of Behavioral Characteristics in Complex Scenarios and Embedded Object Recognition Applications. Sensors, 24(14), 4582. https://doi.org/10.3390/s24144582

