Modeling of Cooperative Robotic Systems and Predictive Control Applied to Biped Robots and UAV-UGV Docking with Task Prioritization
Abstract
1. Introduction
- Motivation
- Contributions
- This method divides the EoM of the biped robot into smaller cooperative agents, which has simpler EoMs. Agents with simpler dynamics result in simpler equality constraints for the trajectory optimization.
- The non-linear programming formulation given in this paper cast the trajectory optimization problem with single objective and single augmented Hamiltonian into split objectives and constraints.
- This paper also proposes a cooperative control strategy based on MPC for docking. The designed strategy implements a non-linear and a linear MPC for the coarse approach (long distance) and the delicate docking maneuver (short distance) based on the same objective function with tailored optimization strategies. A leader–follower type of topology is adopted, where the quadcopter docks on the UGV. As a showcase, this controller performs short- and long-distance docking of a quadcopter on a UGV.
- Formulation of the MPC includes task prioritization, which is based on a null-space projection of the tasks being ranked. The formulation is adopted from [40] by defining the docking task in terms of the docking agents’ Degrees of Freedom (DoF).
2. Notation and Preliminaries
3. Underlying Graph Structure
4. ASLB—A Bipedal Robot for Dynamics Locomotion
4.1. ASLB System Composition
4.2. ASLB Kinematics
4.2.1. Passive—Active Joint Relation
4.2.2. Forward Kinematics
4.2.3. Inverse Kinematics
4.3. ASLB Dynamics
- The leg is only used to find adjacency and contact forces on the floating base and ground,
- The state space representation of the leg dynamics can be kept at velocity level.
4.4. Agent Kinematics
4.5. Agent Dynamics
5. Cooperative Graph-Theoretic Online Trajectory Generation for ASLB
5.1. Contact Phase Optimization
5.1.1. Contact Condition
5.1.2. LIPM Model
5.1.3. Contact Phase Optimization
5.1.4. Contact Phase: Continuity Constraint
5.1.5. Contact Phase: Constraint for State Bounds
5.1.6. Contact Phase: Cost Function
5.2. Swing Phase Optimization
5.2.1. Swing Phase Optimization
5.2.2. Swing Phase: Constraint for State Bounds
5.2.3. Swing Phase: Cost Function
5.3. Cooperative Force Optimization
5.3.1. Cooperative Force Optimization Problem
5.3.2. Cooperative Force Optimization: Contact Constraint
5.3.3. Cooperative Force Optimization: Force Cone Constraint
5.3.4. Cooperative Force Optimization: Cost Function
6. Preliminary Results for the ASLB Platform
7. Cooperative UAV-UGV Docking with Task Prioritization
7.1. Quadcopter Dynamics
7.2. Rover Dynamics
8. Cooperative Model-Predictive Control Methodology
8.1. Non-Linear MPC Formulation
8.2. Linear MPC Formulation
8.3. Cooperative Task Prioritization
- outputs a quadratic function of with scalars such that , where .
- The relationship given for derivatives of state space and task space in (78) is also valid for the state space and task space as follows:which results in
8.4. Implementation of the MPCs
9. Cooperative MPC Simulation and Results
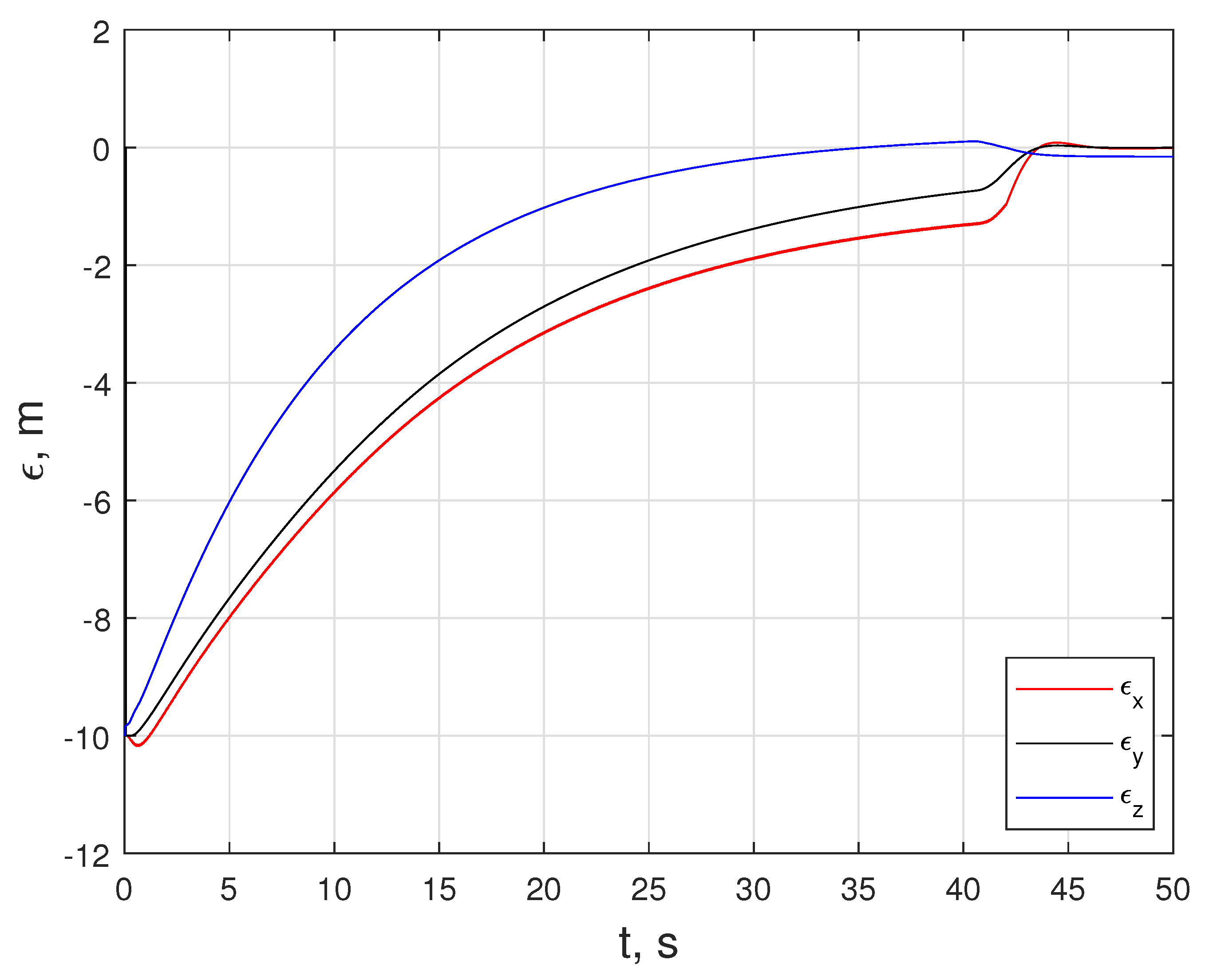
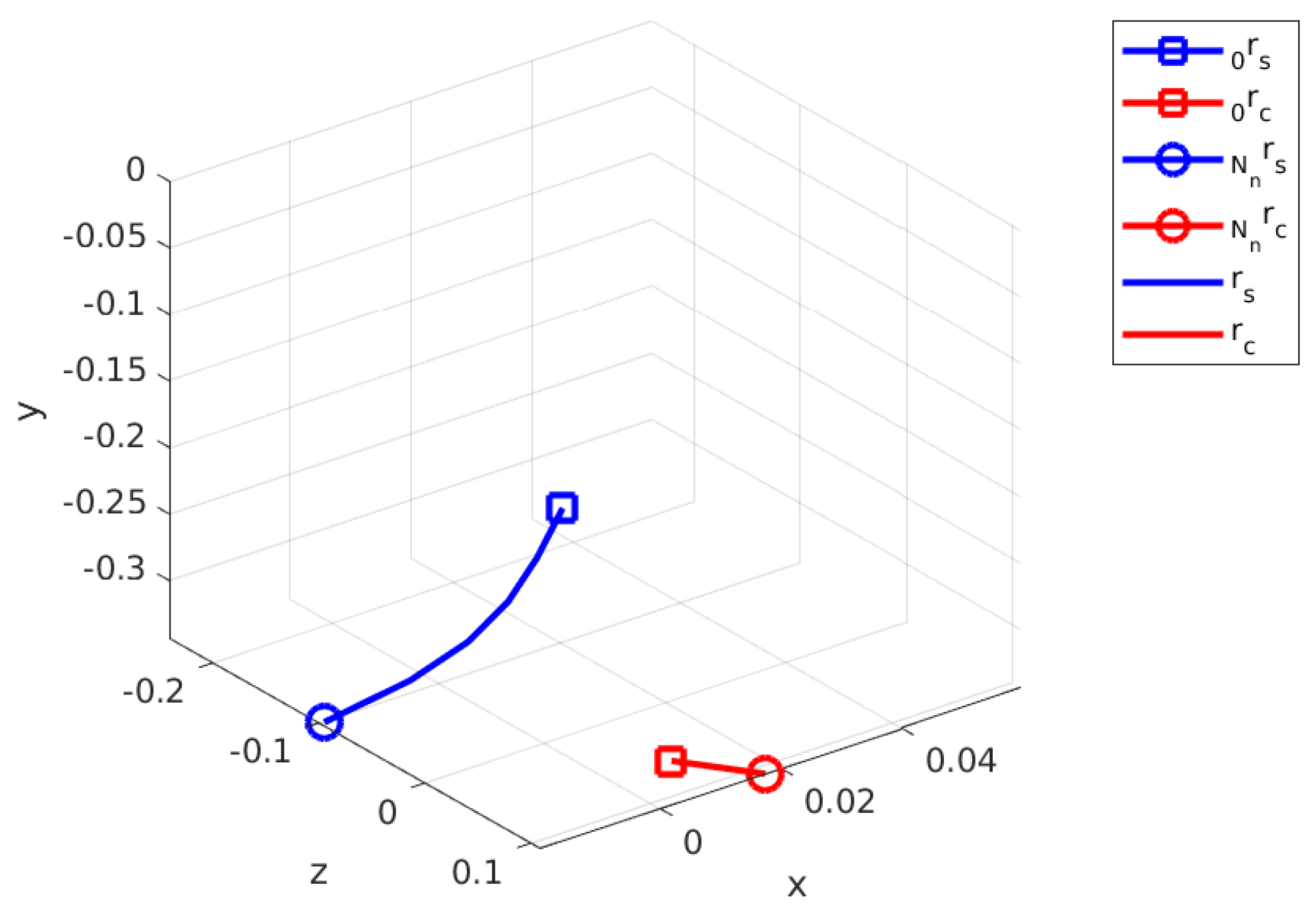
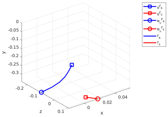
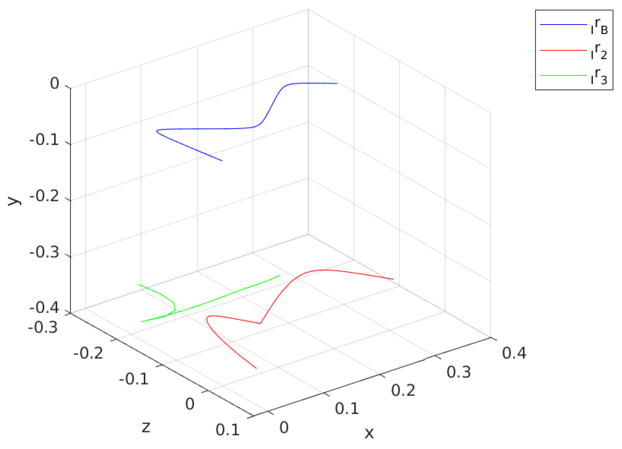
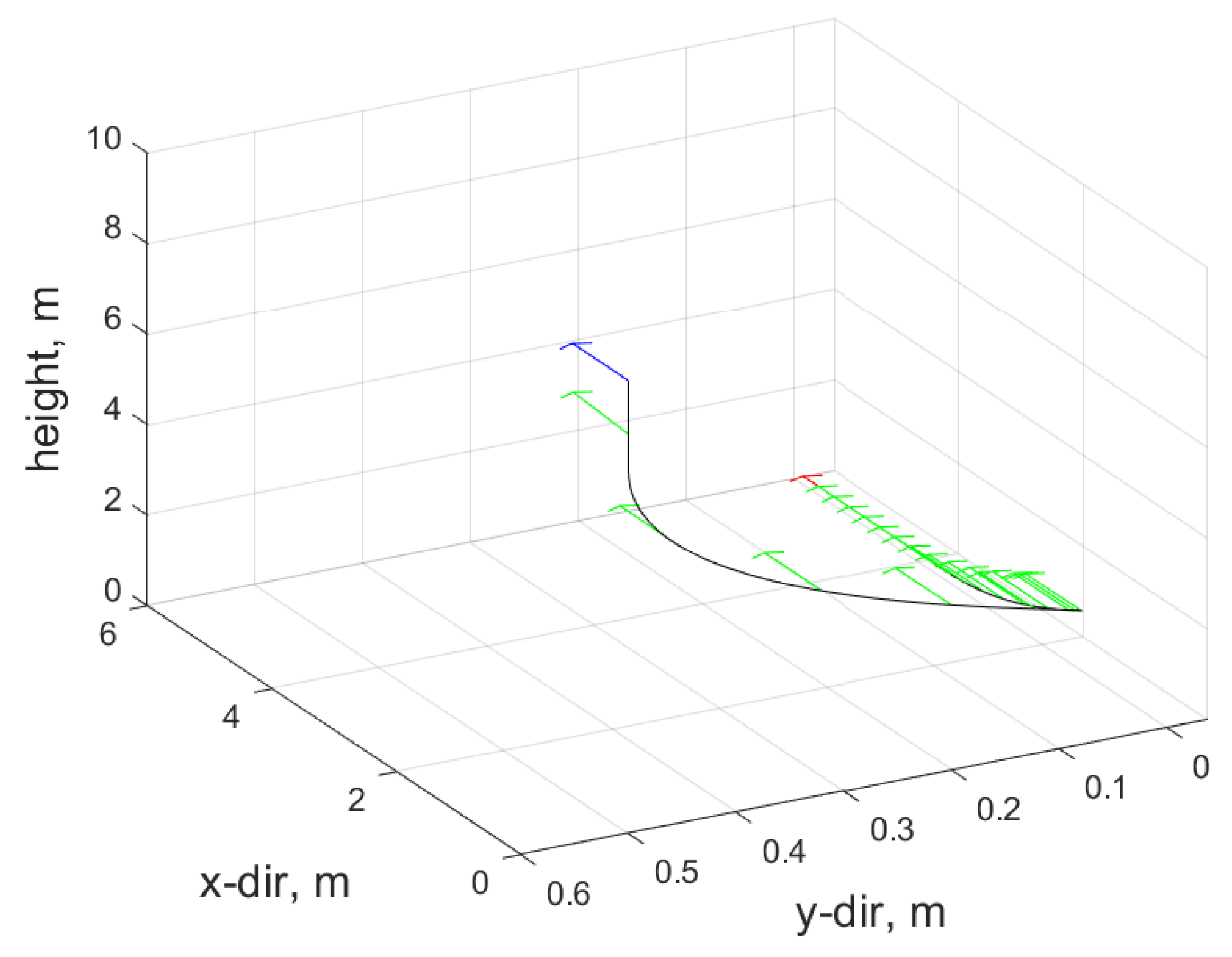
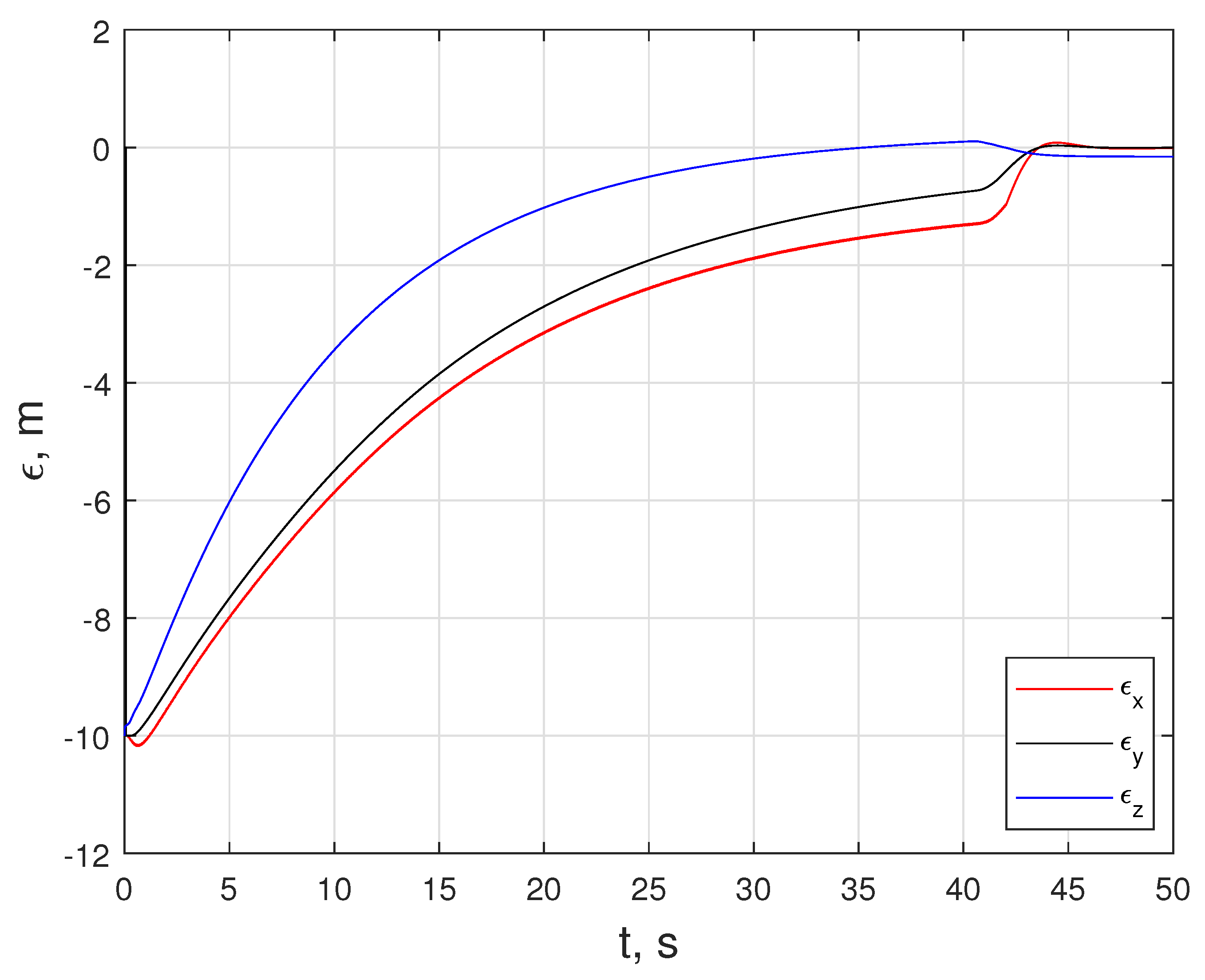
9.1. Case Study 1: Proximity Docking on the Rover
9.2. Case Study 2: Long-Range Docking on the Rover
10. Discussion
11. Summary and Conclusions
Author Contributions
Funding
Data Availability Statement
Conflicts of Interest
References
- Mistry, M.; Nakanishi, J.; Cheng, G.; Schaal, S. Inverse kinematics with floating base and constraints for full body humanoid robot control. In Proceedings of the Humanoids 2008—8th IEEE-RAS International Conference on Humanoid Robots, Daejeon, Republic of Korea, 1–3 December 2008; pp. 22–27. [Google Scholar] [CrossRef]
- Winkler, A.W.; Bellicoso, C.D.; Hutter, M.; Buchli, J. Gait and Trajectory Optimization for Legged Systems through Phase-Based End-Effector Parameterization. IEEE Robot. Autom. Lett. 2018, 3, 1560–1567. [Google Scholar] [CrossRef]
- Zhou, Z.; Zhao, Y. Accelerated ADMM based Trajectory Optimization for Legged Locomotion with Coupled Rigid Body Dynamics. In Proceedings of the 2020 American Control Conference (ACC), Denver, CO, USA, 1–3 July 2020; pp. 5082–5089. [Google Scholar]
- Yamamoto, K.; Kamioka, T.; Sugihara, T. Survey on model-based biped motion control for humanoid robots. Adv. Robot. 2020, 34, 1353–1369. [Google Scholar] [CrossRef]
- Pardo, D.; Möller, L.; Neunert, M.; Winkler, A.W.; Buchli, J. Evaluating Direct Transcription and Nonlinear Optimization Methods for Robot Motion Planning. IEEE Robot. Autom. Lett. 2016, 1, 946–953. [Google Scholar] [CrossRef]
- Mastalli, C.; Budhiraja, R.; Merkt, W.; Saurel, G.; Hammoud, B.; Naveau, M.; Carpentier, J.; Vijayakumar, S.; Mansard, N. Crocoddyl: An Efficient and Versatile Framework for Multi-Contact Optimal Control. In Proceedings of the 2020 IEEE International Conference on Robotics and Automation (ICRA), Paris, France, 31 May–31 August 2020; pp. 2536–2542. [Google Scholar]
- Budhiraja, R.; Carpentier, J.; Mastalli, C.; Mansard, N. Differential Dynamic Programming for Multi-Phase Rigid Contact Dynamics. In Proceedings of the 2018 IEEE-RAS 18th International Conference on Humanoid Robots (Humanoids), Beijing, China, 6–9 November 2018; pp. 1–9. [Google Scholar] [CrossRef]
- Herzog, A.; Schaal, S.; Righetti, L. Structured contact force optimization for kino-dynamic motion generation. In Proceedings of the 2016 IEEE/RSJ International Conference on Intelligent Robots and Systems (IROS), Daejeon, Republic of Korea, 9–14 October 2016; pp. 2703–2710. [Google Scholar]
- Winkler, A.W.; Mastalli, C.; Havoutis, I.; Focchi, M.; Caldwell, D.G.; Semini, C. Planning and execution of dynamic whole-body locomotion for a hydraulic quadruped on challenging terrain. In Proceedings of the 2015 IEEE International Conference on Robotics and Automation (ICRA), Seattle, WA, USA, 26–30 May 2015; pp. 5148–5154. [Google Scholar] [CrossRef]
- Budhiraja, R.; Carpentier, J.; Mansard, N. Dynamics Consensus between Centroidal and Whole-Body Models for Locomotion of Legged Robots. In Proceedings of the 2019 International Conference on Robotics and Automation (ICRA), Montreal, QC, Canada, 20–24 May 2019; pp. 6727–6733. [Google Scholar] [CrossRef]
- Lewis, F.L.; Zhang, H.; Hengster-Movric, K.; Das, A. Algebraic Graph Theory and Cooperative Control Consensus. In Cooperative Control of Multi-Agent Systems: Optimal and Adaptive Design Approaches; Springer: London, UK, 2013; Chapter 2; pp. 23–70. [Google Scholar] [CrossRef]
- Stanoev, A.; Filiposka, S.; In, V.; Kocarev, L. Cooperative method for wireless sensor network localization. Ad Hoc Netw. 2016, 40, 61–72. [Google Scholar] [CrossRef]
- Yan, Z.; Gu, G.; Zhao, K.; Wang, Q.; Li, G.; Nie, X.; Yang, H.; Du, S. Integer Linear Programming Based Topology Design for GNSSs With Inter-Satellite Links. IEEE Wirel. Commun. Lett. 2021, 10, 286–290. [Google Scholar] [CrossRef]
- van Horssen, E.P.; Weiland, S. Synthesis of Distributed Robust H-Infinity Controllers for Interconnected Discrete Time Systems. IEEE Trans. Control Netw. Syst. 2016, 3, 286–295. [Google Scholar] [CrossRef]
- Efaz, E.T.; Mowlee, M.M.; Jabin, J.; Khan, I.; Islam, M.R. Modeling of a high-speed and cost-effective FPV quadcopter for surveillance. In Proceedings of the 2020 23rd International Conference on Computer and Information Technology (ICCIT), Dhaka, Bangladesh, 19–21 December 2020; IEEE: Piscataway, NJ, USA, 2020. [Google Scholar] [CrossRef]
- Andersson, O.; Doherty, P.; Lager, M.; Lindh, J.O.; Persson, L.; Topp, E.A.; Tordenlid, J.; Wahlberg, B. WARA-PS: A research arena for public safety demonstrations and autonomous collaborative rescue robotics experimentation. Auton. Intell. Syst. 2021, 1, 9. [Google Scholar] [CrossRef]
- Saha, H.; Basu, S.; Auddy, S.; Dey, R.; Nandy, A.; Pal, D.; Roy, N.; Jasu, S.; Saha, A.; Chattopadhyay, S.; et al. A low cost fully autonomous GPS (Global Positioning System) based quad copter for disaster management. In Proceedings of the 2018 IEEE 8th Annual Computing and Communication Workshop and Conference (CCWC), Las Vegas, NV, USA, 8–10 January 2018; IEEE: Piscataway, NJ, USA, 2018. [Google Scholar] [CrossRef]
- Guo, D.; Leang, K.K. Image-Based Estimation, Planning, and Control of a Cable-Suspended Payload for Package Delivery. IEEE Robot. Autom. Lett. 2020, 5, 2698–2705. [Google Scholar] [CrossRef]
- Estrada, C.; Sun, L. Trajectory Tracking Control of a Drone-Guided Hose System for Fluid Delivery. In Proceedings of the AIAA Scitech 2021 Forum, Virtual, 11–21 January 2021; American Institute of Aeronautics and Astronautics: Reston, VA, USA, 2021. [Google Scholar] [CrossRef]
- Nguyen, T.M.; Qiu, Z.; Cao, M.; Nguyen, T.H.; Xie, L. An Integrated Localization-Navigation Scheme for Distance-Based Docking of UAVs. In Proceedings of the 2018 IEEE/RSJ International Conference on Intelligent Robots and Systems (IROS), Madrid, Spain, 1–5 October 2018; IEEE: Piscataway, NJ, USA, 2018. [Google Scholar] [CrossRef][Green Version]
- Caruso, B.; Fatakdawala, M.; Patil, A.; Chen, G.; Wilde, M. Demonstration of In-Flight Docking Between Quadcopters and Fixed-Wing UAV. In Proceedings of the 2021 IEEE Aerospace Conference (50100), Big Sky, MT, USA, 6–13 March 2021; IEEE: Piscataway, NJ, USA, 2021. [Google Scholar] [CrossRef]
- Löbl, D.; Holzapfel, F.; Weiss, M.; Shima, T. Cooperative Docking Guidance and Control with Application to Civil Autonomous Aerial Refueling. J. Guid. Control Dyn. 2021, 44, 1638–1648. [Google Scholar] [CrossRef]
- Thanh, H.L.N.N.; Phi, N.N.; Hong, S.K. Simple nonlinear control of quadcopter for collision avoidance based on geometric approach in static environment. Int. J. Adv. Robot. Syst. 2018, 15, 172988141876757. [Google Scholar] [CrossRef]
- DeVries, L.D.; Paley, D.A. Wake Estimation and Optimal Control for Autonomous Aircraft in Formation Flight. In Proceedings of the AIAA Guidance, Navigation, and Control (GNC) Conference, Boston, MA, USA, 19–22 August 2013; American Institute of Aeronautics and Astronautics: Reston, VA, USA, 2013. [Google Scholar] [CrossRef]
- Matus-Vargas, A.; Rodriguez-Gomez, G.; Martinez-Carranza, J. Ground effect on rotorcraft unmanned aerial vehicles: A review. Intell. Serv. Robot. 2021, 14, 99–118. [Google Scholar] [CrossRef]
- Ru, P.; Subbarao, K. Nonlinear Model Predictive Control for Unmanned Aerial Vehicles. Aerospace 2017, 4, 31. [Google Scholar] [CrossRef]
- Falanga, D.; Foehn, P.; Lu, P.; Scaramuzza, D. PAMPC: Perception-Aware Model Predictive Control for Quadrotors. In Proceedings of the 2018 IEEE/RSJ International Conference on Intelligent Robots and Systems (IROS), Madrid, Spain, 1–5 October 2018; IEEE: Piscataway, NJ, USA, 2018. [Google Scholar] [CrossRef]
- Weiss, A.; Baldwin, M.; Erwin, R.S.; Kolmanovsky, I. Model Predictive Control for Spacecraft Rendezvous and Docking: Strategies for Handling Constraints and Case Studies. IEEE Trans. Control Syst. Technol. 2015, 23, 1638–1647. [Google Scholar] [CrossRef]
- Stesina, F. Tracking Model Predictive Control for Docking Maneuvers of a CubeSat with a Big Spacecraft. Aerospace 2021, 8, 197. [Google Scholar] [CrossRef]
- Dong, K.; Luo, J.; Dang, Z.; Wei, L. Tube-based robust output feedback model predictive control for autonomous rendezvous and docking with a tumbling target. Adv. Space Res. 2020, 65, 1158–1181. [Google Scholar] [CrossRef]
- Araar, O.; Aouf, N.; Vitanov, I. Vision Based Autonomous Landing of Multirotor UAV on Moving Platform. J. Intell. Robot. Syst. 2016, 85, 369–384. [Google Scholar] [CrossRef]
- Wenzel, K.E.; Masselli, A.; Zell, A. Automatic Take Off, Tracking and Landing of a Miniature UAV on a Moving Carrier Vehicle. J. Intell. Robot. Syst. 2010, 61, 221–238. [Google Scholar] [CrossRef]
- Muskardin, T.; Balmer, G.; Persson, L.; Wlach, S.; Laiacker, M.; Ollero, A.; Kondak, K. A novel landing system to increase payload capacity and operational availability of high altitude long endurance UAV. In Proceedings of the 2016 International Conference on Unmanned Aircraft Systems (ICUAS), Arlington, VA, USA, 7–10 June 2016; IEEE: Piscataway, NJ, USA, 2016. [Google Scholar] [CrossRef]
- Persson, L.; Muskardin, T.; Wahlberg, B. Cooperative rendezvous of ground vehicle and aerial vehicle using model predictive control. In Proceedings of the 2017 IEEE 56th Annual Conference on Decision and Control (CDC), Melbourne, VIC, Australia, 12–15 December 2017; IEEE: Piscataway, NJ, USA, 2017. [Google Scholar] [CrossRef]
- Persson, L.; Wahlberg, B. Model Predictive Control for Autonomous Ship Landing in a Search and Rescue Scenario. In Proceedings of the AIAA Scitech 2019 Forum, San Diego, CA, USA, 7–11 January 2019; American Institute of Aeronautics and Astronautics: Reston, VA, USA, 2019. [Google Scholar] [CrossRef]
- Reynolds, C.W. Flocks, herds and schools: A distributed behavioral model. ACM SIGGRAPH Comput. Graph. 1987, 21, 25–34. [Google Scholar] [CrossRef]
- Zhang, S.; Zhang, H.; Di, B.; Song, L. Cellular Cooperative Unmanned Aerial Vehicle Networks with Sense-and-Send Protocol. IEEE Internet Things J. 2019, 6, 1754–1767. [Google Scholar] [CrossRef]
- Yao, F.; Li, J.; Chen, Y.; Chu, X.; Zhao, B. Task allocation strategies for cooperative task planning of multi-autonomous satellite constellation. Adv. Space Res. 2019, 63, 1073–1084. [Google Scholar] [CrossRef]
- Taner, B.; Subbarao, K. Model Predictive Control for Cooperative Systems with Task Prioritization applied to Vehicle Rendezvous and Docking. In Proceedings of the AIAA SCITECH 2023 Forum, National Harbor, MD, USA, & Online, 23–27 January 2023. [Google Scholar] [CrossRef]
- Baerlocher, P.; Boulic, R. Task-priority formulations for the kinematic control of highly redundant articulated structures. In Proceedings of the 1998 IEEE/RSJ International Conference on Intelligent Robots and Systems. Innovations in Theory, Practice and Applications (Cat. No.98CH36190), Victoria, BC, Canada, 17 October 1998; IEEE: Piscataway, NJ, USA, 1998. [Google Scholar] [CrossRef]
- Anderson, T.; Chang, C.Y.; Martínez, S. Distributed approximate Newton algorithms and weight design for constrained optimization. Automatica 2019, 109, 108538. [Google Scholar] [CrossRef]
- Lynch, K.M.; Park, F.C. Modern Robotics: Mechanics, Planning, and Control, 1st ed.; Cambridge University Press: New York, NY, USA, 2017. [Google Scholar]
- Khadiv, M.; Herzog, A.; Moosavian, S.A.A.; Righetti, L. Walking Control Based on Step Timing Adaptation. IEEE Trans. Robot. 2020, 36, 629–643. [Google Scholar] [CrossRef]
- Daneshmand, E.; Khadiv, M.; Grimminger, F.; Righetti, L. Variable Horizon MPC with Swing Foot Dynamics for Bipedal Walking Control. IEEE Robot. Autom. Lett. 2021, 6, 2349–2356. [Google Scholar] [CrossRef]
- Bhattacharjee, D.; Subbarao, K. Robust Control Strategy for Quadcopters using Sliding Mode Control and Model Predictive Control. In Proceedings of the AIAA Scitech 2020 Forum, Orlando, FL, USA, 6–10 January 2020; American Institute of Aeronautics and Astronautics: Reston, VA, USA, 2020. [Google Scholar] [CrossRef]
- Betts, J.T. Practical Methods for Optimal Control and Estimation Using Nonlinear Programming; Society for Industrial and Applied Mathematics: Philadelphia, PA, USA, 2010. [Google Scholar] [CrossRef]
- Uzunoğlu, E.; Tatlicioğlu, E.; Dede, M.İ.C. A Multi-Priority Controller for Industrial Macro-Micro Manipulation. Robotica 2020, 39, 217–232. [Google Scholar] [CrossRef]
- Ferrante, A.; Ntogramatzidis, L. The generalised discrete algebraic Riccati equation in linear-quadratic optimal control. Automatica 2013, 49, 471–478. [Google Scholar] [CrossRef]

























| set of unactuated joints | |
| translational joints | |
| rotational joints | |
| translation matrix from one frame to another | |
| rotation matrix from frame I to frame B | |
| vector of joints for each leg | |
| vector of active joints for leg, i | |
| vector of passive joints for leg, i | |
| position of point v | |
| elementary rotation matrix for * axis | |
| velocity relationship | |
| Jacobian relating velocity to active and passive joints | |
| lengths between joints | |
| generalized mass matrix | |
| Coriolis and centrifugal terms | |
| gravitational terms | |
| control selection matrix for actuated joints of respective legs | |
| actuated joint torques | |
| external force on tip of leg | |
| geometric Jacobian of tip point for leg | |
| angular speed for the linear inverted pendulum model (LIPM) | |
| contact state at instant K in phase p |
| body fixed reference frame (quadcopter) | |
| mass of the quadcopter | |
| moment of inertia of the quadcopter | |
| state vector of quadcopter | |
| rotation matrix for quadcopter | |
| total thrust generated by motors in the body frame | |
| moments generated on the body | |
| input vector for the quadcopter model | |
| g | acceleration due to gravity |
| unit vectors representing the body frame | |
| mass of the rover | |
| moment of inertia of the rover | |
| state vector for rover dynamics | |
| rotation matrix of the rover | |
| inputs to the rover |
Disclaimer/Publisher’s Note: The statements, opinions and data contained in all publications are solely those of the individual author(s) and contributor(s) and not of MDPI and/or the editor(s). MDPI and/or the editor(s) disclaim responsibility for any injury to people or property resulting from any ideas, methods, instructions or products referred to in the content. |
© 2024 by the authors. Licensee MDPI, Basel, Switzerland. This article is an open access article distributed under the terms and conditions of the Creative Commons Attribution (CC BY) license (https://creativecommons.org/licenses/by/4.0/).
Share and Cite
Taner , B.; Subbarao, K. Modeling of Cooperative Robotic Systems and Predictive Control Applied to Biped Robots and UAV-UGV Docking with Task Prioritization. Sensors 2024, 24, 3189. https://doi.org/10.3390/s24103189
Taner B, Subbarao K. Modeling of Cooperative Robotic Systems and Predictive Control Applied to Biped Robots and UAV-UGV Docking with Task Prioritization. Sensors. 2024; 24(10):3189. https://doi.org/10.3390/s24103189
Chicago/Turabian StyleTaner , Baris, and Kamesh Subbarao. 2024. "Modeling of Cooperative Robotic Systems and Predictive Control Applied to Biped Robots and UAV-UGV Docking with Task Prioritization" Sensors 24, no. 10: 3189. https://doi.org/10.3390/s24103189
APA StyleTaner , B., & Subbarao, K. (2024). Modeling of Cooperative Robotic Systems and Predictive Control Applied to Biped Robots and UAV-UGV Docking with Task Prioritization. Sensors, 24(10), 3189. https://doi.org/10.3390/s24103189

