Dam Safety Evaluation Method after Extreme Load Condition Based on Health Monitoring and Deep Learning
Abstract
:1. Introduction
2. Methods
2.1. Bi-Directional Long Short-Term Memory (BiLSTM)
2.2. Sparrow Search Algorithm (SSA)
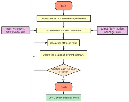
2.3. SSA-BiLSTM Fusion Prediction Model
3. Dam Safety Evaluation Model
- (1)
- , The extreme load has little impact on the safety state of the dam, and the dam safety state is consistent with that before the occurrence of extreme load.
- (2)
- , The extreme load has significant impact on the safety state of the dam, and the dam safety state is not consistent with the duration before the occurrence of extreme load, the dam may in the unsafe operation state.
4. Case Study
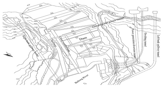
4.1. Project Overview
4.2. Contents of Dam Safety Evaluation
4.3. Process of Dam Safety Evaluation
- (1)
- Construction of SSA-BiLSTM model before extreme load
- (2)
- The prediction results after extreme load
- (3)
- The dam safety evaluation after the extreme load
- (4)
- The validation of safety evaluation result
5. Conclusions
- (1)
- In view of the problem that there are many kinds of extreme loads, and the process simulation methods are different and complex, the dam safety evaluation under extreme load is converted into the evaluation before and after the occurrence of extreme load. Since the operation conditions before and after the occurrence of extreme load are conventional, the influencing factors and mechanism of dam effect have been fully studied. A unified safety evaluation model can be established without considering the difference of extreme loads.
- (2)
- A dam safety evaluation fusion model based on SSA-BiLSTM, and U-test is proposed. The problem of manual parameter adjustment is effectively solved by optimizing the parameters of BiLSTM through SSA algorithm. Whether the prediction accuracy of the prediction model changes before and after the occurrence of extreme load is evaluated through U-test quantitative evaluation, then the safety state of the dam is evaluated.
- (3)
- Taking an earth-rock dam in China as an example, the earth-rock dam experienced the Wenchuan 8.0 earthquake in 2008. The prediction model results show that SSA-BiLSTM can accurately model the deformation law of the dam before the earthquake. Through the U-test method, it is found that the accuracy of the prediction model has changed significantly after the earthquake, and the dam is in a dangerous operation state. The effectiveness and accuracy of the analysis results are verified by comparing with the on-site detection results of the management department. Therefore, this method can be used as a new way for dam safety evaluation, not only for extreme load problems, but also for dam safety evaluation when the dam is in normal operation.
- (4)
- This article adopts a combination of SSA optimization algorithm and BiLSTM artificial intelligence algorithm. Due to the rapid development of optimization algorithms and artificial intelligence algorithms, it can study different combinations of optimization algorithms and artificial intelligence algorithms in the future research. Moreover, this article analyzes the safety evaluation after extreme loads, the application of the method can be expanded to dam safety evaluation under normal operating conditions in the future research.
Author Contributions
Funding
Institutional Review Board Statement
Informed Consent Statement
Data Availability Statement
Conflicts of Interest
References
- Gabriel-Martin, I.; Sordo-Ward, A.; Garrote, L.; Castillo, L.G. Influence of initial reservoir level and gate failure in dam safety analysis. Stochastic approach. J. Hydrol. 2017, 550, 669–684. [Google Scholar] [CrossRef]
- Li, Y.; Bao, T.; Shu, X.; Gao, Z.; Gong, J.; Zhang, K. Data-driven crack behavior anomaly identification method for concrete dams in long-term service using offline and online change point detection. J. Civ. Struct. Health Monit. 2021, 11, 1449–1460. [Google Scholar] [CrossRef]
- Meye, S.M.; Li, G.; Shen, Z.; Zhang, J.; Emani, G.F.; Setordjie, V.E. Dynamic Response and Failure Mechanism of Concrete Arch Dams under Extreme Loadings: A Solid Foundation for Real-World Actions to Reduce Dam Collapse Losses during Wartime or Terrorist Attacks. Water 2022, 14, 1648. [Google Scholar] [CrossRef]
- Sabbagh-Yazdi, S.; Farhoud, A.; Mohammadi, A.; Yazdinasabkarani, E. Earthquake damage estimation of the Koyna concrete gravity dam using explicit GFVM model considering fluidstructure interaction. Math. Comput. Simul. 2022, 195, 151–170. [Google Scholar] [CrossRef]
- Shi, S.; Yang, B.; Jiang, W. Numerical simulations of compound flooding caused by storm surge and heavy rain with the presence of urban drainage system, coastal dam and tide gates: A case study of Xiangshan, China. Coast. Eng. 2021, 172, 104064. [Google Scholar] [CrossRef]
- Zou, D.; Chen, K.; Kong, X.; Yu, X. An approach integrating BIM, octree and FEM-SBFEM for highly efficient modeling and seismic damage analysis of building structures. Eng. Anal. Bound. Elem. 2019, 104, 332–346. [Google Scholar] [CrossRef]
- Qu, Y.; Zou, D.; Liu, J.; Yang, Z.; Chen, K. Two-dimensional DEM-FEM coupling analysis of seismic failure and anti-seismic measures for concrete faced rockfill dam. Comput. Geotech. 2022, 151, 104950. [Google Scholar] [CrossRef]
- Lin, P.; Huang, B.; Li, Q.; Wang, R. Hazard and seismic reinforcement analysis for typical large dams following the Wenchuan earthquake. Eng. Geol. 2015, 194, 86–97. [Google Scholar] [CrossRef]
- Hongmei, G.; Zhihua, W.; Dandan, J.; Guoxing, C.; Liping, J. Fuzzy evaluation on seismic behavior of reservoir dams during the 2008 Wenchuan earthquake, China. Eng. Geol. 2015, 197, 1–10. [Google Scholar] [CrossRef]
- Karalar, M.; Cavuli, M. Three dimensional seismic deformation shear strain swelling performance of America California Oroville earth fill dam. Geomech. Eng. 2021, 24, 443–456. [Google Scholar]
- Karalar, M.; Cavuslu, M. Determination of 3D near fault seismic behaviour of Oroville earth fill dam using burger material model and free field-quiet boundary conditions. Math. Comp. Model. Dyn. 2022, 28, 55–77. [Google Scholar] [CrossRef]
- Nasiri, F.; Javdanian, H.; Heidari, A. Seismic response analysis of embankment dams under decomposed earthquakes. Geomech. Eng. 2020, 21, 35–51. [Google Scholar]
- Choi, J.; Jun, C.; Liu, P.; Kim, J.; Moon, Y. Resolving Emerging Issues with Aging Dams under Climate Change Projections. J. Water Res. Plan. Man. 2020, 146, 04020025. [Google Scholar] [CrossRef]
- Henn, B.; Musselman, K.N.; Lestak, L.; Ralph, F.M.; Molotch, N.P. Extreme Runoff Generation From Atmospheric River Driven Snowmelt During the 2017 Oroville Dam Spillways Incident. Geophys. Res. Lett. 2020, 47, e2020GL088189. [Google Scholar] [CrossRef]
- Wang, G.; Zhao, B.; Lan, R.; Liu, D.; Wu, B.; Li, Y.; Li, Q.; Zhou, H.; Liu, M.; Liu, W.; et al. Experimental Study on Failure Model of Tailing Dam Overtopping under Heavy Rainfall. Lithosphere 2022, 2022, 5922501. [Google Scholar] [CrossRef]
- Ozelim, L.C.D.S.; Borges, L.P.D.F.; Cavalcante, A.L.B.; Albuquerque, E.A.C.; Diniz, M.D.S.; Gois, M.S.; Da Costa, K.R.C.B.; de Sousa, P.F.; Dantas, A.P.D.N.; Jorge, R.M.; et al. Structural Health Monitoring of Dams Based on Acoustic Monitoring, Deep Neural Networks, Fuzzy Logic and a CUSUM Control Algorithm. Sensors 2022, 22, 2482. [Google Scholar] [CrossRef]
- Kamariotis, A.; Chatzi, E.; Straub, D. A framework for quantifying the value of vibration-based structural health monitoring. Mech. Syst. Signal Process. 2023, 184, 109708. [Google Scholar] [CrossRef]
- Zuo, C.; Feng, X.; Fan, Z.; Zhang, Y.; Zhou, J. Detection of post-earthquake damage inside a concrete arch dam using the electromechanical impedance method. J. Civ. Struct. Health Monit. 2021, 11, 105–116. [Google Scholar] [CrossRef]
- Wei, P.; Lin, P.; Peng, H.; Yang, Z.; Qiao, Y. Analysis of cracking mechanism of concrete galleries in a super high arch dam. Eng. Struct. 2021, 248, 113227. [Google Scholar] [CrossRef]
- Daneshvar, M.H.; Saffarian, M.; Jahangir, H.; Sarmadi, H. Damage identification of structural systems by modal strain energy and an optimization-based iterative regularization method. Eng. Comput. 2022, 5, 1–21. [Google Scholar] [CrossRef]
- Jana, D.; Nagarajaiah, S. Data-driven full-field vibration response estimation from limited measurements in real-time using dictionary learning and compressive sensing. Eng. Struct. 2023, 275, 115280. [Google Scholar] [CrossRef]
- Qu, X.; Yang, J.; Chang, M. A Deep Learning Model for Concrete Dam Deformation Prediction Based on RS-LSTM. J. Sens. 2019, 2019, 1–14. [Google Scholar] [CrossRef]
- Zhang, Y.; Liu, Y.; Guo, X.; Liu, Z.; Zhang, X.; Liang, K. A BiLSTM-Based DDoS Attack Detection Method for Edge Computing. Energies 2022, 15, 7882. [Google Scholar] [CrossRef]
- Munawar, S.; Javaid, N.; Khan, Z.A.; Chaudhary, N.I.; Raja, M.A.Z.; Milyani, A.H.; Ahmed Azhari, A. Electricity Theft Detection in Smart Grids Using a Hybrid BiGRUBiLSTM Model with Feature Engineering-Based Preprocessing. Sensors 2022, 22, 7818. [Google Scholar] [CrossRef]
- Li, Z.; Luo, X.; Liu, M.; Cao, X.; Du, S.; Sun, H. Wind power prediction based on EEMD-Tent-SSA-LS-SVM. Energy Rep. 2022, 8, 3234–3243. [Google Scholar] [CrossRef]
- Cao, E.; Bao, T.; Li, H.; Xie, X.; Yuan, R.; Hu, S.; Wang, W. A Hybrid Feature Selection-multidimensional LSTM Framework for Deformation Prediction of Super High Arch Dams. Ksce J. Civ. Eng. 2022, 26, 4603–4616. [Google Scholar] [CrossRef]
- Kiruthiga, D.; Manikandan, V. Levy flight-particle swarm optimization-assisted BiLSTM + dropout deep learning model for short-term load forecasting. Neural Comput. Appl. 2023, 35, 2679–2700. [Google Scholar] [CrossRef]
- Ma, T.; Xiang, G.; Shi, Y.; Liu, Y. Horizontal in situ stresses prediction using a CNN-BiLSTM-attention hybrid neural network. Geomech. Geophys. Geo-Energy Geo-Resour. 2022, 8, 152. [Google Scholar] [CrossRef]
- Li, H.; Zhao, Y.; Ma, C.; Wang, K.; Huang, X.; Zhang, W. Short-Term Passenger Flow Prediction of Urban Rail Transit Based on SDS-SSA-LSTM. J. Adv. Transp. 2022, 2022, 1–11. [Google Scholar] [CrossRef]
- Zheng, Y.; Li, L.; Qian, L.; Cheng, B.; Hou, W.; Zhuang, Y. Sine-SSA-BP Ship Trajectory Prediction Based on Chaotic Mapping Improved Sparrow Search Algorithm. Sensors 2023, 23, 704. [Google Scholar] [CrossRef]
- Chen, S.; Gu, C.; Lin, C.; Hariri-Ardebili, M.A. Prediction of arch dam deformation via correlated multi-target stacking. Appl. Math. Model. 2021, 91, 1175–1193. [Google Scholar] [CrossRef]
- Wen, Z.; Zhou, R.; Su, H. MR and stacked GRUs neural network combined model and its application for deformation prediction of concrete dam. Expert Syst. Appl. 2022, 201, 117272. [Google Scholar] [CrossRef]
- Kumamoto, H.; Hisano, S.; Takahashi, K. Constraints on ultra-low-frequency gravitational waves with statistics of pulsar spin-down rates. II. Mann-Whitney U test. Publ. Astron. Soc. Jpn 2021, 73, 1001–1009. [Google Scholar] [CrossRef]
- Sun, Z.; Gao, M.; Zhang, M.; Lv, M.; Wang, G. Research on recognition method of broiler overlapping sounds based on random forest and confidence interval. Comput. Electron. Agr. 2023, 209, 107801. [Google Scholar] [CrossRef]
- Chen, R.; Zhao, M. Influence of Wenchuan Earthquake on three dams and rehabilitation. Dam Saf. 2012, 3, 6–10. [Google Scholar]














| Extreme Load Condition | Time | Grade |
|---|---|---|
| Earthquake | 2008.5.12 | Magnitude scale (8.0) |
| Earthquake | 2010.4.14 | Magnitude scale (7.1) |
| Rainstorm | 2017.8.20 | Daily rainfall of 127 mm |
| Measured Point | Training Data | Number | Test Data | Number |
|---|---|---|---|---|
| D10-2 | 2006.11.24~2008.1.16 | 412 | 2008.1.17~2008.5.8 | 73 |
| D11-2 | 2006.11.24~2008.1.16 | 412 | 2008.1.17~2008.5.8 | 73 |
| D13-2 | 2006.11.24~2008.1.16 | 412 | 2008.1.17~2008.5.8 | 73 |
| Monitoring Point | Mean Value of the Error Series before Extreme Load (mm) | Variance of the Error Series before Extreme Load (mm) | Mean Value of the Error Series after Extreme Load (mm) | Variance of the Error Series after Extreme Load (mm) | U Value |
|---|---|---|---|---|---|
| D10-2 | 0.61 | 0.83 | 33.62 | 3.90 | 34.74 |
| D11-2 | −0.02 | 0.69 | 28.03 | 5.85 | 19.72 |
| D13-2 | −0.35 | 0.43 | 13.97 | 4.33 | 13.60 |
Disclaimer/Publisher’s Note: The statements, opinions and data contained in all publications are solely those of the individual author(s) and contributor(s) and not of MDPI and/or the editor(s). MDPI and/or the editor(s) disclaim responsibility for any injury to people or property resulting from any ideas, methods, instructions or products referred to in the content. |
© 2023 by the authors. Licensee MDPI, Basel, Switzerland. This article is an open access article distributed under the terms and conditions of the Creative Commons Attribution (CC BY) license (https://creativecommons.org/licenses/by/4.0/).
Share and Cite
Song, J.; Liu, Y.; Yang, J. Dam Safety Evaluation Method after Extreme Load Condition Based on Health Monitoring and Deep Learning. Sensors 2023, 23, 4480. https://doi.org/10.3390/s23094480
Song J, Liu Y, Yang J. Dam Safety Evaluation Method after Extreme Load Condition Based on Health Monitoring and Deep Learning. Sensors. 2023; 23(9):4480. https://doi.org/10.3390/s23094480
Chicago/Turabian StyleSong, Jintao, Yunhe Liu, and Jie Yang. 2023. "Dam Safety Evaluation Method after Extreme Load Condition Based on Health Monitoring and Deep Learning" Sensors 23, no. 9: 4480. https://doi.org/10.3390/s23094480
APA StyleSong, J., Liu, Y., & Yang, J. (2023). Dam Safety Evaluation Method after Extreme Load Condition Based on Health Monitoring and Deep Learning. Sensors, 23(9), 4480. https://doi.org/10.3390/s23094480
