Psychophysiological Parameters Predict the Performance of Naive Subjects in Sport Shooting Training
Abstract
1. Introduction
2. Materials and Methods
2.1. Participants
2.2. Experimental Setup
2.3. Experimental Procedure
- Preparation—the subject received the rifle loaded with 5 bullets from the assistant and assumed shooting stance;
- Shooting—the subject performed 5 shots at 5 targets in any order;
- Completion—the subject quit shooting stance and handed the rifle back to the assistant for reloading;
- VAS—the subject passed a visual analog scale (VAS) test [10] for fatigue estimation;
- Rest—the subject rested for 60 s before the next series.
- “block”—reflects the course of the experiment, includes blocks 1–4;
- “phase”—reflects the subject’s type of activity in the experiment, including rest and shooting;
- “result”—reflects successfulness on each shot, including hits and misses.
2.4. Data Processing
3. Results
3.1. The Behavioral Data Analysis
3.2. The Physiological Data Analysis
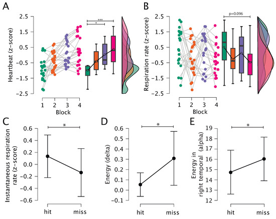
3.2.1. Heart Rate
3.2.2. Respiration Rate
3.2.3. Blinking Rate
3.2.4. Brain Electrical Activity
3.3. Correlation Analysis
4. Discussion
5. Conclusions
Author Contributions
Funding
Institutional Review Board Statement
Informed Consent Statement
Conflicts of Interest
Abbreviations
| EEG | Electroencephalogram |
| CWT | Continuous wavelet transform |
| WP | Wavelet power |
| EOG | Electrooculogramm |
| ECG | Electrocardiogram |
| MFI | Multidimensional Fatigue Inventory |
| NASA-TLX | NASA task load index |
| VAS | Visual analog scale |
References
- Harris, D.J.; Allen, K.L.; Vine, S.J.; Wilson, M.R. A systematic review and meta-analysis of the relationship between flow states and performance. In International Review of Sport and Exercise Psychology; Taylor and Francis: London, UK, 2021; pp. 1–29. [Google Scholar]
- Wang, K.; Li, Y.; Liu, H.; Zhang, T.; Luo, J. Relationship between Pistol Players’ Psychophysiological State and Shot Performance: Activation Effect of EEG and HRV. Scand. J. Med. Sci. Sport. 2022, 33, 84–98. [Google Scholar] [CrossRef]
- Fang, Q.; Fang, C.; Li, L.; Song, Y. Impact of sport training on adaptations in neural functioning and behavioral performance: A scoping review with meta-analysis on EEG research. J. Exerc. Sci. Fit. 2022, 20, 206–215. [Google Scholar] [CrossRef]
- Janelle, C.M.; Hillman, C.H.; Apparies, R.J.; Murray, N.P.; Meili, L.; Fallon, E.A.; Hatfield, B.D. Expertise differences in cortical activation and gaze behavior during rifle shooting. J. Sport Exerc. Psychol. 2000, 22, 167–182. [Google Scholar] [CrossRef]
- Doppelmayr, M.; Finkenzeller, T.; Sauseng, P. Frontal midline theta in the pre-shot phase of rifle shooting: Differences between experts and novices. Neuropsychologia 2008, 46, 1463–1467. [Google Scholar] [CrossRef]
- Hunt, C.A.; Rietschel, J.C.; Hatfield, B.D.; Iso-Ahola, S.E. A psychophysiological profile of winners and losers in sport competition. Sport. Exerc. Perform. Psychol. 2013, 2, 220. [Google Scholar] [CrossRef]
- Liu, S.; Clements, J.M.; Kirsch, E.P.; Rao, H.M.; Zielinski, D.J.; Lu, Y.; Mainsah, B.O.; Potter, N.D.; Sommer, M.A.; Kopper, R.; et al. Psychophysiological Markers of Performance and Learning during Simulated Marksmanship in Immersive Virtual Reality. J. Cogn. Neurosci. 2021, 33, 1253–1270. [Google Scholar] [CrossRef] [PubMed]
- Smets, E.; Garssen, B.; Bonke, B.d.; De Haes, J. The Multidimensional Fatigue Inventory (MFI) psychometric qualities of an instrument to assess fatigue. J. Psychosom. Res. 1995, 39, 315–325. [Google Scholar] [CrossRef]
- Hart, S.G. NASA-task load index (NASA-TLX); 20 years later. In Proceedings of the Human Factors and Ergonomics Society Annual Meeting, Philadelphia, PA, USA, 1–5 October 2018; Sage Publications Sage: Los Angeles, CA, USA, 2006; Volume 50, pp. 904–908. [Google Scholar]
- Tseng, B.Y.; Gajewski, B.J.; Kluding, P.M. Reliability, responsiveness, and validity of the visual analog fatigue scale to measure exertion fatigue in people with chronic stroke: A preliminary study. Stroke Res. Treat. 2010, 2010, 412964. [Google Scholar] [CrossRef]
- Oostenveld, R.; Fries, P.; Maris, E.; Schoffelen, J.M. FieldTrip: Open source software for advanced analysis of MEG, EEG, and invasive electrophysiological data. Comput. Intell. Neurosci. 2011, 2011, 156869. [Google Scholar] [CrossRef] [PubMed]
- Aldroubi, A.; Unser, M. Wavelets in Medicine and Biology; Routledge: Abingdon, UK, 2017. [Google Scholar]
- Torrence, C.; Compo, G.P. A practical guide to wavelet analysis. Bull. Am. Meteorol. Soc. 1998, 79, 61–78. [Google Scholar] [CrossRef]
- Makowski, D.; Pham, T.; Lau, Z.J.; Brammer, J.C.; Lespinasse, F.; Pham, H.; Schölzel, C.; Chen, S. NeuroKit2: A Python toolbox for neurophysiological signal processing. Behav. Res. Methods 2021, 53, 1689–1696. [Google Scholar] [CrossRef]
- Khodadad, D.; Nordebo, S.; Müller, B.; Waldmann, A.; Yerworth, R.; Becher, T.; Frerichs, I.; Sophocleous, L.; Van Kaam, A.; Miedema, M.; et al. Optimized breath detection algorithm in electrical impedance tomography. Physiol. Meas. 2018, 39, 094001. [Google Scholar] [CrossRef]
- Jas, M.; Larson, E.; Engemann, D.A.; Leppäkangas, J.; Taulu, S.; Hämäläinen, M.; Gramfort, A. A reproducible MEG/EEG group study with the MNE software: Recommendations, quality assessments, and good practices. Front. Neurosci. 2018, 12, 530. [Google Scholar] [CrossRef] [PubMed]
- Guillot, A.; Collet, C.; Dittmar, A.; Delhomme, G.; Delemer, C.; Vernet-Maury, E. The physiological activation effect on performance in shooting. J. Psychophysiol. 2003, 17, 214–222. [Google Scholar] [CrossRef]
- Marinescu, A.; Sharples, S.; Ritchie, A.; López, T.S.; McDowell, M.; Morvan, H. Exploring the relationship between mental workload, variation in performance and physiological parameters. IFAC-PapersOnLine 2016, 49, 591–596. [Google Scholar] [CrossRef]
- Lee, K.; Liu, D.; Perroud, L.; Chavarriaga, R.; Millán, J.d.R. Endogenous control of powered lower-limb exoskeleton. In Wearable Robotics: Challenges and Trends: Proceedings of the 2nd International Symposium on Wearable Robotics, WeRob2016, Segovia, Spain, 18–21 October 2016; Springer: Berlin/Heidelberg, Germany, 2017; pp. 115–119. [Google Scholar]
- Cheron, G.; Petit, G.; Cheron, J.; Leroy, A.; Cebolla, A.; Cevallos, C.; Petieau, M.; Hoellinger, T.; Zarka, D.; Clarinval, A.M.; et al. Brain oscillations in sport: Toward EEG biomarkers of performance. Front. Psychol. 2016, 7, 246. [Google Scholar] [CrossRef]
- Paulus, M.P.; Potterat, E.G.; Taylor, M.K.; Van Orden, K.F.; Bauman, J.; Momen, N.; Padilla, G.A.; Swain, J.L. A neuroscience approach to optimizing brain resources for human performance in extreme environments. Neurosci. Biobehav. Rev. 2009, 33, 1080–1088. [Google Scholar] [CrossRef] [PubMed]
- Hatfield, B.D.; Landers, D.M.; Ray, W.J. Cognitive processes during self-paced motor performance: An electroencephalographic profile of skilled marksmen. J. Sport Exerc. Psychol. 1984, 6, 42–59. [Google Scholar] [CrossRef]
- Kerick, S.E.; McDowell, K.; Hung, T.M.; Santa Maria, D.L.; Spalding, T.W.; Hatfield, B.D. The role of the left temporal region under the cognitive motor demands of shooting in skilled marksmen. Biol. Psychol. 2001, 58, 263–277. [Google Scholar] [CrossRef]
- Hillman, C.H.; Apparies, R.J.; Janelle, C.M.; Hatfield, B.D. An electrocortical comparison of executed and rejected shots in skilled marksmen. Biol. Psychol. 2000, 52, 71–83. [Google Scholar] [CrossRef]
- Ishihara, T. Activation of abnormal EEG by mental work. Rinsho Nohha (Clin. Electroencephalogr.) 1966, 8, 26–34. [Google Scholar]
- Sauseng, P.; Hoppe, J.; Klimesch, W.; Gerloff, C.; Hummel, F.C. Dissociation of sustained attention from central executive functions: Local activity and interregional connectivity in the theta range. Eur. J. Neurosci. 2007, 25, 587–593. [Google Scholar] [CrossRef]
- Chuang, L.Y.; Huang, C.J.; Hung, T.M. The differences in frontal midline theta power between successful and unsuccessful basketball free throws of elite basketball players. Int. J. Psychophysiol. 2013, 90, 321–328. [Google Scholar] [CrossRef]
- Aftanas, L.I.; Golocheikine, S.A. Human anterior and frontal midline theta and lower alpha reflect emotionally positive state and internalized attention: High-resolution EEG investigation of meditation. Neurosci. Lett. 2001, 310, 57–60. [Google Scholar] [CrossRef] [PubMed]
- Park, D.C.; Lautenschlager, G.; Hedden, T.; Davidson, N.S.; Smith, A.D.; Smith, P.K. Models of visuospatial and verbal memory across the adult life span. Psychol. Aging 2002, 17, 299. [Google Scholar] [CrossRef] [PubMed]
- Gevins, A.; Smith, M.E.; McEvoy, L.; Yu, D. High-resolution EEG mapping of cortical activation related to working memory: Effects of task difficulty, type of processing, and practice. Cereb. Cortex 1997, 7, 374–385. [Google Scholar] [CrossRef]
- Jensen, O.; Tesche, C.D. Frontal theta activity in humans increases with memory load in a working memory task. Eur. J. Neurosci. 2002, 15, 1395–1399. [Google Scholar] [CrossRef]
- Onton, J.; Delorme, A.; Makeig, S. Frontal midline EEG dynamics during working memory. Neuroimage 2005, 27, 341–356. [Google Scholar] [CrossRef] [PubMed]
- Laukka, S.J.; Järvilehto, T.; Alexandrov, Y.I.; Lindqvist, J. Frontal midline theta related to learning in a simulated driving task. Biol. Psychol. 1995, 40, 313–320. [Google Scholar] [CrossRef] [PubMed]
- Nakashima, K.; Sato, H. Relationship between frontal midline theta activity in EEG and concentration. J. Hum. Ergol. 1993, 22, 63–67. [Google Scholar]
- Weber, E.; Doppelmayr, M. Kinesthetic motor imagery training modulates frontal midline theta during imagination of a dart throw. Int. J. Psychophysiol. 2016, 110, 137–145. [Google Scholar] [CrossRef] [PubMed]
- Borghini, G.; Aricò, P.; Astolfi, L.; Toppi, J.; Cincotti, F.; Mattia, D.; Cherubino, P.; Vecchiato, G.; Maglione, A.G.; Graziani, I.; et al. Frontal EEG theta changes assess the training improvements of novices in flight simulation tasks. In Proceedings of the 2013 35th Annual International Conference of the IEEE Engineering in Medicine and Biology Society (EMBC), Osaka, Japan, 3–7 July 2013; pp. 6619–6622. [Google Scholar]
- Long, Y.; Liu, Z.; Chan, C.K.Y.; Wu, G.; Xue, Z.; Pan, Y.; Chen, X.; Huang, X.; Li, D.; Pu, W. Altered temporal variability of local and large-scale resting-state brain functional connectivity patterns in schizophrenia and bipolar disorder. Front. Psychiatry 2020, 11, 422. [Google Scholar] [CrossRef] [PubMed]



| Hit Rate | Subjective Fatigue | |
|---|---|---|
| Heart rate (resting phase) | - | r = 0.42, p = 0.006 |
| Respiration rate (resting phase) | r = 0.33, p = 0.03 | - |
| Respiration rate (shooting phase) | r = −0.35, p = 0.02 | - |
| Energy (theta; frontal) | r = −0.33, p = 0.0073 | - |
| Energy (theta; central) | r = −0.33, p = 0.0076 | - |
| NASA-TLX | = −0.532, p = 0.013 | - |
Disclaimer/Publisher’s Note: The statements, opinions and data contained in all publications are solely those of the individual author(s) and contributor(s) and not of MDPI and/or the editor(s). MDPI and/or the editor(s) disclaim responsibility for any injury to people or property resulting from any ideas, methods, instructions or products referred to in the content. |
© 2023 by the authors. Licensee MDPI, Basel, Switzerland. This article is an open access article distributed under the terms and conditions of the Creative Commons Attribution (CC BY) license (https://creativecommons.org/licenses/by/4.0/).
Share and Cite
Badarin, A.; Antipov, V.; Grubov, V.; Grigorev, N.; Savosenkov, A.; Udoratina, A.; Gordleeva, S.; Kurkin, S.; Kazantsev, V.; Hramov, A. Psychophysiological Parameters Predict the Performance of Naive Subjects in Sport Shooting Training. Sensors 2023, 23, 3160. https://doi.org/10.3390/s23063160
Badarin A, Antipov V, Grubov V, Grigorev N, Savosenkov A, Udoratina A, Gordleeva S, Kurkin S, Kazantsev V, Hramov A. Psychophysiological Parameters Predict the Performance of Naive Subjects in Sport Shooting Training. Sensors. 2023; 23(6):3160. https://doi.org/10.3390/s23063160
Chicago/Turabian StyleBadarin, Artem, Vladimir Antipov, Vadim Grubov, Nikita Grigorev, Andrey Savosenkov, Anna Udoratina, Susanna Gordleeva, Semen Kurkin, Victor Kazantsev, and Alexander Hramov. 2023. "Psychophysiological Parameters Predict the Performance of Naive Subjects in Sport Shooting Training" Sensors 23, no. 6: 3160. https://doi.org/10.3390/s23063160
APA StyleBadarin, A., Antipov, V., Grubov, V., Grigorev, N., Savosenkov, A., Udoratina, A., Gordleeva, S., Kurkin, S., Kazantsev, V., & Hramov, A. (2023). Psychophysiological Parameters Predict the Performance of Naive Subjects in Sport Shooting Training. Sensors, 23(6), 3160. https://doi.org/10.3390/s23063160

