Face Image Encryption Based on Feature with Optimization Using Secure Crypto General Adversarial Neural Network and Optical Chaotic Map
Abstract
1. Introduction
- To propose a novel technique for face feature encryption with image optimization using cryptography and deep learning architectures;
- To develop a secure Crypto General Adversarial neural network and optical chaotic map for encryption and decryption of face images with optimization of images.
2. Related Work
3. System Model
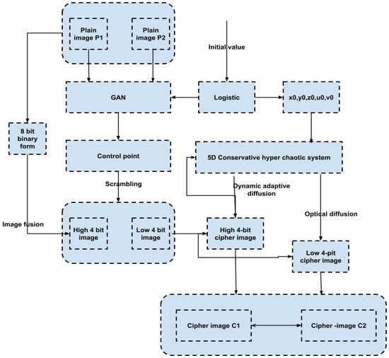
3.1. Digital Optical Chaotic Mapping (Op-Ch_M)-Based Digital Image Encryption Technique
- 1.
- Calculate the value by extracting the characteristic value of the image to be encrypted.
- 2.
- To carry out the process, utilize initial chaotic value and value, producing initial value x 0’ utilized in scrambling chaotic sequence as explained in Figure 3.
- 3.
- Arrange the chaotic sequence in descending order; the resulting sequence is . Calculate mapping matrix A for converting to , for example, .
- 4.
- To obtain the final encrypted image , utilize matrix A to scramble the image according to the pixel location. .
- 5.
- Decryption method: Extract the characteristic value of the image to be decoded.
- 6.
- Encryptor: Plaintext and a shared key, both in binary sequence, are used to produce encrypted text.
- 7.
- Decryptor: The encrypted text is used as input, and the shared key are used to produce an output of decrypted text.
- 8.
- Eavesdropper: This only accepts the encrypted text as input, which means it intercepts text and decrypts it without the shared key.
- Dense layer that is fully linked;
- Flatten layer;
- Convolutional layer.
3.2. Secure Crypto General Adversarial Neural Network
| Require: |
| , clipping parameter, , batch size. , hyperparameters parameters; amount of generator iterations per critic iteration. |
| 1. while has not joined do |
| 2. for do 3; for do |
| 3. Sample . |
| 4. Sample . |
| 5. a random number . |
| 6. |
| 7. |
| 8. |
| 9. |
| 10. |
| 11. |
| 12. end for |
| 13. end for |
| 14. |
| 15. end for |
| 16. Sample . |
| 17. |
| 18. |
| 19. |
| 20. end while |
3.3. Security Analysis
3.3.1. Analysis of Key Space
3.3.2. Key Randomness Analysis
3.3.3. Key Sensitivity Analysis
3.3.4. Histogram Analysis
3.3.5. Entropy Analysis
3.3.6. Security Analysis under Various Adversary Models
3.3.7. Network Architecture Leakage
3.3.8. Both Network Architecture Leakage and Hidden Factors
4. Experimental Analysis
5. Conclusions
Author Contributions
Funding
Data Availability Statement
Conflicts of Interest
References
- Ding, Y.; Wu, G.; Chen, D.; Zhang, N.; Gong, L.; Cao, M.; Qin, Z. DeepEDN: A Deep-Learning-Based Image Encryption and Decryption Network for Internet of Medical Things. IEEE Internet Things J. 2020, 8, 1504–1518. [Google Scholar] [CrossRef]
- Wu, C.; Ju, B.; Wu, Y.; Xiong, N.N.; Zhang, S. WGAN-E: A Generative Adversarial Networks for Facial Feature Security. Electronics 2020, 9, 486. [Google Scholar] [CrossRef]
- Li, X.; Jiang, Y.; Chen, M.; Li, F. Research on iris image encryption based on deep learning. EURASIP J. Image Video Process. 2018, 2018, 126. [Google Scholar] [CrossRef]
- Man, Z.; Li, J.; Di, X.; Sheng, Y.; Liu, Z. Double image encryption algorithm based on neural network and chaos. Chaos Solitons Fractals 2021, 152, 111318. [Google Scholar] [CrossRef]
- Maniyath, S.R.; Thanikaiselvan, V. An efficient image encryption using deep neural network and chaotic map. Microprocess. Microsyst. 2020, 77, 103134. [Google Scholar] [CrossRef]
- Deng, Z.; Zhong, S. A digital image encryption algorithm based on chaotic mapping. J. Algorithms Comput. Technol. 2019, 13, 1748302619853470. [Google Scholar] [CrossRef]
- Li, Q.; Wang, X.; Wang, X.; Ma, B.; Wang, C.; Xian, Y.; Shi, Y. A Novel Grayscale Image Steganography Scheme Based on Chaos Encryption and Generative Adversarial Networks. IEEE Access 2020, 8, 168166–168176. [Google Scholar] [CrossRef]
- Chai, X.; Tian, Y.; Gan, Z.; Lu, Y.; Wu, X.-J.; Long, G. A robust compressed sensing image encryption algorithm based on GAN and CNN. J. Mod. Opt. 2022, 69, 103–120. [Google Scholar] [CrossRef]
- Ding, Y.; Tan, F.; Qin, Z.; Cao, M.; Choo, K.-K.R.; Qin, Z. DeepKeyGen: A Deep Learning-Based Stream Cipher Generator for Medical Image Encryption and Decryption. IEEE Trans. Neural Networks Learn. Syst. 2021, 33, 4915–4929. [Google Scholar] [CrossRef]
- Wu, C.; Chang, J.; Xu, X.; Quan, C.; Zhang, X.; Zhang, Y. Cryptoanalysis of the modified diffractive-imaging-based image encryption by deep learning attack. J. Mod. Opt. 2020, 67, 1398–1409. [Google Scholar] [CrossRef]
- Zhou, L.; Xiao, Y.; Chen, W. Vulnerability to machine learning attacks of optical encryption based on diffractive imaging. Opt. Lasers Eng. 2020, 125, 105858. [Google Scholar] [CrossRef]
- Feng, F.; Hu, J.; Guo, Z.; Gan, J.-A.; Chen, P.-F.; Chen, G.; Min, C.; Yuan, X.; Somekh, M. Deep Learning-Enabled Orbital Angular Momentum-Based Information Encryption Transmission. ACS Photon. 2022, 9, 820–829. [Google Scholar] [CrossRef]
- Wang, X.; Wei, H. Cryptanalysis of compressive interference-based optical encryption using a U-net deep learning network. Opt. Commun. 2022, 507, 127641. [Google Scholar] [CrossRef]
- Chen, J.; Li, X.-W.; Wang, Q.-H. Deep Learning for Improving the Robustness of Image Encryption. IEEE Access 2019, 7, 181083–181091. [Google Scholar] [CrossRef]
- Jin, M.; Wang, W.; Wang, X. Optical color image cryptosystem based on interference principle and deep learning. Optik 2021, 251, 168474. [Google Scholar] [CrossRef]
- Song, W.; Liao, X.; Weng, D.; Zheng, Y.; Liu, Y.; Wang, Y. Cryptanalysis of phase information based on a double random-phase encryption method. Opt. Commun. 2021, 497, 127172. [Google Scholar] [CrossRef]
- Wang, X.; Wang, W.; Wei, H.; Xu, B.; Dai, C. Holographic and speckle encryption using deep learning. Opt. Lett. 2021, 46, 5794–5797. [Google Scholar] [CrossRef]
- Li, Q.; Meng, X.; Yin, Y.; Wu, H. A Multi-Image Encryption Based on Sinusoidal Coding Frequency Multiplexing and Deep Learning. Sensors 2021, 21, 6178. [Google Scholar] [CrossRef]
- Bao, Z.; Xue, R. Research on the avalanche effect of image encryption based on the Cycle-GAN. Appl. Opt. 2021, 60, 5320–5334. [Google Scholar] [CrossRef]
- Zhao, T.; Ran, Q.; Chi, Y. Image encryption based on nonlinear encryption system and public-key cryptography. Opt. Commun. 2015, 338, 64–72. [Google Scholar] [CrossRef]
- Guan, Z.-H.; Huang, F.; Guan, W. Chaos-based image encryption algorithm. Phys. Lett. A 2005, 346, 153–157. [Google Scholar] [CrossRef]
- Kumar, C.M.; Vidhya, R.; Brindha, M. An efficient chaos based image encryption algorithm using enhanced thorp shuffle and chaotic convolution function. Appl. Intell. 2021, 52, 2556–2585. [Google Scholar] [CrossRef]
- Liu, X.; Tong, X.; Wang, Z.; Zhang, M. A new n-dimensional conservative chaos based on Generalized Hamiltonian System and its’ applications in image encryption. Chaos Solitons Fractals 2022, 154, 111693. [Google Scholar] [CrossRef]
- Yang, Y.G.; Wang, B.P.; Yang, Y.L.; Zhou, Y.H.; Shi, W.M.; Liao, X. A visually meaningful image encryption algorithm based on adaptive 2D compressive sensing and chaotic system. Multimed. Tools Appl. 2022, 1–30. [Google Scholar] [CrossRef]
- Chai, X.; Wu, H.; Gan, Z.; Han, D.; Zhang, Y.; Chen, Y. An efficient approach for encrypting double color images into a visually meaningful cipher image using 2D compressive sensing. Inf. Sci. 2021, 556, 305–340. [Google Scholar] [CrossRef]
- Kiran, P.; Parameshachari, B.D. Logistic Sine Map (LSM) Based Partial Image Encryption. In Proceedings of the 2021 National Computing Colleges Conference (NCCC), Taif, Saudi Arabia, 27–28 March 2021; pp. 1–6. [Google Scholar] [CrossRef]
- Ali Khan, F.; Ahmed, J.; Ahmad, J.; Khan, J.S.; Ahmad, F.; Stankovic, V.; Larijani, H. A novel chaos-based partial image encryption scheme using Lifting Wavelet Transform. In Proceedings of the 1st International Nonlinear Dynamics Conference, Rome, Italy, 17–20 February 2019. [Google Scholar]
- Bhowmik, A.; Karforma, S.; Dey, J.; Sarkar, A. Fuzzy-Based Session Key as Restorative Power of Symmetric Key En-cryption for Secured Wireless Communication. In Proceedings of the 2nd International Conference on Communication, Devices and Computing. Lecture Notes in Electrical Engineering; Kundu, S., Acharya, U., De, C., Mukherjee, S., Eds.; Springer: Singapore, 2020; Volume 602. [Google Scholar]
- Bokhari, M.U.; Shallal, Q.M. A review on symmetric key encryption techniques in cryptography. Int. J. Comput. Appl. 2016, 147, 1504–1518. [Google Scholar]
- Padhiar, S.; Mori, K.H. A Comparative Study on Symmetric and Asymmetric Key Encryption Techniques. In Implementing Data Analytics and Architectures for Next Generation Wireless Communications; IGI Global: Hershey, PA, USA, 2022; pp. 132–144. [Google Scholar]
- Kaur, M.; Kumar, V. A Comprehensive Review on Image Encryption Techniques. Arch. Comput. Methods Eng. 2020, 27, 15–43. [Google Scholar] [CrossRef]






| Sr. No. | Image Encryption Technique | Overview | Advantages | Disadvantages |
|---|---|---|---|---|
| 1. | Image encryption based on a public key [20] | Public key encryption uses a pair of keys, one for encryption and one for decryption, providing secure communication and nonrepudiation for image data. | Public key encryption provides secure communication as only the intended recipient can decrypt the image using their private key. It also allows for nonrepudiation and the ability to encrypt large amounts of data. | Public key encryption can be slower and more computationally expensive than symmetric key encryption. Additionally, managing and securely distributing the public and private keys can be complex and difficult. |
| 2. | Chaos-based encryption technique [21,22,23] | Random starting circumstances. Numerous iterations are required; a sophisticated mapping process. | Chaos-based encryption techniques use chaotic systems to generate encryption keys, providing high levels of security and randomness. They also have the ability to resist known plaintext attacks and are resistant to differential cryptanalysis. | Chaos-based encryption techniques can be complex to implement and may have limitations in terms of encryption speed and scalability. They also may be sensitive to initial conditions and perturbations in the chaotic system. |
| 3. | Visually meaningful image encryption technique [24,25] | Mentions an image that is at least twice as large as the original. A successful embedding method. A powerful encryption method. | Visually meaningful image encryption techniques help to preserve the visual features of an image while still encrypting it, making it more user-friendly and easy to understand. This also allows for more efficient and effective image transmission and storage. | Visually meaningful image encryption techniques may not provide as much security as other encryption methods and can be vulnerable to attacks such as stegonography and visual cryptanalysis. Additionally, it may be more computationally expensive and complex to implement. |
| 4. | Partial image encryption techniques [26,27] | Extraction of important areas from images. Any safe encryption method. | Partial image encryption techniques allow for selective encryption of important or sensitive parts of an image, enhancing security while preserving the overall visual quality of the image. It also allows for more efficient storage and transmission as only certain parts of the image are encrypted. | Partial image encryption techniques may not provide as much security as full image encryption, as attackers may focus on the unencrypted parts of the image. It also may be more complex to implement and may require additional information to properly decrypt the image. |
| 5. | Symmetric key encryption techniques [28,29,30] | Symmetric key confidentiality. Mechanism for safe key sharing and codec conformity. | Symmetric key encryption uses the same key for encryption and decryption, providing fast and efficient encryption. It also requires less computational power and is simpler to implement compared to other encryption methods, making it more practical for many use cases. | Symmetric key encryption requires secure key distribution and management, as the same key is used for encryption and decryption, if the key is compromised the security of the encrypted data is lost. It also does not provide nonrepudiation, meaning that the sender and receiver cannot prove who sent the message. |
| 6. | Proposed encryption technique based on cryptography and deep learning (DL) architectures. | Here, the input face image is processed and mapped using optical chaotic maps, which are utilized for efficient encryption and decryption of the image. | The proposed encryption technique provides high security by combining the strengths of both methods. The technique can also adapt to changing encryption needs, improve the encryption efficiency, and resist attacks that traditional encryption techniques may fall prey to. | It may be computationally expensive and require specialized hardware and expertise to implement. |
| Datasets | Techniques | PSNR | SSIM | RMSE | MAP | Encryption Speed |
|---|---|---|---|---|---|---|
| ImageNet dataset | CNN | 88 | 78 | 79 | 61 | 85 |
| IEA | 90 | 82 | 71 | 55 | 86 | |
| Cry_GANN_OChaMap | 92 | 85 | 68 | 52 | 88 | |
| LFW | CNN | 85 | 83 | 69 | 65 | 81 |
| IEA | 88 | 85 | 65 | 61 | 82 | |
| Cry_GANN_OChaMap | 90 | 89 | 61 | 59 | 89 |
Disclaimer/Publisher’s Note: The statements, opinions and data contained in all publications are solely those of the individual author(s) and contributor(s) and not of MDPI and/or the editor(s). MDPI and/or the editor(s) disclaim responsibility for any injury to people or property resulting from any ideas, methods, instructions or products referred to in the content. |
© 2023 by the authors. Licensee MDPI, Basel, Switzerland. This article is an open access article distributed under the terms and conditions of the Creative Commons Attribution (CC BY) license (https://creativecommons.org/licenses/by/4.0/).
Share and Cite
Alsafyani, M.; Alhomayani, F.; Alsuwat, H.; Alsuwat, E. Face Image Encryption Based on Feature with Optimization Using Secure Crypto General Adversarial Neural Network and Optical Chaotic Map. Sensors 2023, 23, 1415. https://doi.org/10.3390/s23031415
Alsafyani M, Alhomayani F, Alsuwat H, Alsuwat E. Face Image Encryption Based on Feature with Optimization Using Secure Crypto General Adversarial Neural Network and Optical Chaotic Map. Sensors. 2023; 23(3):1415. https://doi.org/10.3390/s23031415
Chicago/Turabian StyleAlsafyani, Majed, Fahad Alhomayani, Hatim Alsuwat, and Emad Alsuwat. 2023. "Face Image Encryption Based on Feature with Optimization Using Secure Crypto General Adversarial Neural Network and Optical Chaotic Map" Sensors 23, no. 3: 1415. https://doi.org/10.3390/s23031415
APA StyleAlsafyani, M., Alhomayani, F., Alsuwat, H., & Alsuwat, E. (2023). Face Image Encryption Based on Feature with Optimization Using Secure Crypto General Adversarial Neural Network and Optical Chaotic Map. Sensors, 23(3), 1415. https://doi.org/10.3390/s23031415

