ALIEN: Assisted Learning Invasive Encroachment Neutralization for Secured Drone Transportation System †
Abstract
1. Introduction
- To design a multimodal invasive drone detection network that can detect and classify various drones in a DTN operating in ambient environments, estimate their range, and identify the conveyed objects’ characterization in real-time.
- To present a reliable and robust dataset for trustworthy and real-time malicious drones with attached object detection and elicitation that encompasses most real-life scenarios in a DTN.
- To develop a mutivariate perceived danger analysis in tandem with the scenario’s current characterization required for cognitive data-centric decision making.
- To formulate a multivariate situation-aware encroachment neutralization strategy for ascertaining the appropriate decision for any given dynamic state.
- To evaluate the model’s performance with other state-of-the-art (SOTA) models and approaches.
2. Overview of Invasive Drone Encroachment Techniques
2.1. Invasive Drone Encroachment Neutralization Techniques in DTS
2.2. Collaborative Counter-Invasive Encroachment Approaches in DTS
3. Materials and Methods
3.1. ALIEN Design for Secured DTS
3.2. Camera-Lidar Sensor Calibration
3.3. ALIEN Detector and Ranging Estimation
3.4. Assisted Learning for Invasive Drone Interception
| Algorithm 1: Steps for Invasive Drone Interception . |
![]() |
3.5. Harmful Object Recognition () and Feature Quantification ()
| Algorithm 2: Harmful Object Recognition and Elicitation (). |
![]() |
3.6. Assessing Drone Encroachment Legality ()
| Algorithm 3: Proximity and Legality Assessment (). |
![]() |
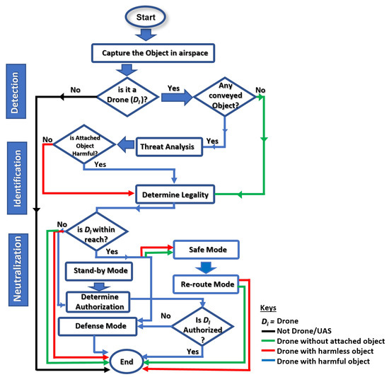
3.7. Adaptive Neutralization ()
- Detect the peculiarity of the aerial object and its ranging measurement: drone () or not drone, () (see Section 3.3);
- Identify the conveyed object: attached objects () or no-attached-object, () (see Section 3.5);
- Access the harmfulness of conveyed objects: harmful () or not harmful, (), through threat analysis (see Section 3.5);
- Determine the legality of the drone’s route: legal () or not legal, () (see Section 3.6); and
- Ascertain the authorization to operate: authorize (), or not authorize, () (see Section 3.6),
3.8. Dataset Collection, Characterization, and Preprocessing
| Algorithm 4: Pseudocode for Situation-Aware Neutralization (). |
![]() |
3.9. Experimental Setup
4. Experimental Results and Discussion
4.1. Invasive Drone Detection and Elicitation by the ALIEN Model
4.2. ALIEN Learning Capacity through Ablation Study
4.3. Attached Object Recognition by the ALIEN Model
4.4. Performance Evaluation
4.4.1. ALIEN and YOLO variants
4.4.2. ALIEN and SOTA Model Performance
4.5. Adaptive Encroachment Neutralization Analysis
5. Conclusions
Author Contributions
Funding
Institutional Review Board Statement
Informed Consent Statement
Data Availability Statement
Acknowledgments
Conflicts of Interest
Abbreviations
| Acronym | Meaning |
| AI | Artificial Intelligence |
| AL | Assisted Learning |
| ALIEN | Assisted Learning Invasive Encroachment Neutralization |
| CNN | Convolution Neural Network |
| CPS | Cyber Physical System |
| CSP | Cross Stage Partial Network |
| DL | Deep Learning |
| DTN | Drone Transportation Network |
| DTS | Drone Transportation System |
| EDDN | Efficient Drone Detector Network |
| FLOPS | Floating point Operations Per Seconds |
| FPN | Feature Pyramid Network |
| IAS | Intelligent Autonomous System |
| IOU | Intersection Of Union |
| LIDAR | Light Detection and Ranging |
| mAP | Mean Average Precision |
| ML | Machine Learning |
| PANET | Path Aggregation Network |
| RADAR | Radio Detection and Ranging |
| SOTA | State-of-the-Art |
| SSD | Single Shot Detector |
| TEAS | Timely, Efficient, Accurate, Situation-aware |
| UAV | Unmanned Aerial Vehicles |
| VGG | Visual Geometry Group |
| YOLO | You Only Look Once |
References
- Khan, M.A.; Menouar, H.; Eldeeb, A.; Abu-Dayya, A.; Salim, F.D. On the Detection of Unauthorized Drones—Techniques and Future Perspectives: A Review. IEEE Sens. J. 2022, 22, 11439–11455. [Google Scholar] [CrossRef]
- Alwateer, M.; Loke, S.W. Emerging Drone Services: Challenges and Societal Issues. IEEE Technol. Soc. Mag. 2020, 39, 47–51. [Google Scholar] [CrossRef]
- Shi, X.; Yang, C.; Xie, W.; Liang, C.; Shi, Z.; Chen, J. Anti-Drone System with Multiple Surveillance Technologies: Architecture, Implementation, and Challenges. IEEE Commun. Mag. 2018, 56, 68–74. [Google Scholar] [CrossRef]
- David, B.; Gavin, M. Resilient Hermeneutics: Using Simulations in Decision-Centric and Information Rich Environments. In Proceedings of the 2022 Future of War, Amsterdam, The Netherlands, 5–7 October 2022; pp. 1–20. [Google Scholar]
- Ajakwe, S.O.; Ihekoronye, V.U.; Kim, D.S.; Lee, J.M. DRONET: Multi-Tasking Framework for Real-Time Industrial Facility Aerial Surveillance and Safety. Drones 2022, 6, 46. [Google Scholar] [CrossRef]
- Haviv, H.; Elbit, E. Drone Threat And CUAS Technology: White Pape. Elbit Syst. 2019, 1–19. Available online: https://www.tweedekamer.nl/downloads/document?id=c6b69754-8a63-4772-a90c-9377aff2e248 (accessed on 17 October 2022).
- Wild, G.; Murray, J.; Baxter, G. Exploring Civil Drone Accidents and Incidents to Help Prevent Potential Air Disasters. Aerospace 2016, 3, 22. [Google Scholar] [CrossRef]
- Swinney, C.J.; Woods, J.C. A Review of Security Incidents and Defence Techniques Relating to the Malicious Use of Small Unmanned Aerial Systems. IEEE Aerosp. Electron. Syst. Mag. 2022, 37, 14–28. [Google Scholar] [CrossRef]
- Ajakwe, S.O.; Ihekoronye, V.U.; Akter, R.; Kim, D.S.; Lee, J.M. Adaptive Drone Identification and Neutralization Scheme for Real-Time Military Tactical Operations. In Proceedings of the 2022 International Conference on Information Networking (ICOIN), Jeju-si, Republic of Korea, 12–15 January 2022; pp. 380–384. [Google Scholar] [CrossRef]
- Castrillo, V.U.; Manco, A.; Pascarella, D.; Gigante, G. A Review of Counter-UAS Technologies for Cooperative Defensive Teams of Drones. Drones 2022, 6, 65. [Google Scholar] [CrossRef]
- Park, S.; Kim, H.T.; Lee, S.; Joo, H.; Kim, H. Survey on Anti-Drone Systems: Components, Designs, and Challenges. IEEE Access 2021, 9, 42635–42659. [Google Scholar] [CrossRef]
- Phillips, C.; Gaffey, C. Most french Nuclear Plants ‘should be shutdown’ over Drone Threat. Elbit Syst. 2015, 1–3. Available online: https://www.newsweek.com/2015/03/06/most-frenchnuclear-plants-should-be-shut-down-over-drone-threat-309019.html (accessed on 18 September 2021).
- Yong, S.P.; Chung, A.L.W.; Yeap, W.K.; Sallis, P. Motion Detection Using Drone’s Vision. In Proceedings of the 2017 Asia Modelling Symposium (AMS), Kota Kinabalu, Malaysia, 4–6 December 2017; pp. 108–112. [Google Scholar] [CrossRef]
- Nalamati, M.; Kapoor, A.; Saqib, M.; Sharma, N.; Blumenstein, M. Drone Detection in Long-Range Surveillance Videos. In Proceedings of the 2019 16th IEEE International Conference on Advanced Video and Signal Based Surveillance (AVSS), Taipei, Taiwan, 18–21 September 2019; pp. 1–6. [Google Scholar] [CrossRef]
- Meng, W.; Tia, M. Unmanned Aerial Vehicle Classification and Detection Based on Deep Transfer Learning. In Proceedings of the 2020 International Conference on Intelligent Computing and Human-Computer Interaction (ICHCI), Sanya, China, 4–6 December 2020; pp. 280–285. [Google Scholar] [CrossRef]
- Chamola, V.; Kotesh, P.; Agarwal, A.; Naren; Gupta, N.; Guizani, M. A Comprehensive Review of Unmanned Aerial Vehicle Attacks and Neutralization Techniques. Ad Hoc Netw. 2021, 111, 102324. [Google Scholar] [CrossRef]
- Lykou, G.; Moustakas, D.; Gritzalis, D. Defending Airports from UAS: A Survey on Cyber-Attacks and Counter-Drone Sensing Technologies. Sensors 2020, 20, 3537. [Google Scholar] [CrossRef] [PubMed]
- Ajakwe, S.O.; Nwakanma, C.I.; Kim, D.S.; Lee, J.M. Key Wearable Device Technologies Parameters for Innovative Healthcare Delivery in B5G Network: A Review. IEEE Access 2022, 10, 49956–49974. [Google Scholar] [CrossRef]
- Xian, X.; Wang, X.; Ding, J.; Ghanadan, R. Assisted Learning: A Framework for Multi-Organization Learning. arXiv 2020, arXiv:2004.00566. [Google Scholar]
- Abro, G.E.M.; Zulkifli, S.A.B.M.; Masood, R.J.; Asirvadam, V.S.; Laouti, A. Comprehensive Review of UAV Detection, Security, and Communication Advancements to Prevent Threats. Drones 2022, 6, 284. [Google Scholar] [CrossRef]
- Fraga-Lamas, P.; Ramos, L.; Mondéjar-Guerra, V.; Fernández-Caramés, T.M. A Review on IoT Deep Learning UAV Systems for Autonomous Obstacle Detection and Collision Avoidance. Remote Sens. 2019, 11, 2144. [Google Scholar] [CrossRef]
- Gopal, V. Developing an Effective Anti-Drone System for India’s Armed Forces. pp. 1–20. Available online: https://www.orfonline.org/research/developing-an-effective-anti-drone-system-for-indias-armed-forces-68001/ (accessed on 20 December 2022).
- Ajakwe, S.O.; Ihekoronye, V.U.; Kim, D.S.; Lee, J.M. Tractable Minacious Drones Aerial Recognition and Safe-Channel Neutralization Scheme for Mission Critical Operations. In Proceedings of the 2022 IEEE 27th International Conference on Emerging Technologies and Factory Automation (ETFA), Stuttgart, Germany, 6–9 September 2022; pp. 1–8. [Google Scholar] [CrossRef]
- Chang, X.; Yang, C.; Wu, J.; Shi, X.; Shi, Z. A Surveillance System for Drone Localization and Tracking Using Acoustic Arrays. In Proceedings of the 2018 IEEE 10th Sensor Array and Multichannel Signal Processing Workshop (SAM), Sheffield, UK, 8–11 July 2018; pp. 573–577. [Google Scholar] [CrossRef]
- Rangwala, S. The LiDAR Range Wars-Mine Is Longer Than Yours. Forbes Magazine, 2022 October 22; 1–12. [Google Scholar]
- Zhang, Z. A Flexible New Technique for Camera Calibration. IEEE Trans. Pattern Anal. Mach. Intell. 2000, 22, 1330–1334. [Google Scholar] [CrossRef]
- Tu, J.; Wang, P.; Liu, F. PP-RCNN: Point-Pillars Feature Set Abstraction for 3D Real-time Object Detection. In Proceedings of the 2021 International Joint Conference on Neural Networks (IJCNN), Shenzhen, China, 18–22 July 2021; pp. 1–8. [Google Scholar] [CrossRef]
- Ajakwe, S.O.; Ihekoronye, V.U.; Kim, D.; Lee, J.M. Pervasive Intrusion Detection Scheme to Mitigate Sensor Attacks on UAV Networks. In Proceedings of the 2022 Korean Institute of Communication and Sciences Summer Conference, Gumi, Republic of Korea, 22–24 June 2022; pp. 1267–1268. [Google Scholar]
- Samanth, S.; V, P.K.; Balachandra, M. Security in Internet of Drones: A Comprehensive Review. Cogent Eng. 2022, 9, 2029080. [Google Scholar] [CrossRef]
- Seo, S.; Han, S.; Kim, D. D-CEWS: DEVS-Based Cyber-Electronic Warfare M&S Framework for Enhanced Communication Effectiveness Analysis in Battlefield. Sensors 2022, 22, 3147. [Google Scholar] [CrossRef] [PubMed]
- Ajakwe, S.O.; Ihekoronye, V.U.; Mohtasin, G.; Akter, R.; Aouto, A.; Kim, D.S.; Lee, J.M. VisioDECT Dataset: An Aerial Dataset for Scenario-Based Multi-Drone Detection and Identification. IEEE Dataport 2022. [Google Scholar] [CrossRef]
- Grossman, N. Drones and Terrorism: Assymetric Warfare and the Threat to Global Security; I.B. Tauris: New York, NY, USA, 2018. [Google Scholar]

















| ALIEN Model Configuration Specification | ||
|---|---|---|
| Layer | Output Shape | Descriptions |
| depth_multiple | 0.33 | model depth multiple |
| width_multiple | 0.50 | layer channel multiple |
| [−1, 1, Focus, [64, 3]] | ||
| [−1, 1, Conv, [128, 3, 2]] | ||
| [−1, 3, BottleneckCSP, [128]] | ||
| [−1, 1, Conv, [256, 3, 2]] | ||
| [−1, 9, BottleneckCSP, [256]] | ||
| [−1, 1, Conv, [512, 3, 2]] | ||
| [−1, 9, BottleneckCSP, [512]] | ||
| [−1, 1, Conv, [1024, 3, 2]] | ||
| [−1, 1, SPP, [1024, [5, 9, 13]]] | ||
| Backbone | [−1, 3, BottleneckCSP, [1024, False]] | CSP performs the feature extraction on the acquired aerial images |
| [−1, 1, Conv, [512, 1, 1]] | ||
| [−1, 1, nn.Upsample, [None, 2, `nearest’]] | ||
| [[−1, 6], 1, Concat, [1]] | ||
| [−1, 3, BottleneckCSP, [512, False]] | ||
| [−1, 1, Conv, [256, 1, 1]] | ||
| [−1, 1, nn.Upsample, [None, 2, `nearest’]] | ||
| [[−1, 4], 1, Concat, [1]] | ||
| [−1, 3, BottleneckCSP, [256, False]] | ||
| [−1, 1, Conv, [256, 3, 2]] | ||
| [[−1, 14], 1, Concat, [1]] | ||
| [−1, 3, BottleneckCSP, [512, False]] | ||
| [−1, 1, Conv, [512, 3, 2]] | ||
| [[−1, 10], 1, Concat, [1]] | ||
| [−1, 3, BottleneckCSP, [1024, False]] | ||
| Neck and Head | [[17, 20, 23], 1, Detect, [nc, anchors]] | Image segmentation, Feature Aggregation, and eventual prediction are carried out |
| Dataset Description | ||||
|---|---|---|---|---|
| UAV Model | Scenario | Sample Size | Conveyed Objects | Sample Size |
| Anafi-Ext | Sunny | 200 | Gun | 400 |
| Evening | 200 | Medical Supplies | 500 | |
| Cloudy | 200 | Spy camera | 400 | |
| DJI-Phantom | Sunny | 200 | Sealed Package | 300 |
| Evening | 200 | Containers | 350 | |
| Cloudy | 200 | Food Items | 500 | |
| DJI-FPV | Sunny | 200 | Explosives | 240 |
| Evening | 200 | Missile | 400 | |
| Cloudy | 200 | Total Sample | 3600 | |
| EFTE410S | Sunny | 200 | ||
| Evening | 200 | |||
| Cloudy | 200 | |||
| Mavic-Ent | Sunny | 200 | ||
| Evening | 200 | |||
| Cloudy | 200 | |||
| Mavic-Air | Sunny | 200 | ||
| Evening | 200 | |||
| Cloudy | 200 | |||
| Total Sample | 7200 | |||
| Model Parameters | ||
|---|---|---|
| No. | Parameters | Values |
| 1 | Batch size | 8, 16, 24, 32, 48, 64, 128, 160 |
| 2 | Box loss | 0.05 |
| 3 | Epoch | 100 |
| 4 | Input size | 416 × 416 × 3 |
| 5 | Learning rate | 0.01 (0.005) |
| 6 | Weight-decay | 0.0005 |
| 7 | Warmup-epochs | 3.0 |
| 8 | Warm-momentum | 0.8 |
| Proposed Model Detection and Classification Performance | |||||
|---|---|---|---|---|---|
| UAV Models | Scenario | mAP % | Sensitivity () % | Specificity () % | G-Mean % |
| Anafi-Ext | sunny | 99.50 | 75.00 | 49.86 | 61.15 |
| evening | 99.50 | 100.00 | 46.10 | 67.89 | |
| cloudy | 99.50 | 85.00 | 45.20 | 61.98 | |
| DJI-Phantom | sunny | 99.50 | 100.00 | 47.21 | 68.70 |
| evening | 94.50 | 95.00 | 49.71 | 68.72 | |
| cloudy | 99.50 | 100.00 | 46.13 | 67.91 | |
| DJI-FPV | sunny | 99.50 | 100.00 | 44.85 | 66.97 |
| evening | 24.90 | 100.00 | 47.50 | 68.92 | |
| cloudy | 99.50 | 100.00 | 44.15 | 66.45 | |
| EFTE410S | sunny | 99.50 | 100.00 | 46.12 | 67.91 |
| evening | 44.60 | 75.00 | 52.25 | 62.59 | |
| cloudy | 90.80 | 100.00 | 49.13 | 70.09 | |
| Mavic-Ent | sunny | 80.00 | 82.30 | 48.50 | 63.17 |
| evening | 66.70 | 61.60 | 49.68 | 55.48 | |
| cloudy | 81.00 | 82.50 | 43.75 | 60.08 | |
| Mavic-Air | sunny | 99.50 | 100.00 | 44.12 | 66.42 |
| evening | 12.00 | 100.00 | 49.95 | 70.67 | |
| cloudy | 99.50 | 15.00 | 45.12 | 26.01 | |
| ALIEN Model Ablation Performance. | ||||
|---|---|---|---|---|
| Batch Size | Epoch | mAP % | Sensitivity () % | Box_Loss |
| 8 | 100 | 99.5 | 100 | 0.037 |
| 16 | 100 | 99.5 | 100 | 0.039 |
| 24 | 100 | 99.5 | 100 | 0.044 |
| 32 | 100 | 99.6 | 100 | 0.046 |
| 48 | 100 | 99.6 | 100 | 0.050 |
| 64 | 100 | 99.8 | 100 | 0.052 |
| 96 | 100 | 99.6 | 100 | 0.053 |
| 128 | 100 | 99.5 | 100 | 0.059 |
| 144 | 100 | 99.5 | 100 | 0.062 |
| 160 | 100 | 99.5 | 100 | 0.063 |
| Recognition of Conveyed Objects by the ALIEN Model | ||||
|---|---|---|---|---|
| Conveyed Objects | mAP % | Sensitivity () % | Specificity () % | G-Mean % |
| Medical Supplies | 48.5 | 65.5 | 43.3 | 53.3 |
| Spy Camera | 33.9 | 59.1 | 40.8 | 49.1 |
| Sealed Packages | 30.2 | 36.8 | 30.1 | 33.3 |
| Containers | 95.2 | 89.5 | 51.1 | 67.6 |
| Guns | 31.7 | 41.2 | 11.2 | 21.5 |
| Food Items | 84.5 | 84.3 | 49.6 | 64.6 |
| Missile | 99.7 | 68.5 | 44.5 | 55.2 |
| Explosives | 80.0 | 45.2 | 34.5 | 39.5 |
| UAV Detection Performance | Conveyed Object Recognition Performance | ||||||||
|---|---|---|---|---|---|---|---|---|---|
| Models | Back | F1 | Time | Train. | Space | F1 | Time | Train. | Space |
| Bone | (%) | (fps) | Time | GFLOPs | (%) | (fps) | Time | GFLOPs | |
| v3 | Darknet | 95.5 | 0.016 s | 10 m 57 s | 23.4 | 68.9 | 0.015 s | 1 m 8 s | 23.3 |
| v5s | Tiny-s | 98.1 | 0.021 s | 5 m 27 s | 16.5 | 61.5 | 0.022 s | 2 m 54 s | 16.4 |
| p2 + v5 | sPPF | 99.1 | 0.023 s | 16 m 52 s | 19.2 | 74.5 | 0.024 s | 3 m 45 s | 19.1 |
| fpn+v5 | FPN | 82.9 | 0.022 s | 13 m 23 s | 16.2 | 77.7 | 0.023 s | 2 m 55 s | 16.3 |
| ALIEN | Hybrid | 99.8 | 0.021 s | 03 m 0 s | 16.1 | 80.1 | 0.021 s | 1 m 8 s | 16.1 |
| Overall Model Performance (Detection and Identification) | ||||||
|---|---|---|---|---|---|---|
| Models | mAP | F1 | Time | Rel. | Space Used | |
| (%) | (%) | (%) | (fps) | Loss | GFLOPS | |
| v3 | 97.20 | 89.50 | 95.50 | 0.016s | 0.0426 | 23.30 |
| v5s | 96.50 | 100.0 | 98.10 | 0.022s | 0.0440 | 16.50 |
| p2 + v5 | 98.30 | 100.0 | 99.10 | 0.024s | 0.0587 | 19.10 |
| fpn+v5 | 100.0 | 70.80 | 82.90 | 0.023s | 0.0421 | 16.20 |
| SqueezeNet | 83.41 | 85.10 | 88.50 | 0.030s | 0.0921 | 22.50 |
| GoogleNet | 89.55 | 88.75 | 89.10 | 0.035s | 0.0685 | 24.10 |
| VGG-16 | 89.25 | 83.20 | 86.10 | 0.039s | 0.0781 | 26.50 |
| MobileNet V2 | 74.50 | 72.05 | 74.01 | 0.476s | 0.0951 | 18.40 |
| ResNet | 89.53 | 90.10 | 89.81 | 0.040s | 0.0983 | 21.70 |
| ALIEN | 99.50 | 100.0 | 99.80 | 0.021s | 0.0370 | 16.10 |
Disclaimer/Publisher’s Note: The statements, opinions and data contained in all publications are solely those of the individual author(s) and contributor(s) and not of MDPI and/or the editor(s). MDPI and/or the editor(s) disclaim responsibility for any injury to people or property resulting from any ideas, methods, instructions or products referred to in the content. |
© 2023 by the authors. Licensee MDPI, Basel, Switzerland. This article is an open access article distributed under the terms and conditions of the Creative Commons Attribution (CC BY) license (https://creativecommons.org/licenses/by/4.0/).
Share and Cite
Ajakwe, S.O.; Ihekoronye, V.U.; Kim, D.-S.; Lee, J.-M. ALIEN: Assisted Learning Invasive Encroachment Neutralization for Secured Drone Transportation System. Sensors 2023, 23, 1233. https://doi.org/10.3390/s23031233
Ajakwe SO, Ihekoronye VU, Kim D-S, Lee J-M. ALIEN: Assisted Learning Invasive Encroachment Neutralization for Secured Drone Transportation System. Sensors. 2023; 23(3):1233. https://doi.org/10.3390/s23031233
Chicago/Turabian StyleAjakwe, Simeon Okechukwu, Vivian Ukamaka Ihekoronye, Dong-Seong Kim, and Jae-Min Lee. 2023. "ALIEN: Assisted Learning Invasive Encroachment Neutralization for Secured Drone Transportation System" Sensors 23, no. 3: 1233. https://doi.org/10.3390/s23031233
APA StyleAjakwe, S. O., Ihekoronye, V. U., Kim, D.-S., & Lee, J.-M. (2023). ALIEN: Assisted Learning Invasive Encroachment Neutralization for Secured Drone Transportation System. Sensors, 23(3), 1233. https://doi.org/10.3390/s23031233





