Image Watermarking Using Least Significant Bit and Canny Edge Detection
Abstract
1. Introduction
2. Preliminaries
2.1. Image Gradient
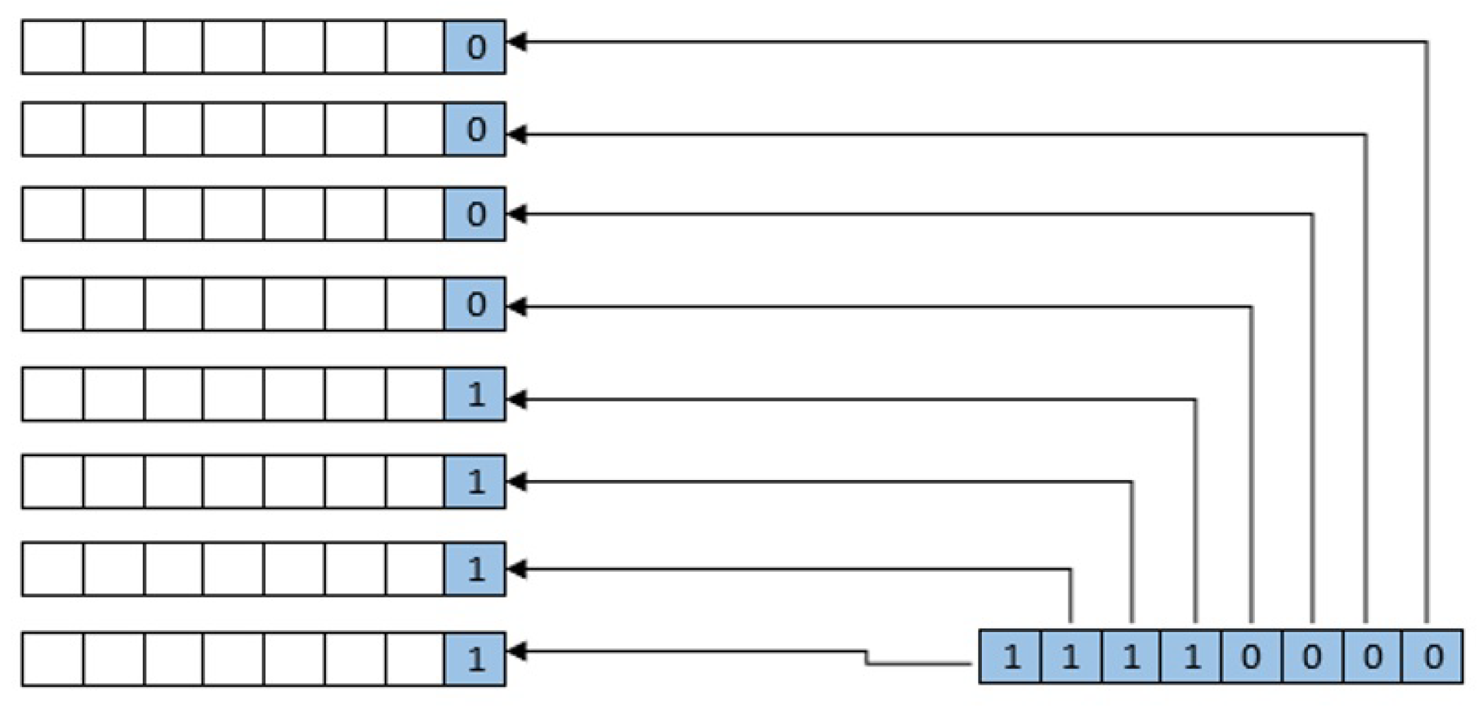
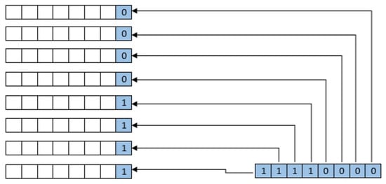
2.2. Least Significant Bit
2.3. Chaotic Substitution Box
| Algorithm 1 S-Box generation. |
Input:
Output: S-Box 1: while (i < 300) do 2: iterate PWLCM with 3: set 4: 5: if then 6: Sub-Box 7: = 8: else 9: iterate PWLCM with 10: end if 11: Optimization 12: end while |
3. Materials and Methods
3.1. Watermark Embedding
3.2. Watermark Extraction
4. Results and Discussion
4.1. Perceptual Quality Measure
4.2. Watermark Robustness
4.3. Comparison with Other Techniques
4.4. Discussion
5. Conclusions
Author Contributions
Funding
Institutional Review Board Statement
Informed Consent Statement
Data Availability Statement
Conflicts of Interest
References
- Li, Y. Research and application of deep learning in image recognition. In Proceedings of the 2022 IEEE 2nd International Conference on Power, Electronics and Computer Applications (ICPECA), Shenyang, China, 21–23 January 2022; pp. 994–999. [Google Scholar]
- Ravindran, A.; George, A. An Edge Datastore Architecture for {Latency-Critical} Distributed Machine Vision Applications. In Proceedings of the USENIX Workshop on Hot Topics in Edge Computing (HotEdge 18), Boston, MA, USA, 10 July 2018. [Google Scholar]
- George, A.; Ravindran, A.; Mendieta, M.; Tabkhi, H. Mez: An adaptive messaging system for latency-sensitive multi-camera machine vision at the iot edge. IEEE Access 2021, 9, 21457–21473. [Google Scholar] [CrossRef]
- Cao, K.; Liu, Y.; Meng, G.; Sun, Q. An overview on edge computing research. IEEE Access 2020, 8, 85714–85728. [Google Scholar] [CrossRef]
- George, A.; Ravindran, A. Distributed middleware for edge vision systems. In Proceedings of the 2019 IEEE 16th International Conference on Smart Cities: Improving Quality of Life Using ICT & IoT and AI (HONET-ICT), Charlotte, NC, USA, 6–9 October 2019; pp. 193–194. [Google Scholar]
- Lenz, R.; Reichert, M. IT support for healthcare processes–premises, challenges, perspectives. Data Knowl. Eng. 2007, 61, 39–58. [Google Scholar] [CrossRef]
- George, A.; Ravindran, A.; Mendieta, M.; Tabkhi, H. Mez: A Messaging System for Latency-Sensitive Multi-Camera Machine Vision at the IoT Edge. arXiv 2020, arXiv:2009.13549. [Google Scholar] [CrossRef]
- Evsutin, O.; Melman, A.; Meshcheryakov, R. Digital steganography and watermarking for digital images: A review of current research directions. IEEE Access 2020, 8, 166589–166611. [Google Scholar] [CrossRef]
- Diffie, W.; Hellman, M.E. New directions in cryptography. In Democratizing Cryptography: The Work of Whitfield Diffie and Martin Hellman; Association for Computing Machinery: New York, NY, USA, 2022; pp. 365–390. [Google Scholar]
- Pachghare, V. Cryptography and Information Security; PHI Learning Pvt. Ltd.: Delhi, India, 2019. [Google Scholar]
- Bin Faheem, Z.; Ali, A.; Khan, M.A.; Ul-Haq, M.E.; Ahmad, W. Highly dispersive substitution box (S-box) design using chaos. ETRI J. 2020, 42, 619–632. [Google Scholar] [CrossRef]
- Farah, M.; Guesmi, R.; Kachouri, A.; Samet, M. A new design of cryptosystem based on S-box and chaotic permutation. Multimed. Tools Appl. 2020, 79, 19129–19150. [Google Scholar] [CrossRef]
- Lu, Q.; Zhu, C.; Wang, G. A novel S-box design algorithm based on a new compound chaotic system. Entropy 2019, 21, 1004. [Google Scholar] [CrossRef]
- Dimitrov, M.M. On the design of chaos-based S-boxes. IEEE Access 2020, 8, 117173–117181. [Google Scholar] [CrossRef]
- Tanyildizi, E.; Özkaynak, F. A new chaotic S-box generation method using parameter optimization of one dimensional chaotic maps. IEEE Access 2019, 7, 117829–117838. [Google Scholar] [CrossRef]
- Begum, M.; Uddin, M.S. Digital image watermarking techniques: A review. Information 2020, 11, 110. [Google Scholar] [CrossRef]
- Garg, P.; Kishore, R.R. Performance comparison of various watermarking techniques. Multimed. Tools Appl. 2020, 79, 25921–25967. [Google Scholar] [CrossRef]
- Khan, M.A.; Khan, U.A.; Ali, A.; Hussain, F.; Nisar, W. A robust color image watermarking scheme using chaos for copyright protection. Mehran Univ. Res. J. Eng. Technol. 2019, 38, 361–378. [Google Scholar] [CrossRef]
- Luo, Y.; Wang, F.; Xu, S.; Zhang, S.; Li, L.; Su, M.; Liu, J. CONCEAL: A robust dual-color image watermarking scheme. Expert Syst. Appl. 2022, 208, 118133. [Google Scholar] [CrossRef]
- Sinhal, R.; Jain, D.K.; Ansari, I.A. Machine learning based blind color image watermarking scheme for copyright protection. Pattern Recognit. Lett. 2021, 145, 171–177. [Google Scholar] [CrossRef]
- Li, D.; Deng, L.; Gupta, B.B.; Wang, H.; Choi, C. A novel CNN based security guaranteed image watermarking generation scenario for smart city applications. Inf. Sci. 2019, 479, 432–447. [Google Scholar] [CrossRef]
- Zainol, Z.; Teh, J.S.; Alawida, M. An FPP-resistant SVD-based image watermarking scheme based on chaotic control. Alex. Eng. J. 2022, 61, 5713–5734. [Google Scholar]
- Hasan, N.; Islam, M.S.; Chen, W.; Kabir, M.A.; Al-Ahmadi, S. Encryption Based Image Watermarking Algorithm in 2DWT-DCT Domains. Sensors 2021, 21, 5540. [Google Scholar] [CrossRef]
- Liu, Y.; Tang, S.; Liu, R.; Zhang, L.; Ma, Z. Secure and robust digital image watermarking scheme using logistic and RSA encryption. Expert Syst. Appl. 2018, 97, 95–105. [Google Scholar] [CrossRef]
- Savakar, D.G.; Ghuli, A. Robust invisible digital image watermarking using hybrid scheme. Arab. J. Sci. Eng. 2019, 44, 3995–4008. [Google Scholar] [CrossRef]
- Singh, D.; Singh, S.K. DWT-SVD and DCT based robust and blind watermarking scheme for copyright protection. Multimed. Tools Appl. 2017, 76, 13001–13024. [Google Scholar] [CrossRef]
- Mokhnache, S.; Bekkouche, T.; Chikouche, D. A robust watermarking scheme based on DWT and DCT using image gradient. Int. J. Appl. Eng. Res. 2018, 13, 1900–1907. [Google Scholar]
- Wang, J.; Du, Z. A method of processing color image watermarking based on the Haar wavelet. J. Vis. Commun. Image Represent. 2019, 64, 102627. [Google Scholar] [CrossRef]
- Abraham, J.; Paul, V. An imperceptible spatial domain color image watermarking scheme. J. King Saud-Univ.-Comput. Inf. Sci. 2019, 31, 125–133. [Google Scholar] [CrossRef]
- Muyco, S.D.; Hernandez, A.A. Least significant bit hash algorithm for digital image watermarking authentication. In Proceedings of the 2019 5th International Conference on Computing and Artificial Intelligence, Bali, Indonesia, 17–20 April 2019; pp. 150–154. [Google Scholar]
- Singh, S.P.; Bhatnagar, G. A new robust watermarking system in integer DCT domain. J. Vis. Commun. Image Represent. 2018, 53, 86–101. [Google Scholar] [CrossRef]
- Yang, S.; Tan, J.; Chen, B. Robust spike-based continual meta-learning improved by restricted minimum error entropy criterion. Entropy 2022, 24, 455. [Google Scholar] [CrossRef] [PubMed]
- Yang, S.; Linares-Barranco, B.; Chen, B. Heterogeneous Ensemble-Based Spike-Driven Few-Shot Online Learning. Front. Neurosci. 2022, 16, 850932. [Google Scholar] [CrossRef]
- Hannoun, K.; Hamiche, H.; Lahdir, M.; Laghrouche, M.; Kassim, S. A novel DWT domain watermarking scheme based on a discrete-time chaotic system. IFAC-PapersOnLine 2018, 51, 50–55. [Google Scholar] [CrossRef]
- Faheem, Z.B.; Ali, M.; Raza, M.A.; Arslan, F.; Ali, J.; Masud, M.; Shorfuzzaman, M. Image Watermarking Scheme Using LSB and Image Gradient. Appl. Sci. 2022, 12, 4202. [Google Scholar] [CrossRef]
- Owotogbe, J.; Ibiyemi, T.; Adu, B. Edge detection techniques on digital images-a review. Int. J. Innov. Sci. Res. Technol. 2019, 4, 329–332. [Google Scholar]
- Kumar, M.; Kumar, R.; Yadav, J. A robust digital speech watermarking based on least significant bit. Int. J. Innov. Technol. Explor. Eng. (IJITEE) 2020, 9, 126–131. [Google Scholar] [CrossRef]
- Singh, R.K.; Dube, A.P.; Singh, R. Least Significant Bit-Based Image Watermarking Mechanism: A Review. Int. J. Soc. Ecol. Sustain. Dev. (IJSESD) 2022, 13, 1–9. [Google Scholar] [CrossRef]
- Shannon, C.E. Communication theory of secrecy systems. Bell Syst. Tech. J. 1949, 28, 656–715. [Google Scholar] [CrossRef]
- Özkaynak, F. On the effect of chaotic system in performance characteristics of chaos based s-box designs. Phys. A Stat. Mech. Its Appl. 2020, 550, 124072. [Google Scholar] [CrossRef]









| Technique | Image Type | Benefits | Limitations | Applications |
|---|---|---|---|---|
| [27] | Color | Robust against image processing attacks | Mathematically complex | Digital data security |
| [28] | Color | High robustness and high visual quality | Difficulty in image difference | Patent protection |
| [29] | Grayscale | Easiness in watermark extraction | Fragile | Content authentication |
| [30] | Grayscale | Robust against structural attacks. Removes false positive | Semi robust against histogram attacks | Content authentication |
| [31] | Grayscale | Robust against geometrical attacks | Mathematically complex | Digital circuits |
| 1 | 2 | 3 | 4 | 5 | 6 | 7 | 8 | 9 | 10 | 11 | 12 | 13 | 14 | 15 | 16 | |
|---|---|---|---|---|---|---|---|---|---|---|---|---|---|---|---|---|
| 1 | 179 | 182 | 224 | 91 | 159 | 102 | 75 | 150 | 151 | 215 | 234 | 211 | 145 | 212 | 85 | 17 |
| 2 | 105 | 95 | 197 | 147 | 183 | 181 | 117 | 188 | 187 | 255 | 137 | 9 | 26 | 41 | 32 | 83 |
| 3 | 189 | 161 | 52 | 171 | 93 | 22 | 223 | 193 | 236 | 2 | 228 | 62 | 227 | 1 | 172 | 162 |
| 4 | 74 | 166 | 33 | 126 | 155 | 140 | 201 | 63 | 119 | 149 | 133 | 191 | 10 | 25 | 254 | 167 |
| 5 | 99 | 142 | 207 | 252 | 176 | 218 | 40 | 97 | 232 | 64 | 199 | 86 | 131 | 160 | 190 | 158 |
| 6 | 173 | 23 | 20 | 19 | 113 | 129 | 251 | 165 | 198 | 70 | 15 | 237 | 244 | 128 | 139 | 61 |
| 7 | 122 | 5 | 130 | 121 | 214 | 21 | 30 | 144 | 48 | 87 | 170 | 60 | 68 | 36 | 163 | 123 |
| 8 | 239 | 37 | 247 | 235 | 3 | 110 | 73 | 206 | 136 | 81 | 65 | 107 | 80 | 219 | 92 | 229 |
| 9 | 100 | 231 | 50 | 125 | 24 | 205 | 96 | 23 | 230 | 154 | 72 | 4 | 57 | 98 | 146 | 8 |
| 10 | 175 | 152 | 27 | 249 | 156 | 28 | 164 | 55 | 127 | 177 | 196 | 116 | 47 | 216 | 58 | 124 |
| 11 | 115 | 94 | 169 | 38 | 108 | 178 | 148 | 7 | 253 | 204 | 54 | 222 | 203 | 246 | 217 | 245 |
| 12 | 220 | 157 | 134 | 242 | 51 | 106 | 194 | 45 | 153 | 78 | 111 | 18 | 35 | 118 | 202 | 114 |
| 13 | 0 | 168 | 238 | 82 | 31 | 192 | 59 | 12 | 180 | 109 | 208 | 44 | 221 | 34 | 49 | 241 |
| 14 | 209 | 135 | 112 | 104 | 195 | 67 | 43 | 76 | 174 | 225 | 250 | 11 | 243 | 69 | 185 | 29 |
| 15 | 16 | 233 | 210 | 186 | 56 | 77 | 6 | 184 | 120 | 101 | 84 | 71 | 79 | 39 | 248 | 226 |
| 16 | 103 | 138 | 14 | 240 | 46 | 66 | 42 | 88 | 141 | 200 | 143 | 90 | 89 | 13 | 53 | 132 |
| Image Quality Assessment (IQA) | Suggested Method (Lena-Image) | Suggested Method (Baboon-Image) | Suggested Method (Jet-Image) | Suggested Method (Peppers-Image) |
|---|---|---|---|---|
| PSNR | 57.80 | 53 | 56.75 | 54.90 |
| SSIM | 1 | 1 | 1 | 1 |
| Attacks | Strengths | Proposed Technique |
|---|---|---|
| Salt and Pepper | 0.01 | NC = 0.9974 |
| Salt and Pepper | 0.03 | NC = 0.9950 |
| Gaussian Noise | 0.001 | NC = 0.9920 |
| Gaussian Noise | 0.003 | NC = 0.9915 |
| Attacks | Strengths | Proposed Technique |
|---|---|---|
| Cropping | 25% | NC = 0.9990 |
| Cropping | 50% | NC = 0.9964 |
| Rotation | −25 | NC = 0.9980 |
| Rotation | −50 | NC = 0.9958 |
| Translation | [25 25] | NC = 0.9980 |
| Translation | [50 50] | NC = 0.9925 |
| IQA | Proposed (Lena) | Proposed (Baboon) | Baboon [26] | Baboon [34] | Baboon [25] |
|---|---|---|---|---|---|
| PSNR | 57.80 | 53 | 42 | 53.1 | 49.75 |
| SSIM | 1 | 1 | 1 | 1 | 1 |
| Attacks | Strengths | Proposed (Baboon) | Baboon [26] |
|---|---|---|---|
| Salt and Pepper | 0.01 | NC = 0.9974 | NC = 0.6833 |
| Salt and Pepper | 0.03 | NC = 0.9950 | NC = 0.4013 |
| Gaussian Noise | 0.001 | NC = 0.9920 | NC = 0.9036 |
| Gaussian Noise | 0.003 | NC = 0.9915 | NC = 0.6974 |
| JPEG | 60% | NC = 0.9916 | NC = 0.9713 |
| Attacks | Strengths | Proposed (Lena) | Lena [25] |
|---|---|---|---|
| Salt and Pepper | 100% | NC = 0.9820 | NC = 0.9244 |
| Gaussian Noise | 0.05 | NC = 0.9910 | NC = 0.9762 |
| Gaussian Noise | 0.10 | NC = 0.9820 | NC = 0.9561 |
| JPEG | 60% | NC = 0.9920 | NC = 0.9571 |
| Attacks | Strengths | Proposed (Baboon) | Baboon [34] |
|---|---|---|---|
| Salt and Pepper | 0.01 | NC = 0.9974 | NC = 0.9970 |
| Salt and Pepper | 0.03 | NC = 0.9950 | NC = 0.9948 |
| Gaussian Noise | 0.05 | NC = 0.9920 | NC = 0.9875 |
| Gaussian Noise | 0.10 | NC = 0.9915 | NC = 0.9872 |
| JPEG | 60% | NC = 0.9916 | NC = 0.9916 |
| Attacks | Normalized Correlation | |||
|---|---|---|---|---|
| Proposed | Ref. [26] | Ref. [25] | Ref. [34] | |
| Image Cropping 25% | NC = 0.9990 | NC = 0.2827 | - | NC = 9975 |
| Image Cropping 50% | NC = 0.9964 | - | NC = 0.9768 | - |
| Median Filter 3 × 3 | NC = 0.9960 | NC = 0.3124 | - | NC = 9962 |
| Median Filter 9 × 9 | NC = 0.9840 | - | NC = 9130 | - |
Disclaimer/Publisher’s Note: The statements, opinions and data contained in all publications are solely those of the individual author(s) and contributor(s) and not of MDPI and/or the editor(s). MDPI and/or the editor(s) disclaim responsibility for any injury to people or property resulting from any ideas, methods, instructions or products referred to in the content. |
© 2023 by the authors. Licensee MDPI, Basel, Switzerland. This article is an open access article distributed under the terms and conditions of the Creative Commons Attribution (CC BY) license (https://creativecommons.org/licenses/by/4.0/).
Share and Cite
Faheem, Z.B.; Ishaq, A.; Rustam, F.; de la Torre Díez, I.; Gavilanes, D.; Vergara, M.M.; Ashraf, I. Image Watermarking Using Least Significant Bit and Canny Edge Detection. Sensors 2023, 23, 1210. https://doi.org/10.3390/s23031210
Faheem ZB, Ishaq A, Rustam F, de la Torre Díez I, Gavilanes D, Vergara MM, Ashraf I. Image Watermarking Using Least Significant Bit and Canny Edge Detection. Sensors. 2023; 23(3):1210. https://doi.org/10.3390/s23031210
Chicago/Turabian StyleFaheem, Zaid Bin, Abid Ishaq, Furqan Rustam, Isabel de la Torre Díez, Daniel Gavilanes, Manuel Masias Vergara, and Imran Ashraf. 2023. "Image Watermarking Using Least Significant Bit and Canny Edge Detection" Sensors 23, no. 3: 1210. https://doi.org/10.3390/s23031210
APA StyleFaheem, Z. B., Ishaq, A., Rustam, F., de la Torre Díez, I., Gavilanes, D., Vergara, M. M., & Ashraf, I. (2023). Image Watermarking Using Least Significant Bit and Canny Edge Detection. Sensors, 23(3), 1210. https://doi.org/10.3390/s23031210

