Indoor Localization System Based on RSSI-APIT Algorithm
Abstract
:1. Introduction
2. Indoor Localization System Design
2.1. Indoor Localization System Architecture
2.2. Data Preprocessing
2.3. RSSI-APIT Localization Algorithm
2.3.1. RSSI Ranging
2.3.2. APIT Localization Algorithm
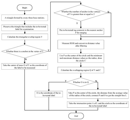
2.3.3. RSSI-APIT Localization Algorithm
3. System Testing
3.1. Signal Preprocessing Tests
3.2. RSSI-APIT Localization Algorithm Testing
3.2.1. Experiments with the RSSI-APIT Localization Algorithm
3.2.2. Impact of the Number of Anchors on Localization Accuracy
4. Conclusions
Author Contributions
Funding
Institutional Review Board Statement
Informed Consent Statement
Data Availability Statement
Conflicts of Interest
References
- Yang, B.; Guo, L.; Guo, R.; Zhao, M.; Zhao, T. A novel trilateration algorithm for RSSI-based indoor localization. IEEE Sens. J. 2020, 20, 8164–8172. [Google Scholar] [CrossRef]
- El-Absi, M.; Zheng, F.; Abuelhaija, A.; Al-haj Abbas, A.; Solbach, K.; Kaiser, T. Indoor large-scale MIMO-based RSSI localization with low-complexity RFID infrastructure. Sensors 2020, 20, 3933. [Google Scholar] [CrossRef]
- Ge, B.; Wang, K.; Han, J.; Zhao, B. Improved RSSI positioning algorithm for coal mine underground locomotive. J. Electr. Comput. Eng. 2015, 2015, 10. [Google Scholar] [CrossRef]
- Le, A.T.; Tran, L.C.; Huang, X.; Ritz, C.; Dutkiewicz, E.; Phung, S.L.; Bouzerdoum, A.; Franklin, D. Unbalanced hybrid AOA/RSSI localization for simplified wireless sensor networks. Sensors 2020, 20, 3838. [Google Scholar] [CrossRef] [PubMed]
- Firdaus, A.R.; Hutagalung, A.; Syahputra, A.; Analia, R. Indoor Localization Using Positional Tracking Feature of Stereo Camera on Quadcopter. Electronics 2023, 12, 406. [Google Scholar] [CrossRef]
- Zafari, F.; Gkelias, A.; Leung, K.K. A survey of indoor localization systems and technologies. IEEE Commun. Surv. Tutor. 2019, 21, 2568–2599. [Google Scholar] [CrossRef]
- Pak, J.M. Hybrid PDA/FIR Filtering for Indoor Localization Using Wireless Sensor Networks. Electronics 2022, 12, 180. [Google Scholar] [CrossRef]
- Khan, I.M.; Thompson, A.; Al-Hourani, A.; Sithamparanathan, K.; Rowe, W.S. RSSI and Device Pose Fusion for Fingerprinting-Based Indoor Smartphone Localization Systems. Future Internet 2023, 15, 220. [Google Scholar] [CrossRef]
- Florio, A.; Avitabile, G.; Coviello, G. Multiple source angle of arrival estimation through phase interferometry. IEEE Trans. Circuits Syst. II Express Briefs 2022, 69, 674–678. [Google Scholar] [CrossRef]
- Shaikh, S.A.; Tonello, A.M. Radio source localization in multipath channels using EM lens assisted massive antennas arrays. IEEE Access 2019, 7, 9001–9012. [Google Scholar] [CrossRef]
- Lu, H.; Zhang, L.; Chen, H.; Zhang, S.; Wang, S.; Peng, H.; Zou, J. An Indoor Fingerprint Positioning Algorithm Based on WKNN and Improved XGBoost. Sensors 2023, 23, 3952. [Google Scholar] [CrossRef] [PubMed]
- Afshari, H.H.; Gadsden, S.A.; Habibi, S. Gaussian filters for parameter and state estimation: A general review of theory and recent trends. Signal Process. 2017, 135, 218–238. [Google Scholar] [CrossRef]
- Kamal, A.; Alam, M.G.R.; Hassan, M.R.; Apon, T.S.; Hassan, M.M. Explainable indoor localization of BLE devices through RSSI using recursive continuous wavelet transformation and XGBoost classifier. Future Gener. Comput. Syst. 2023, 141, 230–242. [Google Scholar] [CrossRef]
- Nakagawa, S.; Schielzeth, H. Repeatability for Gaussian and non-Gaussian data: A practical guide for biologists. Biol. Rev. 2010, 85, 935–956. [Google Scholar] [CrossRef] [PubMed]
- Hu, P.; Huang, S. A Theoretical and Empirical Model Based RSSI Localization Algorithm. In Proceedings of the 2017 2nd International Conference on Automation, Mechanical Control and Computational Engineering (AMCCE 2017), Beijing, China, 25–26 March 2017; Atlantis Press: Amsterdam, The Netherlands, 2017; pp. 481–484. [Google Scholar]
- Ito, T.; Oda, M.; Takyu, O.; Ohta, M.; Fujii, T.; Adachi, K. Three Level Recognition Based on the Average of the Phase Differences in Physical Wireless Parameter Conversion Sensor Networks and Its Effect to Localization with RSSI. Sensors 2023, 23, 3308. [Google Scholar] [CrossRef] [PubMed]
- Zheng, J.; Li, K.; Zhang, X. Wi-Fi Fingerprint-Based Indoor Localization Method via Standard Particle Swarm Optimization. Sensors 2022, 22, 5051. [Google Scholar] [CrossRef] [PubMed]
- Adege, A.B.; Yayeh, Y.; Berie, G.; Lin, H.P.; Yen, L.; Li, Y.R. Indoor localization Using K-nearest Neighbor and Artificial Neural Network Back Propagation Algorithms. In Proceedings of the 2018 27th Wireless and Optical Communication Conference (WOCC), Hualien, Taiwan, 30 April–1 May 2018; pp. 1–2. [Google Scholar]
- Yuan, Y.; Huo, L.; Wang, Z.; Hogrefe, D. Secure APIT Localization Scheme against Sybil Attacks in Distributed Wireless Sensor Networks. IEEE Access 2018, 6, 27629–27636. [Google Scholar] [CrossRef]
- Liu, J.; Wang, Z.; Yao, M.; Qiu, Z. VN-APIT: Virtual nodes-based range-free APIT localization scheme for WSN. Wirel. Netw. 2016, 22, 867–878. [Google Scholar] [CrossRef]
- Wu, K.; Xiao, J.; Yi, Y.; Chen, D.; Luo, X.; Ni, L.M. CSI-based indoor localization. IEEE Trans. Parallel Distrib. Syst. 2012, 24, 1300–1309. [Google Scholar] [CrossRef]















Disclaimer/Publisher’s Note: The statements, opinions and data contained in all publications are solely those of the individual author(s) and contributor(s) and not of MDPI and/or the editor(s). MDPI and/or the editor(s) disclaim responsibility for any injury to people or property resulting from any ideas, methods, instructions or products referred to in the content. |
© 2023 by the authors. Licensee MDPI, Basel, Switzerland. This article is an open access article distributed under the terms and conditions of the Creative Commons Attribution (CC BY) license (https://creativecommons.org/licenses/by/4.0/).
Share and Cite
Shen, X.; Xu, B.; Shen, H. Indoor Localization System Based on RSSI-APIT Algorithm. Sensors 2023, 23, 9620. https://doi.org/10.3390/s23249620
Shen X, Xu B, Shen H. Indoor Localization System Based on RSSI-APIT Algorithm. Sensors. 2023; 23(24):9620. https://doi.org/10.3390/s23249620
Chicago/Turabian StyleShen, Xiaoyan, Boyang Xu, and Hongming Shen. 2023. "Indoor Localization System Based on RSSI-APIT Algorithm" Sensors 23, no. 24: 9620. https://doi.org/10.3390/s23249620
APA StyleShen, X., Xu, B., & Shen, H. (2023). Indoor Localization System Based on RSSI-APIT Algorithm. Sensors, 23(24), 9620. https://doi.org/10.3390/s23249620

