Cross-View Gait Recognition Method Based on Multi-Teacher Joint Knowledge Distillation
Abstract
:1. Introduction
2. Related Work
2.1. Gait Recognition
2.2. Knowledge Distillation
3. Multi-Teacher Joint Knowledge Distillation
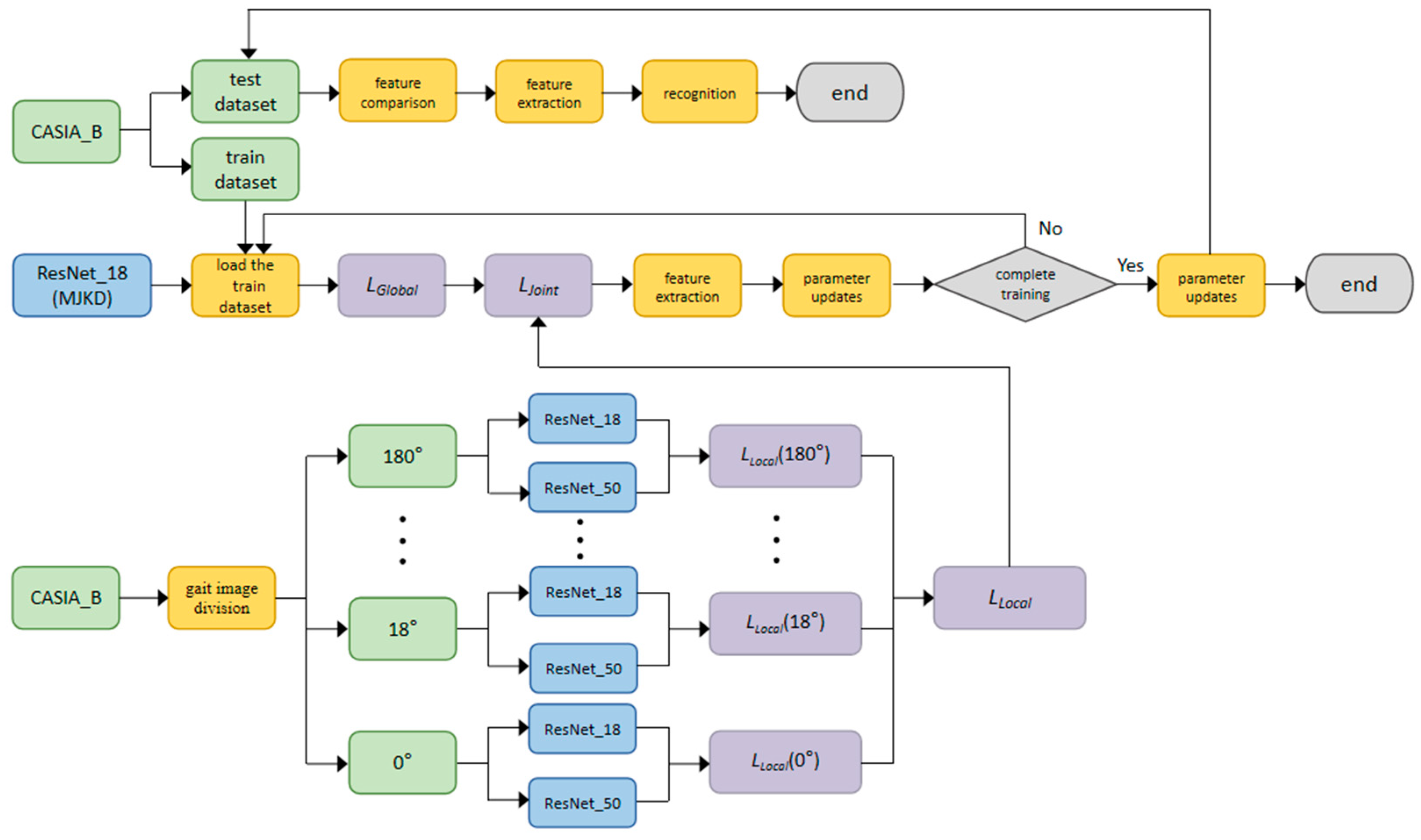
3.1. Multi-Teacher Joint Knowledge Distillation Framework
3.2. Local Knowledge Distillation for Single-View Gait Features
3.3. Global Knowledge Distillation for Gait Features across Viewing Angles
3.4. Joint Knowledge Distillation
4. Experiment and Analysis
4.1. Experimental Data
4.2. Experimental Design
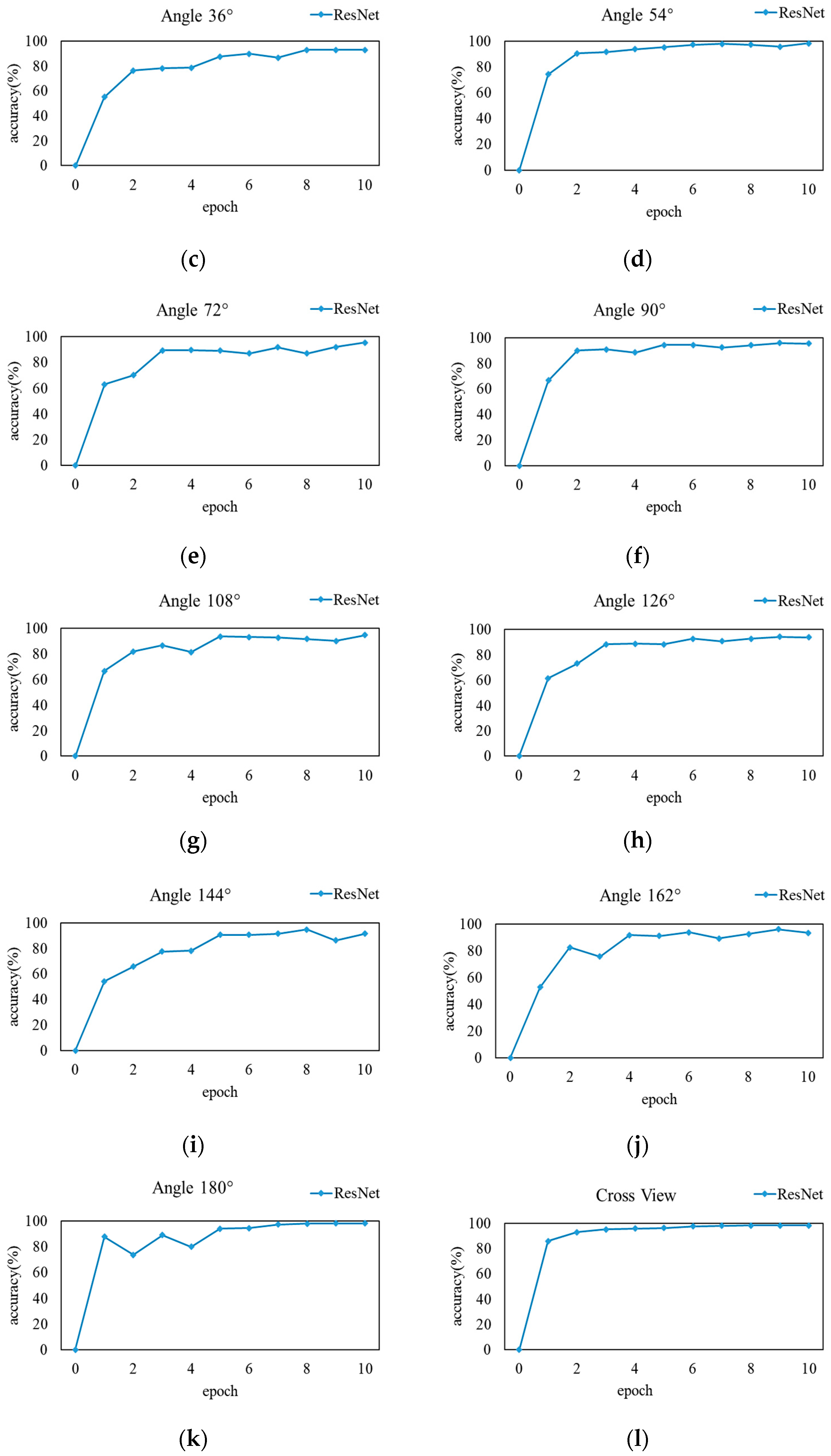
4.3. Effectiveness Analysis of Multi-Teacher Joint Knowledge Distillation (MJKD)
4.4. Comparison with Recent Technologies
4.5. Comparative Analysis of Recognition Accuracy of Different Knowledge Distillation Methods
4.6. Comparative Analysis of Training and Test Duration of Different Knowledge Distillation Methods
4.7. Ablation Experiment
4.7.1. Analysis of the Influence of Each Knowledge Distillation Module on the Recognition Accuracy
4.7.2. Analysis of the Influence of Weight on Recognition Accuracy
4.7.3. Analysis of the Influence of Distillation Temperature on Recognition Accuracy
4.7.4. Joint Analysis of the Influence of Distillation Temperature and Weight on Recognition Accuracy
4.7.5. Analysis of the Influence of Learning Rate on Recognition Accuracy
5. Conclusions
Author Contributions
Funding
Institutional Review Board Statement
Informed Consent Statement
Data Availability Statement
Conflicts of Interest
References
- Singh, J.P.; Jain, S.; Arora, S.; Singh, U.P. Vision-Based Gait Recognition: A Survey. IEEE Access 2018, 6, 70497–70527. [Google Scholar] [CrossRef]
- Wan, C.; Wang, L.; Phoha, V.V. A survey on gait recognition. ACM Comput. Surv. (CSUR) 2018, 51, 1–35. [Google Scholar] [CrossRef]
- Sepas-Moghaddam, A.; Etemad, A. Deep gait recognition: A survey. IEEE Trans. Pattern Anal. Mach. Intell. 2022, 45, 264–284. [Google Scholar] [CrossRef] [PubMed]
- Mei, J.; Yun, L.; Zhu, X. Research on infrared human gait recognition based on long short term memory network. Laser Optoelectron. Prog. 2022, 59, 261–267. (In Chinese) [Google Scholar]
- Yang, Y.; Yun, L.; Mei, J.; Lu, L. Research on gait recognition in infrared human body image based on improved ViT. J. Appl. Opt. 2023, 44, 71–78. (In Chinese) [Google Scholar]
- Zhu, Z.; Guo, X.; Yang, T.; Huang, J.; Deng, J.; Huang, G.; Du, D.; Lu, J.; Zhou, J. Gait recognition in the wild: A benchmark. In Proceedings of the IEEE/CVF International Conference on Computer Vision, Montreal, BC, Canada, 11–17 October 2021; pp. 14789–14799. [Google Scholar]
- Xu, W.; Huang, T.; Bi, X.; Zeng, Y.; Zhang, J. A review of cross-view gait recognition. J. Image Graph. 2023, 28, 1265–1286. (In Chinese) [Google Scholar]
- Koch, G.; Zemel, R.; Salakhutdinov, R. Siamese neural networks for one-shot image recognition. In Proceedings of the ICML Deep Learning Workshop, Lille, France, 6–11 July 2015; Volume 2. [Google Scholar]
- Tome, D.; Russell, C.; Agapito, L. Lifting from the deep: Convolutional 3D pose estimation from a single image. In Proceedings of the IEEE Conference on Computer Vision and Pattern Recognition, Honolulu, HI, USA, 21–26 July 2017; pp. 2500–2509. [Google Scholar]
- Weng, J.; Liu, M.; Jiang, X.; Yuan, J. Deformable pose traversal convolution for 3d action and gesture recognition. In Proceedings of the European Conference on Computer Vision (ECCV), Munich, Germany, 8–14 September 2018; pp. 136–152. [Google Scholar]
- Wu, Z.; Huang, Y.; Wang, L.; Wang, X.; Tan, T. A Comprehensive Study on Cross-View Gait Based Human Identification with Deep CNNs. IEEE Trans. Pattern. Anal. Mach. Intell. 2017, 39, 209–226. [Google Scholar] [CrossRef] [PubMed]
- Zhang, Y.; Huang, Y.; Wang, L.; Yu, S. A comprehensive study on gait biometrics using a joint CNN-based method. Pattern Recognit. 2019, 93, 228–236. [Google Scholar] [CrossRef]
- Chao, H.; He, Y.; Zhang, J.; Feng, J. Gaitset: Regarding gait as a set for cross-view gait recognition. Proc. AAAI Conf. Artif. Intell. 2019, 33, 8126–8133. [Google Scholar] [CrossRef]
- Song, C.; Huang, Y.; Huang, Y.; Jia, N.; Wang, L. Gaitnet: An end-to-end network for gait based human identification. Pattern Recognit. 2019, 96, 106988. [Google Scholar] [CrossRef]
- Fan, C.; Peng, Y.; Cao, C.; Liu, X.; Hou, S.; Chi, J.; Huang, Y.; Li, Q.; He, Z. Gaitpart: Temporal part-based model for gait recognition. In Proceedings of the IEEE/CVF Conference on Computer Vision and Pattern Recognition, Seattle, WA, USA, 13–19 June 2020; pp. 14225–14233. [Google Scholar]
- Yu, S.; Tan, D.; Tan, T. A framework for evaluating the effect of view angle, clothing and carrying condition on gait recognition. In Proceedings of the IEEE 18th International Conference on Pattern Recognition (ICPR’06), Hong Kong, China, 20–24 August 2006; Volume 4, pp. 441–444. [Google Scholar]
- Fan, C.; Liang, J.; Shen, C.; Hou, S.; Huang, Y.; Yu, S. OpenGait: Revisiting Gait Recognition Towards Better Practicality. In Proceedings of the IEEE/CVF Conference on Computer Vision and Pattern Recognition, Vancouver, BC, Canada, 18–22 June 2023; pp. 9707–9716. [Google Scholar]
- Zheng, J.; Liu, X.; Liu, W.; He, L.; Yan, C.; Mei, T. Gait recognition in the wild with dense 3d representations and a benchmark. In Proceedings of the IEEE/CVF Conference on Computer Vision and Pattern Recognition, New Orleans, LA, USA, 18–24 June 2022; pp. 20228–20237. [Google Scholar]
- Teepe, T.; Khan, A.; Gilg, J.; Herzog, F.; Hormann, S.; Rigoll, G. Gaitgraph: Graph convolutional network for skeleton-based gait recognition. In Proceedings of the 2021 IEEE International Conference on Image Processing (ICIP), Anchorage, AK, USA, 19–22 September 2021; pp. 2314–2318. [Google Scholar]
- Zhang, S.; Wang, Y.; Li, A. Cross-view gait recognition with deep universal linear embeddings. In Proceedings of the IEEE/CVF Conference on Computer Vision and Pattern Recognition, Nashville, TN, USA, 19–25 June 2021; pp. 9095–9104. [Google Scholar]
- Han, J.; Bhanu, B. Individual recognition using gait energy image. IEEE Trans. Pattern Anal. Mach. Intell. 2005, 28, 316–322. [Google Scholar] [CrossRef] [PubMed]
- Zhang, E.; Zhao, Y.; Xiong, W. Active energy image plus 2DLPP for gait recognition. Signal Process. 2010, 90, 2295–2302. [Google Scholar] [CrossRef]
- Zhang, E.H.; Ma, H.B.; Lu, J.W.; Chen, Y.J. Gait recognition using dynamic gait energy and PCA+ LPP method. In Proceedings of the 2009 International Conference on Machine Learning and Cybernetics, Baoding, China, 12–15 July 2009; Volume 1, pp. 50–53. [Google Scholar]
- Yu, S.; Chen, H.; Wang, Q.; Shen, L.; Huang, Y. Invariant feature extraction for gait recognition using only one uniform model. Neurocomputing 2017, 239, 81–93. [Google Scholar] [CrossRef]
- Yu, S.; Chen, H.; Garcia Reyes, E.B.; Poh, N. Gaitgan: Invariant gait feature extraction using generative adversarial networks. In Proceedings of the IEEE Conference on Computer Vision and Pattern Recognition Workshops, Honolulu, HI, USA, 21–26 July 2017; pp. 30–37. [Google Scholar]
- He, Y.; Zhang, J.; Shan, H.; Wang, L. Multi-task GANs for view-specific feature learning in gait recognition. IEEE Trans. Inf. Forensics Secur. 2018, 14, 102–113. [Google Scholar] [CrossRef]
- Wang, Y.; Song, C.; Huang, Y.; Wang, Z.; Wang, L. Learning view invariant gait features with two-stream GAN. Neurocomputing 2019, 339, 245–254. [Google Scholar] [CrossRef]
- Alkhulaifi, A.; Alsahli, F.; Ahmad, I. Knowledge distillation in deep learning and its applications. PeerJ Comput. Sci. 2021, 7, e474. [Google Scholar] [PubMed]
- Ba, J.; Caruana, R. Do deep nets really need to be deep? Adv. Neural Inf. Process. Syst. 2014, 27. [Google Scholar] [CrossRef]
- Hinton, G.; Vinyals, O.; Dean, J. Distilling the knowledge in a neural network. arXiv 2015, arXiv:1503.02531. [Google Scholar]
- Sau, B.B.; Balasubramanian, V.N. Deep model compression: Distilling knowledge from noisy teachers. arXiv 2016, arXiv:1610.09650. [Google Scholar]
- Romero, A.; Ballas, N.; Kahou, S.E.; Chassang, A.; Gatta, C.; Bengio, Y. Fitnets: Hints for thin deep nets. arXiv 2014, arXiv:1412.6550. [Google Scholar]
- You, S.; Xu, C.; Xu, C.; Tao, D. Learning from multiple teacher networks. In Proceedings of the 23rd ACM SIGKDD International Conference on Knowledge Discovery and Data Mining, Halifax, NS, Canada, 13–17 August 2017; pp. 1285–1294. [Google Scholar]
- Yim, J.; Joo, D.; Bae, J.-H.; Kim, J. A gift from knowledge distillation: Fast optimization, network minimization and transfer learning. In Proceedings of the IEEE Conference on Computer Vision and Pattern Recognition, Honolulu, HI, USA, 21–26 July 2017; pp. 4133–4141. [Google Scholar]
- He, K.; Zhang, X.; Ren, S.; Sun, J. Deep residual learning for image recognition. In Proceedings of the IEEE Conference on Computer Vision and Pattern Recognition, Las Vegas, NV, USA, 27–30 June 2016; pp. 770–778. [Google Scholar]












| Environment Name | Configure Parameters |
|---|---|
| operating system | Windows 10 |
| CPU | Intel i7-10700F |
| CPU Frequency | 2.90 GHz |
| memory | 48 GB |
| GPU | NVIDIA RTX 3060 |
| GPU memory | 12 GB |
| Graphics card frequency | 1320–1777 MHz |
| IDE Environment | PyCharm Community |
| Compiled language | Python 3.7 |
| Open source framework | PyTorch 1.7 |
| Network | Method | ACC (%) | FLOPs (G) | Params (M) |
|---|---|---|---|---|
| ResNet | ResNet_50 (teacher) | 98.21 | 1.34 | 22.66 |
| ResNet_18 (student) | 88.48 | 0.59 | 10.72 | |
| ResNet_18 (MJKD) | 98.24 | 0.59 | 10.72 |
| Method | ACC (%) |
|---|---|
| SPAE [8] | 71.39 |
| GaitGANv1 [9] | 70.95 |
| GaitGANv2 [10] | 72.42 |
| Deep CNN [11] | 90.75 |
| J-CNN [12] | 73.57 |
| GaitSet [13] | 84.19 |
| GaitNet [14] | 77.54 |
| GaitPart [15] | 89.13 |
| ResNet_18 (MJKD) | 98.24 |
| Network | Method | ACC (%) |
|---|---|---|
| ResNet | ResNet_18 (KD) | 96.95 |
| ResNet_18 (MJKD) | 98.24 |
| Network | Method | ACC (%) |
|---|---|---|
| ResNet_18 | 0.69 | |
| 94.34 | ||
| 98.24 |
Disclaimer/Publisher’s Note: The statements, opinions and data contained in all publications are solely those of the individual author(s) and contributor(s) and not of MDPI and/or the editor(s). MDPI and/or the editor(s) disclaim responsibility for any injury to people or property resulting from any ideas, methods, instructions or products referred to in the content. |
© 2023 by the authors. Licensee MDPI, Basel, Switzerland. This article is an open access article distributed under the terms and conditions of the Creative Commons Attribution (CC BY) license (https://creativecommons.org/licenses/by/4.0/).
Share and Cite
Li, R.; Yun, L.; Zhang, M.; Yang, Y.; Cheng, F. Cross-View Gait Recognition Method Based on Multi-Teacher Joint Knowledge Distillation. Sensors 2023, 23, 9289. https://doi.org/10.3390/s23229289
Li R, Yun L, Zhang M, Yang Y, Cheng F. Cross-View Gait Recognition Method Based on Multi-Teacher Joint Knowledge Distillation. Sensors. 2023; 23(22):9289. https://doi.org/10.3390/s23229289
Chicago/Turabian StyleLi, Ruoyu, Lijun Yun, Mingxuan Zhang, Yanchen Yang, and Feiyan Cheng. 2023. "Cross-View Gait Recognition Method Based on Multi-Teacher Joint Knowledge Distillation" Sensors 23, no. 22: 9289. https://doi.org/10.3390/s23229289
APA StyleLi, R., Yun, L., Zhang, M., Yang, Y., & Cheng, F. (2023). Cross-View Gait Recognition Method Based on Multi-Teacher Joint Knowledge Distillation. Sensors, 23(22), 9289. https://doi.org/10.3390/s23229289
