Enhanced Adjacency Matrix-Based Lightweight Graph Convolution Network for Action Recognition
Abstract
1. Introduction
- A novel method to construct an enhanced adjacency matrix is proposed, improving the ability of capturing the global features among joints and providing global regularization for graph learning;
- A feature selection fusion module is designed to provide a more suitable fusion ratio for multi-stream input features;
- A combinatorial attention mechanism is proposed to enhance the model’s ability to understand the semantic information in different graph convolution layers;
- Extensive experiments on three large-scale datasets, namely NTU RGB+D 60, NTU RGB+D 120 and UAV-Human, verify the validity of our proposed method.
2. Related Works
2.1. Skeleton-Based Action Recognition
2.2. Multi-Stream Framework Model
2.3. Attention Mechanism
3. Methodology
3.1. Graph Structure
3.2. Data Preprocessing
3.3. Spatial–Temporal Graph Convolutional Network (ST-GCN)
3.4. The Proposed Model—Enhanced Adjacency Matrix-Based Graph Convolution Network
3.5. Feature Selection Fusion Module
3.6. Combinatorial Attention Mechanism
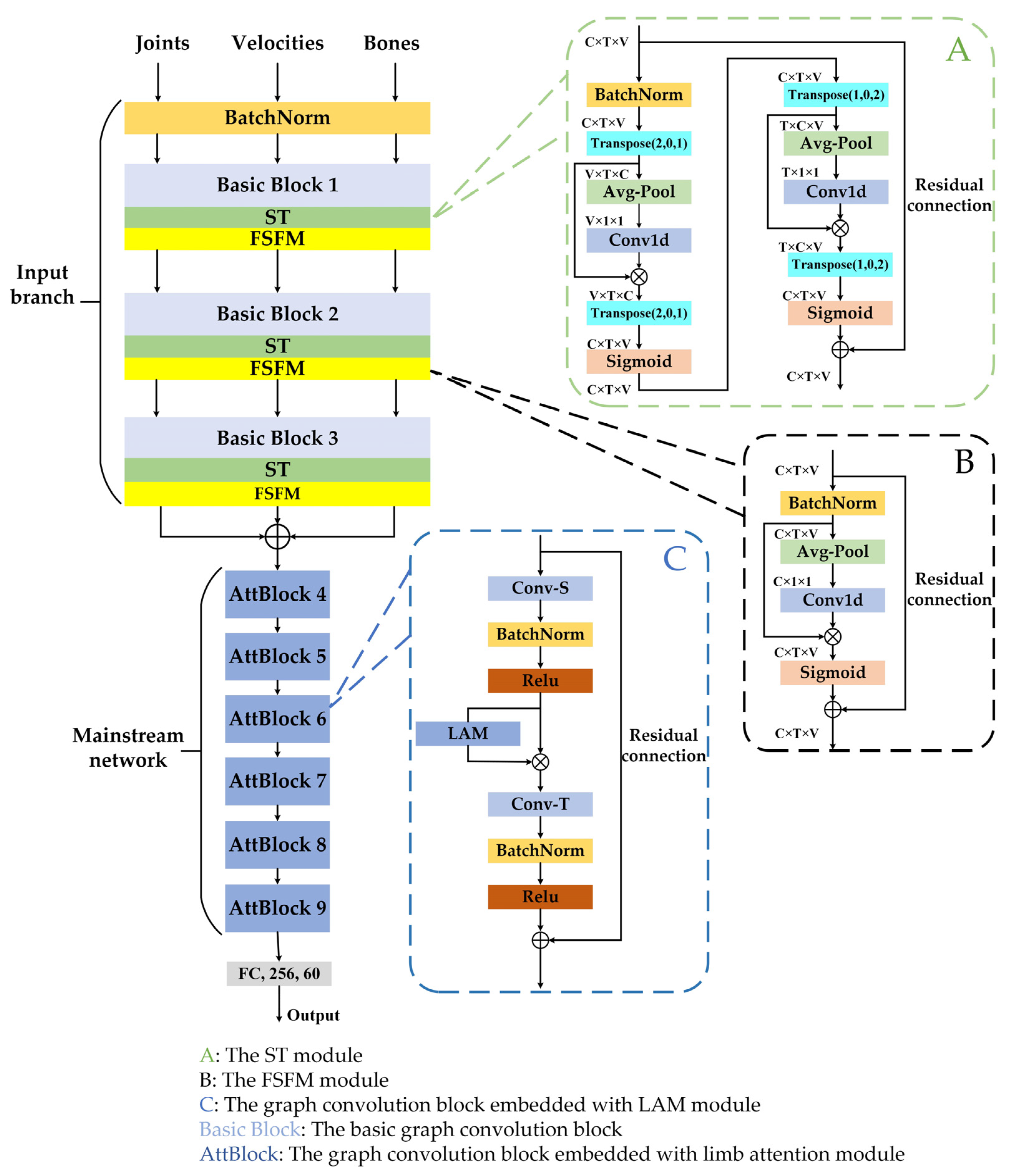
3.7. Model Architecture
4. Experiments
4.1. Datasets
4.1.1. NTU RGB+D 60 Dataset
4.1.2. NTU RGB+D 120 Dataset
4.1.3. UAV-Human Dataset
4.2. Experimental Settings
4.3. Ablation Study
4.3.1. Enhanced Adjacency Matrix Strategy
4.3.2. Bottleneck Block Structure and Multi-Stream Input Data
4.3.3. Feature Selection Fusion Module
4.3.4. Combinatorial Attention Mechanism
4.4. Comparison with SOTA Methods
4.4.1. Comparison with Traditional Deep Learning Methods
4.4.2. Comparison with the Other Existing Methods Based on GCNs
4.4.3. Comparison with the Other Existing Methods Based on UAV-Human Dataset
4.5. Discussion
5. Conclusions
Author Contributions
Funding
Institutional Review Board Statement
Informed Consent Statement
Data Availability Statement
Acknowledgments
Conflicts of Interest
References
- Ju, J.; Zheng, H.; Li, C.; Li, X.; Liu, H.; Liu, T. AGCNNs: Attention-guided convolutional neural networks for infrared head pose estimation in assisted driving system. Infrared Phys. Technol. 2022, 123, 104146. [Google Scholar] [CrossRef]
- Yang, M.-H.; Kriegman, D.; Ahuja, N. Detecting faces in images: A survey. IEEE Trans. Pattern Anal. Mach. Intell. 2002, 24, 34–58. [Google Scholar] [CrossRef]
- Hu, W.; Tan, T.; Wang, L. A survey on visual surveillance of object motion and behaviors. IEEE Trans. Syst. Man Cybern. Part C Appl. Rev. 2004, 34, 334–352. [Google Scholar] [CrossRef]
- Turaga, P.; Chellappa, R.; Subrahmanian, V.; Udrea, O. Machine recognition of human activities: A survey. IEEE Trans. Circuits Syst. Video Technol. 2008, 18, 1473–1488. [Google Scholar] [CrossRef]
- Ding, M.; Ding, Y.; Wu, X.; Wang, X.; Xu, Y. Action recognition of individuals on an airport apron based on tracking bounding boxes of the thermal infrared target. Infrared Phys. Technol. 2021, 117, 103859. [Google Scholar] [CrossRef]
- Zhang, Z. Microsoft kinect sensor and its effect. IEEE Multimed. 2012, 19, 4–10. [Google Scholar] [CrossRef]
- Johansson, G. Visual perception of biological motion and a model for its analysis. Percept. Psychophys. 1973, 14, 201–211. [Google Scholar] [CrossRef]
- Chen, S.; Xu, X.; Yang, N.; Chen, X.; Du, F.; Ding, S.; Gao, W. R-Net: A novel fully convolutional network-based infrared image segmentation method for intelligent human behavior analysis. Infrared Phys. Technol. 2022, 123, 104164. [Google Scholar] [CrossRef]
- Kim, T.; Reiter, A. Interpretable 3d human action analysis with temporal convolutional networks. In Proceedings of the IEEE Conference on Computer Vision and Pattern Recognition Workshops (CVPRW), Honolulu, HI, USA, 10–14 July 2017; pp. 1623–1631. [Google Scholar]
- Du, Y.; Wang, W.; Wang, L. Hierarchical recurrent neural network for skeleton based action recognition. In Proceedings of the IEEE Conference on Computer Vision and Pattern Recognition (CVPR), Boston, MA, USA, 7–12 June 2015; pp. 1110–1118. [Google Scholar]
- Li, S.; Li, W.; Cook, C.; Zhu, C.; Gao, Y. Independently recurrent neural network (IndRNN): Building a longer and deeper RNN. In Proceedings of the IEEE Conference on Computer Vision and Pattern Recognition, Salt Lake City, UT, USA, 20–22 June 2018; pp. 5457–5466. [Google Scholar]
- Yan, S.; Xiong, Y.; Lin, D. Spatial temporal graph convolutional networks for skeleton-based action recognition. In Proceedings of the 32nd AAAI Conference on Artificial Intelligence, New Orleans, LA, USA, 2–7 February 2018; Volume 32. [Google Scholar]
- Yin, M.; He, S.; Soomro, T.A.; Yuan, H. Efficient skeleton-based action recognition via multi-stream depthwise separable convolutional neural network. Expert Syst. Appl. 2023, 226, 120080. [Google Scholar] [CrossRef]
- Kipf, T.; Welling, M. Semi-supervised classification with graph convolutional networks. arXiv 2016, arXiv:1609.02907. [Google Scholar]
- Si, C.; Chen, W.; Wang, W.; Wang, L.; Tan, T. An attention enhanced graph convolutional LSTM network for skeleton-based action recognition. In Proceedings of the IEEE Conference on Computer Vision and Pattern Recognition, Long Beach, CA, USA, 16–20 June 2019; pp. 1227–1236. [Google Scholar]
- Shi, L.; Zhang, Y.; Cheng, J.; Lu, H. Two-stream adaptive graph convolutional networks for skeleton-based action recognition. In Proceedings of the IEEE Conference on Computer Vision and Pattern Recognition, Long Beach, CA, USA, 16–20 June 2019; pp. 12026–12035. [Google Scholar]
- Song, Y.; Zhang, Z.; Shan, C.; Wang, L. Stronger, faster and more explainable: A graph convolutional baseline for skeleton-based action recognition. In Proceedings of the 28th ACM International Conference on Multimedia, Seattle, WA, USA, 12–16 October 2020; pp. 1625–1633. [Google Scholar]
- Song, Y.; Zhang, Z.; Shan, C.; Wang, L. Constructing stronger and faster baselines for skeleton-based action recognition. IEEE Trans. Pattern Anal. Mach. Intell. 2022, 45, 1474–1488. [Google Scholar] [CrossRef]
- Xie, J.; Miao, Q.; Liu, R.; Xin, W.; Tang, L.; Zhong, S.; Gao, X. Attention adjacency matrix based graph convolutional networks for skeleton-based action recognition. Neurocomputing 2021, 440, 230–239. [Google Scholar]
- Wang, Q.; Zhang, K.; Asghar, M. Skeleton-based ST-GCN for human action recognition with extended skeleton graph and partitioning strategy. IEEE Access 2022, 10, 41403–41410. [Google Scholar] [CrossRef]
- Shi, L.; Zhang, Y.; Cheng, J.; Lu, H. Skeleton-based action recognition with multi-stream adaptive graph convolutional networks. IEEE Trans. Image Process. 2020, 29, 9532–9545. [Google Scholar] [CrossRef] [PubMed]
- Shahroudy, A.; Liu, J.; Ng, T.; Wang, G. NTU RGB + D: A large scale dataset for 3D human activity analysis. In Proceedings of the IEEE Conference on Computer Vision and Pattern Recognition (CVPR), Las Vegas, NV, USA, 27–30 June 2016; pp. 1010–1019. [Google Scholar]
- Liu, J.; Shahroudy, A.; Perez, M.; Wang, G.; Duan, L.-Y.; Kot, A. NTU RGB + D 120: A large-scale benchmark for 3D human activity understandin. IEEE Trans. Pattern Anal. Mach. Intell. 2019, 42, 2684–2701. [Google Scholar] [CrossRef]
- Li, T.; Liu, J.; Zhang, W.; Ni, Y.; Wang, W.; Li, Z. UAV-Human: A large benchmark for human behavior understanding with unmanned aerial vehicles. In Proceedings of the IEEE/CVF Conference on Computer Vision and Pattern Recognition, Nashville, TN, USA, 19–25 June 2021; pp. 16266–16275. [Google Scholar]
- Wang, H.; Klaser, A.; Schmid, C.; Liu, C.-L. Dense trajectories and motion boundary descriptors for action recognition. Proc. Int. J. Comput. Vis. 2013, 103, 60–79. [Google Scholar] [CrossRef]
- Vemulapalli, R.; Arrate, F.; Chellappa, R. Human action recognition by representing 3D skeletons as points in a lie group. In Proceedings of the IEEE Conference on Computer Vision and Pattern Recognition, Washington, DC, USA, 23–28 June 2014; pp. 588–595. [Google Scholar]
- Fernando, B.; Gavves, E.; Oramas, M.; Ghodrati, A.; Tuytelaars, T. Modeling video evolution for action recognition. In Proceedings of the IEEE Conference on Computer Vision and Pattern Recognition (CVPR), San Diego, CA, USA, 20–26 June 2015; pp. 5378–5387. [Google Scholar]
- Liu, M.; Liu, H.; Chen, C. Enhanced skeleton visualization for view invariant human action recognition. Pattern Recognit. 2017, 68, 346–362. [Google Scholar] [CrossRef]
- Li, B.; Dai, Y.; Cheng, X.; Chen, H.; Lin, Y.; He, M. Skeleton based action recognition using translation-scale invariant image mapping and multi-scale deep CNN. In Proceedings of the IEEE International Conference on Multimedia & Expo Workshops (ICMEW), Brisbane, Australia, 10–14 July 2017; pp. 601–604. [Google Scholar]
- Song, S.; Lan, C.; Xing, J.; Zeng, W.; Liu, J. An end-to-end spatio-temporal attention model for human action recognition from skeleton data. In Proceedings of the AAAI Conference on Artificial Intelligence, San Francisco, CA, USA, 4–9 February 2017; Volume 31. [Google Scholar]
- Zhang, P.; Lan, C.; Xing, J.; Zeng, W.; Xue, J.; Zheng, N. View adaptive recurrent neural networks for high performance human action recognition from skeleton data. In Proceedings of the IEEE Conference on Computer Vision and Pattern Recognition, Honolulu, HI, USA, 21–26 July 2017; pp. 2117–2126. [Google Scholar]
- Li, M.; Chen, S.; Chen, X.; Zhang, Y.; Wang, Y.; Tian, Q. Actional structural graph convolutional networks for skeleton-based action recognition. In Proceedings of the IEEE Conference on Computer Vision and Pattern Recognition, Long Beach, CA, USA, 16–20 June 2019; pp. 3595–3603. [Google Scholar]
- Song, Y.; Zhang, Z.; Shan, C.; Wang, L. Richly activated graph convolutional network for robust skeleton-based action recognition. In Proceedings of the IEEE International Conference on Image Processing (ICIP), Taipei, Taiwan, 22–25 September 2019; pp. 1–5. [Google Scholar]
- Nan, M.; Florea, A.M. Fast Temporal Graph Convolutional Model for Skeleton-Based Action Recognition. Sensors 2022, 22, 7117. [Google Scholar] [CrossRef] [PubMed]
- Simonyan, K.; Zisserman, A. Two-stream convolutional networks for action recognition in videos. In Proceedings of the Conference and Workshop on Neural Information Processing Systems (NIPS), Montreal, QC, Canada, 8–11 December 2014; pp. 568–576. [Google Scholar]
- Baradel, F.; Wolf, C.; Mille, J. Human action recognition: Pose-based attention draws focus to hands. In Proceedings of the IEEE International Conference on Computer Vision (ICCV), Paris, France, 11–17 October 2017; pp. 604–613. [Google Scholar]
- Si, C.; Jing, Y.; Wang, W.; Wang, L.; Tan, T. Skeleton-based action recognition with spatial reasoning and temporal stack learning. In Proceedings of the European Conference on Computer Vision (ECCV), Munich, Germany, 8–14 September 2018; pp. 103–118. [Google Scholar]
- Yang, S.; Wang, X.; Gao, L.; Song, J. MKE-GCN: Multi-modal knowledge embedded graph convolutional network for skeletonbased action recognition in the wild. In Proceedings of the IEEE International Conference on Multimedia and Expo (ICME), Taipei, Taiwan, 18–22 July 2022; pp. 1–6. [Google Scholar]
- Tan, Z.; Zhu, Y.; Liu, B. Learning spatial-temporal feature with graph product. Signal Process 2023, 210, 109062. [Google Scholar] [CrossRef]
- Li, T.; Liu, J.; Zhang, W.; Duan, L. Hard-net: Hardness-aware discrimination network for 3D early activity prediction. In Proceedings of the European Conference on Computer Vision, Tel Aviv, Israel, 24–28 October 2022; Springer: Berlin/Heidelberg, Germany, 2020; pp. 420–436. [Google Scholar]
- Zhou, B.; Khosla, A.; Lapedriza, A.; Oliva, A.; Torralba, A. Learning Deep Features for Discriminative Localization. In Proceedings of the IEEE Conference on Computer Vision and Pattern Recognition (CVPR), Las Vegas, NV, USA, 26 June–1 July 2016; pp. 2921–2929. [Google Scholar]







| Model | Methods | CS (%) | ||
|---|---|---|---|---|
| Joint | Velocity | Bone | ||
| ST-GCN | OAM | 84.30 | 84.80 | 83.60 |
| EAM | 86.40 | 85.90 | 85.70 | |
| Model | Methods | Params (M) | Accuracy (%) | |
|---|---|---|---|---|
| CS | CV | |||
| EAMGCN | SSID | 3.13 | 86.40 | 93.20 |
| IBB | 0.72 | 85.54 | 92.27 | |
| MSID | 0.80 | 88.60 | 93.42 | |
| Model | Methods | Params (M) | Accuracy (%) | |||
|---|---|---|---|---|---|---|
| CS | CV | Csub120 | Cset120 | |||
| EAMGCN | MSID | 0.80 | 88.60 | 93.42 | 83.27 | 84.26 |
| FSFM | 0.83 | 89.36 | 94.46 | 84.19 | 85.46 | |
| Model | Methods | Params (M) | Accuracy (%) | |
|---|---|---|---|---|
| CS | CV | |||
| EAMGCN | MSID | 0.80 | 88.60 | 93.42 |
| FSFM | 0.83 | 89.36 | 94.46 | |
| ST | 0.82 | 89.28 | 94.53 | |
| ST+FSFM | 0.85 | 89.78 | 94.71 | |
| LAM | 1.06 | 89.59 | 94.57 | |
| CA | 1.10 | 90.22 | 95.42 | |
| Model | Params (M) | Accuracy (%) | |
|---|---|---|---|
| CS | CV | ||
| HBRNN [10] | - | 59.10 | 64.00 |
| STA-LSTM [30] | - | 73.40 | 81.20 |
| TCN [9] | - | 74.30 | 83.10 |
| VA-LSTM [31] | 24.60 | 79.20 | 87.70 |
| Synthesized CNN [28] | - | 80.03 | 87.21 |
| 3scale-ResNet152 [29] | - | 85.00 | 92.30 |
| Ind-RNN [11] | - | 81.80 | 88.00 |
| SRN-TSL [37] | 19.07 | 84.80 | 92.40 |
| CA-EAMGCN (ours) | 1.10 | 90.22 | 95.42 |
| Model | Params (M) | Accuracy (%) | |||
|---|---|---|---|---|---|
| CS | CV | Csub120 | Cset120 | ||
| ST-GCN [12] | 3.10 | 81.50 | 88.30 | 70.70 | 73.20 |
| AS-GCN [32] | 6.99 | 86.80 | 94.20 | 77.80 | 78.50 |
| 2s-AGCN [16] | 6.94 | 88.50 | 95.10 | 82.50 | 84.20 |
| AGC-LSTM [15] | 22.89 | 89.20 | 95.00 | - | - |
| PA-ResGCN-B19 [17] | 3.64 | 90.90 | 96.00 | 87.30 | 88.30 |
| 3s RA-GCN [33] | 6.21 | 87.30 | 93.60 | 81.10 | 82.70 |
| Fast Convolutional [34] | 1.58 | 89.37 | 94.86 | 85.82 | 87.14 |
| 2S-EGCN [20] | - | 89.10 | 95.50 | 66.01 | 76.26 |
| LDT-Net [13] | 0.44 | 89.10 | 82.30 | - | - |
| CA-EAMGCN (ours) | 1.10 | 90.22 | 95.42 | 84.88 | 86.14 |
Disclaimer/Publisher’s Note: The statements, opinions and data contained in all publications are solely those of the individual author(s) and contributor(s) and not of MDPI and/or the editor(s). MDPI and/or the editor(s) disclaim responsibility for any injury to people or property resulting from any ideas, methods, instructions or products referred to in the content. |
© 2023 by the authors. Licensee MDPI, Basel, Switzerland. This article is an open access article distributed under the terms and conditions of the Creative Commons Attribution (CC BY) license (https://creativecommons.org/licenses/by/4.0/).
Share and Cite
Zhang, D.; Deng, H.; Zhi, Y. Enhanced Adjacency Matrix-Based Lightweight Graph Convolution Network for Action Recognition. Sensors 2023, 23, 6397. https://doi.org/10.3390/s23146397
Zhang D, Deng H, Zhi Y. Enhanced Adjacency Matrix-Based Lightweight Graph Convolution Network for Action Recognition. Sensors. 2023; 23(14):6397. https://doi.org/10.3390/s23146397
Chicago/Turabian StyleZhang, Daqing, Hongmin Deng, and Yong Zhi. 2023. "Enhanced Adjacency Matrix-Based Lightweight Graph Convolution Network for Action Recognition" Sensors 23, no. 14: 6397. https://doi.org/10.3390/s23146397
APA StyleZhang, D., Deng, H., & Zhi, Y. (2023). Enhanced Adjacency Matrix-Based Lightweight Graph Convolution Network for Action Recognition. Sensors, 23(14), 6397. https://doi.org/10.3390/s23146397
