Towards Dynamic Multi-Modal Intent Sensing Using Probabilistic Sensor Networks
Abstract
:1. Introduction
1.1. Intent Sensing
1.2. Sensor Networks for Intent
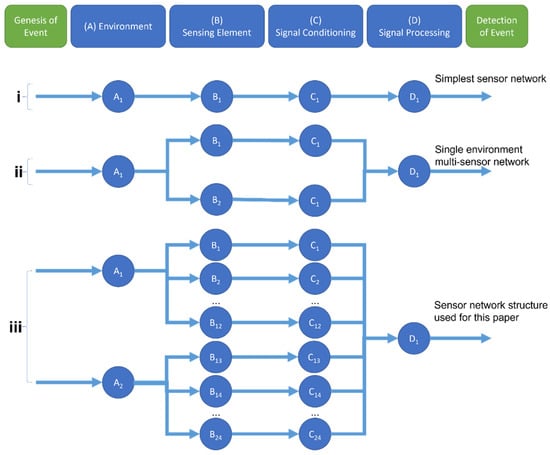
1.3. Probabilistic Sensor Networks
1.4. Objective
2. Materials and Methods
2.1. Data Collection
2.2. Processing
2.3. Feature Extraction
2.4. Data Separation (MM/Bayesian Fusion Only)
2.5. Learning Classifiers
2.6. Sensor Fusion (Bayesian Fusion Only)
2.7. Testing
2.8. Time Variation
2.9. Variant No. of Sensors
2.10. Simulated Dropout
3. Results
4. Discussion
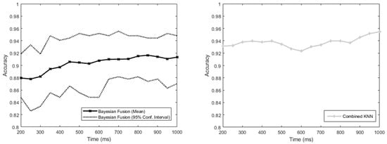
4.1. Time-Dependent Classification
4.2. Variant No. of Sensors
4.3. Simulated Dropout
4.4. Limitations of the Study
4.5. Suggested Future Work
5. Conclusions
Author Contributions
Funding
Institutional Review Board Statement
Informed Consent Statement
Data Availability Statement
Conflicts of Interest
Appendix A. Feature Reduction

References
- Russell, J.; Bergmann, J. A Systematic Literature Review of Intent Sensing for Control of Medical Devices. IEEE Trans. Med. Robot. Bionics 2022, 4, 118–129. [Google Scholar] [CrossRef]
- Karam, A.; Alnajjar, F.; Gochoo, M. Assistive and rehabilitation robotics for upper limb impairments in post-stroke patients: Evaluation criteria for the design and functionality. In Proceedings of the Advances in Science and Engineering Technology International Conference, Dubai, United Arab Emirates, 4 February–9 April 2020; pp. 14–17. [Google Scholar] [CrossRef]
- Navarathna, P.; Bequette, B.W.; Cameron, F. Wearable Device Based Activity Recognition and Prediction for Improved Feedforward Control. In Proceedings of the 2018 Annual American Control Conference (ACC), Milwaukee, WI, USA, 27–29 June 2018; pp. 3571–3576. [Google Scholar]
- McDonald, C.L.; Westcott-McCoy, S.; Weaver, M.R.; Haagsma, J.; Kartin, D. Global prevalence of traumatic non-fatal limb amputation. Prosthet. Orthot. Int. 2020, 2, 105–114. [Google Scholar] [CrossRef] [PubMed]
- Chadwell, A.; Kenney, L.; Thies, S.; Galpin, A.; Head, J. The Reality of Myoelectric Prostheses: Understanding What Makes These Devices Difficult for Some Users to Control. Front. Neurorobot. 2016, 10, 7. [Google Scholar] [CrossRef] [PubMed] [Green Version]
- Lee Chang, M.; Gutierrez, R.A.; Khante, P.; Schaertl Short, E.; Lockerd Thomaz, A. Effects of Integrated Intent Recognition and Communication on Human-Robot Collaboration. In Proceedings of the 2018 IEEE/RSJ International Conference on Intelligent Robots and Systems (IROS), Madrid, Spain, 1–5 October 2018; pp. 3381–3386. [Google Scholar] [CrossRef]
- Childress, D. Historical aspects of powered limb prostheses. Clin. Prosthet. Orthot. 1985, 9, 2–13. [Google Scholar]
- Bennett, D.A.; Goldfarb, M. IMU-Based Wrist Rotation Control of a Transradial Myoelectric Prosthesis. IEEE Trans. Neural Syst. Rehabil. Eng. 2018, 26, 419–427. [Google Scholar] [CrossRef] [PubMed]
- Comito, C.; Falcone, D.; Forestiero, A. Current Trends and Practices in Smart Health Monitoring and Clinical Decision Support. In Proceedings of the 2020 IEEE International Conference on Bioinformatics and Biomedicine (BIBM), Seoul, Korea, 16–19 December 2020; pp. 2577–2584. [Google Scholar] [CrossRef]
- Brush, A.J.; Albrecht, J.; Miller, R.; Albrecht, J.; Brush, A.J.; Hazas, M. Smart Homes. IEEE Pervasive Comput. 2020, 19, 69–73. [Google Scholar] [CrossRef]
- Bergmann, J.; Noble, A.; Thompson, M. Probabilistic sensor network design. In Proceedings of the 2016 IEEE 13th International Conference on Wearable and Implantable Body Sensor Networks (BSN), San Francisco, CA, USA, 14–17 June 2016; pp. 66–70. [Google Scholar]
- Fahidy, T.Z. Some Applications of Bayes’ Rule in Probability Theory to Electrocatalytic Reaction Engineering. Int. J. Electrochem. 2011, 2011, 1–6. [Google Scholar] [CrossRef] [Green Version]
- Khrennikov, A. Quantum Bayesianism as the basis of general theory of decision-making. Philos. Trans. R. Soc. A Math. Phys. Eng. Sci. 2016, 374, 20150245. [Google Scholar] [CrossRef] [PubMed]
- Liu, R.; Liu, M. Recognizing human activities based on multi-sensors fusion. In Proceedings of the 2010 4th International Conference on Bioinformatics and Biomedical Engineering, Chengdu, China, 18–20 June 2010; pp. 2–5. [Google Scholar] [CrossRef]
- Kim, K.; Yun, G.; Park, S.K.; Kim, D.H. Fall Detection for the Elderly Based on 3-Axis Accelerometer and Depth Sensor Fusion with Random Forest Classifier. In Proceedings of the 2019 41st Annual International Conference of the IEEE Engineering in Medicine and Biology Society (EMBC), Berlin, Germany, 23–27 July 2019; pp. 4611–4614. [Google Scholar] [CrossRef]
- Vasuhi, S.; Vaidehi, V.; Midhunkrishna, P.R. Multiple target tracking using Support Vector Machine and data fusion. In Proceedings of the 2011 Third International Conference on Advanced Computing, Chennai, India, 14–16 December 2011; pp. 407–411. [Google Scholar] [CrossRef]
- Nagaraja, V.; Cheng, R.; Kwong, E.; Bergmann, J.H.; Andersen, M.S.; Thompson, M.S. Marker-based vs. Inertial-based Motion Capture: Musculoskeletal Modelling of Upper Extremity Kinetics. In Proceedings of the 2019 Trent International Prosthetics Symposium (TIPS’19), Manchester, UK, 20–23 March 2019; pp. 37–38. [Google Scholar]
- XSens XSens Mtw Awinda. Available online: https://www.xsens.com/products/mtw-awinda (accessed on 10 August 2021).
- Xsens MVN Analyze. Available online: https://www.xsens.com/products/mvn-analyze (accessed on 24 December 2021).
- Vicon Vicon Nexus. Available online: https://www.vicon.com/software/nexus/ (accessed on 10 August 2021).
- Xsens Syncronising Xsens Systems with Vicon Nexus. Available online: https://www.xsens.com/hubfs/Downloads/pluginstools/SynchronisingXsenswithVicon.pdf (accessed on 26 February 2022).
- Nazmi, N.; Rahman, M.A.A.; Yamamoto, S.I.; Ahmad, S.A.; Zamzuri, H.; Mazlan, S.A. A review of classification techniques of EMG signals during isotonic and isometric contractions. Sensors 2016, 16, 1304. [Google Scholar] [CrossRef] [PubMed] [Green Version]
- Spiewak, C. A Comprehensive Study on EMG Feature Extraction and Classifiers. Open Access J. Biomed. Eng. Biosci. 2018, 1, 17–26. [Google Scholar] [CrossRef] [Green Version]
- Osman, H.; Ghafari, M.; Nierstrasz, O. Hyperparameter optimization to improve bug prediction accuracy. In Proceedings of the 2017 IEEE Workshop on Machine Learning Techniques for Software Quality Evaluation (MaLTeSQuE), Klagenfurt, Austria, 21 February 2017; pp. 33–38. [Google Scholar] [CrossRef]
- Ruano, P.; Delgado, L.L.; Picco, S.; Villegas, L.; Tonelli, F.; Merlo, M.; Rigau, J.; Diaz, D.; Masuelli, M. Artificial Human Arm Driven by EMG Signal; Intech: London, UK, 2016; p. 13. [Google Scholar]
- Al-Faiz, M.Z.; Ali, A.A.; Miry, A.H. A k-nearest neighbor based algorithm for human arm movements recognition using EMG signals. In Proceedings of the 2010 1st International Conference on Energy, Power and Control, Basrah, Iraq, 30 November–2 December 2010; Volume 6, pp. 159–167. [Google Scholar] [CrossRef]
- Daniel, W.W. Spearman rank correlation coefficient. In Applied Nonparametric Statistics; PWS-Kent: Boston, MA, USA, 1990; pp. 358–365. ISBN 978-0-534-91976-4. [Google Scholar]
- McGibbon, C.A. A biomechanical model for encoding joint dynamics: Applications to transfemoral prosthesis control. J. Appl. Physiol. 2012, 112, 1600–1611. [Google Scholar] [CrossRef] [PubMed] [Green Version]
- Kose, M.; Incel, O.D.; Ersoy, C. Online Human Activity Recognition on Smart Phones. Perform. Eval. 2012, 16, 11–15. [Google Scholar]
- Russell, J.; Bergmann, J. Probabilistic sensor design for healthcare technology. In Proceedings of the 2019 IEEE 10th Annual Ubiquitous Computing, Electronics & Mobile Communication Conference (UEMCON), New York City, NY, USA, 10–12 October 2019; pp. 0585–0590. [Google Scholar]
- Medical Center Orthotics & Prosthetics Arm & Hand Prosthetics. Available online: https://mcopro.com/blog/resources/arm-hand-prosthetics (accessed on 13 February 2022).
- Marino, M.; Pattni, S.; Greenberg, M.; Miller, A.; Hocker, E.; Ritter, S.; Mehta, K. Access to prosthetic devices in developing countries: Pathways and challenges. In Proceedings of the 2015 IEEE Global Humanitarian Technology Conference (GHTC), Seattle, WA, USA, 8–11 October 2015; pp. 45–51. [Google Scholar] [CrossRef]
- Wu, W.; Dasgupta, S.; Ramirez, E.E.; Peterson, C.; Norman, G.J. Classification accuracies of physical activities using smartphone motion sensors. J. Med. Internet Res. 2012, 14, 1–9. [Google Scholar] [CrossRef] [PubMed]
- Vabalas, A.; Gowen, E.; Poliakoff, E.; Casson, A.J. Machine learning algorithm validation with a limited sample size. PLoS ONE 2019, 14, e0224365. [Google Scholar] [CrossRef] [PubMed]
- Chadwell, A.; Kenney, L.; Granat, M.; Thies, S.; Galpin, A.; Head, J. Upper limb activity of twenty myoelectric prosthesis users and twenty healthy anatomically intact adults. Sci. Data 2019, 6, 1–11. [Google Scholar] [CrossRef] [PubMed]
- Wei, S.J.; Zhang, B.; Tan, X.W.; Zhao, X.G.; Ye, D. A Real-time Human Activity Recognition Approach with Generalization Performance. In Proceedings of the Chinese Control Conference CCC, Shenyang, China, 27–29 July 2020; pp. 6334–6339. [Google Scholar] [CrossRef]
- Jolliffe, I.T. Definition and Derivation of Principal Components. In Principal Component Analysis; Springer: Berlin, Germany, 2002; pp. 1–6. ISBN 9780080448947. [Google Scholar]







| Measured Value | No. Features |
|---|---|
| Orientation | 4 |
| Accelerometer | 3 |
| Magnetometer | 3 |
| sEMG | 11 |
| Total | 21 |
Publisher’s Note: MDPI stays neutral with regard to jurisdictional claims in published maps and institutional affiliations. |
© 2022 by the authors. Licensee MDPI, Basel, Switzerland. This article is an open access article distributed under the terms and conditions of the Creative Commons Attribution (CC BY) license (https://creativecommons.org/licenses/by/4.0/).
Share and Cite
Russell, J.; Bergmann, J.H.M.; Nagaraja, V.H. Towards Dynamic Multi-Modal Intent Sensing Using Probabilistic Sensor Networks. Sensors 2022, 22, 2603. https://doi.org/10.3390/s22072603
Russell J, Bergmann JHM, Nagaraja VH. Towards Dynamic Multi-Modal Intent Sensing Using Probabilistic Sensor Networks. Sensors. 2022; 22(7):2603. https://doi.org/10.3390/s22072603
Chicago/Turabian StyleRussell, Joseph, Jeroen H. M. Bergmann, and Vikranth H. Nagaraja. 2022. "Towards Dynamic Multi-Modal Intent Sensing Using Probabilistic Sensor Networks" Sensors 22, no. 7: 2603. https://doi.org/10.3390/s22072603
APA StyleRussell, J., Bergmann, J. H. M., & Nagaraja, V. H. (2022). Towards Dynamic Multi-Modal Intent Sensing Using Probabilistic Sensor Networks. Sensors, 22(7), 2603. https://doi.org/10.3390/s22072603

