Energy-Aware QoS MAC Protocol Based on Prioritized-Data and Multi-Hop Routing for Wireless Sensor Networks
Abstract
:1. Introduction
- The EQPD-MAC takes into account data packets with multiple priorities.
- AODV routing is incorporated to enable multi-hop routing and integrated with the MAC to ensure an energy-efficient protocol.
- A novel approach that provides best energy efficiency while still maintaining good end-to-end latency.
- In order to assess the performance of EQPD-MAC, real-world measurements are used.
- EQPD-MAC provides improved energy consumption, average end-to-end latency, throughput, and packet delivery ratios.
2. Related Works
2.1. Application Layer
2.2. MAC Layer
2.2.1. QoS MAC Protocols in WSNs
2.2.2. MAC Protocols with Multi-Hop Routing Feature in WSNs
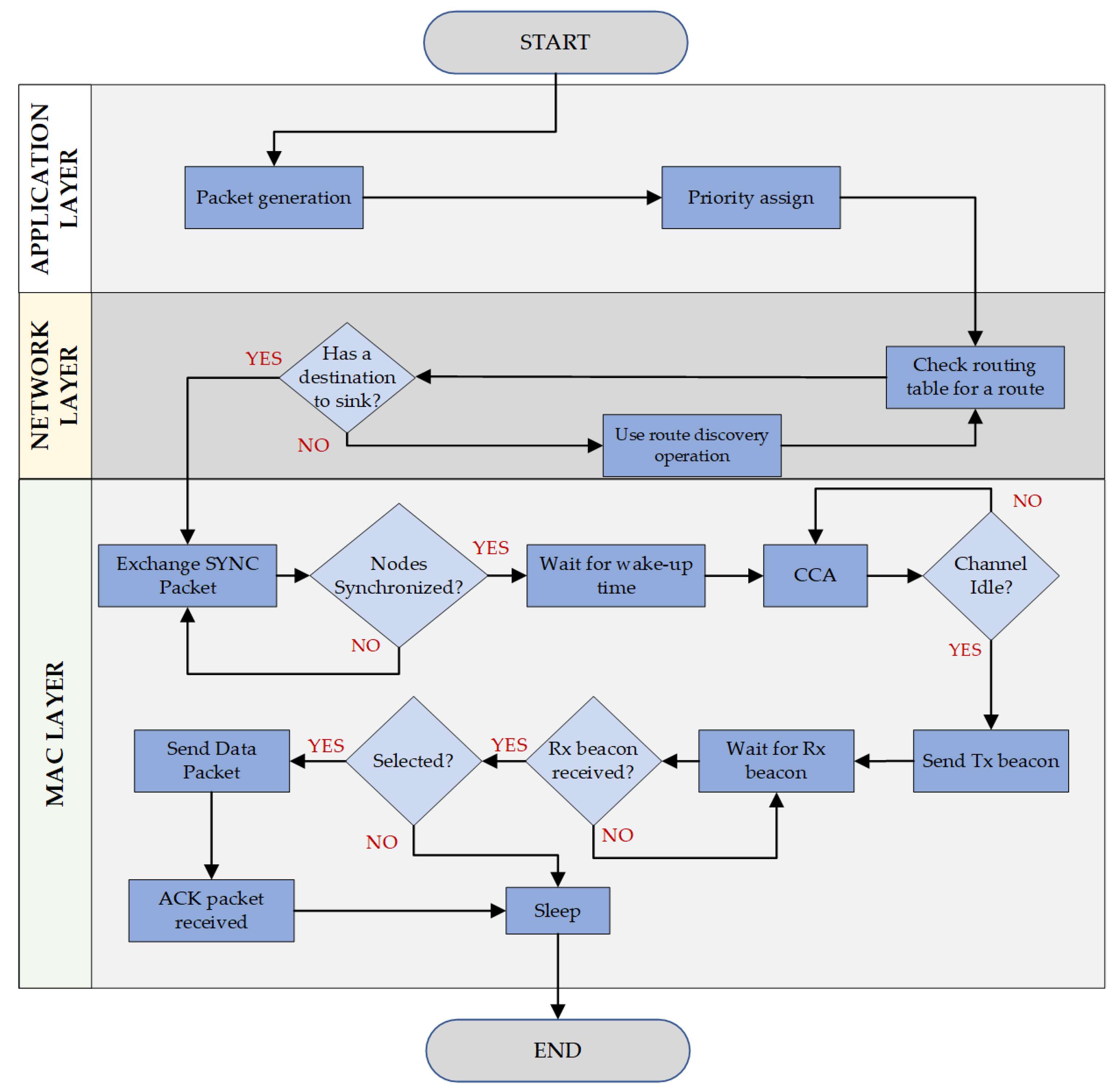
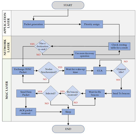
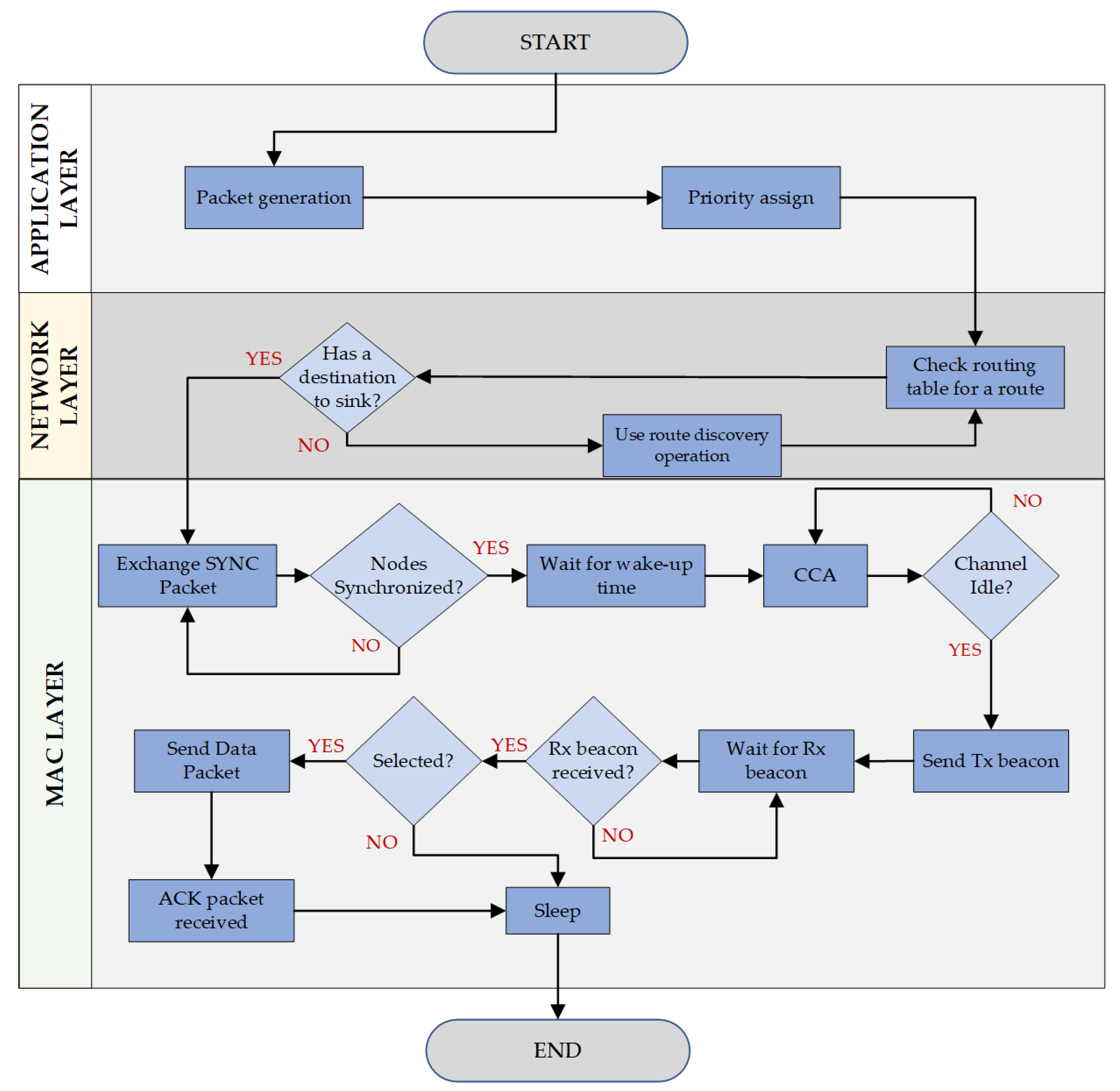
3. EQPD-MAC Protocol Development
3.1. Method
3.1.1. Communication of EQPD-MAC
3.1.2. Activation Time (TA)
3.1.3. Highest Priority Packet Transmission
3.2. Algorithm
Multi-Hop Routing Communication
3.3. Energy Model
3.4. Castalia Implementation and Simulation
- Priority is implemented inside “ThroughputTest” to support multi-priority data packets. “ThroughputTest” is an application module inside the Castalia directory. Each packet is assigned a random value between 0 and 1, representing its priority. P4 is the most important, whereas P1 is the least important priority packet.
- Data fields such as source ID, destination ID, and sequence number are defined in the application layer. The actual end-to-end latency of the packet can be accurately measured by assigning priority in the application layer.
- After that, to access the channel, another random number is generated inside the MAC module. If the random number is greater than p, then the sensor node can begin the data packet transmission.
- The sink node first starts the waiting timer Tw to receive the Tx-beacons. The waiting timer had to be implemented inside the MAC module.
- The sensor nodes send the Tx-beacons, and the beacon contains the priority number. The sink node checks the priority and selects a sensor node based on the higher priority. Such conditions of checking the priority have to be implemented inside the code.
- The sink node sends an Rx-beacon containing the address of the selected sensor node, and the timer is canceled. The sensor node receives Rx-beacon and inspects if the beacon contains its address. If the source address matches the sensor address, the node sends the priority packet and waits for an ACK packet from the sink.
- In Castalia, the TMAC module provides several basic functions such as startup, toNetworkLayer, timerFiredCallback. These functions should also include the priority field, ensuring that all nodes are aware of the priority while transmitting the packet.
- AODV routing module also provides several basic functions such as startup, fromApplicationLayer, fromMacLayer, timerFiredCallback, toMacLayer. The priority field has to be implemented on all functions, ensuring that all nodes are aware of the priority while transmitting the packet.
- After that, AODV routing protocol was tested with the EQPD-MAC protocol and the performance was evaluated. The transmissions of the packets can be viewed as an output using the “trace” command inside the code. Additionally, the AODV routing protocol code is available [58].
3.4.1. Implementation Challenges
3.4.2. Simulation Process
- First, navigate into the directory Castalia/Simulations/radioTest, where the omnetpp.ini file is located. Modules such as Routing, Application, and MAC protocol must all be included in the simulation’s omnetpp.ini file. The file allows the simulation to be executed in Castalia. The simulation parameters are recorded in this file. For example, the simulation area, the total number of sensor nodes, the simulation period, the packet rate, the initial energy, and so on.
- sim-time-limit = 10,000 s
- SN.field_x = 200
- SN.field_y = 200
- SN.numNodes = 46
- SN.deployment = “[0]->center;[1..45]->uniform”
- In order to start the simulation, open a terminal window in Ubuntu and change the directory to the ~/Castalia/Simulations/radioTest$ and enter the following commands:
- ../../bin/Castalia -c EQPD, AODV
- Castalia creates two files once the simulation is complete: a text file (e.g., 220117-030436.txt) and a CastaliaTrace file. The text file provides information on the overall energy consumption of each sensor node, the number of packets received, the initial energy, and so on. CastaliaTrace file contains all the events of interest that was specified in the code to be viewed, mainly for verification and validation purposes. The EQPD.cc file is the main source of the program’s code from which trace instructions can be included. CastaliaTrace, for example, may contain whether the Tx-beacon or Data packet is transmitted or, if the Rx-beacon is received from the sink node, or to see the computation of the average end-to-end latency of the packets, etc.
- To observe the packet delivery ratio and how much energy each node consumed, the following instructions are typed into the terminal window in Ubuntu.
- ../../bin/CastaliaResults -i 220117-030436.txt -s energy
- ../../bin/CastaliaResults -i 220117-030436.txt -s packets
3.4.3. Validation
4. Results and Discussion
4.1. Energy Consumption Per-Bit
4.2. Energy Consumption per Sensor Node
4.3. Sink Energy Consumption
4.4. End-to-End Latency for Priority Packets
4.5. Average End-To-End Latency
4.6. Average Network Throughput
4.7. Packet Delivery Ratio
5. Conclusions
Author Contributions
Funding
Acknowledgments
Conflicts of Interest
References
- Zhang, W.; Zhang, Z.; Zeadally, S.; Chao, H.C.; Leung, V.C.M. MASM: A Multiple-Algorithm Service Model for Energy-Delay Optimization in Edge Artificial Intelligence. IEEE Trans. Ind. Inform. 2019, 15, 4216–4224. [Google Scholar] [CrossRef]
- Portillo, C.; Martinez-Bauset, J.; Pla, V.; Casares-Giner, V. Modeling of Duty-Cycled MAC Protocols for Heterogeneous WSN with Priorities. Electronics 2020, 9, 467. [Google Scholar] [CrossRef] [Green Version]
- Khan, M.K.; Shiraz, M.; Ghafoor, K.Z.; Khan, S.; Sadiq, A.S.; Ahmed, G. EE-MRP: Energy-Efficient Multistage Routing Protocol for Wireless Sensor Networks. Wirel. Commun. Mob. Comput. 2018, 2018, 6839671. [Google Scholar] [CrossRef]
- Lanzolla, A.; Spadavecchia, M. Wireless Sensor Networks for Environmental Monitoring. Sensors 2021, 21, 1172. [Google Scholar] [PubMed]
- Hasan, M.M.; Karmaker, A.; Alam, M.S.; Craig, A. Minimizing the Adverse Effects of Asymmetric Links: A Novel Cooperative Asynchronous Mac Protocol for Wireless Sensor Networks. Sensors 2019, 19, 2402. [Google Scholar] [CrossRef] [Green Version]
- Shin, S.; Kwon, T. A Lightweight Three-Factor Authentication and Key Agreement Scheme in Wireless Sensor Networks for Smart Homes. Sensors 2019, 19, 2012. [Google Scholar] [CrossRef] [Green Version]
- Pau, G.; Salerno, V.M. Wireless Sensor Networks for Smart Homes: A Fuzzy-Based Solution for an Energy-Effective Duty Cycle. Electronics 2019, 8, 131. [Google Scholar] [CrossRef] [Green Version]
- Liu, J.; Xiong, K.; Fan, P.; Zhong, Z. RF Energy Harvesting Wireless Powered Sensor Networks for Smart Cities. IEEE Access 2017, 5, 9348–9358. [Google Scholar] [CrossRef]
- Mansourkiaie, F.; Ismail, L.S.; Elfouly, T.M.; Ahmed, M.H. Maximizing Lifetime in Wireless Sensor Network for Structural Health Monitoring with and Without Energy Harvesting. IEEE Access 2017, 5, 2383–2395. [Google Scholar] [CrossRef]
- Su, Y.; Fu, X.; Han, G.; Xu, N.; Jin, Z. Implementation of a Cross-Layer Sensing Medium-Access Control Scheme. Sensors 2017, 17, 816. [Google Scholar] [CrossRef]
- Muzakkari, B.A.; Mohamed, M.A.; Abdul Kadir, M.F.; Mohamad, Z.; Jamil, N. Recent Advances in Energy Efficient-QoS Aware MAC Protocols for Wireless Sensor Networks. Int. J. Adv. Comput. Res. 2018, 8, 212–228. [Google Scholar]
- Panganiban, E.B. Automated Hazardous Gas Detecting Robot Using Wireless Sensor Networks with GSM-SMS Alert and Fire Control System for Households. Int. J. Adv. Trends Comput. Sci. Eng. 2019, 8, 804–809. [Google Scholar] [CrossRef]
- Toledo-Castro, J.; Caballero-Gil, P.; Rodríguez-Pérez, N.; Santos-González, I.; Hernández-Goya, C.; Aguasca-Colomo, R. Forest Fire Prevention, Detection, and Fighting Based on Fuzzy Logic and Wireless Sensor Networks. Complexity 2018, 2018, 1639715. [Google Scholar] [CrossRef]
- Chan, L.; Gomez Chavez, K.; Rudolph, H.; Hourani, A. Hierarchical Routing Protocols for Wireless Sensor Network: A Compressive Survey. Wirel. Netw. 2020, 26, 3291–3314. [Google Scholar] [CrossRef]
- Elshrkawey, M.; Elsherif, S.M.; Elsayed Wahed, M. An Enhancement Approach for Reducing the Energy Consumption in Wireless Sensor Networks. J. King Saud Univ. Comput. Inf. Sci. 2018, 30, 259–267. [Google Scholar] [CrossRef]
- Liu, X.; Liu, A.; Li, Z.; Tian, S.; Choi, Y.j.; Sekiya, H.; Li, J. Distributed Cooperative Communication Nodes Control and Optimization Reliability for Resource-Constrained WSNs. Neurocomputing 2017, 270, 122–136. [Google Scholar] [CrossRef]
- Ahmed Elsmany, E.F.; Omar, M.A.; Wan, T.C.; Altahir, A.A. EESRA: Energy Efficient Scalable Routing Algorithm for Wireless Sensor Networks. IEEE Access 2019, 7, 96974–96983. [Google Scholar] [CrossRef]
- Nkemeni, V.; Mieyeville, F.; Tsafack, P. A Distributed Computing Solution Based on Distributed Kalman Filter for Leak Detection in Wsn-Based Water Pipeline Monitoring. Sensors 2020, 20, 5204. [Google Scholar] [CrossRef]
- Khattak, H.A.; Ameer, Z.; Din, I.U.; Khan, M.K. Cross-Layer Design and Optimization Techniques in Wireless Multimedia Sensor Networks for Smart Cities. Comput. Sci. Inf. Syst. 2019, 16, 1–17. [Google Scholar] [CrossRef] [Green Version]
- Sahoo, P.K.; Pattanaik, S.R.; Wu, S.L. A Novel Synchronous MAC Protocol for Wireless Sensor Networks with Performance Analysis. Sensors 2019, 19, 5394. [Google Scholar] [CrossRef] [Green Version]
- Shah, I.K.; Maity, T.; Dohare, Y.S. Algorithm for Energy Consumption Minimisation in Wireless Sensor Network. IET Commun. 2020, 14, 1301–1310. [Google Scholar] [CrossRef]
- Bhushan, B.; Sahoo, G. Routing Protocols in Wireless Sensor Networks. In Studies in Computational Intelligence; Springer: Berlin/Heidelberg, Germany, 2019; Volume 776, pp. 215–248. [Google Scholar]
- Wang, J.; Gao, Y.; Liu, W.; Sangaiah, A.K.; Kim, H.J. Energy Efficient Routing Algorithm with Mobile Sink Support for Wireless Sensor Networks. Sensors 2019, 19, 1494. [Google Scholar] [CrossRef] [Green Version]
- Ketshabetswe, L.K.; Zungeru, A.M.; Mangwala, M.; Chuma, J.M.; Sigweni, B. Communication Protocols for Wireless Sensor Networks: A Survey and Comparison. Heliyon 2019, 5, e01591. [Google Scholar] [PubMed] [Green Version]
- Engmann, F.; Katsriku, F.A.; Abdulai, J.D.; Adu-Manu, K.S.; Banaseka, F.K. Prolonging the Lifetime of Wireless Sensor Networks: A Review of Current Techniques. Wirel. Commun. Mob. Comput. 2018, 2018, 1–23. [Google Scholar]
- Yetgin, H.; Cheung, K.T.K.; El-Hajjar, M.; Hanzo, L. A Survey of Network Lifetime Maximization Techniques in Wireless Sensor Networks. IEEE Commun. Surv. Tutor. 2017, 19, 828–854. [Google Scholar]
- Li, S.; Kim, J.G.; Han, D.H.; Lee, K.S. A Survey of Energy-Efficient Communication Protocols with QoS Guarantees in Wireless Multimedia Sensor Networks. Sensors 2019, 19, 199. [Google Scholar]
- Bouachir, O.; ben Mnaouer, A.; Touati, F.; Crescini, D. EAMP-AIDC - Energy-Aware Mac Protocol with Adaptive Individual Duty Cycle for EH-WSN. In Proceedings of the 2017 13th International Wireless Communications and Mobile Computing Conference, IWCMC 2017, Valencia, Spain, 26–30 June 2017; pp. 2021–2028. [Google Scholar]
- Sarang, S.; Stojanović, G.M.; Stankovski, S.; Trpovski, Ž.; Drieberg, M. Energy-Efficient Asynchronous QoS MAC Protocol for Wireless Sensor Networks. Wirel. Commun. Mob. Comput. 2020, 2020, 8860371. [Google Scholar] [CrossRef]
- Sarang, S.; Drieberg, M.; Awang, A. Multi-Priority Based QoS MAC Protocol for Wireless Sensor Networks. In Proceedings of the 2017 7th IEEE International Conference on System Engineering and Technology, ICSET 2017, Shah Alam, Malaysia, 2–3 October 2017. [Google Scholar]
- Kim, S.C.; Jeon, H.; Park, H.J. LNCS 7425—QoS Aware Energy-Efficient (QAEE) MAC Protocol for Energy Harvesting Wireless Sensor Networks; Springer: Berlin/Heidelberg, Germany, 2012; Volume 7425. [Google Scholar]
- Hang, N.T.T.; Trinh, N.C.; Ban, N.T.; Raza, M.; Nguyen, H.X. Delay and Reliability Analysis of P-Persistent Carrier Sense Multiple Access for Multi-Event Industrial Wireless Sensor Networks. IEEE Sens. J. 2020, 20, 12402–12414. [Google Scholar] [CrossRef]
- Huamei, Q.; Linlin, F.; Zhengyi, Y.; Weiwei, Y.; Jia, W. An Energy-Efficient MAC Protocol Based on Receiver Initiation and Multi-Priority Backoff for Wireless Sensor Networks. IET Commun. 2021, 15, 2503–2512. [Google Scholar] [CrossRef]
- Sakib, A.N.; Drieberg, M.; Aziz, A.A. Energy-Efficient Synchronous MAC Protocol Based on QoS and Multi-Priority for Wireless Sensor Networks. In Proceedings of the ISCAIE 2021—IEEE 11th Symposium on Computer Applications and Industrial Electronics, Penang, Malaysia, 3–4 April 2021. [Google Scholar]
- Wang, K.; Zhao, X.; Shi, Y.; Xu, D.; Li, R. The Energy-Efficient MDA-SMAC Protocol for Wireless Sensor Networks. Eurasip J. Wirel. Commun. Netw. 2020, 2020, 32. [Google Scholar] [CrossRef]
- Ajmi, N.; Helali, A.; Lorenz, P.; Mghaieth, R. SPEECH-MAC: Special Purpose Energy-Efficient Contention-Based Hybrid MAC Protocol for WSN and Zigbee Network. Int. J. Commun. Syst. 2021, 34, e4637. [Google Scholar] [CrossRef]
- Sundararaj, V.; Muthukumar, S.; Kumar, R.S. An Optimal Cluster Formation Based Energy Efficient Dynamic Scheduling Hybrid MAC Protocol for Heavy Traffic Load in Wireless Sensor Networks. Comput. Secur. 2018, 77, 277–288. [Google Scholar] [CrossRef]
- Nur, F.N.; Sharmin, S.; Razzaque, M.A.; Islam, M.S.; Hassan, M.M. A Low Duty Cycle MAC Protocol for Directional Wireless Sensor Networks. Wirel. Pers. Commun. 2017, 96, 5035–5059. [Google Scholar] [CrossRef]
- Tizvar, R.; Abbaspour, M. A Density-Aware Probabilistic Interest Forwarding Method for Content-Centric Vehicular Networks. Veh. Commun. 2020, 23, 100216. [Google Scholar] [CrossRef]
- Costa, D.G.; de Oliveira, F.P. A Prioritization Approach for Optimization of Multiple Concurrent Sensing Applications in Smart Cities. Future Gener. Comput. Syst. 2020, 108, 228–243. [Google Scholar] [CrossRef]
- Gomathi, R.; Mahendran, N. An Efficient Data Packet Scheduling Schemes in Wireless Sensor Networks. In Proceedings of the 2nd International Conference on Electronics and Communication Systems, ICECS 2015, Coimbatore, India, 26–27 February.
- Khan, A.A.; Ghani, S.; Siddiqui, S. A Preemptive Priority-Based Data Fragmentation Scheme for Heterogeneous Traffic in Wireless Sensor Networks. Sensors 2018, 18, 4473. [Google Scholar] [CrossRef] [Green Version]
- Lara-Cueva, R.A.; Gordillo, R.; Valencia, L.; Benitez, D.S. Determining the Main CSMA Parameters for Adequate Performance of WSN for Real-Time Volcano Monitoring System Applications. IEEE Sens. J. 2017, 17, 1493–1502. [Google Scholar] [CrossRef]
- Aalsalem, M.Y.; Khan, W.Z.; Gharibi, W.; Khan, M.K.; Arshad, Q. Wireless Sensor Networks in Oil and Gas Industry: Recent Advances, Taxonomy, Requirements, and Open Challenges. J. Netw. Comput. Appl. 2018, 113, 87–97. [Google Scholar]
- Shanthi, G.; Sundarambal, M. FSO–PSO Based Multihop Clustering in WSN for Efficient Medical Building Management System. Clust. Comput. 2019, 22, 12157–12168. [Google Scholar] [CrossRef]
- Dobslaw, F.; Zhang, T.; Gidlund, M. QoS-Aware Cross-Layer Configuration for Industrial Wireless Sensor Networks. IEEE Trans. Ind. Inform. 2016, 12, 1679–1691. [Google Scholar] [CrossRef]
- Sakya, G.; Sharma, V. ADMC-MAC: Energy Efficient Adaptive MAC Protocol for Mission Critical Applications in WSN. Sustain. Comput. Inform. Syst. 2019, 23, 21–28. [Google Scholar] [CrossRef]
- Kaur, P.; Sohi, B.S.; Singh, P. Recent Advances in MAC Protocols for the Energy Harvesting Based WSN: A Comprehensive Review. Wirel. Pers. Commun. 2019, 104, 423–440. [Google Scholar]
- Djiroun, F.Z.; Djenouri, D. MAC Protocols with Wake-Up Radio for Wireless Sensor Networks: A Review. IEEE Commun. Surv. Tutor. 2017, 19, 587–618. [Google Scholar]
- Peng, M.; Liu, W.; Wang, T.; Zeng, Z. Relay Selection Joint Consecutive Packet Routing Scheme to Improve Performance for Wake-Up Radio-Enabled WSNs. Wirel. Commun. Mob. Comput. 2020, 2020, 7230565. [Google Scholar] [CrossRef]
- Guntupalli, L.; Ghose, D.; Li, F.Y.; Gidlund, M. Energy Efficient Consecutive Packet Transmissions in Receiver-Initiated Wake-Up Radio Enabled WSNs. IEEE Sens. J. 2018, 18, 4733–4745. [Google Scholar] [CrossRef]
- Nakas, C.; Kandris, D.; Visvardis, G. Energy Efficient Routing in Wireless Sensor Networks: A Comprehensive Survey. Algorithms 2020, 13, 72. [Google Scholar]
- Royer, E.M.; Perkins, C.E. An Implementation Study of the AODV Routing Protocol. In Proceedings of the 2000 IEEE Wireless Communications and Networking Conference, Chicago, IL, USA, 23–28 September 2000; pp. 1003–1008. [Google Scholar]
- Chakeres, I.D.; Belding-Royer, E.M. AODV Routing Protocol Implementation Design. In Proceedings of the Proceedings - International Conference on Distributed Computing Systems, Tokyo, Japan, 23–24 March 2004; Volume 24, pp. 698–703. [Google Scholar]
- Saini, T.K.; Sharma, S.C. Recent Advancements, Review Analysis, and Extensions of the AODV with the Illustration of the Applied Concept. Ad Hoc Netw. 2020, 103, 102148. [Google Scholar] [CrossRef]
- Van Dam, T.; Langendoen, K.G. An Adaptive Energy-Efficient MAC Protocol for Wireless Sensor Networks. 2003. Available online: https://courses.cs.washington.edu/courses/cse590l/04wi/papers/dam-adaptive.pdf (accessed on 16 March 2022).
- Boulis, A. Castalia: A Simulator for Wireless Sensor Networks and Body Area Networks. NICTA Natl. ICT Aust. 2011, 83, 7. [Google Scholar]
- GERCOM. Sensor Network. Available online: http://www.gercom.ufpa.br/index.php?option=com_osdownloads&view=item&id=9&Itemid=346&lang=br (accessed on 6 March 2022).
- Varga, A. OMNeT++ User Manual Version 4.6. 2014. Available online: https://doc.omnetpp.org/omnetpp4/Manual.pdf (accessed on 16 March 2022).
- Telosb Sensors. Telosb Motes|Telosb. Available online: https://telosbsensors.wordpress.com/ (accessed on 10 March 2022).
- Micaz Datasheet T|PDF. Available online: https://www.scribd.com/document/91069327/Micaz-Datasheet-t (accessed on 8 March 2022).














| Applications | Information | Priority QoS Requirements |
|---|---|---|
| Monitoring in Smart Cities | Gas Leakage, Health Monitoring, Smoke and Fire | Urgent |
| Flood, Security Monitoring | Very Important | |
| Temperature Monitoring, Traffic Surveillance | Important | |
| Air Quality Index | Normal | |
| Environmental Monitoring | Volcanic Eruption | Urgent |
| Forest Fire | Urgent | |
| Under Water Monitoring | Important | |
| Sea Water Level Monitoring | Important | |
| Industry Systems | Safety or Fire Emergency, Hazardous Gas Leakage | Urgent |
| Security Monitoring | Very Important | |
| Equipment Malfunction | Important | |
| Monitoring | Normal |
| Protocol | Multi-Hop | Priority | Energy Efficient |
|---|---|---|---|
| QAEE-MAC [31] | No | Yes | No |
| MPQ-MAC [30] | No | Yes | No |
| PMME-MAC [32] | No | Yes | No |
| RMP-MAC [33] | No | Yes | Yes |
| EAMP-AIDC [28] | Yes | Yes | No |
| SPEECH-MAC [36] | Yes | Yes | No |
| MDA-SMAC [35] | Yes | No | Yes |
| EDS-MAC [37] | Yes | Yes | No |
| Priority | Data Packet Category |
|---|---|
| P1 | Normal |
| P2 | Important |
| P3 | Very Important |
| P4 | Urgent |
| Priority | R | p (Linear) |
|---|---|---|
| P1 | 0.1 | |
| P2 | 0.2 | |
| P3 | 0.3 | |
| P4 | 0.4 |
| Parameter | Value |
|---|---|
| Area | 200 m × 200 m |
| Sensor Nodes | 45 |
| Radio | CC2420 |
| Simulation Time | 10000 s |
| Frame Time | 125 ms |
| Activation Time (TA) | 12 ms |
| CCA | 0.128 ms |
| Waiting Timeout (Tw) | 5 ms |
| Data Rate | 250 kbps |
| Packet Rate | 1 packet/s |
| SIFS | 0.192 ms |
| Size of Tx-beacon | 14 bytes |
| Size of Rx-beacon | 13 bytes |
| Size of SYNC Packet | 5 bytes |
| Size of Data Packet | 28 bytes |
| Size of ACK Packet | 11 bytes |
| Initial Energy | 18738 J |
| Buffer Size | 100 packets |
| Retransmission limit | 10 |
Publisher’s Note: MDPI stays neutral with regard to jurisdictional claims in published maps and institutional affiliations. |
© 2022 by the authors. Licensee MDPI, Basel, Switzerland. This article is an open access article distributed under the terms and conditions of the Creative Commons Attribution (CC BY) license (https://creativecommons.org/licenses/by/4.0/).
Share and Cite
Sakib, A.N.; Drieberg, M.; Sarang, S.; Aziz, A.A.; Hang, N.T.T.; Stojanović, G.M. Energy-Aware QoS MAC Protocol Based on Prioritized-Data and Multi-Hop Routing for Wireless Sensor Networks. Sensors 2022, 22, 2598. https://doi.org/10.3390/s22072598
Sakib AN, Drieberg M, Sarang S, Aziz AA, Hang NTT, Stojanović GM. Energy-Aware QoS MAC Protocol Based on Prioritized-Data and Multi-Hop Routing for Wireless Sensor Networks. Sensors. 2022; 22(7):2598. https://doi.org/10.3390/s22072598
Chicago/Turabian StyleSakib, Aan Nazmus, Micheal Drieberg, Sohail Sarang, Azrina Abd Aziz, Nguyen Thi Thu Hang, and Goran M. Stojanović. 2022. "Energy-Aware QoS MAC Protocol Based on Prioritized-Data and Multi-Hop Routing for Wireless Sensor Networks" Sensors 22, no. 7: 2598. https://doi.org/10.3390/s22072598
APA StyleSakib, A. N., Drieberg, M., Sarang, S., Aziz, A. A., Hang, N. T. T., & Stojanović, G. M. (2022). Energy-Aware QoS MAC Protocol Based on Prioritized-Data and Multi-Hop Routing for Wireless Sensor Networks. Sensors, 22(7), 2598. https://doi.org/10.3390/s22072598

