Joint Resource Allocation in Secure OFDM Two-Way Untrusted Relay System
Abstract
:1. Introduction
2. System Model
3. Resource Allocation for Sum Secrecy Rate Maximization
3.1. Power Allocation Scheme for User A
3.1.1. Optimizing the Primal Variables for Given
3.1.2. Optimizing the Dual Variable
3.2. Power Allocation Scheme for User B
3.3. Power Allocation Scheme for Relay R
3.4. Subcarrier Pairing Scheme
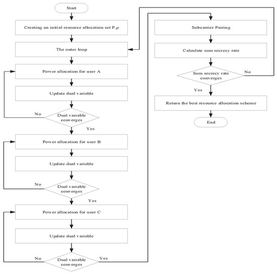
3.5. Alternating Optimization
| Algorithm 1 Proposed algorithm for problem (16) |
|
4. Simulation Results
5. Conclusions
Author Contributions
Funding
Institutional Review Board Statement
Informed Consent Statement
Data Availability Statement
Conflicts of Interest
Abbreviations
| OFDM | Orthogonal frequency division multiple |
| AF | Amplify and forward |
| MIMO | Multiple-input–multiple output |
| AWGN | Additive white Gaussian noise |
| CSI | Channel state information |
| SNR | Signal-to-noise ratio |
| AO | Alternating optimization |
| CBA | Channel-based power allocation |
| SP | Subcarrier pairing |
| EPA | Equal power allocation |
Appendix A
Appendix B
Appendix C
Appendix D. The Hungarian Method
References
- Debbah, M. Mobile Flexible Networks: The Challenges Ahead. In Proceedings of the 2008 International Conference on Advanced Technologies for Communications, Hanoi, Vietnam, 6–9 October 2008. [Google Scholar]
- Liang, Y.; Poor, H.V.; Shamai, S. Information Theoretic Security; Now Foundations and Trends: Hanover, MA, USA, 2010. [Google Scholar]
- Wyner, A. The Wire-Tap Channel. Bell Labs. Tech. J. 1975, 54, 1355–1387. [Google Scholar] [CrossRef]
- Yuan, C.; Tao, X.; Ni, W.; Li, N.; Liu, R.P. Joint Power Allocation and Beamforming for Overlaid Secrecy Transmissions in MIMO-OFDM Channels. IEEE Trans. Veh. Technol. 2020, 69, 10019–10032. [Google Scholar] [CrossRef]
- Lv, L.; Jiang, H.; Ding, Z.; Yang, L.; Chen, J. Secrecy-Enhancing Design for Cooperative Downlink and Uplink NOMA With an Untrusted Relay. IEEE Trans. Commun. 2020, 68, 1698–1715. [Google Scholar] [CrossRef]
- Ju, Y.; Wang, H.; Pei, Q.; Wang, H.M. Physical Layer Security in Millimeter Wave DF Relay Systems. IEEE Trans. Wirel. Commun. 2019, 18, 5719–5733. [Google Scholar] [CrossRef]
- Sarma, S.; Kuri, J. SNR based secure communication via untrusted amplify-and-forward relay nodes using artificial noise. Wirel. Netw. 2016, 24, 127–138. [Google Scholar] [CrossRef]
- Li, H.; Zhao, X. Joint Resource Allocation for OFDM-Based Cognitive Two-Way Multiple AF Relays Networks with Imperfect Spectrum Sensing. IEEE Trans. Veh. Technol. 2018, 67, 6286–6300. [Google Scholar] [CrossRef]
- Jia, X.; Zhang, C.; Kim, I.M. Optimizing Wireless Powered Two-Way Communication System with EH Relays and Non-EH Relays. IEEE Trans. Veh. Technol. 2018, 67, 11248–11252. [Google Scholar] [CrossRef]
- Ju, M.; Yang, H.C. Optimum Design of Energy Harvesting Relay for Two-Way Decode-and-Forward Relay Networks Under Max–Min and Max-Sum Criterions. IEEE Trans. Commun. 2019, 67, 6682–6697. [Google Scholar] [CrossRef]
- Zhang, H.; Xing, H.; Cheng, J.; Nallanathan, A.; Leung, V.C.M. Secure Resource Allocation for OFDMA Two-Way Relay Wireless Sensor Networks Without and With Cooperative Jamming. IEEE Trans. Ind. Inform. 2016, 12, 1714–1725. [Google Scholar] [CrossRef] [Green Version]
- Zhong, B.; Zhang, Z. Secure full-duplex two-way relaying networks with optimal relay selection. IEEE Commun. Lett. 2017, 21, 1123–1126. [Google Scholar] [CrossRef]
- Zhang, R.; Song, L.; Han, Z.; Jiao, B. Physical Layer Security for Two-Way Untrusted Relaying with Friendly Jammers. IEEE Trans. Veh. Technol. 2012, 61, 3693–3704. [Google Scholar] [CrossRef]
- Gong, L.; Ding, X.; Zhu, Q.; Zhou, N. Cooperative Interference and Power Allocation in a Bidirectional Untrusted Relay Network with Channel Estimation Errors. IEEE Access 2018, 6, 50950–50958. [Google Scholar] [CrossRef]
- Wang, D.; Bai, B.; Chen, W.; Han, Z. Secure Green Communication via Untrusted Two-Way Relaying: A Physical Layer Approach. IEEE Trans. Commun. 2016, 64, 1861–1874. [Google Scholar] [CrossRef]
- Mekkawy, T.; Yao, R.; Tsiftsis, T.A.; Xu, F.; Lu, Y. Joint Beamforming Alignment with Suboptimal Power Allocation for a Two-Way Untrusted Relay Network. IEEE Trans. Inf. Forensics Secur. 2018, 13, 2464–2474. [Google Scholar] [CrossRef]
- Kuhestani, A.; Mohammadi, A.; Yeoh, P.L. Optimal Power Allocation and Secrecy Sum Rate in Two-Way Untrusted Relaying Networks with an External Jammer. IEEE Trans. Commun. 2018, 66, 2671–2684. [Google Scholar] [CrossRef]
- Mekkawy, T.; Yao, R.; Qi, N.; Lu, Y. Secure Relay Selection for Two Way Amplify-and-Forward Untrusted Relaying Networks. IEEE Trans. Veh. Technol. 2018, 67, 11979–11987. [Google Scholar] [CrossRef]
- Zhao, S.; Liu, J.; Shen, Y.; Jiang, X.; Shiratori, N. Secure Beamforming for Full-Duplex MIMO Two-Way Untrusted Relay Systems. IEEE Trans. Inf. Forensics Secur. 2020, 15, 3775–3790. [Google Scholar] [CrossRef]
- Sangaiah, A.K.; Medhane, D.V.; Han, T.; Hossain, M.S.; Muhammad, G. Enforcing Position-Based Confidentiality With Machine Learning Paradigm Through Mobile Edge Computing in Real-Time Industrial Informatics. IEEE Trans. Ind. Inf. 2019, 15, 4189–4196. [Google Scholar] [CrossRef]
- Sangaiah, A.K.; Hosseinabadi, A.A.R.; Shareh, M.B.; Bozorgi Rad, S.Y.; Zolfagharian, A.; Chilamkurti, N. IoT Resource Allocation and Optimization Based on Heuristic Algorithm. Sensors 2020, 20, 539. [Google Scholar] [CrossRef] [Green Version]
- Zhang, H.; Liu, Y.; Tao, M. Resource Allocation with Subcarrier Pairing in OFDMA Two-Way Relay Networks. IEEE Commun. Lett. 2012, 1, 61–64. [Google Scholar] [CrossRef] [Green Version]
- Li, R.; Wang, L.; Tao, X.; Song, M.; Han, Z. Generalized Benders Decomposition to Secure Energy-Efficient Resource Allocation for Multiuser Full-Duplex Relay Cooperative Networks. IEEE Trans. Veh. Technol. 2019, 68, 10728–10741. [Google Scholar] [CrossRef]
- Jin, Y.; Li, X.; Lv, G.; Zhao, M.; Jin, Y. Secure Resource Allocation for Cooperative OFDMA System With Untrusted AF Relaying. IEEE Access 2021, 9, 156818–156830. [Google Scholar] [CrossRef]
- Yuan, C.; Tao, X.; Ni, W.; Li, N.; Jamalipour, A.; Liu, R.P. Optimal Power Allocation for Superposed Secrecy Transmission in Multicarrier Systems. IEEE Trans. Veh. Technol. 2021, 70, 1332–1346. [Google Scholar] [CrossRef]
- Khodakarami, H.; Lahouti, F. Link Adaptation with Untrusted Relay Assignment: Design and Performance Analysis. IEEE Trans. Commun. 2013, 61, 4874–4883. [Google Scholar] [CrossRef]
- Tekin, E.; Yener, A. The General Gaussian Multiple-Access and Two-Way Wiretap Channels: Achievable Rates and Cooperative Jamming. IEEE Trans. Inf. Theory 2008, 54, 2735–2751. [Google Scholar] [CrossRef] [Green Version]
- Zhao, W.; Wang, S. Resource Allocation for Device-to-Device Communication Underlaying Cellular Networks: An Alternating Optimization Method. IEEE Commun. Lett. 2015, 19, 1398–1401. [Google Scholar] [CrossRef]
- Huang, W.; Si, Q.; Jin, M. Alternating Optimization Based Low Complexity Hybrid Precoding in Millimeter Wave MIMO Systems. IEEE Commun. Lett. 2020, 24, 635–638. [Google Scholar] [CrossRef]
- Pham, T.M.; Farrell, R.; Tran, L.N. Revisiting the MIMO Capacity With Per-Antenna Power Constraint: Fixed-Point Iteration and Alternating Optimization. IEEE Trans. Wirel. Commun. 2019, 18, 388–401. [Google Scholar] [CrossRef]
- Boyd, S.; Mutapcic, A. Subgradient Methods. In Notes for EE364; Standford University: Stanford, CA, USA, 2003. [Google Scholar]
- Boyd, S.; Vandenberghe, L. Convex Optimization; Cambridge University Press: Cambridge, UK, 2004. [Google Scholar]
- Kuhn, H.W. The Hungarian method for the assignment problem. Nav. Res. Logist. 1955, 52, 7–21. [Google Scholar] [CrossRef] [Green Version]
- Darsena, D.; Gelli, G.; Iudice, I.; Verde, F. Design and Performance Analysis of Channel Estimators Under Pilot Spoofing Attacks in Multiple-Antenna Systems. IEEE Trans. Inf. Forensics Secur. 2020, 15, 3255–3269. [Google Scholar] [CrossRef]







| Reference | Algorithm | Year | Pros and Cons |
|---|---|---|---|
| [7] | SNR-based approach | 2016 | - Easy implementation |
| - Unable to find optimal solution | |||
| [16] | Iterative algorithm | 2018 | - Obtain better solutions |
| - High complexity | |||
| [17] | Derivative algorithm | 2018 | - Low complexity |
| - Only suitable for univariate problems | |||
| [23] | Fractional programming algorithm | 2019 | - Obtain better solutions |
| - Only suitable for fractional problems | |||
| [25] | Dual algorithm | 2021 | - Low complexity |
| - Only suitable for convex problems |
| i | 1 | 2 | 3 | 4 | 5 | 6 | 7 | 8 |
|---|---|---|---|---|---|---|---|---|
| 2.51 | 0.80 | 0.10 | 1.16 | 0.72 | 0.22 | 1.50 | 0.45 | |
| 0.80 | 0.27 | 1.34 | 1.15 | 0.39 | 0.83 | 0.80 | 0.59 |
Publisher’s Note: MDPI stays neutral with regard to jurisdictional claims in published maps and institutional affiliations. |
© 2022 by the authors. Licensee MDPI, Basel, Switzerland. This article is an open access article distributed under the terms and conditions of the Creative Commons Attribution (CC BY) license (https://creativecommons.org/licenses/by/4.0/).
Share and Cite
Jin, Y.; Li, X.; Lv, G.; Zhao, M.; Jin, Y. Joint Resource Allocation in Secure OFDM Two-Way Untrusted Relay System. Sensors 2022, 22, 2398. https://doi.org/10.3390/s22062398
Jin Y, Li X, Lv G, Zhao M, Jin Y. Joint Resource Allocation in Secure OFDM Two-Way Untrusted Relay System. Sensors. 2022; 22(6):2398. https://doi.org/10.3390/s22062398
Chicago/Turabian StyleJin, Yifeng, Xunan Li, Guocheng Lv, Meihui Zhao, and Ye Jin. 2022. "Joint Resource Allocation in Secure OFDM Two-Way Untrusted Relay System" Sensors 22, no. 6: 2398. https://doi.org/10.3390/s22062398
APA StyleJin, Y., Li, X., Lv, G., Zhao, M., & Jin, Y. (2022). Joint Resource Allocation in Secure OFDM Two-Way Untrusted Relay System. Sensors, 22(6), 2398. https://doi.org/10.3390/s22062398

