Defining Continuous Walking Events in Free-Living Environments: Mind the Gap
Abstract
1. Introduction
2. Methods
2.1. Participants
2.2. Data Collection
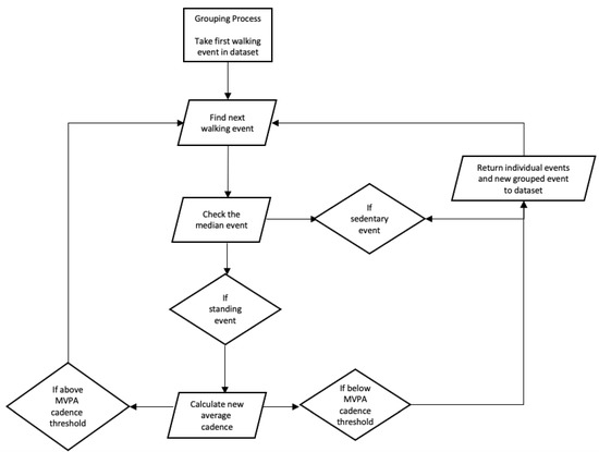
2.3. Data Processing
2.4. Data Analysis
3. Results
3.1. Descriptive Analyses
3.2. Time in MVPA
3.3. Lengths of Walking Events
3.4. Composition of the Events Included in the Grouping Analysis
3.5. Compliance with Physical Activity Guidelines
4. Discussion
5. Conclusions
Author Contributions
Funding
Institutional Review Board Statement
Informed Consent Statement
Data Availability Statement
Acknowledgments
Conflicts of Interest
References
- Maddison, R.; Pfaeffli, L.; Whittaker, R.; Stewart, R.; Kerr, A.; Jiang, Y.; Kira, G.; Leung, W.; Dalleck, L.; Carter, K. A mobile phone intervention increases physical activity in people with cardiovascular disease: Results from the HEART randomized controlled trial. Eur. J. Prev. Cardiol. 2015, 22, 701–709. [Google Scholar] [CrossRef] [PubMed]
- Powell, K.E.; King, A.C.; Buchner, D.M.; Campbell, W.W.; DiPietro, L.; Erickson, K.I.; Hillman, C.H.; Jakicic, J.M.; Janz, K.F.; Katzmarzyk, P.T. The scientific foundation for the physical activity guidelines for Americans. J. Phys. Act. Health 2018, 16, 1–11. [Google Scholar] [CrossRef] [PubMed]
- Bailey, D.P.; Locke, C.D. Breaking up prolonged sitting with light-intensity walking improves postprandial glycemia but breaking up sitting with standing does not. J. Sci. Med. Sport 2015, 18, 294–298. [Google Scholar] [CrossRef]
- Júdice, P.B.; Santos, D.A.; Hamilton, M.T.; Sardinha, L.B.; Silva, A.M. Validity of GT3X and Actiheart to estimate sedentary time and breaks using ActivPAL as the reference in free-living conditions. Gait Posture 2015, 41, 917–922. [Google Scholar] [CrossRef] [PubMed]
- Stephens, B.R.; Granados, K.; Zderic, T.W.; Hamilton, M.T.; Braun, B. Effects of 1 day of inactivity on insulin action in healthy men and women: Interaction with energy intake. Metabolism 2011, 60, 941–949. [Google Scholar] [CrossRef]
- UK Physical Activity Guidelines; Department of Health, 2011. Available online: https://assets.publishing.service.gov.uk/government/uploads/system/uploads/attachment_data/file/213740/dh_128145.pdf (accessed on 18 January 2022).
- UK Physical Activity Guidelines; Department of Health and Social Care, 2019. Available online: https://assets.publishing.service.gov.uk/government/uploads/system/uploads/attachment_data/file/832868/uk-chief-medical-officers-physical-activity-guidelines.pdf (accessed on 18 January 2022).
- Barry, G.; Galna, B.; Lord, S.; Rochester, L.; Godfrey, A. Defining ambulatory bouts in free-living activity: Impact of brief stationary periods on bout metrics. Gait Posture 2015, 42, 594–597. [Google Scholar] [CrossRef]
- Chastin, S.; Dall, P.; Tigbe, W.; Grant, M.; Ryan, C.; Rafferty, D.; Granat, M. Compliance with physical activity guidelines in a group of UK-based postal workers using an objective monitoring technique. Eur. J. Appl. Physiol. 2009, 106, 893–899. [Google Scholar] [CrossRef]
- Karstoft, K.; Winding, K.; Knudsen, S.H.; Nielsen, J.S.; Thomsen, C.; Pedersen, B.K.; Solomon, T.P.J. The Effects of Free-Living Interval-Walking Training on Glycemic Control, Body Composition, and Physical Fitness in Type 2 Diabetic Patients. Diabetes Care 2013, 36, 228. [Google Scholar] [CrossRef]
- Rodriguez-Hernandez, M.G.; Wadsworth, D.W. The effect of 2 walking programs on aerobic fitness, body composition, and physical activity in sedentary office employees. PLoS ONE 2019, 14, e0210447. [Google Scholar] [CrossRef]
- Dall, M.P.; McCrorie, W.P.R.; Granat, H.M.; Stansfield, W.B. Step Accumulation per Minute Epoch Is Not the Same as Cadence for Free-Living Adults. Med. Sci. Sports Exerc. 2013, 45, 1995–2001. [Google Scholar] [CrossRef]
- Robson, J.; Janssen, I. Intensity of bouted and sporadic physical activity and the metabolic syndrome in adults. PeerJ 2015, 3, e1437. [Google Scholar] [CrossRef] [PubMed]
- Glazer, N.L.; Lyass, A.; Esliger, D.W.; Blease, S.J.; Freedson, P.S.; Massaro, J.M.; Murabito, J.M.; Vasan, R.S. Sustained and shorter bouts of physical activity are related to cardiovascular health. Med. Sci. Sports Exerc. 2013, 45, 109–115. [Google Scholar] [CrossRef]
- Ayabe, M.; Kumahara, H.; Morimura, K.; Tanaka, H. Interruption in physical activity bout analysis: An accelerometry research issue. BMC Res. Notes 2014, 7, 284. [Google Scholar] [CrossRef] [PubMed]
- Harvey, J.A.; Rafferty, D.; Martin Chastin, S.F. Consequences of short interruptions of bouts walking on estimates of compliance to physical activity guidelines. Physiol. Meas. 2017, 38, N93–N100. [Google Scholar] [CrossRef] [PubMed]
- Slaght, J.; Sénéchal, M.; Hrubeniuk, T.J.; Mayo, A.; Bouchard, D.R. Walking Cadence to Exercise at Moderate Intensity for Adults: A Systematic Review. J. Sports Med. 2017, 2017, 4641203. [Google Scholar] [CrossRef] [PubMed]
- Tudor-Locke, C.; Rowe, D. Using Cadence to Study Free-Living Ambulatory Behaviour. Sports Med. 2012, 42, 381–398. [Google Scholar] [CrossRef]
- Rowe, A.D.; Welk, J.G.; Heil, P.D.; Mahar, T.M.; Kemble, D.C.; Calabró, D.M.A.; Camenisch, D.K. Stride Rate Recommendations for Moderate-Intensity Walking. Med. Sci. Sports Exerc. 2011, 43, 312–318. [Google Scholar] [CrossRef]
- Tudor-Locke, C.; Sisson, S.B.; Collova, T.; Lee, S.M.; Swan, P.D. Pedometer-determined step count guidelines for classifying walking intensity in a young ostensibly healthy population. Can. J. Appl. Physiol. 2005, 30, 666–676. [Google Scholar] [CrossRef]
- Rafferty, D.; Dolan, C.; Granat, M. Attending a workplace: Its contribution to volume and intensity of physical activity. Physiol. Meas. 2016, 37, 2144–2153. [Google Scholar] [CrossRef]
- PAL Technologies. Activpal Operating Guide 2010. Available online: http://www.paltechnologies.com/ (accessed on 18 January 2022).
- PAL Technologies Ltd., Glasgow, Scotland, UK. Available online: http://www.paltechnologies.com/ (accessed on 18 January 2022).
- Granat, H.M. Event-based analysis of free-living behaviour. Physiol. Meas. 2012, 33, 1785. [Google Scholar] [CrossRef]
- Davies, G.; Reilly, J.; McGowan, A.; Dall, P.; Granat, M.; Paton, J. Validity, practical utility, and reliability of the activPAL in preschool children. Med. Sci. Sports Exerc. 2012, 44, 761–768. [Google Scholar] [CrossRef] [PubMed]
- Dahlgren, G.; Carlsson, D.; Moorhead, A.; Häger-Ross, C.; McDonough, S.M. Test–retest reliability of step counts with the ActivPAL™ device in common daily activities. Gait Posture 2010, 32, 386–390. [Google Scholar] [CrossRef] [PubMed]
- Godfrey, A.; Culhane, K.M.; Lyons, G.M. Comparison of the performance of the activPAL™ Professional physical activity logger to a discrete accelerometer-based activity monitor. Med. Eng. Phys. 2007, 29, 930–934. [Google Scholar] [CrossRef] [PubMed]
- Grant, P.M.; Ryan, C.G.; Tigbe, W.W.; Granat, M.H. The validation of a novel activity monitor in the measurement of posture and motion during everyday activities. Br. J. Sports Med. 2006, 40, 992. [Google Scholar] [CrossRef] [PubMed]
- Ryan, C.G.; Grant, P.M.; Tigbe, W.W.; Granat, M.H. The validity and reliability of a novel activity monitor as a measure of walking. Br. J. Sports Med. 2006, 40, 779. [Google Scholar] [CrossRef] [PubMed]
- Grant, P.M.; Dall, P.M.; Mitchell, S.L.; Granat, M.H. Activity-Monitor Accuracy in Measuring Step Number and Cadence in Community-Dwelling Older Adults. J. Aging Phys. Act. 2008, 16, 201–214. [Google Scholar] [CrossRef] [PubMed]
- Stansfield, B.; McCrorie, P.; Granat, M.; Dall, P. What Is ‘Cadence’ and Why Do We Need an Unambiguous Definition? J. Sci. Med. Sport 2012, 15, S93. [Google Scholar] [CrossRef]
- Granat, M.; Clarke, C.; Holdsworth, R.; Stansfield, B.; Dall, P. Quantifying the cadence of free-living walking using event-based analysis. Gait Posture 2015, 42, 85–90. [Google Scholar] [CrossRef]






Publisher’s Note: MDPI stays neutral with regard to jurisdictional claims in published maps and institutional affiliations. |
© 2022 by the authors. Licensee MDPI, Basel, Switzerland. This article is an open access article distributed under the terms and conditions of the Creative Commons Attribution (CC BY) license (https://creativecommons.org/licenses/by/4.0/).
Share and Cite
Gbadamosi, A.R.; Griffiths, B.N.; Clarke-Cornwell, A.M.; Granat, M.H. Defining Continuous Walking Events in Free-Living Environments: Mind the Gap. Sensors 2022, 22, 1720. https://doi.org/10.3390/s22051720
Gbadamosi AR, Griffiths BN, Clarke-Cornwell AM, Granat MH. Defining Continuous Walking Events in Free-Living Environments: Mind the Gap. Sensors. 2022; 22(5):1720. https://doi.org/10.3390/s22051720
Chicago/Turabian StyleGbadamosi, Abolanle R., Benjamin N. Griffiths, Alexandra M. Clarke-Cornwell, and Malcolm H. Granat. 2022. "Defining Continuous Walking Events in Free-Living Environments: Mind the Gap" Sensors 22, no. 5: 1720. https://doi.org/10.3390/s22051720
APA StyleGbadamosi, A. R., Griffiths, B. N., Clarke-Cornwell, A. M., & Granat, M. H. (2022). Defining Continuous Walking Events in Free-Living Environments: Mind the Gap. Sensors, 22(5), 1720. https://doi.org/10.3390/s22051720

