Using Aerial Thermal Imagery to Evaluate Water Status in Vitis vinifera cv. Loureiro
Abstract
1. Introduction
2. Materials and Methods
2.1. Study Area and Experimental Design
2.2. UAV Platform, Thermal Camera and Data Acquisition
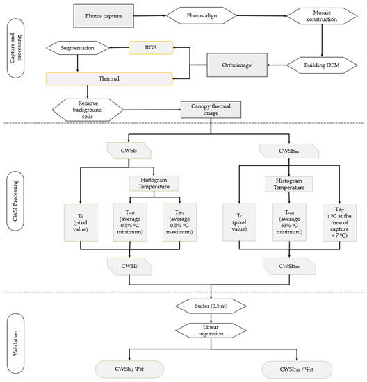
2.3. Image Processing
2.4. Calculation of Portable and Aerial CWSI
2.5. Soil Water Content
2.6. CWSI Validation with Stem Water Potential
3. Results
3.1. Temperature Variation in the Sample Blocks
3.2. Calculation and Spatial Representation of Crop Water Stress Index (CWSI)
3.3. Correlation between Portable CWSI, Aerial CWSI and Stem Water Potential
4. Discussion
5. Conclusions
Author Contributions
Funding
Institutional Review Board Statement
Informed Consent Statement
Data Availability Statement
Acknowledgments
Conflicts of Interest
References
- Van Leeuwen, C.; Darriet, P. The Impact of Climate Change on Viticulture and Wine Quality. J. Wine Econ. 2016, 11, 150–167. [Google Scholar] [CrossRef]
- IPCC Climate Change 2021 Working Group I Contribution to the Sixth Assessment Report of the Intergovernmental Panel on Climate Change Summary for Policymakers.
- Jan van Oldenborgh, G.; Collins, M.; Arblaster, J.; Hesselbjerg Christensen, J.; Marotzke, J.; Power, S.B.; Rummukainen, M.; Zhou, T.; Wratt, D.; Zwiers, F.; et al. Climate Change 2013: The Physical Science Basis. Contribution of Working Group I; Intergovernmental Panel on Climate Change: Geneva, Switzerland, 2013. [Google Scholar]
- Cancela, J.J.; Trigo-Córdoba, E.; Martínez, E.M.; Rey, B.J.; Bouzas-Cid, Y.; Fandiño, M.; Mirás-Avalos, J.M. Effects of Climate Variability on Irrigation Scheduling in White Varieties of Vitis vinifera (L.) of NW Spain. Agric. Water Manag. 2016, 170, 99–109. [Google Scholar] [CrossRef]
- Raza, A.; Razzaq, A.; Mehmood, S.S.; Zou, X.; Zhang, X.; Lv, Y.; Xu, J. Impact of Climate Change on Crops Adaptation and Strategies to Tackle Its Outcome: A Review. Plants 2019, 8, 34. [Google Scholar] [CrossRef] [PubMed]
- Venios, X.; Korkas, E.; Nisiotou, A.; Banilas, G. Grapevine Responses to Heat Stress and Global Warming. Plants 2020, 9, 1754. [Google Scholar] [CrossRef] [PubMed]
- Rodrigues, P.; Pedroso, V.; Henriques, C.; Matos, A.; Reis, S.; Santos, J.A. Modelling the Phenological Development of Cv. Touriga Nacional and Encruzado in the Dão Wine Region, Portugal. OENO One 2021, 51, 337–352. [Google Scholar] [CrossRef]
- Kim, S.; Meki, M.N.; Kim, S.; Kiniry, J.R. Crop Modeling Application to Improve Irrigation Efficiency in Year-Round Vegetable Production in the Texaswinter Garden Region. Agronomy 2020, 10, 1525. [Google Scholar] [CrossRef]
- Silva, S.P.; Valín, M.I.; Mendes, S.; Araujo-Paredes, C.; Cancela, J.J.; Silva, L.L.; Barbosa, C.; Fitas Da Cruz, V.; Sousa, A.; Silva, R.; et al. Dual Crop Coefficient Approach in Vitis vinifera L. Cv. Loureiro. Agronomy 2021, 11, 2062. [Google Scholar] [CrossRef]
- Rodrigues, G.C.; Braga, R.P. Estimation of Reference Evapotranspiration during the Irrigation Season Using Nine Temperature-Based Methods in a Hot-Summer Mediterranean Climate. Agriculture 2021, 11, 124. [Google Scholar] [CrossRef]
- Cabral, I.L.; Carneiro, A.; Nogueira, T.; Queiroz, J. Regulated Deficit Irrigation and Its Effects on Yield and Quality of Vitis vinifera L., Touriga Francesa in a Hot Climate Area (Douro Region, Portugal). Agriculture 2021, 11, 774. [Google Scholar] [CrossRef]
- Jackson, R.D.; Idso, S.B.; Reginato, R.J.; Pinter, P.J. Canopy Temperature as a Crop Water Stress Indicator; John Wiley and Sons: Hoboken, NJ, USA, 1981; Volume 17. [Google Scholar]
- Idso, S.B. Non-water-stressed baselines: A key to measuring and interpreting plant water stress. Agric. Meteorol. 1982, 27, 57–70. [Google Scholar] [CrossRef]
- Fuentes, S.; de Bei, R.; Pech, J.; Tyerman, S. Computational Water Stress Indices Obtained from Thermal Image Analysis of Grapevine Canopies. Irrig. Sci. 2012, 30, 523–536. [Google Scholar] [CrossRef]
- Rustioni, L.; Rocchi, L.; Guffanti, E.; Cola, G.; Failla, O. Characterization of Grape (Vitis vinifera L.) Berry Sunburn Symptoms by Reflectance. J. Agric. Food Chem. 2014, 62, 3043–3046. [Google Scholar] [CrossRef]
- Santesteban, L.G.; di Gennaro, S.F.; Herrero-Langreo, A.; Miranda, C.; Royo, J.B.; Matese, A. High-Resolution UAV-Based Thermal Imaging to Estimate the Instantaneous and Seasonal Variability of Plant Water Status within a Vineyard. Agric. Water Manag. 2017, 183, 49–59. [Google Scholar] [CrossRef]
- Park, S.; Ryu, D.; Fuentes, S.; Chung, H.; Hernández-Montes, E.; O’Connell, M. Adaptive Estimation of Crop Water Stress in Nectarine and Peach Orchards Using High-Resolution Imagery from an Unmanned Aerial Vehicle (UAV). Remote Sens. 2017, 9, 828. [Google Scholar] [CrossRef]
- Matese, A.; di Gennaro, S.F. Practical Applications of a Multisensor UAV Platform Based on Multispectral, Thermal and RGB High Resolution Images in Precision Viticulture. Agriculture 2018, 8, 116. [Google Scholar] [CrossRef]
- Park, S.; Ryu, D.; Fuentes, S.; Chung, H.; O’connell, M.; Kim, J. Dependence of Cwsi-based Plant Water Stress Estimation with Diurnal Acquisition Times in a Nectarine Orchard. Remote Sens. 2021, 13, 2775. [Google Scholar] [CrossRef]
- Zarco-Tejada, P.J.; Rueda, C.A.; Ustin, S.L. Water Content Estimation in Vegetation with MODIS Reflectance Data and Model Inversion Methods. Remote Sens. Environ. 2003, 85, 109–124. [Google Scholar] [CrossRef]
- El-Shikha, D.M.; Barnes, E.M.; Clarke, T.R.; Hunsaker, D.J.; Haberland, J.A.; Pinter, P.J.; Waller, P.M.; Thompson, T.L.; Barnes, E.M.; Waller, P.M.; et al. Remote sensing of cotton nitrogen status using the canopy chlorophyll content index (CCCI). Trans. ASABE 2007, 51, 73–82. [Google Scholar] [CrossRef]
- Zhang, L.; Zhang, H.; Niu, Y.; Han, W. Mapping Maizewater Stress Based on UAV Multispectral Remote Sensing. Remote Sens. 2019, 11, 605. [Google Scholar] [CrossRef]
- Albetis, J.; Duthoit, S.; Guttler, F.; Jacquin, A.; Goulard, M.; Poilvé, H.; Féret, J.B.; Dedieu, G. Detection of Flavescence dorée Grapevine Disease Using Unmanned Aerial Vehicle (UAV) Multispectral Imagery. Remote Sens. 2017, 9, 308. [Google Scholar] [CrossRef]
- Yeom, J.; Jung, J.; Chang, A.; Ashapure, A.; Maeda, M.; Maeda, A.; Landivar, J. Comparison of Vegetation Indices Derived from UAV Data for Differentiation of Tillage Effects in Agriculture. Remote Sens. 2019, 11, 1548. [Google Scholar] [CrossRef]
- DadrasJavan, F.; Samadzadegan, F.; Seyed Pourazar, S.H.; Fazeli, H. UAV-Based Multispectral Imagery for Fast Citrus Greening Detection. J. Plant Dis. Prot. 2019, 126, 307–318. [Google Scholar] [CrossRef]
- Adam, E.; Mutanga, O.; Rugege, D. Multispectral and Hyperspectral Remote Sensing for Identification and Mapping of Wetland Vegetation: A Review. Wetl. Ecol. Manag. 2010, 18, 281–296. [Google Scholar] [CrossRef]
- Aasen, H.; Burkart, A.; Bolten, A.; Bareth, G. Generating 3D Hyperspectral Information with Lightweight UAV Snapshot Cameras for Vegetation Monitoring: From Camera Calibration to Quality Assurance. ISPRS J. Photogramm. Remote Sens. 2015, 108, 245–259. [Google Scholar] [CrossRef]
- Gonzalez-Dugo, V.; Hernandez, P.; Solis, I.; Zarco-Tejada, P.J. Using High-Resolution Hyperspectral and Thermal Airborne Imagery to Assess Physiological Condition in the Context of Wheat Phenotyping. Remote Sens. 2015, 7, 13586–13605. [Google Scholar] [CrossRef]
- Bellvert, J.; Marsal, J.; Mata, M.; Girona, J. Identifying Irrigation Zones across a 7.5-Ha “Pinot Noir” Vineyard Based on the Variability of Vine Water Status and Multispectral Images. Irrig. Sci. 2012, 30, 499–509. [Google Scholar] [CrossRef]
- Bellvert, J.; Zarco-Tejada, P.J.; Girona, J.; Fereres, E. Mapping Crop Water Stress Index in a ‘Pinot-Noir’ Vineyard: Comparing Ground Measurements with Thermal Remote Sensing Imagery from an Unmanned Aerial Vehicle. Precis. Agric. 2014, 15, 361–376. [Google Scholar] [CrossRef]
- Pôças, I.; Gonçalves, J.; Costa, P.M.; Gonçalves, I.; Pereira, L.S.; Cunha, M. Hyperspectral-Based Predictive Modelling of Grapevine Water Status in the Portuguese Douro Wine Region. Int. J. Appl. Earth Obs. Geoinf. 2017, 58, 177–190. [Google Scholar] [CrossRef]
- Pádua, L.; Adão, T.; Sousa, A.; Peres, E.; Sousa, J.J. Individual Grapevine Analysis in a Multi-Temporal Context Using UAV-Based Multi-Sensor Imagery. Remote Sens. 2020, 12, 139. [Google Scholar] [CrossRef]
- De Oliveira, A.F.; Mameli, M.G.; Lo Cascio, M.; Sirca, C.; Satta, D. An Index for User-Friendly Proximal Detection of Water Requirements to Optimized Irrigation Management in Vineyards. Agronomy 2021, 11, 323. [Google Scholar] [CrossRef]
- Maes, W.H.; Steppe, K. Estimating Evapotranspiration and Drought Stress with Ground-Based Thermal Remote Sensing in Agriculture: A Review. J. Exp. Bot. 2012, 63, 4671–4712. [Google Scholar] [CrossRef] [PubMed]
- García-Tejero, I.F.; Costa, J.M.; Egipto, R.; Durán-Zuazo, V.H.; Lima, R.S.N.; Lopes, C.M.; Chaves, M.M. Thermal Data to Monitor Crop-Water Status in Irrigated Mediterranean Viticulture. Agric. Water Manag. 2016, 176, 80–90. [Google Scholar] [CrossRef]
- Jones, H.G. Plants and Microclimate: A Quantitative Approach to Environmental Plant Physiology; Cambridge University Press: Cambridge, UK, 1995. [Google Scholar]
- Zarco-Tejada, P.J.; González-Dugo, V.; Berni, J.A.J. Fluorescence, Temperature and Narrow-Band Indices Acquired from a UAV Platform for Water Stress Detection Using a Micro-Hyperspectral Imager and a Thermal Camera. Remote Sens. Environ. 2012, 117, 322–337. [Google Scholar] [CrossRef]
- Gago, J.; Douthe, C.; Coopman, R.E.; Gallego, P.P.; Ribas-Carbo, M.; Flexas, J.; Escalona, J.; Medrano, H. UAVs Challenge to Assess Water Stress for Sustainable Agriculture. Agric. Water Manag. 2015, 153, 9–19. [Google Scholar] [CrossRef]
- Grant, O.M.; Ochagavía, H.; Baluja, J.; Diago, M.P.; Tardáguila, J. Thermal Imaging to Detect Spatial and Temporal Variation in the Water Status of Grapevine (Vitis vinifera L.). J. Hortic. Sci. Biotechnol. 2016, 91, 44–55. [Google Scholar] [CrossRef]
- García-Tejero, I.F.; Rubio, A.E.; Viñuela, I.; Hernández, A.; Gutiérrez-Gordillo, S.; Rodríguez-Pleguezuelo, C.R.; Durán-Zuazo, V.H. Thermal Imaging at Plant Level to Assess the Crop-Water Status in Almond Trees (Cv. Guara) under Deficit Irrigation Strategies. Agric. Water Manag. 2018, 208, 176–186. [Google Scholar] [CrossRef]
- Bellvert, J.; Marsal, J.; Girona, J.; Zarco-Tejada, P.J. Seasonal Evolution of Crop Water Stress Index in Grapevine Varieties Determined with High-Resolution Remote Sensing Thermal Imagery. Irrig. Sci. 2015, 33, 81–93. [Google Scholar] [CrossRef]
- Matese, A.; Toscano, P.; di Gennaro, S.F.; Genesio, L.; Vaccari, F.P.; Primicerio, J.; Belli, C.; Zaldei, A.; Bianconi, R.; Gioli, B. Intercomparison of UAV, Aircraft and Satellite Remote Sensing Platforms for Precision Viticulture. Remote Sens. 2015, 7, 2971–2990. [Google Scholar] [CrossRef]
- Egea, G.; Padilla-Díaz, C.M.; Martinez-Guanter, J.; Fernández, J.E.; Pérez-Ruiz, M. Assessing a Crop Water Stress Index Derived from Aerial Thermal Imaging and Infrared Thermometry in Super-High Density Olive Orchards. Agric. Water Manag. 2017, 187, 210–221. [Google Scholar] [CrossRef]
- Shackel, K.; Buchner, R.; Connell, J.; Edstrom, J.; Fulton, A.; Holtz, B.; Krueger, B.; Lampinen, B.; Olson, B.; Ramos, D.; et al. A Plant-Based Approach to Deficit Irrigation in Trees and Vines. HortScience 2010, 46, 173–177. [Google Scholar] [CrossRef]
- Acevedo-Opazo, C.; Ortega-Farias, S.; Fuentes, S. Effects of Grapevine (Vitis vinifera L.) Water Status on Water Consumption, Vegetative Growth and Grape Quality: An Irrigation Scheduling Application to Achieve Regulated Deficit Irrigation. Agric. Water Manag. 2010, 97, 956–964. [Google Scholar] [CrossRef]
- Di Gennaro, S.F.; Dainelli, R.; Palliotti, A.; Toscano, P.; Matese, A. Sentinel-2 Validation for Spatial Variability Assessment in Overhead Trellis System Viticulture versus UAV and Agronomic Data. Remote Sens. 2019, 11, 2573. [Google Scholar] [CrossRef]
- Giovos, R.; Tassopoulos, D.; Kalivas, D.; Lougkos, N.; Priovolou, A. Remote Sensing Vegetation Indices in Viticulture: A Critical Review. Agriculture 2021, 11, 457. [Google Scholar] [CrossRef]
- Anda, A.; Simon-Gáspár, B.; Soós, G. The Application of a Self-Organizing Model for the Estimation of Crop Water Stress Index (Cwsi) in Soybean with Different Watering Levels. Water 2021, 13, 3306. [Google Scholar] [CrossRef]
- Bian, J.; Zhang, Z.; Chen, J.; Chen, H.; Cui, C.; Li, X.; Chen, S.; Fu, Q. Simplified Evaluation of Cotton Water Stress Using High Resolution Unmanned Aerial Vehicle Thermal Imagery. Remote Sens. 2019, 11, 267. [Google Scholar] [CrossRef]
- Alordzinu, K.E.; Li, J.; Lan, Y.; Appiah, S.A.; al Aasmi, A.; Wang, H. Rapid Estimation of Crop Water Stress Index on Tomato Growth. Sensors 2021, 21, 5142. [Google Scholar] [CrossRef] [PubMed]
- Noguera, M.; Millán, B.; Pérez-Paredes, J.J.; Ponce, J.M.; Aquino, A.; Andújar, J.M. A New Low-Cost Device Based on Thermal Infrared Sensors for Olive Tree Canopy Temperature Measurement and Water Status Monitoring. Remote Sens. 2020, 12, 723. [Google Scholar] [CrossRef]
- Matese, A.; Baraldi, R.; Berton, A.; Cesaraccio, C.; di Gennaro, S.F.; Duce, P.; Facini, O.; Mameli, M.G.; Piga, A.; Zaldei, A. Estimation of Water Stress in Grapevines Using Proximal and Remote Sensing Methods. Remote Sens. 2018, 10, 114. [Google Scholar] [CrossRef]
- Zhou, Z.; Diverres, G.; Kang, C.; Thapa, S.; Karkee, M.; Zhang, Q.; Keller, M. Ground-Based Thermal Imaging for Assessing Crop Water Status in Grapevines over a Growing Season. Agronomy 2022, 12, 322. [Google Scholar] [CrossRef]
- Cogato, A.; Jewan, S.Y.Y.; Wu, L.; Marinello, F.; Meggio, F.; Sivilotti, P.; Sozzi, M.; Pagay, V. Water Stress Impacts on Grapevines (Vitis vinifera L.) in Hot Environments: Physiological and Spectral Responses. Agronomy 2022, 12, 1819. [Google Scholar] [CrossRef]
- Möller, M.; Alchanatis, V.; Cohen, Y.; Meron, M.; Tsipris, J.; Naor, A.; Ostrovsky, V.; Sprintsin, M.; Cohen, S. Use of Thermal and Visible Imagery for Estimating Crop Water Status of Irrigated Grapevine. J. Exp. Bot. 2007, 58, 827–838. [Google Scholar] [CrossRef] [PubMed]
- Gonzalez-Dugo, V.; Zarco-Tejada, P.; Nicolás, E.; Nortes, P.A.; Alarcón, J.J.; Intrigliolo, D.S.; Fereres, E. Using High Resolution UAV Thermal Imagery to Assess the Variability in the Water Status of Five Fruit Tree Species within a Commercial Orchard. Precis. Agric. 2013, 14, 660–678. [Google Scholar] [CrossRef]
- Rud, R.; Cohen, Y.; Alchanatis, V.; Levi, A.; Brikman, R.; Shenderey, C.; Heuer, B.; Markovitch, T.; Dar, Z.; Rosen, C.; et al. Crop Water Stress Index Derived from Multi-Year Ground and Aerial Thermal Images as an Indicator of Potato Water Status. Precis. Agric. 2014, 15, 273–289. [Google Scholar] [CrossRef]
- Meron, M.; Sprintsin, M.; Tsipris, J.; Alchanatis, V.; Cohen, Y. Foliage Temperature Extraction from Thermal Imagery for Crop Water Stress Determination. Precis. Agric. 2013, 14, 467–477. [Google Scholar] [CrossRef]
- Kottek, M.; Grieser, J.; Beck, C.; Rudolf, B.; Rubel, F. World Map of the Köppen-Geiger Climate Classification Updated. Meteorol. Z. 2006, 15, 259–263. [Google Scholar] [CrossRef]
- FLIR. FLIR. Available online: https://www.flir.com (accessed on 2 April 2022).
- DJI. MATRICE 200 SERIESSpecs. Available online: https://www.dji.com/pt/matrice-200-series?msclkid=8281f8b6b29b11ecac3bf72c7c709ecd (accessed on 2 April 2022).
- FLIR. Flir Tools. Available online: https://flir-br.custhelp.com/app/answers/detail/a_id/1453/~/download-flir-tools/session (accessed on 2 April 2022).
- Cohen, Y.; Alchanatis, V.; Meron, M.; Saranga, Y.; Tsipris, J. Estimation of Leaf Water Potential by Thermal Imagery and Spatial Analysis. J. Exp. Bot. 2005, 56, 1843–1852. [Google Scholar] [CrossRef]
- Ben-Gal, A.; Agam, N.; Alchanatis, V.; Cohen, Y.; Yermiyahu, U.; Zipori, I.; Presnov, E.; Sprintsin, M.; Dag, A. Evaluating Water Stress in Irrigated Olives: Correlation of Soil Water Status, Tree Water Status, and Thermal Imagery. Irrig. Sci. 2009, 27, 367–376. [Google Scholar] [CrossRef]
- Agam, N.; Segal, E.; Peeters, A.; Levi, A.; Dag, A.; Yermiyahu, U.; Ben-Gal, A. Spatial Distribution of Water Status in Irrigated Olive Orchards by Thermal Imaging. Precis. Agric. 2014, 15, 346–359. [Google Scholar] [CrossRef]






| Statistics (°C) | Tair | HR | |||||
|---|---|---|---|---|---|---|---|
| DOY | Average | Median | St. Dev | Min. | Max. | (°C) | % |
| 182 | 31.9 | 31.8 | 2.5 | 19.3 | 51.3 | 28 | 60 |
| 190 | 31.9 | 31.8 | 2.4 | 19.2 | 51.2 | 28 | 55 |
| 194 | 30.3 | 30.2 | 2.2 | 19.7 | 46.1 | 26 | 56 |
| CWSI Types | Methods | DOY | Twet (°C) | Tdry (°C) |
|---|---|---|---|---|
| CWSITair | Canopy temperature histogram (33% lowest) | 182 | 28.9 | - |
| 190 | 29.0 | - | ||
| 194 | 27.8 | - | ||
| TAir + 7 °C | 182 | - | 35.0 | |
| 190 | - | 35.0 | ||
| 194 | - | 33.0 | ||
| CWSIS | Canopy temperature histogram (1%) 1 | 182 | 25.5 | 38.2 |
| 190 | 26.1 | 38.4 | ||
| 194 | 25.5 | 36.0 |
| DOY | Descriptive Statistics | CWSIP | CWSITair | CWSIS | Ψst (MPa) |
|---|---|---|---|---|---|
| 182 | minimum | 0.36 | 0.45 | 0.35 | −0.45 |
| maximum | 0.70 | 0.88 | 0.78 | −0.70 | |
| average | 0.54 | 0.60 | 0.50 | −0.53 | |
| CV | 0.18 | 0.44 | 0.20 | 0.13 | |
| 190 | minimum | 0.40 | 0.46 | 0.35 | −0.40 |
| maximum | 0.68 | 0.82 | 0.70 | −0.60 | |
| average | 0.57 | 0.65 | 0.55 | −0.51 | |
| CV | 0.16 | 0.43 | 0.18 | 0.12 | |
| 194 | minimum | 0.42 | 0.57 | 0.44 | −0.50 |
| maximum | 0.68 | 0.78 | 0.67 | −0.75 | |
| average | 0.61 | 0.72 | 0.59 | −0.61 | |
| CV | 0.11 | 0.42 | 0.12 | 0.11 |
| DOY | Descriptive Statistics | B1 | B2 | B3 | B4 | B5 |
|---|---|---|---|---|---|---|
| 182 | minimum | 153.39 | 162.71 | 157.84 | 149.50 | 134.77 |
| maximum | 186.52 | 166.38 | 199.37 | 177.01 | 160.20 | |
| average | 171.45 | 164.60 | 171.63 | 163.28 | 147.48 | |
| CV | 0.07 | 0.01 | 0.09 | 0.06 | 0.07 | |
| 190 | minimum | 147.87 | 154.56 | 153.78 | 141.76 | 126.87 |
| maximum | 179.07 | 164.55 | 195.76 | 170.77 | 153.73 | |
| average | 161.50 | 159.63 | 166.24 | 156.23 | 140.30 | |
| CV | 0.07 | 0.03 | 0.10 | 0.07 | 0.08 | |
| 194 | minimum | 132.54 | 137.22 | 143.56 | 126.53 | 110.72 |
| maximum | 168.60 | 153.23 | 182.01 | 159.45 | 144.80 | |
| average | 146.93 | 147.31 | 154.64 | 142.87 | 127.76 | |
| CV | 0.09 | 0.05 | 0.10 | 0.08 | 0.10 |
| Correlation | Global n = 60 (p < 0.05) | DOY 182 n = 20 (p < 0.05) | DOY 190 n = 20 (p < 0.05) | DOY 194 n = 20 (p < 0.05) |
|---|---|---|---|---|
| CWSIP/(Ψst) | 0.59 (y = −0.6734x + 0.2063) | 0.69 | 0.60 | 0.58 |
| CWSIS/(Ψst) | 0.55 (y = −0.7x + 0.165) | 0.60 | 0.59 | 0.54 |
| CWSITair/Ψst | 0.49 (y = −0.6182x + 0.3216) | 0.49 | 0.53 | 0.52 |
| CWSIS/CWSIP | 0.58 (y = 0.6468x + 0.2198) | 0.59 | 0.60 | 0.57 |
| CWSITair/CWSIP | 0.34 (y = 0.3406x + 0.3487) | 0.30 | 0.35 | 0.34 |
Publisher’s Note: MDPI stays neutral with regard to jurisdictional claims in published maps and institutional affiliations. |
© 2022 by the authors. Licensee MDPI, Basel, Switzerland. This article is an open access article distributed under the terms and conditions of the Creative Commons Attribution (CC BY) license (https://creativecommons.org/licenses/by/4.0/).
Share and Cite
Araújo-Paredes, C.; Portela, F.; Mendes, S.; Valín, M.I. Using Aerial Thermal Imagery to Evaluate Water Status in Vitis vinifera cv. Loureiro. Sensors 2022, 22, 8056. https://doi.org/10.3390/s22208056
Araújo-Paredes C, Portela F, Mendes S, Valín MI. Using Aerial Thermal Imagery to Evaluate Water Status in Vitis vinifera cv. Loureiro. Sensors. 2022; 22(20):8056. https://doi.org/10.3390/s22208056
Chicago/Turabian StyleAraújo-Paredes, Cláudio, Fernando Portela, Susana Mendes, and M. Isabel Valín. 2022. "Using Aerial Thermal Imagery to Evaluate Water Status in Vitis vinifera cv. Loureiro" Sensors 22, no. 20: 8056. https://doi.org/10.3390/s22208056
APA StyleAraújo-Paredes, C., Portela, F., Mendes, S., & Valín, M. I. (2022). Using Aerial Thermal Imagery to Evaluate Water Status in Vitis vinifera cv. Loureiro. Sensors, 22(20), 8056. https://doi.org/10.3390/s22208056

