A Hierarchy Byzantine Fault Tolerance Consensus Protocol Based on Node Reputation
Abstract
:1. Introduction
- A hierarchy structure is designed to assign nodes to two layers. It is more scalable, since it reduces the communication complexity of the nodes to linear, compared to the square level of PBFT.
- A reputation model is proposed to evaluate the behaviors of nodes in the process of a transaction. It can be applied to disable malicious nodes from destroying the consensus and improve the security. The maximum proportion of the Byzantine nodes is higher than that in PBFT.
- A random selection strategy has been proposed to leverage the concentration of the leader node. Nodes with higher reputation values cannot get more of a chance of being the leader for them. Additionally, such a strategy can be applied to increase the robustness of a network by enhancing the unpredictability of the next leader, which is chosen in order in PBFT.
2. Combination of Local and Global Reputation Models
2.1. Local Reputation Model
2.2. Global Reputation Model
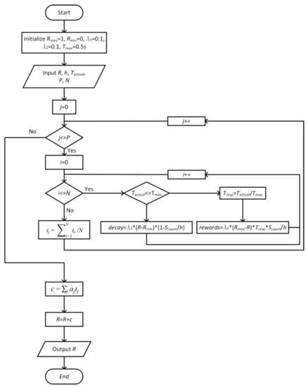
| Algorithm 1 Update node reputation value |
| Initialize:Rmax = 1, Rmin = 0, λ1 = 0.1, λ2 = 0.1, Tmax = 0.5 s Input: R, h, Tactual, P, N for then for each do if then else end if end for end for Output: R |
3. HBFT Consensus Protocol
3.1. Hierarchy Structure
- (1)
- Request phase. The client initiates a transaction request to the node it connects to. It signs the transaction with private key. The request format is:where t is the timestamp. d is the transaction data. g(d) is a hash value of the transaction data d, c is a client identification, id is an identification number of the leader node and Sigc is the client signature. The node verifies the identity of the client and the timestamp t in the blockchain. If the authentication is successful and the timestamp is not out of date, the node sends it to the leader node.
- (2)
- Prepare phase. After receiving the request message from the client, the leader node will order and package the transaction data into a block and then broadcast it to the subleader node. The format of the message is:where m is request message, and Sigleader is the signature of the leader node.
- (3)
- Lpre-prepare phase. The subleader node confirms whether the signature is correct. If the verification is successful, it signs with Sigsub and forwards the message to the nodes in its subgroup. The format of the message is:
- (4)
- Lprepare phase. After the consensus node in the subgroup verifies the signatures of both the leader node and subleader node, it will send a confirmation message signed with Sigi to the other nodes in the same subgroup, called the lprepare message. The format of the message is:
- (5)
- Lcommit phase. When a consensus node collects 2f+1 correct lprepare messages, it will send a commit message to the subleader node. The format of the message is:
- (6)
- Reply phase. If the subleader node receives more than half-valid messages in the lcommit phase, it commits the block to the blockchain and replies to the client. The format of the message is:
3.2. Leader Selection Mechanism
4. Performance Analysis
4.1. Communication Complexity
4.2. Byzantine Fault Tolerance
5. Experiments
5.1. Reputation Model Parameters
5.1.1. Historic Rounds
5.1.2. Weigh Selection Distribution
5.2. Node Allocation Scheme
5.3. Comparisons with Relevant Consensus Protocols
6. Conclusions
Author Contributions
Funding
Institutional Review Board Statement
Informed Consent Statement
Data Availability Statement
Conflicts of Interest
References
- Lu, Y.; Huang, X.; Dai, Y.; Maharjan, S.; Zhang, Y. Blockchain and Federated Learning for Privacy-Preserved Data Sharing in Industrial IoT. IEEE Trans. Ind. Inform. 2020, 16, 4177–4186. [Google Scholar] [CrossRef]
- Kang, J.; Yu, R.; Huang, X.; Wu, M.; Maharjan, S.; Xie, S.; Zhang, Y. Blockchain for Secure and Efficient Data Sharing in Vehicular Edge Computing and Networks. IEEE Internet Things J. 2019, 6, 4660–4670. [Google Scholar] [CrossRef]
- Liu, H.; Zhang, Y.; Yang, T. Blockchain-Enabled Security in Electric Vehicles Cloud and Edge Computing. IEEE Netw. 2018, 32, 78–83. [Google Scholar] [CrossRef]
- Yang, R.; Yu, F.R.; Si, P.; Yang, Z.; Zhang, Y. Integrated Blockchain and Edge Computing Systems: A Survey, Some Research Issues and Challenges. IEEE Commun. Surv. Tutor. 2019, 21, 1508–1532. [Google Scholar] [CrossRef]
- Tang, C.; Wu, L.; Wen, G.; Zheng, Z. Incentivizing Honest Mining in Blockchain Networks: A Reputation Approach. IEEE Trans. Circuits Syst. II Express Briefs 2020, 67, 117–121. [Google Scholar] [CrossRef]
- Sun, G.; Dai, M.; Sun, J.; Yu, H. Voting-based decentralized consensus design for improving the efficiency and security of consortium blockchain. IEEE Internet Things J. 2021, 8, 6257–6272. [Google Scholar] [CrossRef]
- Banerjee, S.; Bera, B.; Das, A.K.; Chattopadhyay, S.; Khan, M.K.; Rodrigues, J.J. Private blockchain-envisioned multi-authority CP-ABE-based user access control scheme in IIoT. Comput. Commun. 2021, 169, 99–113. [Google Scholar] [CrossRef]
- Gramoli, V. From blockchain consensus back to Byzantine consensus. Future Gener. Comput. Syst. 2020, 107, 760–769. [Google Scholar] [CrossRef]
- Wei, X.; Li, A.; He, Z. Impacts of Consensus Protocols and Trade Network Topologies on Blockchain System Performance. J. Artif. Soc. Soc. Simul. 2020, 23, 1–6. [Google Scholar] [CrossRef]
- Jakobsson, M.; Juels, A. Proofs of work and bread pudding protocols. In Proceedings of the IFIP TC6/TC11 Joint Working Conference on Secure Information Networks: Communications and Multimedia Security, Deventer, The Netherlands, 20–21 September 1999; pp. 258–272. [Google Scholar]
- David, B.; Gaži, P.; Kiayias, A.; Russell, A. Ouroboros Praos: An adaptively-secure, semi-synchronous proof-of-stake blockchain. In Proceedings of the International Conference on the Theory and Applications of Cryptographic Techniques, Tel Aviv, Israel, 29 April–3 May 2018; pp. 66–98. [Google Scholar]
- Wang, B.; Li, Z.; Li, H. Hybrid Consensus Algorithm Based on Modified Proof-of-Probability and DPoS. Future Internet 2020, 12, 122. [Google Scholar] [CrossRef]
- Cao, B.; Li, Y.; Zhang, L.; Zhang, L.; Mumtaz, S.; Zhou, Z.; Peng, M. When Internet of Things Meets Blockchain: Challenges in Distributed Consensus. IEEE Netw. 2019, 33, 133–139. [Google Scholar] [CrossRef] [Green Version]
- Castro, M.; Liskov, B. Practical byzantine fault tolerance and proactive recovery. ACM Trans. Comput. Syst. 2002, 20, 398–461. [Google Scholar] [CrossRef]
- Kończak, J.Z.; Wojciechowski, P.T.; Santos, N.; Zurkowski, T.; Schiper, A. Recovery Algorithms for Paxos-Based State Machine Replication. IEEE Trans. Dependable Secur. Comput. 2021, 18, 623–640. [Google Scholar] [CrossRef]
- Xu, H.; Zhang, L.; Liu, Y.; Cao, B. RAFT Based Wireless Blockchain Networks in the Presence of Malicious Jamming. IEEE Wirel. Commun. Lett. 2020, 9, 817–821. [Google Scholar] [CrossRef] [Green Version]
- Sukhwani, H.; Martinez, J.M.; Chang, X.; Trivedi, K.S.; Rindos, A. Performance Modeling of PBFT Consensus Process for Permissioned Blockchain Network. In Proceedings of the IEEE Symposium on Reliable Distributed Systems, Hong Kong, China, 26–29 September 2017; pp. 253–255. [Google Scholar] [CrossRef]
- Fan, X. Scalable practical byzantine fault tolerance with short-lived signature schemes. In Proceedings of the 28th Annual International Conference on Computer Science and Software Engineering, Markham, ON, Canada, 29–31 October 2018; pp. 245–256. [Google Scholar]
- Drijvers, M.; Edalatnejad, K.; Ford, B.; Kiltz, E.; Loss, J.; Neven, G.; Stepanovs, I. On the security of two-round multi-signatures. In Proceedings of the IEEE Symposium on Security and Privacy, San Francisco, CA, USA, 19–23 May 2019; pp. 1084–1101. [Google Scholar]
- Syta, E.; Tamas, I.; Visher, D.; Wolinsky, D.I.; Jovanovic, P.; Gasser, L.; Gailly, N.; Khoffi, I.; Ford, B. Keeping Authorities “Honest or Bust” with Decentralized Witness Cosigning. In Proceedings of the IEEE Symposium on Security and Privacy, San Jose, CA, USA, 22–26 May 2016; pp. 526–545. [Google Scholar] [CrossRef] [Green Version]
- Maxwell, G.; Poelstra, A.; Seurin, Y.; Wuille, P. Simple Schnorr multi-signatures with applications to Bitcoin. Des. Codes Cryptogr. 2019, 87, 2139–2164. [Google Scholar] [CrossRef]
- Liu, J.; Li, W.; Karame, G.O.; Asokan, N. Scalable Byzantine Consensus via Hardware-Assisted Secret Sharing. IEEE Trans. Comput. 2019, 68, 139–151. [Google Scholar] [CrossRef] [Green Version]
- Fu, J.; Zhou, W.; Xu, M.; Si, X.; Yuan, C.; Huang, Y. New public blockchain protocol based on sharding and aggregate signatures. J. High Speed Netw. 2021, 27, 83–99. [Google Scholar] [CrossRef]
- Huang, C.; Wang, Z.; Chen, H.; Hu, Q.; Zhang, Q.; Wang, W.; Guan, X. RepChain: A Reputation-Based Secure, Fast, and High Incentive Blockchain System via Sharding. IEEE Internet Things J. 2021, 8, 4291–4304. [Google Scholar] [CrossRef]
- Crain, T.; Gramoli, V.; Larrea, M. DBFT: Efficient leaderless byzantine consensus and its application to blockchains. In Proceedings of the IEEE 17th International Symposium on Network Computing and Applications, Cambridge, MA, USA, 1–3 November 2018; pp. 1–8. [Google Scholar]
- Coelho, I.M.; Coelho, V.N.; Araujo, R.P.; Qiang, W.Y.; Rhodes, B.D. Challenges of PBFT-Inspired Consensus for Blockchain and Enhancements over Neo dBFT. Future Internet 2020, 12, 129. [Google Scholar] [CrossRef]
- Jia, D.; Xin, J.; Wang, Z.; Wang, G. Optimized Data Storage Method for Sharding-Based Blockchain. IEEE Access 2021, 9, 67890–67900. [Google Scholar] [CrossRef]
- Lv, W.; Zhou, X.; Yuan, Z. Design of tree topology based byzantine fault tolerance system. J. Commun. 2017, 38, 143–150. [Google Scholar]
- Wang, K.; Chen, C.-M.; Liang, Z.; Hassan, M.M.; Sarné, G.M.; Fotia, L.; Fortino, G. A trusted consensus fusion scheme for decentralized collaborated learning in massive IoT domain. Inf. Fusion 2021, 72, 100–109. [Google Scholar] [CrossRef]
- Yu, J.; Kozhaya, D.; Decouchant, J.; Esteves-Verissimo, P. RepuCoin: Your Reputation Is Your Power. IEEE Trans. Comput. 2019, 68, 1225–1237. [Google Scholar] [CrossRef] [Green Version]
- Gao, S.; Yu, T.; Zhu, J.; Cai, W. T-PBFT: An eigentrust-based practical Byzantine fault tolerance consensus algorithm. China Commun. 2019, 16, 111–123. [Google Scholar] [CrossRef]
- Gilad, Y.; Hemo, R.; Micali, S.; Vlachos, G.; Zeldovich, N. Algorand: Scaling byzantine agreements for cryptocurrencies. In Proceedings of the 26th Symposium on Operating Systems Principles, Shanghai, China, 28 October 2017; pp. 51–68. [Google Scholar]
- Wang, Q.; Feng, R.; Zhu, Y. Verifiable random functions with Boolean function constraints. Sci. China Inf. Sci. 2018, 61, 039105. [Google Scholar] [CrossRef] [Green Version]
- Cachin, C.; Kursawe, K.; Petzold, F.; Shoup, V. Secure and efficient asynchronous broadcast protocols. In Proceedings of the 21st Annual International Cryptology Conference, Berlin/Heidelberg, Germany, 19–23 August 2001; pp. 524–541. [Google Scholar]
- Song, F.; Ai, Z.; Zhang, H.; You, I.; Li, S. Smart Collaborative Balancing for Dependable Network Components in Cyber-Physical Systems. IEEE Trans. Ind. Inform. 2021, 17, 6916–6924. [Google Scholar] [CrossRef]
- Singh, J.; Yadav, S.S.; Kanungo, V.; Yogita, Y.; Pal, V. A Node Overhaul Scheme for Energy Efficient Clustering in Wireless Sensor Networks. IEEE Sens. Lett. 2021, 5, 1–4. [Google Scholar] [CrossRef]









| h | Standard Deviation |
|---|---|
| 0 | 0.0843 |
| 1 | 0.0421 |
| 3 | 0.0069 |
| 5 | 0.0254 |
| 7 | 0.0420 |
| 9 | 0.0446 i |
| PBFT [14] | DBFT [25] | T-PBFT [31] | DPOS [12] | HBFT | |
|---|---|---|---|---|---|
| Communication complexity | O(P2) | O(P2) | O(P2) | O(P) | O(P) |
| Energy saving | Yes | Yes | Yes | Yes | Yes |
| Byzantine fault tolerance | No | ||||
| Scalability | Low | High | High | High | High |
| Degree of de-centralization | High | Medium | Medium | High | High |
| Fairness of Leader node | Medium | Medium | Low | Low | Medium |
Publisher’s Note: MDPI stays neutral with regard to jurisdictional claims in published maps and institutional affiliations. |
© 2022 by the authors. Licensee MDPI, Basel, Switzerland. This article is an open access article distributed under the terms and conditions of the Creative Commons Attribution (CC BY) license (https://creativecommons.org/licenses/by/4.0/).
Share and Cite
Wang, X.; Guan, Y. A Hierarchy Byzantine Fault Tolerance Consensus Protocol Based on Node Reputation. Sensors 2022, 22, 5887. https://doi.org/10.3390/s22155887
Wang X, Guan Y. A Hierarchy Byzantine Fault Tolerance Consensus Protocol Based on Node Reputation. Sensors. 2022; 22(15):5887. https://doi.org/10.3390/s22155887
Chicago/Turabian StyleWang, Xixi, and Yepeng Guan. 2022. "A Hierarchy Byzantine Fault Tolerance Consensus Protocol Based on Node Reputation" Sensors 22, no. 15: 5887. https://doi.org/10.3390/s22155887
APA StyleWang, X., & Guan, Y. (2022). A Hierarchy Byzantine Fault Tolerance Consensus Protocol Based on Node Reputation. Sensors, 22(15), 5887. https://doi.org/10.3390/s22155887
