A Design of 10-Bit Asynchronous SAR ADC with an On-Chip Bandgap Reference Voltage Generator
Abstract
:1. Introduction
2. Proposed ADC Architecture
3. Circuit Implementation
3.1. Bootstrap Switching
3.2. Capacitive DAC
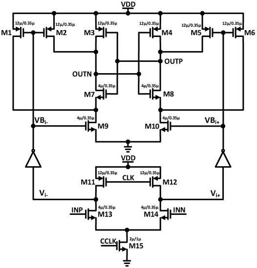
3.3. Two-Stage Dynamic Comparator
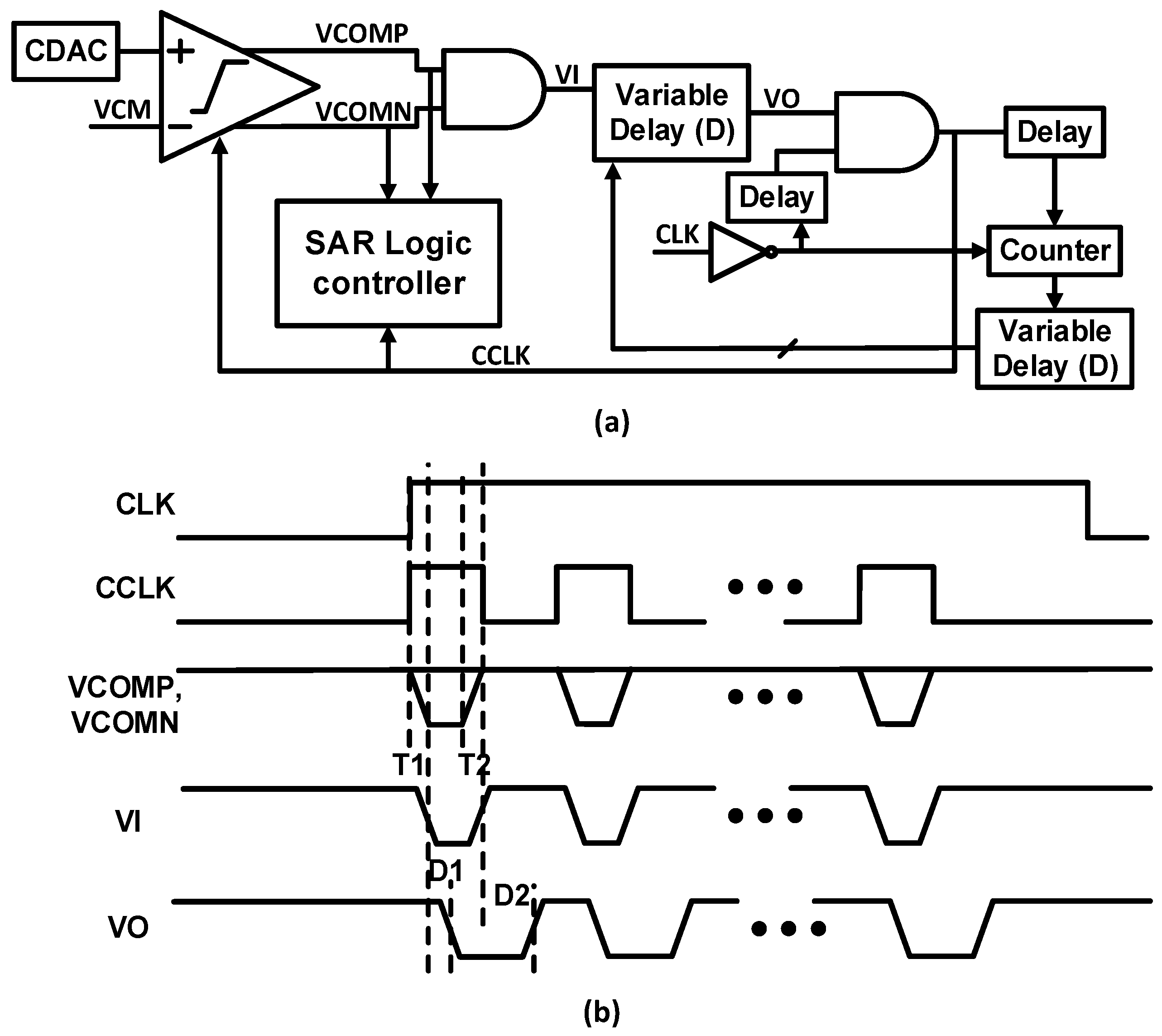
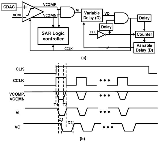
3.4. Asynchronous SAR Logic and Comparator Clock Generator
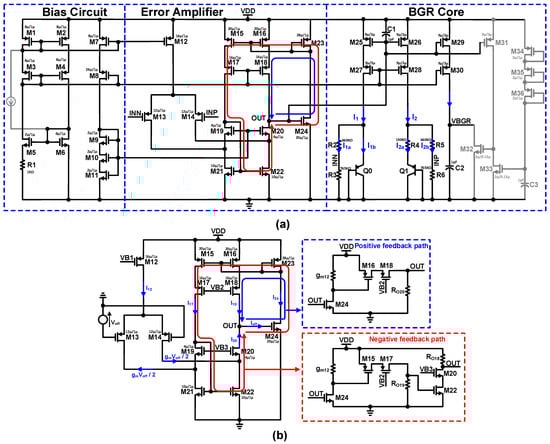
3.5. Error Amplifier-Based Bandgap Reference Voltage Generator
4. Measurement Results
5. Conclusions
Author Contributions
Funding
Institutional Review Board Statement
Informed Consent Statement
Data Availability Statement
Acknowledgments
Conflicts of Interest
References
- Adeniran, O.A.; Demosthenous, A.; Clifton, C.; Atungsiri, S.; Soin, R. A CMOS low-power ADC for DVB-T and DVB-H systems. In Proceedings of the IEEE International Symposium Circuits and Systems (ISCAS), Vancouver, BC, Canada, 23–26 May 2004. [Google Scholar]
- Verma, D.; Rikan, B.S.; Shehzad, K.; Kim, S.J.; Khan, D.; Kommangunta, V.; Shah, S.A.A.; Pu, Y.; Yoo, S.-S.; Hwang, K.C.; et al. A Design of 44.1 fJ/Conv-Step 12-Bit 80 ms/s Time Interleaved Hybrid Type SAR ADC with Redundancy Capacitor and On-Chip Time-Skew Calibration. IEEE Access 2021, 9, 133143–133155. [Google Scholar] [CrossRef]
- Verma, D.; Kang, H.Y.; Shehzad, K.; Rehman, M.R.U.; Lee, K.-Y. Design of asynchronous SAR ADC for low power mixed signal applications. In Proceedings of the 2017 International SoC Design Conference (ISOCC), Seoul, Korea, 5–8 November 2017; pp. 222–223. [Google Scholar] [CrossRef]
- Van Elzakker, M.; Van Tuijl, E.; Geraedts, P.; Schinkel, D.; Klumperink, E.; Nauta, B. A 1.9μw 4.4fJ/Conversion-step10b1MS/s charge-redistribution ADC. In Proceedings of the 2008 IEEE International Solid-State Circuits Conference—Digest of Technical Papers, San Francisco, CA, USA, 3–7 February 2008; pp. 244–610. [Google Scholar]
- Verma, D.; Shehzad, K.; Kim, S.J.; Lee, K.Y. Low Power 10-BIT 8MS/s Asynchronous SAR ADC with Wake-up and Sample Logic for BLE Application. In Proceedings of the 2020 International Conference on Electronics, Information, and Communication (ICEIC), Barcelona, Spain, 19–22 January 2020; pp. 1–3. [Google Scholar] [CrossRef]
- Craninckx, J.; Van der Plas, G. A 65 fJ/conversion-step 0-to-50 MS/s 0-to-0.7 mW 9 b charge-sharing SAR ADC in 90 nm digital CMOS. In Proceedings of the 2007 IEEE International Solid-State Circuits Conference—Digest of Technical Papers, San Francisco, CA, USA, 11–15 February 2007; pp. 246–600. [Google Scholar]
- Shehzad, K.; Verma, D.; Khan, D.; Ain, Q.U.; Basim, M.; Kim, S.J.; Rikan, B.S.; Pu, Y.G.; Hwang, K.C.; Yang, Y.; et al. A Low-Power 12-Bit 20 MS/s Asynchronously Controlled SAR ADC for WAVE ITS Sensor Based Applications. Sensors 2021, 21, 2260. [Google Scholar] [CrossRef] [PubMed]
- Carusone, T.C.; Johns, D.A.; Martin, K.W. Analog Integrated Circuit Design; Wiley: New York, NY, USA, 2011. [Google Scholar]
- Gupta, M.S.; Oatley, J.L.; Joseph, R.; Wei, G.Y.; Brooks, D.M. Understanding voltage variations in chip multiprocessors using a distributed power-delivery network. In Proceedings of the Automation & Test in Europe Conference & Exhibition, Nice, France, 16–20 April 2007. [Google Scholar]
- Shehzad, K.; Verma, D.; Khan, D.; Ain, Q.U.; Basim, M.; Kim, S.J.; Pu, Y.; Hwang, K.C.; Yang, Y.; Lee, K.-Y. Design of a Low Power 10-b 8-MS/s Asynchronous SAR ADC with On-Chip Reference Voltage Generator. Electronics 2020, 9, 872. [Google Scholar] [CrossRef]
- Razavi, B. Design of Analog CMOS Integrated Circuits; McGraw Hill: New York, NY, USA, 2016. [Google Scholar]
- Osaki, Y.; Hirose, T.; Kuroki, N.; Numa, M. 1.2-V supply, 100-nW, 1.09-V bandgap and 0.7-V supply, 52.5-nW, 0.55-V sub bandgap reference circuits for nano watt CMOS LSIs. IEEE J. Solid-State Circ. 2013, 48, 1530–1538. [Google Scholar] [CrossRef]
- Verma, D.; Shehzad, K.; Khan, D.; Kim, S.J.; Pu, Y.G.; Yoo, S.-S.; Hwang, K.C.; Yang, Y.; Lee, K.-Y. A Design of Low-Power 10-bit 1-MS/s Asynchronous SAR ADC for DSRC Application. Electronic 2020, 9, 1100. [Google Scholar] [CrossRef]
- Lai, W.; Huang, J.; Lin, W. 1 MS/s low power successive approximations register ADC for 67-fJ/conversion-step. In Proceedings of the 2012 IEEE Asia Pacific Conference on Circuits and Systems, Kaohsiung, Taiwan, 2–5 December 2012; pp. 260–263. [Google Scholar]
- Liu, C.C.; Chang, S.J.; Huang, G.Y.; Lin, Y.Z.; Huang, C.M. A 1V 11fJ/conversion-step 10bit 10MS/s asynchronous SAR ADC in 0.18 μm CMOS. In Proceedings of the 2010 Symposium on VLSI Circuits, Honolulu, HI, USA, 16–18 June 2010; pp. 241–242. [Google Scholar]
- Yoshioka, K. VCO-Based Comparator: A Fully Adaptive Noise Scaling Comparator for High-Precision and Low-Power SAR ADCs. In IEEE Transactions on Very Large Scale Integration (VLSI) Systems; IEEE: Washington, DC, USA, 2021; Volume 29, pp. 2143–2152. [Google Scholar] [CrossRef]
- Saisundar, S.; Cheong, J.H.; Je, M. A 1.8 V 1 MS/s rail-to-rail 10-bit SAR ADC in 0.18μm CMOS. In Proceedings of the 2012 IEEE International Symposium on Radio-Frequency Integration Technology (RFIT), Singapore, 21–23 November 2012; pp. 83–85. [Google Scholar]
- Verma, D.; Shehzad, K.; Khan, D.; Ain, Q.U.; Kim, S.J.; Lee, D.; Pu, Y.G.; Lee, M.; Hwang, K.C.; Yang, Y.; et al. A Design of 8 fJ/Conversion-Step 10-bit 8MS/s Low Power Asynchronous SAR ADC for IEEE 802.15.1 IoT Sensor Based Applications. IEEE Access 2020, 8, 85869–85879. [Google Scholar] [CrossRef]
- Yoshioka, M.; Ishikawa, K.; Takayama, T.; Tsukamoto, S. A 10-b 50-MS/s 820-μW SAR ADC with On-Chip Digital Calibration. IEEE Trans. Biomed. Circuits Syst. 2021, 4, 410–416. [Google Scholar] [CrossRef] [PubMed]
- Chen, S.-W.M.; Brodersen, R.W. A 6-bit 600-MS/s 5.3-mW Asynchronous ADC in 0.13-μm CMOS. IEEE J. Solid-State Circ. 2006, 41, 2669–2680. [Google Scholar] [CrossRef]
- Banba, H.; Shiga, H.; Umezawa, A.; Miyaba, T.; Tanzawa, T.; Atsumi, S.; Sakui, K. A CMOS bandgap reference circuit with sub-1-Voperation. IEEE J. Solid-State Circ. 1999, 34, 670–674. [Google Scholar] [CrossRef] [Green Version]
- Ceekala, V.G.; Lewicki, L.D.; Wieser, J.B.; Varadarajan, D.; Mohan, J. A method for reducing the effects of random mismatches in CMOS bandgap references. In Proceedings of the 2002 IEEE International Solid-State Circuits Conference. Digest of Technical Papers (Cat. No. 02CH37315), San Francisco, CA, USA, 7 February 2002; pp. 318–319. [Google Scholar]
- Shehzad, K.; Kang, H.-Y.; Verma, D.; Park, Y.J.; Lee, K.-Y. Low-power 10-bit SAR ADC using class-AB type amplifier for IoT applications. In Proceedings of the 2017 International SoC Design Conference (ISOCC), Seoul, Korea, 5–8 November 2017; pp. 224–225. [Google Scholar]
- Wang, R.; Lu, W.; Zhao, M.; Niu, Y.; Liu, Z.; Zhang, Y.; Chen, Z. A sub-1ppm/°C current-mode CMOS bandgap reference with piecewise curvature compensation. IEEE Trans. Circuits Syst. I Regul. Pap. 2018, 65, 904–913. [Google Scholar] [CrossRef]
- Rad, R.E.; Hejazi, A.; Asl, S.-A.H.; Shehzad, K.; Verma, D.; Kim, S.; Rikan, B.S.; Pu, Y.; Kim, J.T.; Hwang, K.C.; et al. A 77-dB Dynamic-Range Analog Front-End for Fine-Dust Detection Systems with Dual-Mode Ultra-Low Noise TIA. Sensors 2021, 21, 6360. [Google Scholar] [CrossRef] [PubMed]
















| Parameter | [16] | [17] | [14] | [10] | [15] | This Work |
|---|---|---|---|---|---|---|
| Technology (nm) | 65 | 180 | 180 | 55 | 180 | 130 |
| Resolution (bits) | 13 | 10 | 8 | 10 | 10 | 10 |
| Supply Voltage (V) | 1.2 | 1.2 | 1.8 | 1 | 1 | 1.2 |
| Sampling Rate (MS/s) | 10 | 1 | 1 | 8 | 10 | 1 |
| ENOB (bits) | 10.35 | 8.70 | 7.23 | 9.56 | 9.83 | 9.49 |
| SNDR (dB) | 64.1 | 54.13 | 45.3 | 59.3 | 60.94 | 58.88 |
| DNL (LSB) | - | 0.4 | 0.66 | −0.2/0.4 | −0.3/0.2 | −0.57/0.58 |
| INL (LSB) | - | 0.46 | 0.61 | −0.6/0.5 | −0.3/0.2 | −0.72/0.55 |
| Power Consumption (µW) | 980 | 34.6 | 10.3 | 572 | 98 | 47.64 |
| FOM (fJ/con-step) | 71 | 83 | 67 | 94.7 | 63 | 66.25 |
Publisher’s Note: MDPI stays neutral with regard to jurisdictional claims in published maps and institutional affiliations. |
© 2022 by the authors. Licensee MDPI, Basel, Switzerland. This article is an open access article distributed under the terms and conditions of the Creative Commons Attribution (CC BY) license (https://creativecommons.org/licenses/by/4.0/).
Share and Cite
Verma, D.; Shehzad, K.; Kim, S.J.; Pu, Y.G.; Yoo, S.-S.; Hwang, K.C.; Yang, Y.; Lee, K.-Y. A Design of 10-Bit Asynchronous SAR ADC with an On-Chip Bandgap Reference Voltage Generator. Sensors 2022, 22, 5393. https://doi.org/10.3390/s22145393
Verma D, Shehzad K, Kim SJ, Pu YG, Yoo S-S, Hwang KC, Yang Y, Lee K-Y. A Design of 10-Bit Asynchronous SAR ADC with an On-Chip Bandgap Reference Voltage Generator. Sensors. 2022; 22(14):5393. https://doi.org/10.3390/s22145393
Chicago/Turabian StyleVerma, Deeksha, Khuram Shehzad, Sung Jin Kim, Young Gun Pu, Sang-Sun Yoo, Keum Cheol Hwang, Youngoo Yang, and Kang-Yoon Lee. 2022. "A Design of 10-Bit Asynchronous SAR ADC with an On-Chip Bandgap Reference Voltage Generator" Sensors 22, no. 14: 5393. https://doi.org/10.3390/s22145393
APA StyleVerma, D., Shehzad, K., Kim, S. J., Pu, Y. G., Yoo, S.-S., Hwang, K. C., Yang, Y., & Lee, K.-Y. (2022). A Design of 10-Bit Asynchronous SAR ADC with an On-Chip Bandgap Reference Voltage Generator. Sensors, 22(14), 5393. https://doi.org/10.3390/s22145393

