Abstract
Complex energy monitoring and control systems have been widely studied as the related topics include different approaches, advanced sensors, and technologies applied to a strongly varying amount of application fields. This paper is a systematic review of what has been done regarding energy metering system issues about (i) sensors, (ii) the choice of their technology and their characterization depending on the application fields, (iii) advanced measurement approaches and methodologies, and (iv) the setup of energy Key Performance Indicators (KPIs). The paper provides models about KPI estimation, by highlighting design criteria of complex energy networks. The proposed study is carried out to give useful elements to build models and to simulate in detail energy systems for performance prediction purposes. Some examples of energy complex KPIs based on the integration of the Artificial Intelligence (AI) concept and on basic KPIs or variables are provided in order to define innovative formulation criteria depending on the application field. The proposed examples highlight how modeling a complex KPI as a function of basic variables or KPIs is possible, by means of graph models of architectures.
1. Introduction
Energy systems correct management includes process modeling, process optimization, hardware and software, appropriate setup design, and monitored operation procedures. Scientific and industrial research often addresses the formulation of new energy strategies. When a high number of variables is to be considered, the energy system modeling becomes complex. To this purpose, scaling the model to propose a framework suitable for simulations and measurements related to the effective energy scenario becomes an important issue. A scaled model representing the main scenario of the proposed research is sketched in Figure 1, where two areas can be distinguished:
Figure 1.
Architecture of an energy monitoring scaled system.
- (i)
- a main area related to the control and management of complex logistics fluxes, big power plants, wide grid networks, and renewable energy sources;
- (ii)
- a local area comprising smart cities including smart buildings, local transportation, city lighting, local renewable energy sources, and smart manufacturing energy facilities.
The renewable sources play a very important role in economic and political strategies for energy self-sufficiency of countries. Actually, important technology advances are in the market in terms of biomethane/biogas, photovoltaic, wind, wave, geothermal, hydrogen, thermoelectric, and hydroelectric plants. An important emerging topic for research is the energy harvesting from alternative distributed available sources (light, wind, electromagnetic waves, and vibrations). The full integration of renewable energy sources in complex grid systems takes into account the implementation of sensor and storage systems, and the possibility to apply innovative methodologies for data processing.
Artificial Intelligence (AI) algorithms are increasingly used for data processing, thus providing advanced analytical tools to estimate correlations between variables and predicting different scenarios including energy production, load consumption, and risks. Following the model of Figure 1, an analysis can be carried out about possible innovative hardware and software technologies, to be used for energy measurement and for data processing, by identifying possible Key Performance Indicators (KPIs) modeling and simulating complex energy systems. The KPI estimations are strategic to simulate and to optimize the electrical systems, properly using resources, devices, and loads, addressing the network to low-cost solutions and economic risk-mitigation procedures. Models of complex energy systems are usable to simulate the operation of interconnected hybrid micro-grids and in general grid connections in the small, medium, and large period, supporting the choice of possible combinations of equipments and facilities working in a unique system.
In this scenario, different systems are matched with conventional and renewable energy sources, storage devices, and efficient loads. The output results of the KPIs drive decisions and procedures such as ordinary and extraordinary maintenance services and in-grid/off-grid remote operations, thus ensuring reliable power and decreasing energy costs.
The paper proposes an overview about energy systems by defining possible variables involved in different energy application fields.
Methodology
The methodology used in this work is sketched in Figure 2 summarizing the following phases:
Figure 2.
Diagram showing the methodology adopted for this study.
- (a)
- following specifications of research projects some topics concerning energy aspects were extracted;
- (b)
- keywords to be used for searching were chosen, such as: Sensors of Measurements, Smart Energy Meters, Advanced Metering Infrastructures, SCADA, Infrared Thermography, Energy Routing, Energy Technologies, Smart Cities, Renewable Energy, Lighting Control, Power Forecasting, Measurement Approaches and Methodologies, Load Balancing, Load Matching, Solar Radiation Estimation, Microgrids, High Voltage, Data Processing Algorithms, System Grids, Energy KPI indicators, Energy and Manufacturing, etc.;
- (c)
- searching process over the literature was performed by querying the main international journal databases, especially those focused on energy. The Google Scholar engine was used as well. Open datasets concerning the topics of the examined literature and useful to test AI models were found;
- (d)
- the searching process was optimized on a two-step basis: after a pre-screening, some main works were filtered with a particular interest in the most recent ones; this refinement process allowed us to group the selected papers into four classes: (i) sensors, (ii) technology characterization depending on the application fields, (iii) advanced measurement approaches and methodologies, and (iv) energy KPIs; repetitive older papers were neglected;
- (e)
- the common basic KPIs related the energy aspects were extracted from the selected papers;
- (f)
- criteria were defined to formulate complex KPIs as functions of the basic KPIs or variables.
The complex KPIs are important to model energy systems characterized by a large number of variables. If (a, b, …) are either significant basic KPIs or measured variables, a complex KPI can be expressed as
KPI = f(a, b, …)
2. Sensor Technologies and Energy Metering Systems
Different technologies can be implemented and executed to measure energy parameters. Smart metering technologies [1,2,3,4,5,6,7,8] are suitable for power quality check, measurements of active and reactive power, optimization of grid control, and power consumption monitoring. Supervisory Control And Data Acquisition (SCADA) systems [9,10] are able to integrate measurement systems by controlling parameters in real time. SCADA systems can be used to set up synoptic dashboards monitoring energy and machine/plant parameters; graphical interfaces are typically used to check temperature, electric power, mismatch losses, voltage peaks, and others. Long Range (LoRa) gateway technology and Zigbee protocols are good candidates for horizontal integration of sensors and networks monitoring energy.
A comfortable technology for measurement of energy efficiency is the infrared thermography [11,12,13,14,15,16] combined with image processing techniques. Sensors can be implemented in complex cloud-connected networks according to the locations of the sites to be controlled. Concerning complex sensor network systems, Zigbee technology [17] and Internet of Things (IoT) devices are appropriate for wireless mesh networks monitoring energy systems. The choice of the network architecture is a function of the data protocol to use and of the data transmission logics. In Table 1, some possible technologies are listed, oriented to sensing and energy metering proposed in the literature and related to the content of this paragraph.
Table 1.
State of the art: sensor technologies and energy metering systems.
The main issue for the future research on complex systems will likely be combining smart meter measurements using different sensor technologies with communication networks and protocols, so defining architectures suitable to collect synchronized data for KPI evaluation, and to perform real-time control parameters (such as by SCADA systems monitoring through cloud-connected dashboards).
3. Application Fields
Energy measurements are required in many application fields both in the civil and industrial sectors. Specifically, applications are in precision agriculture, logistics, buildings, lighting, energy harvesting, wiring, etc. [18,19,20,21,22,23,24,25,26,27,28,29,30,31,32,33].
For what concerns smart buildings, the heating systems are combined with electrical power modules where heating modules could include boilers, cogeneration, heat recovery, and other energy systems to produce heat power. In complex systems, more applications fields are joined, thus increasing the complexity of the model to analyze. In Table 2, the most interesting application fields proposed in the literature are listed.
Table 2.
State of the art: application fields of energy metering.
Other application fields can be found at different scale dimensions with energy being a variable characterizing processes and physical phenomena. The approach to follow to set up KPIs will involve:
- a preliminary study to establish the parameters contributing to the energy behavior of the specific application filed;
- an interaction analysis of elements in the surrounding environment (for example, buildings, cabling, and lighting contributing to the smart city environment).
The KPIs of complex models can be structured in a multilevel architecture where the KPI of a higher level embeds information of all KPIs of lower levels (the root KPI will represent the final indicator of the whole complex system).
4. Advanced Measurement Approaches and Methodologies
Measurement approaches and methodologies [34,35,36,37,38,39,40,41,42,43,44,45,46,47,48,49,50,51], such as sensor allocations and related protocols, mainly involve data processing techniques. Different data analysis tools can be applied to extract more information, optimizing energy systems such as predictions, parameter classifications, and possible unbalanced energy conditions. Supervised and unsupervised AI algorithms represent advanced solutions extracting hidden information and realizing Decision Support Systems (DSSs) for energy management. In Table 3 some methodologies proposed in the literature are listed.
Table 3.
State of the art: advanced measurement approaches and methodologies.
Combining different approaches (for both measuring and processing data) to extract more and new information useful for the definition of new efficient KPIs will be the key concern for researchers in the future.
5. Energy KPI Indicators
KPIs are fundamental to estimate the energy efficiency of a system and are specific for the application to be considered [52,53,54,55,56,57,58,59,60,61,62,63,64,65,66,67,68,69]. Complex KPIs can be formulated as a combination of more KPIs properly taking into account weights for each parameter. The weights of the variables to assign come from the related importance of the specific KPI. KPIs can refer to energy efficiency, energy quality, economical and business aspects, losses, pollution, consumption, and sustainability. In Table 4, KPIs for energy systems are reported and commented upon.
Table 4.
State of the art: energy KPIs.
The proposed state of the art is quite exhaustive about standard indicators including costs, losses, quality, and pollution. Complex systems, such as sustainable energy systems in a large scale (green economy), could require the use of more of these KPIs which can be furthermore interrelated.
7. Conclusions and Perspectives
The paper focused on an overview of technologies, KPI investigation and definition, measurement approaches, and data processing methods, spread out over different energy application fields covering civil and industrial scenarios. The specific literature analysis defines many aspects which have to be considered when more complex systems characterized by multilevel KPIs processing different input parameters are addressed. The present review highlights important elements to be considered in real applications modeling advanced energy systems that manage a large number of variables, including the AI concept improving KPIs or defining new ones.
Complex KPIs can be modeled by architecture based on nodes linked into a unique graph. Each node can represent a Basic Variable (BV), a Basic KPI (BK) over a Complex KPI (CK) formulated as a combination of a BV and BK as in Equation (1). The nodes representing the CK behave as a “supernode” [104]. Each node belongs to a hierarchical level. Different levels represent the whole complex system. The KPI design criteria based on a hierarchical or a multilevel approach allow one to better distinguish the energy efficiency of a single element of the whole energy system. The KPIs characterized by a higher level will contain the information of lower levels. The lower KPIs or variables will be independent from KPIs of higher levels.
A main application field is that of the smart buildings, where energy control and management involve a large number of electric loads and plants, especially if large indoor areas are considered. The formulation of complex KPI systems can define correlated indicators supporting the full energy management process, which can be performed by:
- a cloud framework;
- reading signals detected by sensors;
- processing data by means of AI algorithms predicting daily loads, optimizing energy consumption and loads;
- switching electric power (as for energy routing applications).
KPIs in smart buildings could take into account other important aspects such as wellness/security (gas sensing) and can be matched with home automation applications. The KPI model can be more complex if more buildings are considered in the same system to be analyzed; all the KPIs of all the buildings can be combined to define a unique one for a neighborhood or a whole city. The modularity of the model is then useful to scale the application for wider areas. An example of complex KPIs in smart building is provided in Appendix B.
Energy KPI models can also be formulated in particular application fields such as logistics. Actually, logistics applications are commonly characterized by energy aspects. A logistics system can be characterized by different variables contributing directly (vehicle load factor, cargo weight, router length, specific fuel consumption, vehicle kerb weight, etc.) or indirectly (such as for the driver behavior which can influence the vehicle consumption). The KPI model will be useful to optimize logistics fluxes based on the energy behavior model of the fleets. More complex systems can be associated with the joined actions of different vehicles involved in the transportation of the same product (transport by truck, plane, train, ship, etc.), and different logistics networks composed of different hubs. An example of complex KPIs in logistics is provided in Appendix C.
Concerning renewable energy systems, the KPI model can be characterized by different elements such as renewable sources, local electrical networks (medium-voltage electrical cabling and electrical components of the site where the energy sources are allocated), and high-voltage networks. The complexity of the system is increased when different renewable energy fields are considered; the monitoring and control of more PV fields (structured in subfields) transmitting energy to a high-voltage power plant is an example of a complex system. An example of complex KPIs in photovoltaic plants is provided in Appendix D.
Author Contributions
Conceptualization, A.M. and G.S.; methodology, A.M. and G.S.; software, A.M.; validation, A.M. and G.S.; formal analysis, A.M. and G.S.; investigation, A.M. and G.S.; resources, A.M. and G.S.; data curation, A.M. and G.S.; writing—original draft preparation, A.M. and G.S.; writing—review and editing, A.M. and G.S.; visualization, A.M.; supervision, G.S.; project administration, A.M. and G.S. All authors have read and agreed to the published version of the manuscript.
Funding
This research received no external funding.
Acknowledgments
The work has been developed within a framework of the EnergyLAB of LUM University (Laboratorio universitario per la trasformazione, la misura e la gestione dell’energia).
Conflicts of Interest
The authors declare no conflict of interest.
Appendix A
KNIME is an open source tool suitable for AI data processing. Different supervised and unsupervised data mining tools are available as libraries implemented in objects (nodes) linked as a workflow. Figure A1 illustrates an example of KNIME data processing testing the dataset found in [105] (solar power generation and sensor data of PV power plants). The open dataset is typically used to test data models supporting the choice of the algorithm to adopt for forecasting or for classification. The workflow is structured in three main parts:
- data pre-processing, preparing the dataset to process (filtering, data cleaning, normalization, etc.);
- data processing (data processed by AI algorithms);
- data output (results, algorithm scoring, data storage).
In the proposed example (Figure 3), an Artificial Neural Network Multilayer Perceptron (ANN-MLP) supervised algorithm is executed (identification of the electrical power as labeled class to predict), processing a dataset of 68,777 records. Other open datasets useful to test AI algorithms, and matching the topics of the paper, can be found in the Kaggle database, and are related to wind turbine power [106,107,108,109,110], solar power generation [111,112,113,114], smart buildings [115,116], energy generation and consumption [117,118,119,120], smart grid stability [121,122], fault detection [123,124], and energy demand [125].
Figure A1.
KNIME workflow implementing ANN-MLP algorithm to predict AC power generated by a PV plant. Insets: equivalent ANN-MLP network and predicted average AC power (expressed in kW) processing the dataset [105].
Figure A1.
KNIME workflow implementing ANN-MLP algorithm to predict AC power generated by a PV plant. Insets: equivalent ANN-MLP network and predicted average AC power (expressed in kW) processing the dataset [105].

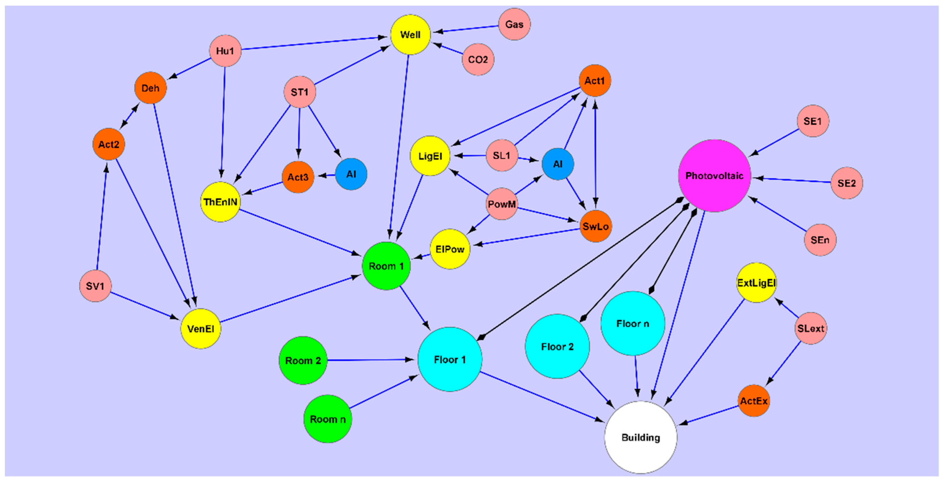
Appendix B. Example of Complex KPI in Smart Building
Energy control and management in smart building applications can involve different variables according to loads and plants, especially if large indoor areas are considered. The full energy management process can be performed in a cloud framework, by reading signals detected by sensors, and processing data by means of AI algorithms predicting daily loads, optimizing energy consumption and load and switching electric power (as for energy routing applications). In Figure A2, an example of a complex system integrating data sensors in smart building is shown; the system is able to detect basic energy parameters and to enable loads as a function of data processing. In the proposed example, an efficiency indicator characterizes each floor. In the model, indicators are included estimating photovoltaic and thermal/electrical efficiencies by means of KPIs and different sensor data. All the KPIs of each floor are combined into a high-level KPI representing the energy efficiency of the whole system. The system of Figure A2 takes into account both sensing and actuation functions including AI data processing. All the AI algorithms can be executed into a unique platform as an AI engine. The terms used in the architecture and the meaning of each term are discussed below (BV is a basic value, BK is a basic KPI, CK is a complex KPI as a function of BV and BK).
- Room i = f(ThEnIN, ElPow, Well, LigEl, VenEl): total room efficiency KPI (CK);
- Floor i = f(Room 1, Room 2,…Room n, Photovoltaic): total floor efficiency KPI (CK);
- Building = f(Floor 1, Floor 2,…Floor n, ExLigEl): total building efficiency KPI (CK);
- VenEl = f(Act2, Deh, SV1): ventilation electricity indicator indicating power consumption KPI (as a function frequency of Act2 and Deh activations, and on SV1) (CK);
- ThEnIN = f(Act3, ST1): thermal energy indicator (KPI as a function frequency of Act3 activations, and on ST1) (CK);
- SV1 = f(air flux/velocity): sensor of ventilation measuring air flow from window (BV);
- Act1 = f(SL1, AI): actuator of lighting (actuation based on AI prediction in the short period and on SL1);
- Act2 = f(Deh, SV1): actuator for ventilation synchronized with Deh (actuation based on SV1);
- Act3 = f(ST1, AI): water heater actuator for heating (actuation based on AI prediction of building external temperature and on ST1);
- Deh = f(Act2, UM1): dehumidifier actuator synchronized with Act2 (actuation based on UM1);
- AI = f(SL1, PowM, ST1): artificial intelligence predictor algorithm;
- Hu1: humidity sensor measuring relative percentage humidity (BV);
- ST1: sensor of temperature measuring indoor temperature (BV);
- Well = f(Hu1, ST1, CO2, Gas): wellness indicator (CK);
- Gas: gas sensor monitoring air pollution coming from automobiles (external pollution) such as nitrogen oxides, NOx (NO and NO2), and carbon monoxide (CO) (BV);
- CO2: carbon dioxide sensor (BV);
- SL1: sensor of lighting measuring illuminance and enabling Act1 (BV);
- LigEl = f(Act1, SL1, PowM): lighting electricity KPI (CK);
- ElPow = f(PowM, SwLo): electrical power indicator including switching load efficiency (CK);
- PowM: power meter (BV);
- SwLo = f(AI, Act1, PowM): energy router actuator managing switching load;
- Photovoltaic = f(SE1, SE2,… SEn): photovoltaic synoptic monitoring solar radiation and PV (hardware and software units/modules);
- SEi: solar radiation sensor measuring solar energy (BV);
- ExLigEl = f(SLext): external lighting electricity indicator (CK);
- SLext (BV): sensor of external lighting measuring power consumption of external lights and external solar illuminance;
- ActEx: actuator for external lighting.
Figure A2.
Complex architecture in smart building energy system. The graph model with linked nodes has been designed by means the open source Cytoscope tool.
Figure A2.
Complex architecture in smart building energy system. The graph model with linked nodes has been designed by means the open source Cytoscope tool.

The complex model of Figure A2 takes into account other important aspects such as wellness/security (gas sensing) and can be matched with home automation applications. The model can be more complex if other buildings are considered in the system to be analyzed. In this case, combining the KPIs of all the buildings, defining a unique one concerning a neighborhood or a city, is also possible. The modularity of the model is then useful to scale up the application to wider areas. The complex KPI referring to the building can be modeled by Equation (1).
Appendix C. Example of Complex KPI in Logistics
Logistics applications are deeply characterized by energy aspects. A logistics system can be characterized by different variables contributing directly or indirectly (such as for the driver behavior which can influence the vehicle consumption) to the estimation of the KPIs. In Figure A3, an example of a complex system associated with estimated KPIs in logistics is illustrated.
Figure A3.
Complex architecture in smart logistics transport systems. The graph model with linked nodes was designed by Cytoscope.
Figure A3.
Complex architecture in smart logistics transport systems. The graph model with linked nodes was designed by Cytoscope.

Specifically, the system of Figure A3 defines a model estimating KPIs in three main hierarchical levels, where the final complex KPI (KPI level 3) is the total KPI (“Energy” KPI) including the calculation of all the parameters contained in the analyzed model. In the example of Figure A3, the KPIs refer to two hypothesized vehicle fleets traveling through two different country regions, and each KPI can be expressed, similar to Equation (1), by the following linear function:
where a, b,… are the weight coefficients and y1, y2, … are the parameters/variables defined in Table A1. Each KPI must be properly normalized in order to use consistent scales.
KPI = ay1 + by2 + …
Table A1.
KPIs in “Energy logistics” (BV means basic values, BK means basic KPI, CK means complex KPI as a function of BV and BK).
Table A1.
KPIs in “Energy logistics” (BV means basic values, BK means basic KPI, CK means complex KPI as a function of BV and BK).
| Level | KPI | Description |
|---|---|---|
| 1(CK) | that is the KPI of the driver ( (BV) is the parameter estimating the effect of the average velocity provided by a GPS, the revolutions per minute (rpm) (BV) accelerations, and other engine parameters (data provided by the engine control unit); the parameter (BV) represents the driver efficiency correlated to a correct driving style (use of AI algorithm). | |
| 1(CK) | (BV): vehicle load factor (filling factor of the space dedicated to the product loading); : cargo weight (BV); : router length (BV); : specific fuel consumption as L/100km (BK); (BK): vehicle kerb weight; (BK): engine stress (estimated by the data extracted from the engine control unit); (BK): effective fuel consumption; (BK): maintenance level (information about ordinary and predictive maintenance performed by AI algorithm) [126]. | |
| 1(CK) | KPI of the fleet including information of (CK) and that is KPI of the single vehicle (CK) (linear combination with specified weights as in Equation (1)). | |
| 1(CK) | As well as | Indicator depending on the specific fleet. lp: load prediction for the specific region (BK); tr: traffic (BK); tor: type of road (BK) (highway, provincial road, mountain road, etc.). |
| 1(CK) | Exogeneous indicators such as fp (BV): actual fuel price (BV); et: economic trend either of the fuels or of specific logistics services (BK). | |
| 2 (CK) | KPI combining information of KPfi (CK), KPIE1 (CK), KPI E2 (CK), KPIE3 (CK), M1 (CK) where M1 represents a process management indicator including logistics planning efficiency and vehicle management, HR (CK) indicates a human resource indicator about the correct choice of drivers (reliability, specific experience, etc.). KPI E level 2 can be a “supernode” [104] reducing network complexity. | |
| 3 (CK) | KPI “supernode” embedding information of KPIE level 2 of the two considered fleets: this KPI represents the final “Energy” indicator of the whole complex system. |
In Figure A4, an example of the KPI simulation related to the model of Figure A3 is shown. The proposed approach is useful to optimize logistics fluxes, taking into account an efficient energy behavior of the fleets. More complex systems can be associated with the joined actions of different vehicles involved in the transportation of the same product (transport by truck, or by plane, or by train, or by ship, etc.), and different logistics networks composed of different hubs.
Figure A4.
Example of KPI simulation related the model of Figure A3 using Equation (A1) for the calculated KPIs.
Figure A4.
Example of KPI simulation related the model of Figure A3 using Equation (A1) for the calculated KPIs.

Appendix D. Example of Complex KPI in Photovoltaic Plants
Renewable energy systems are characterized by different elements such as renewable sources, local electrical networks (medium-voltage electrical cabling and electrical site components where the energy sources are allocated), and high-voltage networks. The complexity of the system is increased if different renewable energy fields are involved. In Figure A5, an example of a complex system associated with the monitoring and control of two PV fields transmitting energy to a high-voltage power plant is shown. The example refers to the model of two PV controlled fields structured in subfields. Their elements are:
- Pi = f(Voltage, Current): PV dashboard reading generated voltage (BV) and generated current (BV);
- Moti = f(SPVi): motor of the solar tracker controlling string orientation angle;
- SPVi = f(θ): solar sensor detecting maximum radiation (BV) due to the optimization of solar incidence θ);
- WheatS = f(wind speed (BV), rain(BV), humidity(BV), ...): sensors detecting weather parameters (wind speed, rain, etc.);
- INVai = f(input current(BV), input voltage(BV)): datalogger controlling inverter operation and input current and voltage (each inverter is installed in each subfield);
- Trai = f(Converted Power): datalogger controlling transformer operation about the converted power from DC in AC (each transformer is installed in each subfield);
- AI = f(SynPVi): artificial intelligence engine predicting malfunctions of each component of both the PV fields.
Figure A5.
Complex architecture controlling two PV fields and related high-voltage network. The graph with linked nodes has been designed by Cytoscope.
Figure A5.
Complex architecture controlling two PV fields and related high-voltage network. The graph with linked nodes has been designed by Cytoscope.

The KPIs of the analyzed system are listed in Table A2. All the variables are indicated in the graph of Figure A5.
Table A2.
KPI related to each level of PV complex system to control (BV is a basic value, BK is a basic KPI, CK is a complex KPI as a function of BV and BK).
Table A2.
KPI related to each level of PV complex system to control (BV is a basic value, BK is a basic KPI, CK is a complex KPI as a function of BV and BK).
| Level | KPI | Description |
|---|---|---|
| 1(BK) | STkatPVi =f(Pi, Moti); (k = 1,…M; t = 1,…N; i = 1,2,…l) | KPI as dashboard monitoring M number of PV strings related to N subfields and for n PV fields (monitoring Pi variables and solar tracker efficiency). |
| 2(CK) | SynPVi = f(STkatPVi, TRai, WheatS, INVai); (i = 1,2,…n) | KPI as dashboard monitoring each PV field. |
| 3(CK) | KPI_F_Tot = f(SynPVi, AI); (i = 1,2,…n) | Total indicator of the n PV fields. |
| 4(CK) | KPI_Cab = f(KPI_F_Tot, losses of high voltage cables) | KPI indicator of 30 kV (nominal high voltage) cables connecting PV fields to the high-voltage power plant (monitoring of power losses as a function of the KPI_F_Tot (CK) and power losses of high-voltage cables (BV)). |
| 5(CK) | KPITot = f(KPI_Cab) | KPI including all KPIs and high-voltage power plant components. |
References
- Sharma, N.; Chakraborty, A.K. Implementation of Dynamic Controls for Grid-Tied-Inverters through Next-Generation Smart Meters and Its Application in Modernized Grid. Energies 2022, 15, 988. [Google Scholar] [CrossRef]
- Balwani, M.R.; Thirumala, K.; Mohan, V.; Bu, S.; Thomas, M.S. Development of a Smart Meter for Power Quality-Based Tariff Implementation in a Smart Grid. Energies 2021, 14, 6171. [Google Scholar] [CrossRef]
- Viciana, E.; Alcayde, A.; Montoya, F.G.; Baños, R.; Arrabal-Campos, F.M.; Manzano-Agugliaro, F. An Open Hardware Design for Internet of Things Power Quality and Energy Saving Solutions. Sensors 2019, 19, 627. [Google Scholar] [CrossRef] [PubMed] [Green Version]
- Pitì, A.; Verticale, G.; Rottondi, C.; Capone, A.; Lo Schiavo, L. The Role of Smart Meters in Enabling Real-Time Energy Services for Households: The Italian Case. Energies 2017, 10, 199. [Google Scholar] [CrossRef] [Green Version]
- Masood, Z.; Ardiansyah; Choi, Y. Energy-Efficient Optimal Power Allocation for SWIPT Based IoT-Enabled Smart Meter. Sensors 2021, 21, 7857. [Google Scholar] [CrossRef]
- Sánchez-Sutil, F.; Cano-Ortega, A.; Hernández, J.C. Design and Implementation of a Smart Energy Meter Using a LoRa Network in Real Time. Electronics 2021, 10, 3152. [Google Scholar] [CrossRef]
- Kanakaraja, P.; Upadhyay, S.; Kotamraju, S.; Venkata Sai Suneela, G.; Neelesh, R. Design And Implementation Of Smart Energy Meter Using Lora-WAN And Iot Applications. J. Phys. Conf. Ser. 2021, 1804, 012207. [Google Scholar] [CrossRef]
- Molokomme, D.N.; Chabalala, C.S.; Bokoro, P.N. Enhancement of Advanced Metering Infrastructure Performance Using Unsupervised K-Means Clustering Algorithm. Energies 2021, 14, 2732. [Google Scholar] [CrossRef]
- Reddy, B.S.; Umanand, L. Energy Monitoring And Control Of Distribution Network Using Smart Metering. In Proceedings of the 2018 IEEE International Conference on High Voltage Engineering and Application (ICHVE), Athens, Greece, 10–13 September 2018. [Google Scholar]
- Pramanik, M.; Barui, T.; Roy, A.; Samanta, H.; Deb, N.; Saha, H. Data Communication And Remote Monitoring Using Raspberry Pi in a Solar-Wind-Biogas Integrated Micro-Grid System. In Proceedings of the 2020 International Symposium on Devices, Circuits and Systems (ISDCS), Howrah, India, 4–6 March 2020. [Google Scholar]
- Castro, P.; Lecuna, R.; Manana, M.; Martin, M.J.; Campo, D.d. Infrared Temperature Measurement Sensors of Overhead Power Conductors. Sensors 2020, 20, 7126. [Google Scholar] [CrossRef]
- Massaro, A.; Galiano, A.; Meuli, G.; Massari, S. Overview And Application Of Enabling Technologies Oriented On Energy Routing Monitoring, On Network Installation And On Predictive Maintenance. Int. J. Artif. Intell. Appl. 2018, 9, 20. [Google Scholar] [CrossRef]
- Balasubramani, G.; Thangavelu, V.; Chinnusamy, M.; Subramaniam, U.; Padmanaban, S.; Mihet-Popa, L. Infrared Thermography Based Defects Testing of Solar Photovoltaic Panel with Fuzzy Rule-Based Evaluation. Energies 2020, 13, 1343. [Google Scholar] [CrossRef] [Green Version]
- Dipierro, G.; Massaro, A.; Galiano, A. Characterization of an Efficient Thermal Insulation Composite System for non-residential Buildings: A Comprehensive Theoretical, Numerical and Experimental Approach. Int. J. Curr. Adv. Res. 2020, 9, 22177–22185. [Google Scholar] [CrossRef]
- Massaro, A. Internet of Things Solutions in Industry. In Electronics in Advanced Research Industries: Industry 4.0 to Industry 5.0 Advances; John Wiley & Sons: Hoboken, NJ, USA, 2022; pp. 155–202. [Google Scholar] [CrossRef]
- Galiano, A.; Massaro, A.; Barbuzzi, D.; Pellicani, L.; Birardi, V. Heat Monitoring Plan in Building for Energy Efficiency Using Thermal Imaging Analysis. J. Next Generat. Inform. Technol. 2016, 7, 8–18. [Google Scholar]
- Daud, M.; Abu-Samah, A. Zigbee-Based Energy Saving Control System For Centralized Air-Conditioning System. In Proceedings of the IEEE 10th International Conference on System Engineering and Technology (ICSET), Shah Alam, Malaysia, 9 November 2020. [Google Scholar]
- Placidi, P.; Morbidelli, R.; Fortunati, D.; Papini, N.; Gobbi, F.; Scorzoni, A. Monitoring Soil and Ambient Parameters in the IoT Precision Agriculture Scenario: An Original Modeling Approach Dedicated to Low-Cost Soil Water Content Sensors. Sensors 2021, 21, 5110. [Google Scholar] [CrossRef]
- Ferrández-Pastor, F.J.; García-Chamizo, J.M.; Nieto-Hidalgo, M.; Pascual, J.M.M.; Mora-Martínez, J. Developing Ubiquitous Sensor Network Platform Using Internet of Things: Application in Precision Agriculture. Sensors 2016, 16, 1141. [Google Scholar] [CrossRef] [Green Version]
- Massaro, A. “Energetic” KPI in Logistics: Complex System Theory and Multi-level Modeling. Zenodo 2022. [Google Scholar] [CrossRef]
- Vujanovic, D.; Mijailovic, R.; Momcilovic, V.; Papic, V. Energy Efficiency As A Criterion In The Vehicle Fleet Management Process. Therm. Sci. 2010, 14, 865–878. [Google Scholar] [CrossRef]
- Wehner, J. Energy Efficiency in Logistics: An Interactive Approach to Capacity Utilisation. Sustainability 2018, 10, 1727. [Google Scholar] [CrossRef] [Green Version]
- Espejel-Blanco, D.; Hoyo-Montano, J.; Chavez, J.; Hernandez-Aguirre, F. Sensor Node Design For Energy Savings In Building Energy Management Systems. In Proceedings of the 2020 IEEE Conference on Technologies for Sustainability (SusTech), Santa Ana, CA, USA, 23–25 April 2020. [Google Scholar]
- Sayed, S.; Hussain, T.; Gastli, A.; Benammar, M. Design And Realization Of An Open-Source and Modular Smart Meter. Energy Sci. Eng. 2019, 7, 1405–1422. [Google Scholar] [CrossRef] [Green Version]
- Honda, M.; Sakurai, T.; Takamiya, M. Wireless Temperature And Illuminance Sensor Nodes with Energy Harvesting From Insulating Cover Of Power Cords For Building Energy Management System. In Proceedings of the 2015 IEEE PES Asia-Pacific Power and Energy Engineering Conference (APPEEC), Brisbane, Australia, 15–18 November 2015. [Google Scholar]
- Sánchez Sutil, F.; Cano-Ortega, A. Smart Public Lighting Control and Measurement System Using LoRa Network. Electronics 2020, 9, 124. [Google Scholar] [CrossRef] [Green Version]
- Shyr, W.; Zeng, L.; Lin, C.; Lin, C.; Hsieh, W. Application Of An Energy Management System Via The Internet Of Things On A University Campus. EURASIA J. Math. Sci. Technol. Educ. 2018, 14, 1759–1766. [Google Scholar] [CrossRef]
- Bhartiya, G.; Pathak, P. Intelligent Lighting Control And Energy Management System. In Proceedings of the 2020 International Conference on Power Electronics & IoT Applications in Renewable Energy and its Control. (PARC), Mathura, India, 28–29 February 2020. [Google Scholar]
- Deberneh, H.M.; Kim, I. Predicting Output Power for Nearshore Wave Energy Harvesting. Appl. Sci. 2018, 8, 566. [Google Scholar] [CrossRef]
- Illias, H.; Ishak, N.; Mokhlis, H.; Hossain, M. Iot-Based Hybrid Renewable Energy Harvesting System From Water Flow. In Proceedings of the 2020 IEEE International Conference on Power and Energy (PECon), Online, 7–8 December 2020. [Google Scholar]
- Suresh Kumar, S.; Kaviyaraj, R.; Jeni Narayanan, L.A.; Saleekha. Energy Harvesting by Piezoelectric Sensor Array in Road Using Internet of Things. In Proceedings of the 2019 5th International Conference on Advanced Computing & Communication Systems (ICACCS), Coimbatore, India, 15–16 March 2019. [Google Scholar]
- Voigt, S.; Lee, C.-K.; Joung, J.-M.; Kurth, S.; Roscher, F. Flexible Multi Sensor Monitoring System for Medium Voltage Cable Joints. In Proceedings of the 2021 IEEE Smart Systems Integration (SSI), Grenoble, France, 27–29 April 2021; pp. 1–4. [Google Scholar]
- Massaro, A.; Selicato, S.; Miraglia, R.; Panarese, A.; Calicchio, A.; Galiano, A. Production Optimization Monitoring System Implementing Artificial Intelligence and Big Data. In Proceedings of the 2020 IEEE International Workshop on Metrology for Industry 4.0 & IoT, Online, 3–5 June 2020; pp. 570–575. [Google Scholar]
- Carstens, H.; Xia, X.; Yadavalli, S. Bayesian Energy Measurement and Verification Analysis. Energies 2018, 11, 380. [Google Scholar] [CrossRef] [Green Version]
- Manousakis, N.M.; Korres, G.N. Application of State Estimation in Distribution Systems with Embedded Microgrids. Energies 2021, 14, 7933. [Google Scholar] [CrossRef]
- Massaro, A.; Meuli, G.; Galiano, A. Intelligent Electrical Multi Outlets Controlled and Activated by a Data Mining Engine Oriented to Building Electrical Management. Int. J. Soft Comput. Artif. Intell. Appl. 2018, 7, 1–20. [Google Scholar] [CrossRef]
- Wang, Y.; Zou, H.; Chen, X.; Zhang, F.; Chen, J. Adaptive Solar Power Forecasting based on Machine Learning Methods. Appl. Sci. 2018, 8, 2224. [Google Scholar] [CrossRef] [Green Version]
- Cenek, M.; Haro, R.; Sayers, B.; Peng, J. Climate Change and Power Security: Power Load Prediction for Rural Electrical Microgrids Using Long Short Term Memory and Artificial Neural Networks. Appl. Sci. 2018, 8, 749. [Google Scholar] [CrossRef] [Green Version]
- Vlasa, I.; Gligor, A.; Dumitru, C.-D.; Iantovics, L.B. Smart Metering Systems Optimization for Non-Technical Losses Reduction and Consumption Recording Operation Improvement in Electricity Sector. Sensors 2020, 20, 2947. [Google Scholar] [CrossRef]
- Tran, M.-Q.; Zamzam, A.S.; Nguyen, P.H.; Pemen, G. Multi-Area Distribution System State Estimation Using Decentralized Physics-Aware Neural Networks. Energies 2021, 14, 3025. [Google Scholar] [CrossRef]
- Wang, S.; Chen, H.; Pu, B.; Zhang, H.; Jin, S.; Liu, X. Analysis of Network Loss Energy Measurement Based on Machine Learning. In Proceedings of the 2018 IEEE International Conference on Information and Automation (ICIA), Wuyishan, China, 11–13 August 2018; pp. 1113–1117. [Google Scholar]
- Notton, G.; Voyant, C.; Fouilloy, A.; Duchaud, J.L.; Nivet, M.L. Some Applications of ANN to Solar Radiation Estimation and Forecasting for Energy Applications. Appl. Sci. 2019, 9, 209. [Google Scholar] [CrossRef] [Green Version]
- Peña, M.; Biscarri, F.; Personal, E.; León, C. Decision Support System to Classify and Optimize the Energy Efficiency in Smart Buildings: A Data Analytics Approach. Sensors 2022, 22, 1380. [Google Scholar] [CrossRef] [PubMed]
- Wang, D.-L.; Sun, Q.-Y.; Li, Y.-Y.; Liu, X.-R. Optimal Energy Routing Design in Energy Internet with Multiple Energy Routing Centers Using Artificial Neural Network-Based Reinforcement Learning Method. Appl. Sci. 2019, 9, 520. [Google Scholar] [CrossRef] [Green Version]
- Fernández-Fernández, A.; Cervelló-Pastor, C.; Ochoa-Aday, L. Energy Efficiency and Network Performance: A Reality Check in SDN-Based 5G Systems. Energies 2017, 10, 2132. [Google Scholar] [CrossRef] [Green Version]
- Qin, Q.; Lai, X.; Zou, J. Direct Multistep Wind Speed Forecasting Using LSTM Neural Network Combining EEMD and Fuzzy Entropy. Appl. Sci. 2019, 9, 126. [Google Scholar] [CrossRef] [Green Version]
- Piatek, K.; Firlit, A.; Chmielowiec, K.; Dutka, M.; Barczentewicz, S.; Hanzelka, Z. Optimal Selection of Metering Points for Power Quality Measurements in Distribution System. Energies 2021, 14, 1202. [Google Scholar] [CrossRef]
- Palma, J.M.; Duran-Faundez, C.; De Paula Carvalho, L.; Morais, C.F.; Oliveira, R.C.L.F.; Rubio, E.; Herman, K. Protocol for Energy-Efficiency in Networked Control Systems Based on WSN. Sensors 2018, 18, 2590. [Google Scholar] [CrossRef] [Green Version]
- Izquierdo, D.; Santos, A.; Brehm, M.; Slomovitz, D. Energy Measurement in High Voltage Power Networks at Low Currents. In Proceedings of the 2018 IEEE Conference on Precision Electromagnetic Measurements (CPEM 2018), Paris, France, 8–13 July 2018; pp. 1–2. [Google Scholar]
- Zaharieva, S.; Stoev, I.; Borodzhieva, A.; Mutkov, V. Assessment of the Adequacy of an Energy Model for Energy Flow Management System in Residential Premises. In Proceedings of the 2020 7th IEEE International Conference on Energy Efficiency and Agricultural Engineering (EE&AE), Ruse, Bulgaria, 11–13 June 2020. [Google Scholar]
- Pong, P.W.T.; Annaswamy, A.M.; Kroposki, B.; Zhang, Y.; Rajagopal, R.; Zussman, G.; Poor, H.V. Cyber-Enabled Grids: Shaping Future Energy Systems. Adv. Appl. Energy 2021, 1, 100003. [Google Scholar] [CrossRef]
- Li, S.; Diao, H.; Wang, L.; Li, C. Energy Efficiency Measurement: A VO TFEE Approach and Its Application. Sustainability 2021, 13, 1605. [Google Scholar] [CrossRef]
- May, G.; Taisch, M.; Prabhu, V.V.; Barletta, I. Energy Related Key Performance Indicators—State of the Art, Gaps and Industrial Needs. In IFIP Advances in Information and Communication Technology; Springer: Berlin/Heidelberg, Germany, 2013; pp. 257–267. [Google Scholar]
- Magnanelli, E.; Berglihn, O.T.; Kjelstrup, S. Exergy-Based Performance Indicators for Industrial Practice. Int. J. Energy Res. 2018, 42, 3989–4007. [Google Scholar] [CrossRef] [Green Version]
- Schmidt, C.; Li, W.; Thiede, S.; Kornfeld, B.; Kara, S.; Herrmann, C. Implementing Key Performance Indicators for Energy Efficiency in Manufacturing. Proced. CIRP 2016, 57, 758–763. [Google Scholar] [CrossRef]
- He, C.; Ma, L.; Wang, R.; Zhang, X. Establishment of Wind Turbine Energy Efficiency Index System Based on F-Neighborhood Rough Set. In Proceedings of the 2020 IEEE International Conference on Sensing, Diagnostics, Prognostics, and Control (SDPC), Beijing, China, 5–7 August 2020; pp. 17–21. [Google Scholar]
- Pfaffel, S.; Faulstich, S.; Sheng, S. Recommended Key Performance Indicators for Operational Management of Wind Turbines. J. Phys. Conf. Ser. 2019, 1356, 012040. [Google Scholar] [CrossRef] [Green Version]
- de Souza, D.F.; da Guarda, E.L.A.; Sauer, I.L.; Tatizawa, H. Energy Efficiency Indicators for Water Pumping Systems in Multifamily Buildings. Energies 2021, 14, 7152. [Google Scholar] [CrossRef]
- Georgievich, M.D. On the Harmonics Control in the Energy Consumption of Electrical Systems. In Proceedings of the 2019 IEEE International Conference on Electrotechnical Complexes and Systems (ICOECS), Ufa, Russia, 22–25 October 2019; pp. 1–4. [Google Scholar]
- González de-la-Rosa, J.-J.; Pérez-Donsión, M. Special Issue Analysis for Power Quality Monitoring. Energies 2020, 13, 514. [Google Scholar] [CrossRef] [Green Version]
- Serrano-Fontova, A.; Casals Torrens, P.; Bosch, R. Power Quality Disturbances Assessment during Unintentional Islanding Scenarios. A Contribution to Voltage Sag Studies. Energies 2019, 12, 3198. [Google Scholar] [CrossRef] [Green Version]
- Guerrero-Rodríguez, J.-M.; Cobos-Sánchez, C.; González-de-la-Rosa, J.-J.; Sales-Lérida, D. An Embedded Sensor Node for the Surveillance of Power Quality. Energies 2019, 12, 1561. [Google Scholar] [CrossRef] [Green Version]
- Shen, Y.; Abubakar, M.; Liu, H.; Hussain, F. Power Quality Disturbance Monitoring and Classification Based on Improved PCA and Convolution Neural Network for Wind-Grid Distribution Systems. Energies 2019, 12, 1280. [Google Scholar] [CrossRef] [Green Version]
- Cifredo-Chacón, M.-Á.; Perez-Peña, F.; Quirós-Olozábal, Á.; González-de-la-Rosa, J.-J. Implementation of Processing Functions for Autonomous Power Quality Measurement Equipment: A Performance Evaluation of CPU and FPGA-Based Embedded System. Energies 2019, 12, 914. [Google Scholar] [CrossRef] [Green Version]
- Barros, J.; de Apráiz, M.; Diego, R.I. Power Quality in DC Distribution Networks. Energies 2019, 12, 848. [Google Scholar] [CrossRef] [Green Version]
- Bianco, G.; Bonvini, B.; Bracco, S.; Delfino, F.; Laiolo, P.; Piazza, G. Key Performance Indicators for an Energy Community Based on Sustainable Technologies. Sustainability 2021, 13, 8789. [Google Scholar] [CrossRef]
- Pramangioulis, D.; Atsonios, K.; Nikolopoulos, N.; Rakopoulos, D.; Grammelis, P.; Kakaras, E. A Methodology for Determination and Definition of Key Performance Indicators for Smart Grids Development in Island Energy Systems. Energies 2019, 12, 242. [Google Scholar] [CrossRef] [Green Version]
- Li, H.; Hong, T.; Lee, S.H.; Sofos, M. System-Level Key Performance Indicators for Building Performance Evaluation. Energy Build. 2020, 209, 109703. [Google Scholar] [CrossRef] [Green Version]
- Airò Farulla, G.; Tumminia, G.; Sergi, F.; Aloisio, D.; Cellura, M.; Antonucci, V.; Ferraro, M. A Review of Key Performance Indicators for Building Flexibility Quantification to Support the Clean Energy Transition. Energies 2021, 14, 5676. [Google Scholar] [CrossRef]
- Ahn, J.; Kwon, H.-Y.; Ahn, B.; Park, K.; Kim, T.; Lee, M.-K.; Kim, J.; Chung, J. Toward Quantum Secured Distributed Energy Resources: Adoption of Post-Quantum Cryptography (PQC) and Quantum Key Distribution (QKD). Energies 2022, 15, 714. [Google Scholar] [CrossRef]
- Choi, J.; Oh, S.; Kim, J. Energy-Efficient Cluster Head Selection via Quantum Approximate Optimization. Electronics 2020, 9, 1669. [Google Scholar] [CrossRef]
- Chien, S.F.; Lim, H.S.; Kourtis, M.A.; Ni, Q.; Zappone, A.; Zarakovitis, C.C. Quantum-Driven Energy-Efficiency Optimization for Next-Generation Communications Systems. Energies 2021, 14, 4090. [Google Scholar] [CrossRef]
- Paudel, H.P.; Syamlal, M.; Crawford, S.E.; Lee, Y.-L.; Shugayev, R.A.; Lu, P.; Ohodnicki, P.R.; Mollot, D.; Duan, Y. Quantum Computing and Simulations for Energy Applications: Review and Perspective. ACS Eng. Au 2022, 2, 151–196. [Google Scholar] [CrossRef]
- Giani, A. Quantum computing opportunities in renewable energy. Nat. Comput. Sci. 2021, 1, 90–91. [Google Scholar] [CrossRef]
- Giani, A.; Eldredge, Z. Quantum Computing Opportunities in Renewable Energy. SN Comput. Sci. 2021, 2, 393. [Google Scholar] [CrossRef]
- Schaefer, J.L.; Siluk, J.C.M.; Carvalho, P.S.d.; Renes Pinheiro, J.; Schneider, P.S. Management Challenges and Opportunities for Energy Cloud Development and Diffusion. Energies 2020, 13, 4048. [Google Scholar] [CrossRef]
- Ferreira, V.H.; Correa, R.L.d.S.; Colombini, A.C.; Fortes, M.Z.; Mello, F.L.d.; Araujo, F.C.C.d.; Pereira, N.R. Big Data Analytics for Spatio-Temporal Service Orders Demand Forecasting in Electric Distribution Utilities. Energies 2021, 14, 7991. [Google Scholar] [CrossRef]
- Broday, D.M. Assessing the Long Term Impact of Power Plant Emissions on Regional Air Pollution Using Extensive Monitoring Data. J. Environ. Monit. 2009, 11, 425–433. [Google Scholar] [CrossRef]
- Tang, L.; Xue, X.; Qu, J.; Mi, Z.; Bo, X.; Chang, X.; Wang, S.; Li, S.; Cui, W.; Dong, G. Air Pollution Emissions from Chinese Power Plants Based on the Continuous Emission Monitoring Systems Network. Sci. Data 2020, 7, 325. [Google Scholar] [CrossRef] [PubMed]
- Martínez-Rodríguez, G.; Baltazar, J.-C.; Fuentes-Silva, A.L.; García-Gutiérrez, R. Economic and Environmental Assessment Using Two Renewable Sources of Energy to Produce Heat and Power for Industrial Applications. Energies 2022, 15, 2338. [Google Scholar] [CrossRef]
- De Lima, R.L.P.; Paxinou, K.; Boogaard, F.C.; Akkerman, O.; Lin, F.Y. In-Situ Water Quality Observations under a Large-Scale Floating Solar Farm Using Sensors and Underwater Drones. Sustainability 2021, 13, 6421. [Google Scholar] [CrossRef]
- Siavash, N.K.; Najafi, G.; Hassan-Beygi, S.R.; Ahmadian, H.; Ghobadian, B.; Yusaf, T.; Mazlan, M. Time–Frequency Analysis of Diesel Engine Noise Using Biodiesel Fuel Blends. Sustainability 2021, 13, 3489. [Google Scholar] [CrossRef]
- Paletto, A.; Bernardi, S.; Pieratti, E.; Teston, F.; Romagnoli, M. Assessment of Environmental Impact of Biomass Power Plants to Increase the Social Acceptance of Renewable Energy Technologies. Heliyon 2019, 5, e02070. [Google Scholar] [CrossRef] [Green Version]
- Kong, T.; Choi, D.; Lee, G.; Lee, K. Air Pollution Prediction Using an Ensemble of Dynamic Transfer Models for Multivariate Time Series. Sustainability 2021, 13, 1367. [Google Scholar] [CrossRef]
- Farzaneh, H. Design of a Hybrid Renewable Energy System Based on Supercritical Water Gasification of Biomass for Off-Grid Power Supply in Fukushima. Energies 2019, 12, 2708. [Google Scholar] [CrossRef] [Green Version]
- Yudha, C.S.; Muzayanha, S.U.; Widiyandari, H.; Iskandar, F.; Sutopo, W.; Purwanto, A. Synthesis of LiNi0.85Co0.14Al0.01O2 Cathode Material and its Performance in an NCA/Graphite Full-Battery. Energies 2019, 12, 1886. [Google Scholar] [CrossRef] [Green Version]
- Javidsharifi, M.; Pourroshanfekr Arabani, H.; Kerekes, T.; Sera, D.; Spataru, S.; Guerrero, J.M. Effect of Battery Degradation on the Probabilistic Optimal Operation of Renewable-Based Microgrids. Electricity 2022, 3, 53–74. [Google Scholar] [CrossRef]
- Kucevic, D.; Semmelmann, L.; Collath, N.; Jossen, A.; Hesse, H. Peak Shaving with Battery Energy Storage Systems in Distribution Grids: A Novel Approach to Reduce Local and Global Peak Loads. Electricity 2021, 2, 573–589. [Google Scholar] [CrossRef]
- Karimi, D.; Behi, H.; Akbarzadeh, M.; Khaleghi, S.; Van Mierlo, J.; Berecibar, M. Optimization of 1D/3D Electro-Thermal Model for Liquid-Cooled Lithium-Ion Capacitor Module in High Power Applications. Electricity 2021, 2, 503–523. [Google Scholar] [CrossRef]
- Gajewski, P.; Pieńkowski, K. Control of the Hybrid Renewable Energy System with Wind Turbine, Photovoltaic Panels and Battery Energy Storage. Energies 2021, 14, 1595. [Google Scholar] [CrossRef]
- Zygmunt, M.; Gawin, D. Application of the Renewable Energy Sources at District Scale—A Case Study of the Suburban Area. Energies 2022, 15, 473. [Google Scholar] [CrossRef]
- Chagas, C.C.M.; Pereira, M.G.; Rosa, L.P.; da Silva, N.F.; Freitas, M.A.V.; Hunt, J.D. From megawatts to kilowatts: A review of small wind turbine applications, lessons from the US to Brazil. Sustainability 2020, 12, 2760. [Google Scholar] [CrossRef] [Green Version]
- Montisci, A.; Caredda, M. A Static Hybrid Renewable Energy System for Off-Grid Supply. Sustainability 2021, 13, 9744. [Google Scholar] [CrossRef]
- Berthold, M.R.; Cebron, N.; Dill, F.; Gabriel, T.R.; Kötter, T.; Meinl, T.; Ohl, P.; Sieb, C.; Thiel, K.; Wiswedel, B. KNIME: The Konstanz Information Miner. In Data Analysis, Machine Learning and Applications; Springer: Berlin/Heidelberg, Germany, 2008; pp. 319–326. [Google Scholar]
- Albayati, A.; Abdullah, N.F.; Abu-Samah, A.; Mutlag, A.H.; Nordin, R. Smart Grid Data Management in a Heterogeneous Environment with a Hybrid Load Forecasting Model. Appl. Sci. 2021, 11, 9600. [Google Scholar] [CrossRef]
- Zhang, X.; Penaka, S.R.; Giriraj, S.; Sánchez, M.N.; Civiero, P.; Vandevyvere, H. Characterizing Positive Energy District (PED) through a Preliminary Review of 60 Existing Projects in Europe. Buildings 2021, 11, 318. [Google Scholar] [CrossRef]
- Massaro, A.; Galiano, A. Re-Engineering Process in a Food Factory: An Overview of Technologies and Approaches for the Design of Pasta Production Processes. Prod. Manuf. Res. 2020, 8, 80–100. [Google Scholar] [CrossRef] [Green Version]
- Massaro, A. Electronic and Reverse Engineering. Electronics in Advanced Research Industries; John Wiley & Sons: Hoboken, NJ, USA, 2021; pp. 341–380. [Google Scholar] [CrossRef]
- Elmouatamid, A.; Ouladsine, R.; Bakhouya, M.; El Kamoun, N.; Khaidar, M.; Zine-Dine, K. Review of Control and Energy Management Approaches in Micro-Grid Systems. Energies 2021, 14, 168. [Google Scholar] [CrossRef]
- Meliani, M.; Barkany, A.E.; Abbassi, I.E.; Darcherif, A.M.; Mahmoudi, M. Energy Management in the Smart Grid: State-of-the-Art and Future Trends. Int. J. Eng. Bus. Manag. 2021, 13, 184797902110329. [Google Scholar] [CrossRef]
- Jyoti Saharia, B.; Brahma, H.; Sarmah, N. A Review of Algorithms for Control and Optimization for Energy Management of Hybrid Renewable Energy Systems. J. Renew. Sustain. Energy 2018, 10, 053502. [Google Scholar] [CrossRef]
- Ma, Y.; Liu, Q. Real-Time Application Optimization Control Algorithm for Energy Management Strategy of the Hybrid Power System Based on Artificial Intelligence. Mob. Inf. Syst. 2021, 2021, 1–13. [Google Scholar] [CrossRef]
- Wang, J.; Wu, J.; Shi, Y. A Novel Energy Management Optimization Method for Commercial Users Based on Hybrid Simulation of Electricity Market Bidding. Energies 2022, 15, 4207. [Google Scholar] [CrossRef]
- Stanley, N.; Kwitt, R.; Niethammer, M.; Mucha, P.J. Compressing Networks with Super Nodes. Sci Rep. 2018, 8, 10892. [Google Scholar] [CrossRef]
- Solar Power Generation Data. Available online: https://www.kaggle.com/datasets/anikannal/solar-power-generation-data (accessed on 7 April 2022).
- Wind Turbine Power (kW) Generation Data. Available online: https://www.kaggle.com/datasets/psycon/wind-turbine-energy-kw-generation-data (accessed on 16 June 2022).
- Wind Turbine Scada Dataset. Available online: https://www.kaggle.com/datasets/berkerisen/wind-turbine-scada-dataset (accessed on 16 June 2022).
- Wind Power Generation Data. Available online: https://www.kaggle.com/datasets/jorgesandoval/wind-power-generation. (accessed on 16 June 2022).
- Wind Power Forecasting. Available online: https://www.kaggle.com/datasets/theforcecoder/wind-power-forecasting (accessed on 16 June 2022).
- Texas Wind Turbine Dataset—Simulated. Available online: https://www.kaggle.com/datasets/pravdomirdobrev/texas-wind-turbine-dataset-simulated (accessed on 16 June 2022).
- Solar Energy. Available online: https://www.kaggle.com/datasets/dronio/SolarEnergy (accessed on 16 June 2022).
- Solar Radiation Prediction. Available online: https://www.kaggle.com/code/alexanderthestudent/solar-radiation-prediction (accessed on 16 June 2022).
- Daily Power Production of Solar Panels. Available online: https://www.kaggle.com/datasets/fvcoppen/solarpanelspower (accessed on 16 June 2022).
- Solar Energy Power Generation Dataset. Available online: https://www.kaggle.com/datasets/stucom/solar-energy-power-generation-dataset (accessed on 16 June 2022).
- Smart Home Dataset with Weather Information. Available online: https://www.kaggle.com/datasets/taranvee/smart-home-dataset-with-weather-information (accessed on 16 June 2022).
- Energy Efficiency on Buildings. Available online: https://www.kaggle.com/datasets/winternguyen/energy-efficiency-on-buildings (accessed on 16 June 2022).
- Daily Power Generation in India (2017–2020). Available online: https://www.kaggle.com/datasets/navinmundhra/daily-power-generation-in-india-20172020 (accessed on 16 June 2022).
- Energy Consumption of the Netherlands. Available online: https://www.kaggle.com/datasets/lucabasa/dutch-energy (accessed on 16 June 2022).
- Global Energy Consumption & Renewable Generation. Available online: https://www.kaggle.com/datasets/jamesvandenberg/renewable-power-generation (accessed on 16 June 2022).
- Hourly Energy Consumption. Available online: https://www.kaggle.com/datasets/robikscube/hourly-energy-consumption (accessed on 16 June 2022).
- Smart Grid Stability. Available online: https://www.kaggle.com/datasets/pcbreviglieri/smart-grid-stability (accessed on 16 June 2022).
- Smart Grid Stability. Available online: https://www.kaggle.com/datasets/smartgrids/smart-grid-stability (accessed on 16 June 2022).
- IIOT Data of Wind Turbine. Available online: https://www.kaggle.com/datasets/wasuratme96/iiot-data-of-wind-turbine (accessed on 16 June 2022).
- Fault Detection Dataset in Photovoltaic Farms. Available online: https://www.kaggle.com/datasets/amrezzeldinrashed/fault-detection-dataset-in-photovoltaic-farms (accessed on 16 June 2022).
- Hourly Energy Demand Generation and Weather. Available online: https://www.kaggle.com/datasets/nicholasjhana/energy-consumption-generation-prices-and-weather (accessed on 16 June 2022).
- Massaro, A.; Selicato, S.; Galiano, A. Predictive Maintenance of Bus Fleet by Intelligent Smart Electronic Board Implementing Artificial Intelligence. IoT 2020, 1, 180–197. [Google Scholar] [CrossRef]
Publisher’s Note: MDPI stays neutral with regard to jurisdictional claims in published maps and institutional affiliations. |
© 2022 by the authors. Licensee MDPI, Basel, Switzerland. This article is an open access article distributed under the terms and conditions of the Creative Commons Attribution (CC BY) license (https://creativecommons.org/licenses/by/4.0/).


