A Robust Design for Aperture-Level Simultaneous Transmit and Receive with Digital Phased Array
Abstract
1. Introduction
- (1)
- According to the demands of the ALSTAR array, the weight is put forward to trade EII, EIRP, and EIS. Its significance is to enable the performance of the ALSTAR array to meet the needs of EII, EIRP, and EIS in various scenarios.
- (2)
- The proposed ARGQBSO algorithm aims to achieve digital self-interference cancellation and adaptive beamforming. By proposing preset initial values and improving random grouping, dynamic probability functions, and quantum updates, the algorithm is a better balance in solving accuracy, solution time, and robustness.
- (3)
- The beamformer optimized by ARGQBSO is independent of an angle and can be applied to any scanning angle. Its advantage is that the resources of the digital chip are greatly saved.
2. System Model
2.1. Signal Model
2.2. Metrics and Optimization Problems
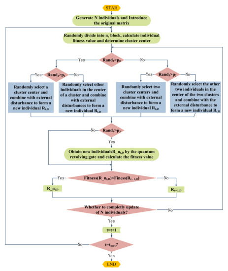
3. Our Proposed Algorithm
3.1. Preset Initial Value
3.2. Random Grouping
3.3. Dynamic Probability Function
3.4. Quantum Update
4. Simulation Results
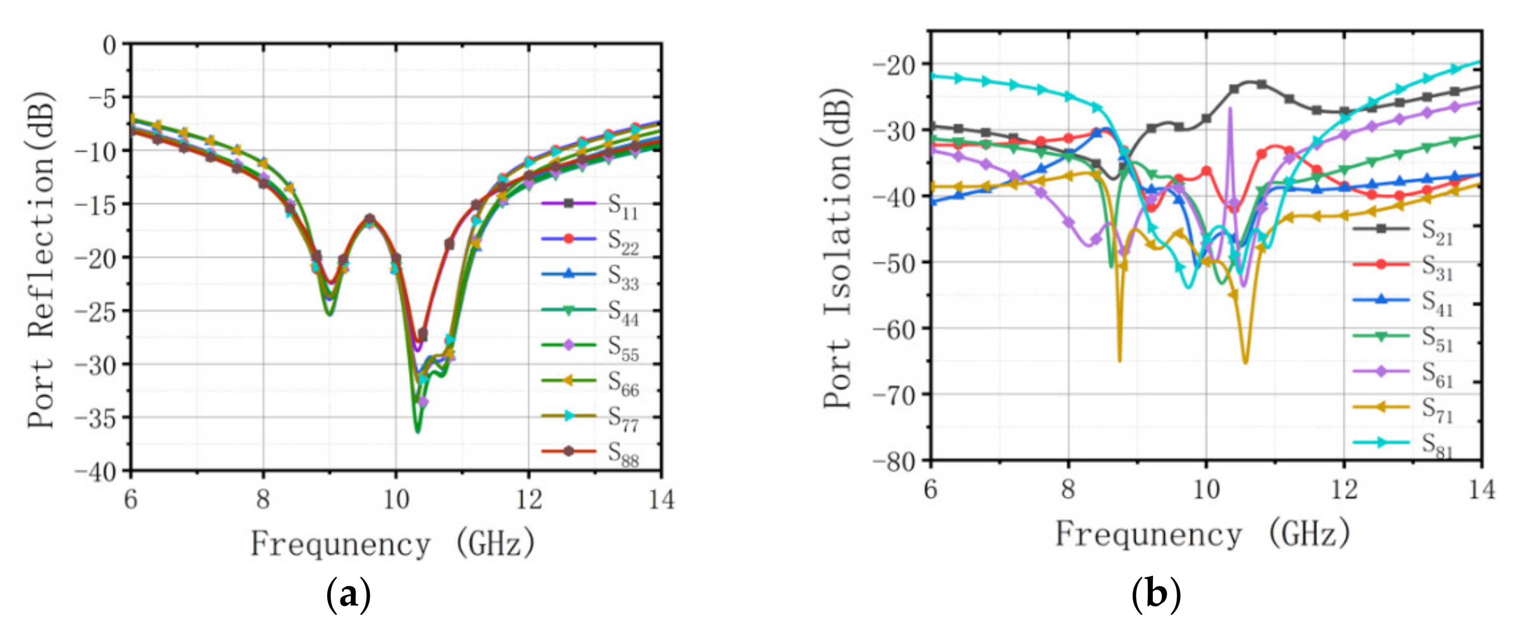
4.1. Phased Array with High Isolation
4.2. Algorithm Performance Analysis
4.2.1. Analysis of the Role of Improved Operations
4.2.2. Comparison of ARGQBSO with Other Algorithms
4.3. Design of ALSTAR Array by ARGQBSO
5. Conclusions and Future Work
Author Contributions
Funding
Institutional Review Board Statement
Informed Consent Statement
Data Availability Statement
Acknowledgments
Conflicts of Interest
Appendix A

References
- Nwankwo, C.D.; Zhang, L.; Quddus, A.; Imran, M.A.; Tafazolli, R. A survey of self-interference management techniques for single frequency full duplex systems. IEEE Access 2017, 6, 30242–30268. [Google Scholar] [CrossRef]
- Riihonen, T.; Korpi, D.; Rantula, O.; Rantanen, H.; Saarelainen, T.; Valkama, M. Inband full-duplex radio transceivers: A paradigm shifts in tactical communications and electronic warfare? IEEE Commun. Mag. 2017, 55, 30–36. [Google Scholar] [CrossRef]
- Kolodziej, K.E.; Doane, J.P.; Perry, B.T.; Herd, J.S. Adaptive Beamforming for Multi-Function In-Band Full-Duplex Applications. IEEE Wirel. Commun. 2021, 28, 28–35. [Google Scholar] [CrossRef]
- Alves, H.; Riihonen, T.; Suraweera, H.A. Full-Duplex Communications for Future Wireless Networks, 1st ed.; Springer: Singapore, 2020; pp. 61–72. [Google Scholar]
- Makar, G.; Tran, N.; Karacolak, T. A high-isolation monopole array with ring hybrid feeding structure for in-band full-duplex systems. IEEE Antennas Wirel. Propag. Lett. 2016, 16, 356–359. [Google Scholar] [CrossRef]
- Li, R.; Masmoudi, A.; Le-Ngoc, T. Self-interference cancellation with nonlinearity and phase-noise suppression in full-duplex systems. IEEE Trans. Veh. Technol. 2017, 67, 2118–2129. [Google Scholar] [CrossRef]
- Ahmed, E.; Eltawil, A.M. All-digital self-interference cancellation technique for full-duplex systems. IEEE Trans. Wirel. Commun. 2015, 14, 3519–3532. [Google Scholar] [CrossRef]
- Qiu, J.; Yao, Y.; Wu, G. Research on aperture-level simultaneous transmit and receive. J. Eng. 2019, 2019, 8006–8008. [Google Scholar] [CrossRef]
- Liang, D.; Xiao, P.; Chen, G.; Ghoraishi, M.; Tafazolli, R. Digital self-interference cancellation for Full-Duplex MIMO systems. In Proceedings of the International Wireless Communications and Mobile Computing Conference (IWCMC), Dubrovnik, Croatia, 24–28 August 2015; IEEE: New York, NY, USA, 2015. [Google Scholar]
- Doane, J.P.; Kolodziej, K.E.; Perry, B.T. Simultaneous transmit and receive with digital phased arrays. In Proceedings of the IEEE International Symposium on Phased Array Systems and Technology (PAST), Waltham, MA, USA, 18–21 October 2016; IEEE: New York, NY, USA, 2017. [Google Scholar]
- Cummings, I.T.; Doane, J.P.; Schulz, T.J.; Havens, T.C. Aperture-level simultaneous transmit and receive with digital phased arrays. IEEE Trans. Signal Processing 2020, 68, 1243–1258. [Google Scholar] [CrossRef]
- Jiang, X.; Xie, M.C.; Wei, J.; Wang, K.P.; Peng, L. 3D-MIMO beamforming realized by AQPSO algorithm for cylindrical conformal phased array. IET Microw. Antennas Propag. 2019, 13, 2701–2705. [Google Scholar] [CrossRef]
- Sharp, C.; DuPont, B. Wave energy converter array optimization: A genetic algorithm approach and minimum separation distance study. Ocean. Eng. 2018, 163, 148–156. [Google Scholar] [CrossRef]
- Subhashini, K.R.; Satapathy, J.K. Development of an enhanced ant lion optimization algorithm and its application in antenna array synthesis. Appl. Soft Comput. 2017, 59, 153–173. [Google Scholar] [CrossRef]
- Duan, H.; Li, S.; Shi, Y. Predator–prey brain storm optimization for DC brushless motor. IEEE Trans. Magn. 2013, 49, 5336–5340. [Google Scholar] [CrossRef]
- Duan, H.; Li, C. Quantum-behaved brain storm optimization approach to solving Loney’s solenoid problem. IEEE Trans. Magn. 2014, 51, 1–7. [Google Scholar] [CrossRef]
- Sun, Y. A hybrid approach by integrating brain storm optimization algorithm with grey neural network for stock index forecasting. Abstr. Appl. Anal. 2014, 2014, 759862. [Google Scholar] [CrossRef][Green Version]
- Shi, Y. Brain storm optimization algorithm. In Proceedings of the International Conference in Swarm Intelligence, Chongqing, China, 12–15 June 2011; Springer: Berlin/Heidelberg, Germany, 2011. [Google Scholar]
- Cheng, S.; Qin, Q.; Chen, J.; Shi, Y. Brain storm optimization algorithm: A review. Artif. Intell. Rev. 2016, 46, 445–458. [Google Scholar] [CrossRef]
- Li, C.; Hu, D.; Song, Z.; Yang, F.; Luo, Z.; Fan, J.; Liu, P.X. A vector grouping learning brain storm optimization algorithm for global optimization problems. IEEE Access 2018, 6, 78193–78213. [Google Scholar] [CrossRef]
- Liu, W.; Chen, Z.N.; Qing, X. Metamaterial-based low-profile broadband aperture-coupled grid-slotted patch antenna. IEEE Trans. Antennas Propag. 2015, 63, 3325–3329. [Google Scholar] [CrossRef]
- Poli, R.; Kennedy, J.; Blackwell, T. Particle swarm optimization. Swarm Intell. 2007, 1, 33–57. [Google Scholar] [CrossRef]
- Maruyama, T.; Igarashi, H. An effective robust optimization based on genetic algorithm. IEEE Trans. Magn. 2008, 44, 990–993. [Google Scholar] [CrossRef]
- Hui, S.; Suganthan, P.N. Ensemble and arithmetic recombination-based speciation differential evolution for multimodal optimization. IEEE Trans. Cybern. 2015, 46, 64–74. [Google Scholar] [CrossRef] [PubMed]













Publisher’s Note: MDPI stays neutral with regard to jurisdictional claims in published maps and institutional affiliations. |
© 2021 by the authors. Licensee MDPI, Basel, Switzerland. This article is an open access article distributed under the terms and conditions of the Creative Commons Attribution (CC BY) license (https://creativecommons.org/licenses/by/4.0/).
Share and Cite
Xie, M.; Wei, X.; Tang, Y.; Hu, D. A Robust Design for Aperture-Level Simultaneous Transmit and Receive with Digital Phased Array. Sensors 2022, 22, 109. https://doi.org/10.3390/s22010109
Xie M, Wei X, Tang Y, Hu D. A Robust Design for Aperture-Level Simultaneous Transmit and Receive with Digital Phased Array. Sensors. 2022; 22(1):109. https://doi.org/10.3390/s22010109
Chicago/Turabian StyleXie, Mingcong, Xizhang Wei, Yanqun Tang, and Dujuan Hu. 2022. "A Robust Design for Aperture-Level Simultaneous Transmit and Receive with Digital Phased Array" Sensors 22, no. 1: 109. https://doi.org/10.3390/s22010109
APA StyleXie, M., Wei, X., Tang, Y., & Hu, D. (2022). A Robust Design for Aperture-Level Simultaneous Transmit and Receive with Digital Phased Array. Sensors, 22(1), 109. https://doi.org/10.3390/s22010109
